Fórum témák

» Több friss téma
Fórum » LCF-mérő
 
Témaindító: Thomas10100, idő: Feb 11, 2006
Témakörök:
Lapozás: OK   1 / 6
(#) Thomas10100 hozzászólása Feb 11, 2006 /
 
Sziasztok találtam egy Hobbielektronikás kapcsolást, amelyet csatoltam. A kérdésem az lenne hogy valakinek nincs-e NYÁK rajza, mert amit találtam azon csak beültetési rajz van. Különben szerintem jó kis műszer lehet, 9999µF-ig tud mérni, bár nem tudom milyen pontos, de még frekvenciát is mér. Jah és azért nyitottam új témát, mert már irtam olyanba ami létezett egyszer, de senki se válaszolt már egy hónapja(egy másik témával kapcsolatban).
Köszönöm előre is a válaszokat!
(#) Sheffield válasza Thomas10100 hozzászólására (») Feb 11, 2006 /
 
Szerintem ezekre lesz szükséged...
(#) Higgins válasza Thomas10100 hozzászólására (») Feb 11, 2006 /
 
Szia!Szerintem nem lesz olyan ember, akinek konkrétan megvan a NYÁK rajza ennek a kapcsolásnak, de ilyenkor jön az, hogy már egy meglévő rajz /beültetési rajz alapján/ úgymond visszfejted az eredti rajzot. Vagyis egy képszerkesztőben leszeded a beültetési rajzot, és invertálod az egész képet. Mivel sok IC-ről van szó, elég nyugdíjas munka lesz, de ez esetben csak ezt tudod tenni! Egy régi módszer is létezik, ez pedig pauszpapírral lehetséges. A fénymásolt kapcsolási rajzra ráteszed a pauszpapírt és a vonalak és forrszemek már jól kivehetők, majd a kész rajzot megfordítod, és kész is a rajz!

Tudom ez elég béna módszer, de régen még így másoltak áramköröket, amikor nem volt még számítógépes áramkörtervezés,fénymásolás, stb

Remélem egy picit tudtam segíteni!

Üdv: Higgins
(#) Sheffield válasza Thomas10100 hozzászólására (») Feb 11, 2006 / 4
 
vagy erre, amennyiben a másodikat akarod megcsinálni
(#) Thomas10100 válasza Sheffield hozzászólására (») Feb 11, 2006 /
 
Köszi ezekre gondoltam!
(#) Thomas10100 válasza Higgins hozzászólására (») Feb 11, 2006 /
 
Szia köszi a tippeket már megvan!
(#) Sheffield válasza Thomas10100 hozzászólására (») Feb 11, 2006 /
 
Nincs mit
(#) pedrock válasza Thomas10100 hozzászólására (») Feb 11, 2006 /
 
Hello!

Ezt a kapcsolást én már megépítettem, de a kapacításmérő része sehogy sem akart működni, és ha jól emlkszem a hozzá való ic beszerzése is macerás volt. A frekvencia mérés viszont működött, csak 1 Hz-el mindig töbet mutatott. Ha neked siekrült összehozni hozzá a kapacításmérőt, lécci írd meg.Köszi!
(#) Thomas10100 válasza pedrock hozzászólására (») Feb 11, 2006 /
 
Nem mostanában lesz ez kész, de szólok! Most sokminden mást is készítek! Új NYÁK-ot is rajzoltam neki!
(#) Thomas10100 válasza Thomas10100 hozzászólására (») Feb 12, 2006 /
 
Találtam most egy másik kapcsolást is. Ez PIC-es, de csak 0.5µF-ig mér a kapacitásmérő része, valahogy lehet növelni ezt a méréshatárt? ÁT kellene irni a programot a PIC-ben? Netán csak a kapcsolási rajzban kellene átrajzolni valamit? Mert ha meglehet ezt növelni akkor inkább ezt építeneém meg, nem a Hobby elektronikásat.

Szerintetek?
(#) pedrock válasza Thomas10100 hozzászólására (») Feb 12, 2006 /
 
Ez a műszer már valahol fennt van az oldalon a teljes dominemtummal és nyák tervvel, csak már nem tom milyen néven
(#) bbatka válasza Thomas10100 hozzászólására (») Feb 14, 2006 /
 
Felteszek ide egy kapacitásmérő kapcsolást. Szerintem nézzétek meg. Érdemes.
(#) miklosch válasza bbatka hozzászólására (») Szept 13, 2006 /
 
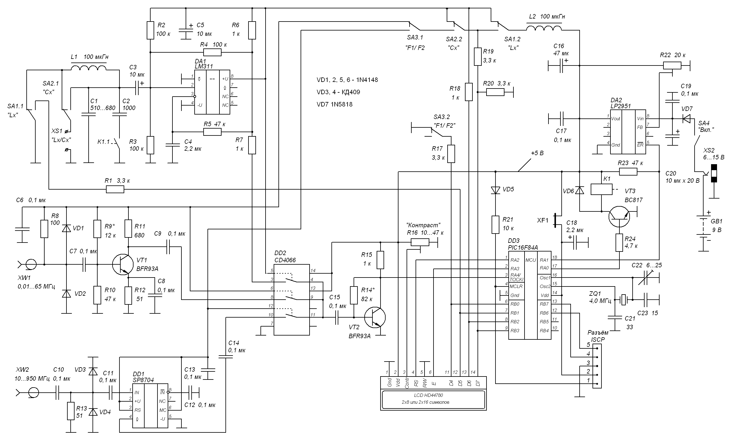
hello! Valaki megépítette a csatolt LCF mérőt? Ha igen, érdekelne, hogy érdemes-e belevágni, és milyen tapasztalatai vannak vele! Ha senki nem foglalkozott vele, akkor én belekezdek, ha megmondjátok, hogy honnan tudok szerezni olyan soklábú kapcsolót, ami van a rajzon, és hogy mi a pontos neve, hány áramkörös, hány állású! köszi

LCF.pdf
    
(#) szabi83 válasza miklosch hozzászólására (») Szept 13, 2006 /
 
a kapcsoló:
[link]http://www.hqvideo.hu/info/hu/swr_3x4p.html[/link]
sima forgókapcsoló.. van 1x12, 2x6, 3x4, 4x3-as 6mmes a tengelye.

üdv
(#) miklosch válasza szabi83 hozzászólására (») Szept 13, 2006 /
 
köszi, akkor lehet, hogy így már bele merek vágni! csak ne lenne ilyen drága...
(#) pbalazs válasza miklosch hozzászólására (») Szept 13, 2006 /
 
Én megcsináltam. A befektettett munkához képest nagyon megérte.
Ha nincs a multimétereden kondi és/vagy tekercs mérő, akkor ez a te barátod.
Ha szűrőt, vagy oszcillátort csinálsz, akkor jól jön a kondi válogatáshoz.
(#) miklosch válasza pbalazs hozzászólására (») Szept 13, 2006 /
 
és a 10uH-s tekercset hogyan tudom megcsinálni hozzá? Vagy az is jó, ha veszek készen? Hány A-t kell a tekercsnek bírnia?
(#) pbalazs válasza miklosch hozzászólására (») Szept 13, 2006 /
 
Vegyél készen, de minél pontosabbat!
Nagyon kis áramok folynak rajta, csak egy rezgőkörben van.
(#) miklosch válasza pbalazs hozzászólására (») Szept 13, 2006 /
 
10 uHy 0.16A 1.3R 10% AX AL0307ST100K (YAG) 3x7mm

ez jó?
(#) pbalazs válasza miklosch hozzászólására (») Szept 13, 2006 /
 
A 10% a baj. Pontosabb nincs?
Ezt használja referenciának asszem, bár már régen csináltam.
(#) frrrrr válasza pbalazs hozzászólására (») Szept 14, 2006 /
 
Ilyen is van:

[link]http://sprut.de/electronic/pic/projekte/lcmeter/lcmeter.htm[/link]

javítva szabi83
(#) frrrrr válasza (») Szept 14, 2006 /
 
Nem tudom miért nem link ez a link.
(#) frrrrr válasza frrrrr hozzászólására (») Szept 14, 2006 /
 
Ez se kutya:
[link]http://www.sprut.de/electronic/pic/projekte/10_7/10_7.htm[/link]

javítva szabi83
(#) frrrrr válasza frrrrr hozzászólására (») Szept 14, 2006 /
 
50 MHz-ig magyarul:
[link]http://vicsys.atw.hu/kapcsolasok.htm[/link]


javítva szabi83
(#) vicsys válasza frrrrr hozzászólására (») Szept 14, 2006 /
 
Idézet:
„Nem tudom miért nem link ez a link.”

Mert nem használjátok a link feliratú gombot!
(pedig jó lenne ha nem kéne sz.rakodni a másolással amit link helyett beraktok...)
LINK
Illetve a link szövegében ne legyen oda nemillő karakter.
(#) frrrrr válasza vicsys hozzászólására (») Szept 14, 2006 /
 
Teljesen igazad van. Próbáltam is, ezért lett az első bejelentkezésem üres.

Nem tudom miért nem működik nekem, pedig legalább 5x-6x próbálgattam, aztán feladtam.

Köszi a javításokat. Tovább próbálkozom, hátha rájövök, mit csinálok rosszul. A linkeket másoltam, ha bemásolom azokat a keresőbe, nyílik minden oldal. Mik lehetnek azok az oda nem illő dolgok?

Új próbálkozás:

[link=http://www.sprut.de/electronic/pic/projekte/frequenz/freq.htm]http://www.sprut.de/electronic/pic/projekte/frequenz/freq.htm[/link]
(#) frrrrr válasza frrrrr hozzászólására (») Szept 14, 2006 /
 
Hurrá!
Most jó, de hogy miért? Ugyanúgy próbálkoztam, mint az előbbi 5-6 esetben.

Jó étvágyat mindenkinek.
(#) miklosch válasza pbalazs hozzászólására (») Szept 22, 2006 /
 
Megcsináltam a kapcsolást, amit mutattam, de sajnos nem tudom, hogy hogyan kell beállítani, mert nem tudok angolul. El tudná nekem magyarázni nagy vonalakban, hogy hogyan is kellene? köszönöm
(#) pbalazs válasza miklosch hozzászólására (») Szept 23, 2006 /
 
Mit is kel azon beállítani?
Valami olyasmi van, hogy bekapcsolás után, nyitott kapcsokkal kapacitást mérsz, de butaságot mutat, ezért nullázni kell a gombbal. Ekkor tanulja meg, hogy a belső kondit használja referenciának.
Tekercs mérésnél ugyanez a játék, csak ott rövidrezárt kapcsokkal kell nullázni.
(#) miklosch válasza pbalazs hozzászólására (») Szept 27, 2006 /
 
Köszi, de nem nagyon akar menni, valahogy bonyolultabban kell beállítani, de majd megpróbálom kibogarászni a leírásából!
Az miért van, hogy ha átírom a forrásfájlt, akkor azt nem tudom beégetni, és HEX-re sem tudom konvertálni, mert teli lesz hibával a program?
Következő: »»   1 / 6
Bejelentkezés

Belépés

Hirdetés
XDT.hu
Az oldalon sütiket használunk a helyes működéshez. Bővebb információt az adatvédelmi szabályzatban olvashatsz. Megértettem