Fórum témák
» Több friss téma |
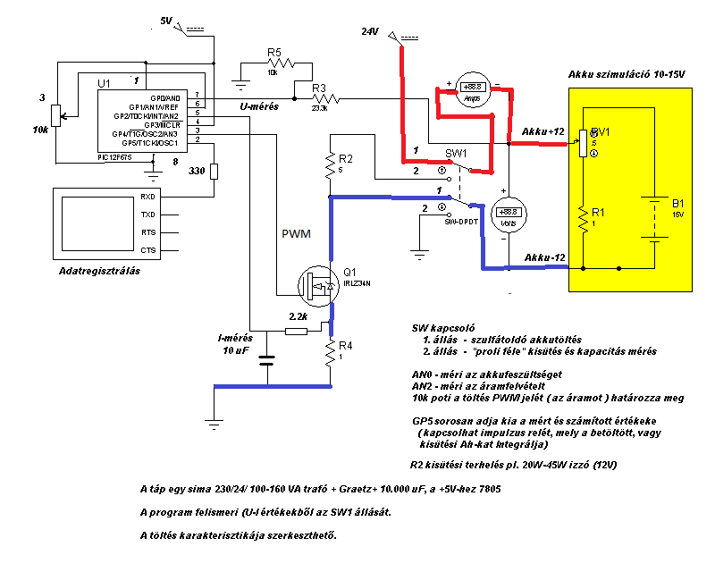
Ahham, leesett, viszont akkor az árammérő az Deprez, csillapítás nélkül. Ha a kisütést a PIC végzi, a regeneráláshoz miért kell külön áramkört építeni, elvileg azt a feladatot is el tudná végezni nem? Árammérő + hoz kondi + -a és testre a kondi - -a, így a fet két funkciót is elláthatna akár "ő" állíthatná elő a tűimpulzusokat is.
Üdv: Frici
Belefirkáltam !
Üdv mgy
Nem szóltam
. S ha már ennyire benne vagy, az R2 lehetne egy 1A-es áramgenerátoros terhelés, s akkor a kisütés idejéből meghatározható lenne konkrétan a kapacitás is, nekem bejönne a dolog, szerintem más is örülne neki.Üdv: Frici (bocs, hogy kiütötte a szemem...)
Amennyiben 1 sec mintavételezési idővel dolgozom, Ws-ban integrálva tárolhatom a kisütési energiát.
Egyébként potméterrel beállítható lenne a kisütés árama, és a PWM kitöltési tényzőjét változtava, az R2 függvényében adott Amperen tarthatjuk az értékét. A rajzhoz hozzáfűzve, középállásos Ampermérő kell a kijelzéshez, vagy az akku negatívjára kötjük sorba a kontrol Ampermérőt. A töltési karakterisztika beállításhoz várnék ötleteket. Milyen U és I értékeket kövessünk a töltés folyamán, mert a PWM-mel ez kézbentartható. Üdv mgy
Mellékelve egy regeneráló tipusú töltő karakterisztikája. A PWM és az R2 függvénye feszültségfüggő, ezért javasoltam az áramgenerátoros kisütést, amivel már kapacitásmérés is megvalósítható. Ha 1A-es az áramgenerátor akkor az akku kpacitása a kisütéshez szükséges órák száma, míg PWM-nél a kitöltési tényezőt kellene változtatni a feszültség függvényében, ami elég bonyolult lenne.
Üdv: Frici
"Hát igen" !
Az ábrádon látható értékeket kellene tisztán látni, és gyakorlati tapasztalatokat szerezni. Nem az áramgenerátor a problémám, mert az programból lekezelhető.( ha kevés az áram, növelem a kitöltési tényezőt) Csak össze kellene "ütnöm" a kapcsolást, és egy pár ócska aksival eljátszogatni. Néhány próba grafikus rögzítése után, biztos okosabb lehetek. Én arra törekednék, hogy kevés alkatrészből, okos programmal, megoldani a problémát. Ha pontos töltési "receptet" ismerném, PIC-kel "lejátszható" a folyamat. Az idők mérhetők, az U és I a PWM-el beállíthatók, a többi türelem, próbálgatás és tapasztalat függvénye. Üdv mgy
Bocsika, én a kisütésre értettem konkrétan, a többivel semmi gond, csak szofti kérdése, értem ezt úgy, ha egy egyszerű áramgenerátort építenél be, a készülék funkciója nem csak töltés kisütésre korlátozódik, hanem egyből meg is tudhatnánk a kapacitás értékeket, ami valljuk be mindenkinek nagyon fontos, hiszen ez az egész készülék lényegét tükrözi, nem csak lényegét, hanem az értelmét is.
A karakterisztika természetesen nem konkrétan erre lett kitalálva, de egy jól alkalmazható példa, csak át kell "gondolatban" alakítani az impulzus töltéshez. Azt már kitárgyaltuk a kollegákkal, hogy 14,5V fölé egy esetben sem ment, tehát lehet ez az egyik mérvadó pont. A kisütés alsó határa mindenképp a 10,5V kell legyen, mert tudtommal ez tartozik az általánosan elfogadott 100%-os kisütés értékéhez. A szinten tartó feszültség értéke pedig 13,6-7V-ban állapítható meg amit számos gyártó javasol. Elvileg így már meg vannak a szükséges feszültségparaméterek, de persze a többi kollega majd kiegészíti, módosítja "szája íze" és tapasztalatai szerint! Üdv: Frici
Ez az ábra már volt vesézve itt, egész jónak és használhatónak tűnik, egy-két zavaros résztől eltekintve, de azok akár le is hagyhatóak...
Üdv Inhouse
Csak loptam, idéztem
. Igen, ennél a töltőnél maga az egyszerűsége a briliáns eszköz.
Szia !
A zavaros részekre kiváncsi lennék, mert ki szeretném javítani. Lehet, hogy 1-2 dolgot nem jól gondoltam, ezért szívesen átgondolnám. Fricinek ! Gyári targonca akkutöltőket vizsgáltam, mértem és regisztráltam.(másik topicban, már közöltem) Az egyszerűbb típusok delta U / delta T alapján dolgoznak. Kb. 2.7 Volt/cella környékén laposodik a görbe és fejezi be a töltést. Ez 12 Voltos aksinál 16.2 Voltot jelentene. Üdv mgy
Amennyiben valmelyikőtök komolyan foglalkozna a témával, költségmentesen küldhetek egy felprogramozott PIC-ket. (Beszámolási kötelezettséggel.)
A postaköltség drágább, mint a PIC. Üdv mgy
Teszek az elektromosomba targonca akkut, a 16,2 nekem sok még egy AGM-nek is. Ettől még lehet igaz. Meg kell nézzek egyszer közelebbről is egy targoncaakkut.
Elkuncsoroghatom a topik linkjét? Az tény, hogy ez a karakterisztika 15,8V maximumot enged meg. Kiváncsi vagyok én is a zavaros részekre, de ahogy Inhause írta már kiveséztük (linket ehhez is?) Üdv: Frici
Az időkorlátok oda vannak írva, nekem kicsit soknak tűnnek, de úgyis csak egy + biztonsági beállítás.
1. "Szulfátlanítás" Szerintem ehelyett jó lenne a 24V-os kondis impulzusos, gondolom 12V körüli feszültségig lehetne hagyni. 2. "Lágyindítás" Itt már bikfang van, 10A-el való töltést ír 12,6V-ig. Ez inkább 1A lehetne, mert egyébként mitől lágy? És egyébként a következő lépés lesz a 10A, látszik a diagramon is... 3. "Legyen áramgenerátoros töltés a neve" ![]() 10A-el való töltés 14,4V eléréséig. 4. "Legyen végfeszültségre való töltés" 14,4V-on tart, közben az áram várhatóan csökken, nem írja meddig, de százmA nagyságrend körül már vége. 5. "Ellenőrzés" 3p feszültség figyelés, ha leesik 12V alá, akkor valószínűleg cellazárlat, kuka. Töltés vége. 6. "Felújítás" Extra funkció, külön kapcsolható. Nem igazán értem, hogy minek, ha van szulfátlanítás. Ha egy akku mélykisütött volt, akkor szulfátlanítás van az elején... 7. "Csepptöltés" 13,6V-al való töltés. A 10A egy érdekes adat, mikor, hol lesz ennyi? Szerintem itt már nem lehet ennyi... 8. "Szintentartás impulzusokkal" Én úgy értelmezem, hogy 12,7V alatt kiküld egy impulzust (14,4V), amikkel szinten tart. A 10A-2A megintcsak érdekes, áramkorlát lenne? Én erre jutottam vele. A Pic-ekkel még most fogok majd barátkozni, előbb vennem, vagy építenem kellene egy PicKit2 klónt... Nagyon rendes tőled a felajánlás, kedvem is és lehetőségem is lenne tesztelni, csak idővel leszek bajban. Jön a tavasz, és sok munkám lesz otthon a házzal... Üdv Inhouse
"akku üzemképesség ellenőrzése" topikban beszélgettünk a témáról.
A 48 Voltos akku töltési grafikonját ott megtalálhatod. Az egy ténylegesen akkutöltőkről (2 db) 1 napon rögzített 4 akkura regisztrált adatsor grafikonja. Üdv mgy
Amelyeket leírtál nekem sem voltak egyérteműek.
Nekem az a gondom, hogy ezt 200-400 Ah-s targonca akkunulátorokra kellene megcsinálnom, ahol már keményebben futkosnak az Amperek. Üdv mgy Idézet: „Nekem az a gondom, hogy ezt 200-400 Ah-s targonca akkunulátorokra kellene megcsinálnom, ahol már keményebben futkosnak az Amperek.” Gyakorlásképpen csináld meg nekünk 12V-os autóakkukhoz... Üdv Inhouse
Megkukkoltam, köszönöm. Tényleg 2,7V/cellára jön ki, de nekem az a gyanúm, hogy ekkora akkuknál már van egy elektrolitkeringető rendszer, rosszul gondolom?!
Értetlenül állok másképp a 12V-os akkura szánt 16,2V előtt továbbra is, ha nem így van.
A 14,4V korlát csak a gázképződés veszélyei miatt van, a teljes töltéshez többet szoktak megadni. Más kérdés, hogy nem illik rendszeresen ennyivel tölteni.
Üdv Inhouse
Tehát akkor ez egy olyan töltési mód ahol a maradék 5% töltést is árammal diktálják bele és a csepptöltési fázist kihagyják. Akkor, hogy valamennyire kapcsolódjon a témához, ezt megengedhetjük a regenerátornál is?
16,2V majdnem 15,8V affene se tudja...regenerálás esetén párszor, de nem állandóan, szerintem...
Üdv Inhouse
Szevasztok,
Megfogadtam frici.hu tanacsat,feltoltottem sims desztvizzel a szaraz akut,vartam egy napot ,utana 12 orat toltottem lassu toltessel,majd 12 ora elteltevel ismet 12 orat.Es csodak csodaja ,azota is minden nap beindul a moci! Nagyon koszonom a tanacsodat frici.hu, !! Udv
Osztozom örömödben, de úgy gondolom, a fórumnak is tartozunk egy köszönettel, reméljük sok ember örömét leli majd benne.
Üdv: Frici
Üdv mindenkinek!Lehet hogy hülye kérdés de van egy 12V AC/DC adapterem.A típúsa:MWS28 230V 50Hz 26 W-t van ráírva.Arra gondoltam lehetne e a gépkocsi akkuját tölteni mint szinten tartás végett.Az a gond hogy betegségemből adódóan nagyon ritkán járok vele és ugye ott a központi zár, riasztó ez mind fogyaszt.Szerintetek ez a kis adapter töltene annyit hogy szinten tartsa?Nem hiszem hogy túltöltené vagy igen?Köszönöm a segítséget.
Sziasztok. Van nekem egy 12V-os kis akksim. Régen szünetmentes tápba volt, megvettem. hogy a motoromba használjam (interneten vettem), de töltéskor csak melegedett de nem vette a töltést. akkor félre is raktam mert szereztem egy jóval kisebb akkut ami a mai napig benne van de nem 100as az se.
Visszatérve az előző akksira: ma elővettem leterítettem egy rongyot és elkezdtem fejjel feleé rázni (folyadék sincs benne) Hatalmas szulfát darabok jöttek ki és ha rázom hallani hogy van is még benne bőven. A kérdésem, hogyha csinálok egy ilyen szulfátromboló elektronikát akkor életre lehet-e kelteni még azt az akksit?Ha igen akkor szükségem lenne egy rajzra. Akkutöltőm van.
Szinten tartásnak 13,6V-13,8V-ot ajánl a szakirodalom.
|
Bejelentkezés
Hirdetés |





. S ha már ennyire benne vagy, az R2 lehetne egy 1A-es áramgenerátoros terhelés, s akkor a kisütés idejéből meghatározható lenne konkrétan a kapacitás is, nekem bejönne a dolog, szerintem más is örülne neki.
