Fórum témák
» Több friss téma |
Fórum » Csöves erősítő készítése
Ne feledd betartani a fórum viselkedési szabályait, és a topik megmaradásának feltételeit. [link]
A téma átmenetileg fagyasztva lett, hozzászólni nem tudsz!
Idézet: „Én alapvetően egyetértek Imivel abban, hogy amit lehetett kitaláltak már. Szóval ha valami miatt nem terjedt el ezek használata, annak biztosan van valami általam nem ismert oka.” Azért nem kell feladni. A PL509-et, és még sorolhatnám, nem audió felhasználásra tervezték, mégis audofil erősítőt készítettek vele. Azért nem találhattak ki mindent, mert nem voltak jövőlátók Rengeteg cső a hivatkozások (pl. 300B) után született. Próbálkozni!
De azért a postai csövek közül is van 1-2 olcsóbb darab, és az azért...
Itt van például a kezemben egy E81L cső. Szkópban láttam és még mesélték, hogy postai cső. Ezzel nem találtam jó rajzot például.
Sziasztok!
Adott 8db 6H8C orosz cső a fő típusjelölés alatt van még kiegészítő is: 8602; I-74; XI-76;VI-75; IX-77 ezek mit jelentenek?
Kezdjük ott, hogy 6N8S (lásd: karaktertábla)... Azok meg a gyártást jelölik, szerintem ez tök jó dolog. Aztán lehet rajtuk OTK pecsét, meg hogy melyik számú munkás gyártotta, továbbá az ötágú csillag (esetleg a PEREPROV felirat).
Sziasztok!
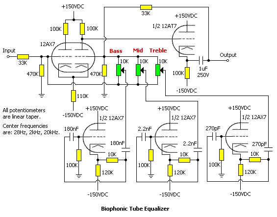
Szerintetek ezek a komponensek előerősítő, equalizer egymáshoz kapcsolható vagy kell még valami hozzá? Aztán meg be a végfokba.
Érdekel is a válasz, vagy csak "ki mit tud"-ost játszol?
Érdekel a válasz, nem játszok ki mit tudok!
Mivel nem vagyok jártas a témában ezért kérdezek. Kérdezni nem szégyen, * csinálni igen. Köszönöm a válaszokat! *Szerk: csak nyugivan ..
Egy rendes csöveshez nem kell és nincs is szükség semmi hangromboló egyéb áramkörre , gondolom nem zenélni , diszkózni szeretnél majd az erősítőddel ?
Csak furcsa volt ez a csapongás, meg az ottfelejtett válaszok... Én se a kisujjamból szoptam semmit, hanem utána jártam annak, ami érdekelt!
Ha megnézed, itt el van felejtve a hangszínszabályzás, mint olyan, előfokot meg teljesen felesleges építeni, mivel a végcsőhöz úgyis "jár" egy olyan, ami rendesen kivezérli 750mV-ról vagy 1V-ról az egészet.
Akkor elfelejtve a hangrombolás.
Köszönöm a választ!
Nem az, hogy rombolás, csak nincs értelme... Arra kell törekedni, hogy természetes hangja legyen - ez a csövektől, a csövek gyártójától, a kapcsolás technikájától, és főleg a kimenőtől függ.
Üdv mindenkinek!
Na össze raktam az első csöves erősítőmet egy falapon (lásd kép). Sajnos első bekapcsoláskor nem azt a hatást vártam, ami fogadott. Mély és magas, dinamika sehol. EQ-val kell kiemelnem, hogy élvezhető legyen a zene, csak hát csövestől nem ez a megszokott. A bolti kimenőtrafó ennyire gyenge??? Vagy kevés a 3W (ECC83-EL84 SE) a 2 utas HB1 kihajtására? Mondjuk már az is vigasztal hogy működik. Ja igen mivel egyelőre nem találtam olyan trafót, aminek két 6,3V kivezetése van, így a végcsővek és az ECC83 külön trafóról kapja a fűtést. De hát gondolom ez nem okoz ilyen mínőségromlást...
Ez triódás beállítás, így elég karcsú a teljesítménye. Lehet, hogy tényleg kevesled. Ha valami halk, a fülünk hallásmechanizmusa miatt a magas és mély tartományt kevéssé érzékeli. Szerintem ez már túl kicsi cső ahhoz, hogy triódásan használjuk, hacsak valami tölcséres technikánk nincs.
Idézet: „EQ-val kell kiemelnem, hogy élvezhető legyen a zene, csak hát csövestől nem ez a megszokott” Egy - két hozzászólással előbb irtam pont hogy egy csöveshez nincs szükség semmi hangrombolóra , nem hinném hogy csak segédlettel szól úgy ahogyan , még egy régi rádióból kibontott kimenőtrafóval is szépen kell szóljon !
Sziasztok!
Szeretném a segítségeteket kérni abban, hogy ajánljatok nekem egy kb.30W kimenőteljesítményű végfokot, amihez a későbbiekben lehet előerősítőt is csinálni. A csöves technikában nem vagyok járatos, de szeretném ezt is megismerni. Ha lehet orosz csövekkel kellene, / azt tudok szerezni/, illetve kimenőtrafó tekercseléssel elfogadható áron ki foglalkozik? Köszönömsegítségeteket. Üdv: Csupasz
GU50pp és még előerősítőt is tudok hozzá javasolni ...
Köszönöm, az nagyon jó lenne...
Doksit tudsz küldeni?
Bővebben: Link
Talán ismertetőnek ,indulásnak elegendő.
"Megdizájnolódott" az előző 6C33C SE-m (már nem az enyém, egyik barátom "varrta hozzá a ruhát". Amerikai cseresznye, réz és üveg.
Köszönöm, és gratulálok, nagyon szép munka!
Egy kicsit barátkozom vele.Ha belekezdek, esetleg kereshetlek privátban is?
Gratula a munkához!
Az anódkésletétesen kívül fűtés indítás lágyítót csinált már valaki? Van hozzá kapcsolási rajza ? Köszi!
A cseresznye,réz és üveg, igazán jó hármas egy hangsúlyos erősítőhőz.
Egy kicsit nagyobb forgatógombot raktam volna rá. (csendes magánvélemény) Melegit és világit mint egy kandalló. Talán egyszer én is "varrok" egy ilyet
Igen, a soros fűtésű telepes csövekhez volt használatos a baréter (vas hidrogén cső) nevű jószág, valamint a a TV -k soros fűtésénél volt használatban sorba NTC. Ugyanis a sok cső hideg, és meleg ellenállása között már jelentős különbség van, amit már kompenzálni kellett. A PY88 speciális fűtése is kis csőszám esetén megfelelő kompenzációt adott. Egy két cső, ill párhuzamos fűtés esetén nincs nagy jelentősége.
ahol olvastam ott nem volt részletezve, hogy milyen fűtésnél alkalmazzák csak annyi, hogy védi a fűtőszálat a bekapcsoláskor a felvillanáskor
Gondolhatod hogy nem viccből írtam meg.
Tényleg semmi mély és magas. Ha a keverőn lévő mély és magas potit feltekerem max-ra (10dB), akkor szól úgy kb. mint más erősítőn középállásba. (0dB) Ezért is írtam meg mert nem normális dolog, de kezdem elhinni hogy kevés a power, a hangfalat nem bírja rendesen meghajtani, és azért ilyen. Privátban mondták hogy kössem át erről a triodás üzemről pentodás üzembe, mert úgy jobb lesz a teljesítmény. Ez a következő lépés... |
Bejelentkezés
Hirdetés |


Rengeteg cső a hivatkozások (pl. 300B) után született. Próbálkozni! 

EQ-val kell kiemelnem, hogy élvezhető legyen a zene, csak hát csövestől nem ez a megszokott. A bolti kimenőtrafó ennyire gyenge??? Vagy kevés a 3W (ECC83-EL84 SE) a 2 utas HB1 kihajtására? Mondjuk már az is vigasztal hogy működik. 





