Fórum témák
» Több friss téma |
szervustok !
Segitségre lenne szükségem . A rádiótechnikában megjelent ttl cmos ic tesztert szeretném megépiteni ehhez kellene a müködtető szoftver. Ha valakinek megvan legyen szives jelezzen !Előre is köszönöm . Vagy valami hasoló megoldást tudtok-e ?
Nem tudom, mi volt konkrétan az RT-ben, de a csatolt file-ban hasonló funkcióra találsz egy projektet (Protel-ben vannak a hw dolgai). Ha ugyanaz, mint amire gondolsz, akkor ott a progi is.
Kérem használni az írásjeleket és a kis és nagybetűket. Főleg téma címben.
Köszönöm szépen a segítséget, valószínűleg jó lesz. A Protel-ben lévő filéket csak ezzel a hatalmas nagy programmal lehet megnyitni? Megnéztem a neten és a demo verzió is 700Mb, nincsen valamilyen kisebb terjedelmű szoftver, amivel meg lehet nyitni?
Előre is köszönöm ismételt segítségeteket!
Valaki szerintem csak átkonvertálja neked tetsző formátumba, ha megmondod, milyet szeretnél
Üdv
A CMOS IC-kről szeretnék többet megtudni. Esetleg valami könyvet vagy inkább neten leírást tudnátok ajánlani?
Kivonat a Fórum Szabályzat-ból:
XII. A számítástechnika és az elektronika nyelve az angol. Ehhez szokjunk hozzá. Nem gonoszkodásból írtam, de ez van, ezt kell szeretni. Volt itt egy könyveket ajánló téma is, esetleg abban még szétnézhetsz, hátha találsz érdekes dolgot. Bővebben: Link
Sziasztok kéne nekem ennek a testernek a kapcsrajza lehetőleg jpg-ben ha valaki át tudná nekem konvertálni.
Vagy esetleg nincs valakinek PIC-kes verziója(kapcs+progi). Előre is köszönöm.
Nekem van egy nagyon bevált, jól működő TTL/CMOS teszterem. Ha kell a kapcsolás, szívesen belinkelem.
Ha megvan a kapcsolás, feltennéd? Megnézném
Köszönöm!
Sziasztok!
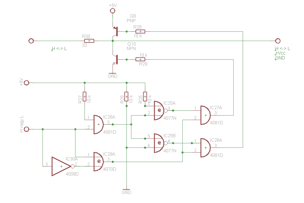
A segítségeteket szeretném kérni a következőekben. Szeretnék építeni egy digitális TTL/CMOS IC tesztert. Néhány típust szeretnék tesztelni a TTL sorozatból és a CMOS sorozatból legfőképpen kapukat tartalmazó IC -ket. Szeretnék szinkron és aszinkron tárolókat is tesztelni. Egy PIC -cel szeretném megvalósítani az ellenőrzést. A gond ott kezdődik, hogy a PIC lábait és a tesztelendő IC lábait nem lehet közvetlenül összekötni a különböző jelszintek között.Valamilyen védelemre szükség van. A csatolt képben egy általam tervezett védelem látható.Nem tudom , hogy jó megoldás lenne -e? Ha lenne valakinek valamilyen ötlete kérem ossza meg velem. Előre köszönöm a válaszokat!
A másik megoldásom az lenne , hogy egy soros ellenállást 22...33 Ohm - ost berakni a két IC közé.
Nem tudom , hogy annyi elég lenne -e?
A harmadik ötletem. Hogyha a PIC és a tesztelendő IC közé egy kétirányú analóg kaput tennék (CD4016).És a kétirányú kapukat egy léptetőregiszterrel vezérelném.Így mintát véve a különböző IC lábak állapotáról.
Ami hibával eddig ttl ic-n találkoztam:
1 : Két bemenet átvezet egymáshoz.(ezt kimutatni nehéz ,mert alapban hatnak egymásra legtöbbször a terhelhetőségben van különbség.) 2 : kimenet nem terhelhető 3 : abszolút rossz Ebből az első 2 csak több bemenetes módon vizsgálható (szerintem) A védelemhez elég a két bemenet közé kötött 100 ohm úgy gondolom.
Egy IC -ben lévő összes kaput le szeretném tesztelni. De egy problémába ütköztem. PIC-kel szeretném megvalósítani a tesztert. Mivel elég széles a tesztelésre szánt IC tartomány , ezért sok lábnak különböző a funkciója van. Az egyik IC -nek például az adott lába +Vcc ugyanez a láb a másik IC-n már bemenetként szerepel.Ez a problémát szeretném megoldani.Tehát egy lábnak a PIC jelöli ki , hogy milyen jelet kapjon (+Vcc,GND, jelszintek bemenetként/kimenetként). Ezért készíttetem egy kapcsolást.De nem tudom , hogy a kapcsolás gyakorlatban is megállná a helyét. A PIC lábszámának korlátai miatt csak két "szál" vezeték használható.
Ezért fontos lenne , az hogy csak 2 jelszinttel való vezérléssel lehessen azt megoldani, hogy +Vcc , GND , adat legyen az adott lábon. Mi a véleményetek erről a kapcsolásról?
Tisztelt Fórumozó Társak!
Sikerült hozzájutnom egy VILATI gyártmányú IC TESTER PT-101-hez. Sajnos nincs hozzá semmiféle használati dokumentáció, enélkül félek, hogy tönkreteszem próba során. Már nem mai "gyerek", de reménykedem, hogy a félvezető technika "úttörői" közül vannak köztünk még olyan elektronikai mesterek, akik találkoztak ilyen műszerrel, és ismerik a kezelését. Köszönettel a segítségüket kérem, és azokban a is reménykedem akik esetleg ilyen műszerhez jutottak az eltelt évtizedek során. A hozzászólás módosítva: Márc 16, 2013
Sziasztok! Nekem is van egy ilyen teszterem de nincs semmi dokumentumom róla. Van még egy CLANKY 5081 valami szigetelés mérö lehet és egy PRÜFSTIFT nevü valami jelszint vizsgáló lehet, de egyikről sem tudok semmit. Ha valaki tudna segíteni jó lenne. Köszönettel bmiklos.
Szia!
Itt a kért dokumentum az IC teszter használatához. Remélem még Auth Zsigmond fórumtársnak is aktuális.
Kicsit másfélének tűnik, mint az enyém, de a mérési elveikben biztos van közös. Tehát: nagyon köszönöm! Most rendetlenkedik - talán ebéd utáni sziesztát tart - a netem, este áttanulmányozom. Még aktuális a dolog...
Üdv! Hátha tudtok segíteni, lenne egy olyan kérdésem, hogy adott két nyomógomb, az egyik a csatorna váltó lenne ami másik áramkör nyomógombját léptetné, hogy ne tíz gomb legyen hanem csak kettő, plusz hogy tudni lehessen melyik áramkörrel van kapcsolatban az S2 ezt LEDekkel jelezné is. ami jó lenne hogy úgy történne, hogy +12V amit társítana, az S2 adott csatornája mellé, külön ágon, mert az S2 ugye, meg GND áramkörön kellene, hogy menjen.. Ehhez kérnék némi segítséget, vagy inkább hagyjam a bánatba az egészet... kicsit kusza, de hátha valaki megfejti...
Szia!
Milyen IC -t vagy IC -ket tesztelné vele?
Ezzel nem tesztelni szeretnék csak a kapcsolókat kiváltani egy IC-s áramkörrel, a másik áramkör ami tartalmaz 10 nyomógombot, de mindegyik a GND-t kapcsolgatja, így gondoltam, hogy nem e lehetne ezt valami ilyen formában megoldani, hogy csak kettő gomb legyen egy ami lépteti a másikat. lehet, hogy nem jó helyre írtam de hirtelen idő hiányában ezt a témát találtam, ami közelít a kérdéshez.
![]() ui: nem nagyon vagyok otthon ebben a témában, és idő hiány miatt nem tudok napokat a témával kapcsolatban olvasgatni, így jutottam erre a döntésre hátha valaki már megjárta ezt az utat így tud segíteni... A hozzászólás módosítva: Jan 18, 2015
Nagyon megörültem, hogy megjelent a IC TESZTER PT 101 kezelési utasítása, de nem tudom hogyan kell hozzáférni. Nagy örömmel venném ha én is megkaphatnám.
Tisztelettel: Jakab László
Az oldalról letöltöttem.
|
Bejelentkezés
Hirdetés |






















