Fórum témák
» Több friss téma |
Azért, mert van egy-egy kondi a DS-sel párhuzamosan, még nem biztos, hogy ZVS... Egyébként, csak nagyon kicsi áramokhoz lenne elég az 1 nF. Szerintem, ez csak egy egyszerűsített rajz.
Igen, le lehet menni, talán még 50 kHz-re is. Az a baj, hogy ahogy nő a kivezérlés, úgy csökken a kapcsolási frekvencia is. Aztán amikor 20 kHz alá ér, akkor már hallható lesz még egy mélyládán is. A másik gond, hogy sokkal nagyobb szűrő kell a kimenetre, nagyobb fojtó, nagyobb kondi, stb. Ettől függetlenül, érdemes vele kisérletezni, nekem már ment úgy, hogy moduláció nélkül 70 kHz-en ment, jól kimodulálva meg 25-ön. Viszonylag nagy szűrő volt benne, tehát a nagy fojtó erősen korlátozta a slew-rate-et, de azért még kijött belőle a 20 kHz, csak nem a névleges teljesítményen. Ha így nézem, nem is kell, mert a magas hangok jóval kisebb amplitudójuak. A terhelés jellege erősen befolyásolja a kapcsolási frekvenciát, négyszögjelátvitelt, stb. Lehet csökkenteni a hatását, de az az egész áramkör lassítását kívánja meg, tehát a felső határfrekvenciát lejjebb kell venni. ( Ha egy UcD kimenetére teszel egy 1 µF-ot, hát, csodákat tud művelni. Ha meg még nagyobbat, akkor már be is gerjed, csak nem ott, ahol kellene...)
Mint említettem, én a Lorylaci pár héttel/hónappal ezelőtti analógiája nyomán gondoltam az UCD-re (a 12/3..400V DC táp után téve), mint inverterre (remélem nem török szentséget
).. ebben az esetben nekünk 50Hz kell, szóval a lassítás, a határfreki csökkentése szerintem bőven belefér.. bár gyanítom, nem lehet azt sem a végtelenségig, a dinamimus tulajdonságokat is szem előtt kell tartani. Ha inverterként használjuk akkor jópár esetben előfordulhat masszívan kapacitív terhelés is (pl. PFC nélküli kapcsüzemű adapter), vagy netán induktív. Ahogy írtad: ezek mint kísérletezés útján fognak kiderülni.Annó egy éve, karácsony környékén elkezdett foglalkoztatni Laci cikke nyomán az UCD, szimulálgattam is, és azt én is észrevettem, hogy növekvő amplitúdónál csökkent a kapcsolófrekvencia.
Persze, lehet így invertert csinálni, csak azt kell figyelembe venni, hogy jól ki kell modulálni, különben nagy áramok folynak a tranyókon, ha van benne főtrafó.( az áttétel nagy lesz ) Ha 400V-ról megy, akkor ugye nincs trafó, teljes híd kell, de úgy is jó nagy a modulációs mélység. A dinamikus tulajdonságok ( szünetmentes célokra ) még 10 kHz-es kapcsolási frekvencián is megfelelnek, tehát ez nem olyan probléma. Persze a szűrőt egész másképp kell méretezni, meg célszerűbb másmilyen szabályozókört használni, szóval ez rokon dolog, de azért más.
Arra gondolsz hogy 4,44-et raktam a 4,00 helyett? Mert most megnéztem és négyszögjel esetén 4,00 kell, szinusz esetén kell 4,44 (persze ha effektív feszültségeket írunk be)
Maga az alapképet ott van sok helyen, cimopata cikkében is.
Hát, úgy valahogy...Ezért van az, hogy nem képleteket kell megtanulni...
Egy tekercsben az indukált fesz tart ellene a kapocsfeszültségnek. A kettő nagyjából egyforma. Az indukált feszre ugye: Ui=Nxdfi/dt. Az integrálás után azt kapjuk, hogy Integrál (udt)=Nxdfi, ahol Nxdfi a fluxus. dfi=dBxA, ahol A a keresztmetszet. Ha ezeket visszaírjuk, akkor azt kapjuk, hogy N=(integrál (udt))/dB/A. vagyis, a tekercsre jutó feszóltség-idő terület mágnesezi a (vas)keresztmetszetet és ez alatt a fesz-idő terület alatt dB indukcióváltozás lesz. Ugye, azt is észre kell venni, hogy az integrál udt nem más, mint a görbe alatti terület. Egyszerűbben fogalmazva: középérték. Ebből az is látszik, hogy a trafót ( tekercset ) nem az effektív érték mágnesezi, hanem a középérték. Az, hogy a képletek az effektív értékekre vannak megadva, hát, az csak egy bevett szokás... Tehát, szinusz esetében ott van a képletben az 1,11-es szorzó. Ez ugye abból jön, hogy az effektívérték Pi/(2 x gyökkettő) -vel nagyobb mint a középérték. Ezért van a nevezőben.
Köszi szépen katt az infót. Így most már tudom az általam gyakorlatinak tartott képlet elméleti hátterét. Arra nem is gondoltam, hogy itt nem négyzetes középérték hanem rendes középérték van, és amiatt kerülnek be ilyen konstansok.
Nincs mit. Általában, az effektív értéket kevés helyen használjuk, persze a drót melegedéseknél nagyon is... Inkább a középérték az, ami többször használatos, legfeljebb át van "konvertálra" effektívre. Valószínű a szinuszos feszültség szemléletből...( pl: mit is mér a deprez műszer? És mit mutat? ) Egyébként meg feszültség-idő terület, - a fojtóknál ( fluxus,- vagy indukció, Voltszekundum ), árami-idő terület (töltés, Coulomb ) a kondiknál. És ez mind középérték, vagyis egy idő szerinti integrál.
( Tulajdonképpen, ha ezeket, meg az Ohm törvényt ismeri és kellően tudja használni valaki, akkor már nagyon komoly berendezéseket lehet tervezni. Ez végül is kimerül a négy alapművelet megfelelő alkalmazásában... :yes: )
Sziasztok!
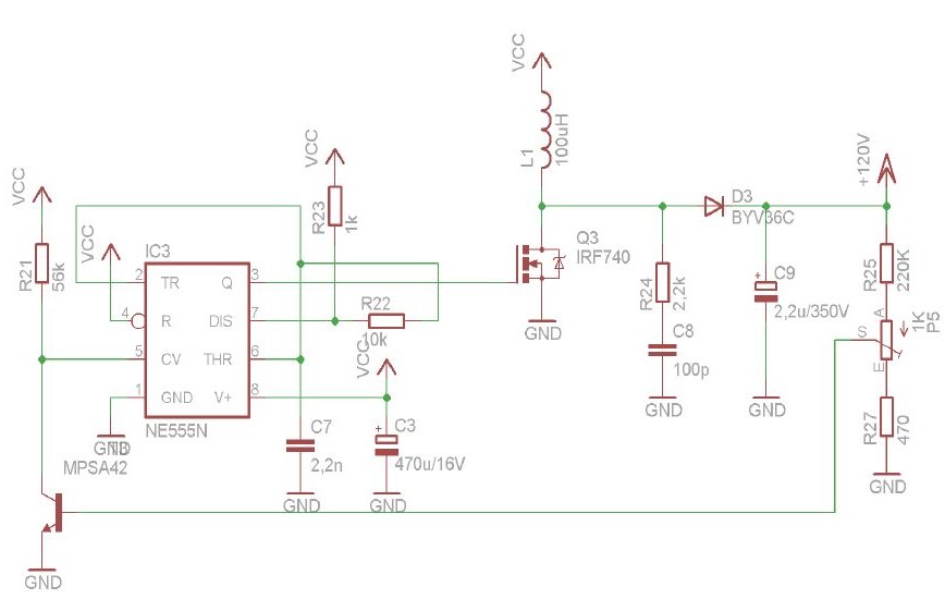
Az alábbi kapcsolásban cseréltem R25-ot 330K-ra, hogy 5V-ból tudjak csinálni 175V körüli feszültséget. Namost ez alapjáraton meg is van, de ha leterhelem kb 15mA-el, a feszültség visszaesik 83V-ra. A potit hiába tekergetem, nem változik a feszültség. Mi lehet a hiba?
Az induktivitásod nem tárol energiát a kapcsolási impulzus alatt. Két dolgot tehetsz, vagy megnöveled a frekvenciát, vagy megnöveled az induktivitást. Figyelni kell arra, hogy az induktivitás ne telítsen be.
A helyes érték kiszámolásához ez a program nyújthat segítséget. Ezek alpaján úgy számoltam, hogy 180V-ra 20mA-ra és 100kHz-re kb 650uH induktivitás kell. Sajnos nem tudom hogy a kapcsolásod miylen frekvencián működök, de ennél nagyobb frekvencián nem valószínű.
AZ 555-ös IC adatlapja alapján úgy számoltma, hogy a kapcsolófrekvenciád 30kHz körül lehet. Ha az időzítő kondit módosítod (C7 2.2n), akkor mondjuk 1nF esetén 70kHz körül lesz a kapcsolófrekvenciád. Ehhez is legalább úgy 1mH induktivitás fog kelleni.
Az IRF830 nem fogja bíni. Flyback tápoknál a FETeket terhelő feszütlség akár a tápfesz kétszerese is lehet, így az 500V kevés.
Ha megnézed a SSP2N60B adatlapját rájöhetsz, hogy az bizony egy 600V-os tipus. Az IRF830 pedig 500V-os.
Józan paraszti ésszel is... Persze lehetne 500V-os fetre is méretezni (a maximális kitöltési tényezőt kisebbre korlátozva), de nem biztos, hogy célszerü lenne...
Azt tudom, hogy az SSP2N60B 600 V-os, de nem gondoltam, hogy az általad vázolt oknál fogva, azt gondoltam, hogy azért, mert ez olcsó.
Ki lehet számolni. Flyback tápnál kikapcsolt állapotban a szekunder feszültség transzformálódik vissza a primer oldalra, a menetszám-áttételnek megfelelően, fordított polaritással, így hozzáadódva a tápfeszültséghez. Amennyiben a trafó menetszám-áttétele megegyezik a feszültségek arányával, abban az esetben a FET-et záróirányban igénybevevő feszültség legalább a tápfesz kétszerese lesz. Legalább, mert pluszban a snubber ellenére is akadhat kicsi, szórásból eredő túllövés, tehát ilyenkor érdemes minimum 700V-os FET-et használni. Azonban az előbbiek alapján, ha a szekunder menetszám nagyobb, kisebb kitöltés kell a korábbi feszültséghez, kisebb lesz a szekunder feszültség is, mint amire a trafó áttétel alapján méretezve van, kisebb feszültség fog visszaindukálódni.
Laci: mi is a neve annak az üzemmódnak, ami DCM és CCM határa? Mindig elfelejtem.. És ugye jól tudom, hogy a legjobb, ha itt üzemel egy flyback, és ekkor elvileg 50% a kitöltés, a menetszám áttételnek megfelelő feszültség-arányok mellett (a feszültség-idő terüetek egyenlősége alapján).
A DCM és CCM határát többféleképpen is emlegetik: Boundary Conduction Mode, Critical Conduction Mode, Transition mode. MInden gyártó máshogy hívja.
A következő mondatod már nem igaz, nem feltétlen 50% a kitöltés. Összelehet hozni 50%-ra, de csak bizonyos körülmények esetén lesz az. A flyback konverter nagy előnye a jó szabáylzás, ergó ott még egy 230V bemenő esetén is 250-340V primer oldali feszre érdemes tervezni. Így jobban ki lesz hazsnálva a pufferkondi, és ha a bemenő fesz kicsit ingadozik azt sem okoz neki majd problémát.
Igazad van.. jobban belegondolva: sokféleképpen létre lehet hozni. Viszont köztudott, hogy a terhelés sok esetben nem állandó teljesítmény.. és a flyback így folyamatosan mászkál a kitöltéssel. Viszont a FET-et igénybevevő záróirányú feszültség a kimeneti feszültség és a menetszám függvénye (na meg az aktuális primer feszültségé, amihez hozzáadódik).. visszatérve Vacok problémaköréhez .
Más gondolat... Egyébként szerintem a fenti szempont alapján egy forward tápba (CCM módot megcélozva) precizebben lehet kimeneti szűrőkört tervezni, és az jobban is végzi a dolgát, mivel CCM-ben a terhelés változásának hatására nagyon minimálisan változik a kitöltés, és ma már azért (ha ép nem Afganisztánban vagyunk ), elég jónak tekinthető a hálózati feszültség stabilitása (többnyire, nem mindenütt sajnos). Mindkettőnek vannak előnyei és hátrányai.. egyik ezért jó, másik azért.
[OFF] Lehet megint nem voltam valami túl pontos.. nem egyszerű a flyback lelkivilága sem..
Van még mit átgondolni.. pl. hogy pontosan mit is művel egy flyback CCM módban.. emiatt lehet, hogy pontatanságokat mondtam.
ETD39-ből a RET oldalán van 200-300as AL értékű és 2-3000es AL értékű, melyik lesz nekem a jó push-pull tápba? Ezt szeretném használni önrezgő tápba és 12-230as átalakítóba is. Köszi!
Most nézem, hogy az alacsony AL értékűek azok légrésesek, akkor ezekszerint nekem a nagy Al értékkel rendelkezőek lesznek a jók.....
Ha légréses, akkor csinálhatsz Royer oszcillátort is. Itt van egy szabályozott kimenetű. Valaki megfejthetné, hogy mitől működik...
Ilyet régebben csináltam, a sorkimenő trafós probálgatásoknál.
Van nagyon sok vasmagom, amit márkásabb PC tápokból bontottam ki, a mag légrés nélküli, de mégis egyetlen 900Vos mosfettel hajtották, felteszem flyback topológiában. Próbaképpen az 5V-os kimeneteit 12Val megkergettem push-pullba de a kimeneti feszültség teljesen terheletlen volt..... Eddíg abban a hitben éltem hogy csak légréses magokat használnak flyback módba, ezek szerint mégsem? vagy ez kifejezetten ilyen alkalmazásra szánt mag? semmiféle jelölés nincs rajta.
Szerintem együtemű, egy FET-es forward volt az a PC táp. Én is bontottam olyat (és építettem is már). A trafón a primeren kívül volt egy "reset" tekercs is, ami a tekercsben tárolt energiát vezette vissza a betápba. Könnyen el tudod dönteni, hogy flyback, vagy forward: ha a kimeneti dióda közvetlenül megy a kondira, flyback, ha megelőzi egy (PC tápnál általában csatolt, "sárga-fehér") fojtó, akkor forward. Egyébként ekkora teljesítménynél fyback esetben viszonylag kis, <1mH mágnesező induktivitás kell, amit anélkül, hogy betelítsen a mag, csak viszonylag nagy légréssel lehet megoldani.
Az általános sémája az együtemű forwardnak egyébként ez:Bővebben: Link
Nem emlékeztem pontosan, de megnéztem a panelt és valóban van rajta fojtó tehát forward táp. Ergo akkor viszont miért nem viselkedik jól a mag pushpull tápban?
Csak a mag? Vagy maga a trafó? Félhidas tápba tetted át a trafót? Így nem teljesen világos, mit csináltál vele.
Bővebben: Link Egyébként itt le vannak írva a különféle topológiák. Push-pull félhidas PC tápokban két szekunder van, egyfázisú-egyutas-két ütemű egyenirányítással. Együtemű forwardnál pedig az egyik diódán át a FET bekapcsolt állapotában táplálódik a trafóról a kimenet, ha a FET kikapcsolt, akkor ez lezár, a fojtóban tárolt energia nyitja a másik diódát, és az táplálja a kimenetet. És a trafó áttételezése is más, mivel a kondi félhíd felezi a betápfeszt.
Egy az egyben áttettem félhidas tápba és a két 5V-os tekercsét használtam primernek. Maga az egész trafó viselkedett rosszul, 10W terhelés hatására a kimeneti kb 240V kb 100Vra esett, és melegedett nagyon a trafó. Gondolom nem úgy van tekercselve ahogy nekem ideális lenne, na de csak emiatt ekkorát nem disszipálhatna a trafó....nem? ennek következtében én a magot tartottam eddig alkalmatlannak. (azt csak zárójelben hogy 100W terhelésnél ellőtte az irfz48as feteket, ezt viszont a nem ide való tekercselés számlájára írtam)
Hm... hát ez a rajz pont nem jó...
Ja akkor visszafelé akartad használni.. Próbáld meg hagyományos félhidas PC táp trafóval ugyanezt. Ugyanis az egyfetesben 1db 5V-os és 1db 7V-os tekercs van, a 12-höz ezek vannak sorban (még ha az kivezetésekből úgy néz ki, hogy 2 van, de az csak 2 szálat jelent, párhuzamosan). Félhidas esetben, ahogy említettem, 2-2 van mindkét tipusból, ellenütemű egyenirányítás miatt.. 1-1 5 voltos tekercsnek mondjuk ott is 2-2 kivezetés felel meg.
Csak hirtelen ezt találtam.. bizony nem jó.. a reset tekercs kezdőpontja a 0-n kell hogy legyen, és nem ott, ahol a rajzon van. Ezt észre se vettem hirtelen
Két darab 5V-os tekercs volt rajta, a 12V külön van azt megnéztem. Lehet hogy párhuzamosítva voltak már a panelen az 5Vok, de a trafon nem, szétszedtem őket, és a két végpontot felcseréltem, hogy a középpontom az egyik végpontja és a másik tekercs kezdőpontja legyen. Ha ez a mag elméletben félhídba is jó lenne , akkor inkább meg kellene tekernem egyet és úgy megpróbálni.
|
Bejelentkezés
Hirdetés |




).. ebben az esetben nekünk 50Hz kell, szóval a lassítás, a határfreki csökkentése szerintem bőven belefér.. bár gyanítom, nem lehet azt sem a végtelenségig, a dinamimus tulajdonságokat is szem előtt kell tartani. Ha inverterként használjuk akkor jópár esetben előfordulhat masszívan kapacitív terhelés is (pl. PFC nélküli kapcsüzemű adapter), vagy netán induktív. Ahogy írtad: ezek mint kísérletezés útján fognak kiderülni.
), elég jónak tekinthető a hálózati feszültség stabilitása (többnyire, nem mindenütt sajnos). Mindkettőnek vannak előnyei és hátrányai.. egyik ezért jó, másik azért. 


