Fórum témák
» Több friss téma |
Fórum » PIC égetési hibák, problémák, kérdések
Tudod használni WinPic, ICprog stb. alól. Amit te találtál, olyat én még nem láttam, de jó lehet.
Ne bonyolítsd az életedet. Itt a kapcsolás:http://www.oshonsoft.com/picprog
Külső táp nélkülit meg Frankye már belinkelte, watt oldalán található.
Sziasztok
Tudna valaki segíteni? Adott egy "Urbán-os" univerzális PIC égető+IC Prog software legfrissebb verziója. Csináltam hozzá egy DIP-SOIC adaptert, mivel kaptam pár db 18F252, 16F76T, 16F873A típusú SMD tokozású PIC-et. Meglepetésemre a 18F252-t hibátlanul írja olvassa, a másik kettőnél írási hibát jelez, csak törölni engedi. A törlés sem tökéletes, mert egy adott címen marad benne adat. Elképzelhető, hogy a kapott PIC-ek más célra valamilyen "védett" kóddal vannak felprogramozva? Létezik ilyen esetre megoldás?
Üdv!
Ha ezt a bobblick féle égetőt készítem el akkor az IC-prognál milyen égetőt állítsak be? a másik: 7407 helyett 74ls07-es ic-t tudtam csak szerezni, mi a külömbség? köszi
Logikailag mindegyik ugyanaz, de az oshon-féle a legegyszerűbb. Meg ez a legreálisabb, jövő felé tekintő, nem ügyetlenkedik a foglalatokkal, céláramkörben programozásra van kitalálva.
nézd meg ezt is: http://wattmep.tvn.hu Idézet: „ja, egy 16F877-es pic-hez kéne!” http://www.hobbielektronika.hu/forum/topic_hsz_112593.html?highligh...112593
köszi. megnéztem a linket,de sztem azt majd később építem meg, ha legalább egy kicsi tapasztalatom van már. (azon kívül h a jdm nem működik a gépemen
) szoftvernek mit ajánlassz? egy másikkal érdemes próbálni vagy inkább a "gyárival"??
Én azt ajánlanám, egyszer építs égetőt, de akkor rendeset. Ha neked megfelel, hogy külső tápot kell hozzá használnod, akkor az oshon a legegyszerűbb. De szerintem célszerű, ha nem kell külső tápegység, és watt oldalán levő kiegészítéssel nem kell többé külső tápegység hozzá. Én is először ilyet építettem, és usb-ről kapta a tápot, az úgyis ott van, ha a gép be van kapcsolva.
Van több program is hozzá. Állítólag az IC-Prog-ot is rá lehet állítani, ezt még sosem próbáltam. Van az oshonnak programja (16F és 18F-hez), watt progamja (18F-hez), sprut programjai (18F-hez P18, 16F-hez PBrennerNG, 10F és 12F-hez FlashOver12).
Helló, nem tudom milyen igényeid vannak, de az elektrokonthában kb 800 pénzért vehetsz kit-et ami működik.
Ja és a winpicproggal megy. Most néztem benne van a 16F877 is.
Szia!
Az biztos? Nemrég vettem egyet, LPT portos égető és nem akart menni 18F2321-el az istennek sem. Többféle progival is próbáltam. Most próbálok rájönni, mi a fenéért nem megy... vanzerr ugyanúgy járt, mint én.
A Watt oldán levő Bojan Dobaj P16 koppintása. A WinpicProG pedig felajánlja a 877-et is.(Nem próbáltam)
Igen, ez van nekem is. Watt javasolta, hogy cseréljem ki 1k-sra a 10k-s ellenállásokat és nézzem meg úgy. Vettem 74LS06-ot is, hátha az a baja, hogy a 7406 nem jó neki. Megpróbálom és beszámolok róla, mert kicsit idegesít már, hogy nem megy
Hova kell 1580*2144-es felbontású 1,1MB-os jpg? Szerintem ha kisebb felbontásban teszed fel, is látható minden részlet.
Javítva. deguss
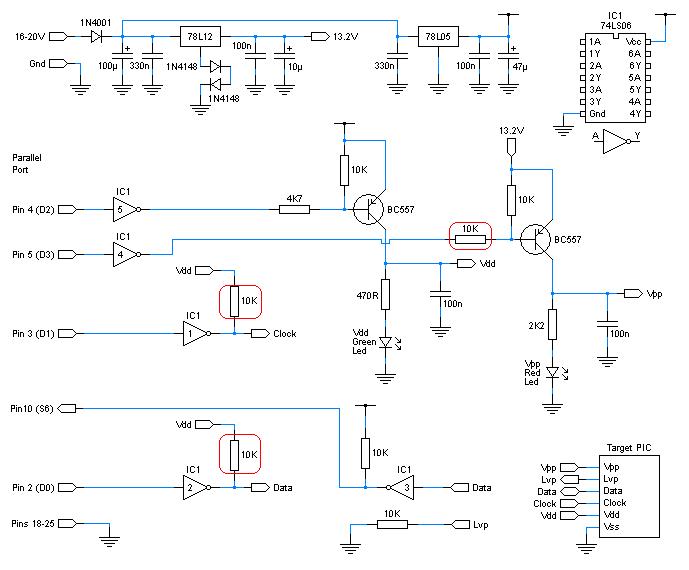
hello! lehet h hülyeséget kérdezek, de az oshonsoft égetőnél a kapcsolási rajzon az van h a pic-nek van egy LVP lába. a 16F877-esnél az a 36-os (RB3/PGM) láb???
közbe bekötöttem azt a lábat is szval kész az égető. de nem működik. szerintem a beállításoknál szúrtam el valamit. melyik lábaknak kell "Invert"-nek lenniük??
az oshon program tudja elvileg írni olvasni, de mikor megnyomom h Verify akkor az már nem megy neki!! az égetőt egy kb. 70 centis hosszabbító kábellel kötöttem be. lehet hogy túl hosszú??
Én az LVP lábat sosem kötöttem be, anélkül is működik.
A 70cm lehet hosszú, de első körben a 10k felhúzóellenállásokat cserélném ki max 1k-ra. Az oshon progija az oshon rajzára van alapból állítva, nem kell változtatni az invertálásokon. Viszont az Options-->Change Microcontroller Model-nél a megfelelő chipet kell kiválasztani, nincs benne automatikus felismerés. Ja, azt le tudod ellenőrizni, hogy jól áll-e az invertálás, a Hardware-->Check alatt ha bepipálsz valamit, akkor kell logikai 1-nem megjelenni a PGD és PGC lábakon, meg akkor kell a tápoknak bekapcsolniuk.
vagyis az összes 10kilóst cseréljem ki 1k-ra?
ha csak táp van akkor az MCLR lábon 12V van a VDD-n 5, a PGD-n és a PGC-n nulla. ha a gépre is rákötöm és a progi meg van nyitva akkor ugyanez a felállás csak a PGC-n és a PGD-n 5V van. még egy dolog lehet, de sztem nulla az esélye: 78L05 és 12 helyet 7805ös és 12-es van
Az L05 és a 05 között csak a kimeneti áramban van különbség.
Akkor cseréld meg az összes invertálást.
Nem az összes 10k-t, csak amik a 74LS06 kimeneteire vannak kötve (három darab).
A tranzisztornál levőt nem lényeges, de a 3-as kapunál levőt az igen.
De amít statikusan nem jó szinteket produkál az égető, addig ne cserélgesd az ellenállásokat.
Az nem baj hogy az MCLR lábon csak 12v van? Mert sok helyen az volt, h 13-13,5-nek kéne lennie!
|
Bejelentkezés
Hirdetés |




) szoftvernek mit ajánlassz? egy másikkal érdemes próbálni vagy inkább a "gyárival"?? 






