Fórum témák
» Több friss téma |
Tettem rá még 2200µF szűrést, de semmi javulás, sőt még mintha rosszabb lenne tőle.
Próbálgattam antennákat is, tettem rá nagyobb ellenállású szalagkábelest, 75 Ohm -os koaxiálist, szimpla vezetéket, botantennát, mindent, de semmi javulás.
A BA 1404 es kapcsolásra van egy jó megoldás,hogy fülre elég jól szóljon.A ba nak az a hibálya,hogy az oszcilátora bezavar a códernek ,mivel egy tokban van.Ezt egy Austral kapcsolásban úgy oldották meg,hogy a BA nak csak a ST códer részét használják és külön csináltak neki egy véget (oszcit).Ez által egy elfogadható ,probléma mentes pici FM adót lehetett igy csinálni.Ráadásul nagyobb teljesítményű ,stabilabb és mentes a BA alap hibáktól.De ha adót akartok építeni akkor a VERONICA PLL t ajánlom mindenkinek.1 W kimenet ,stabil,nagyon jó minőségű,olcsón meg építhető ,igazi profi!!!- Egyébként ha ebbe valakinek kell segítség,csak bátran írjon,mindenben tudok segíteni.
A hozzászólásod teljesen helyt álló !!!
Az addig oké, hogy a BA' alap hibáit így ki lehet küszöbölni, de nekem egyelőre nagyon zavaros a jelem, hiába tudom szépen hangolni és befogni.
Erre valami ötlet esetleg?
Ha panelre építve csinálja ezt, (erre a célra gyártottra gondolok),akkor talán túl közel van valami nagyobb mágneses tér és ez zavar be.Bár nekem ez furcsa,mert vagy 20 at építettem BA ból de egy sem csinálta ezt.Bár nekem volt benne egy tekercs és nem panelből ,mint ahogy az nálad láttam.Szerintem nem ott rezeg ahol kell és te a fel harmonikusát fogod,mert úgy tűnik.Zajos és erőtlen,nem?
A zene ...hát nem erőtlen, csak elnyomja a zaj, ami olyan, mint amikor nem szól semmi a rádióban. Tehát ha kikapcsolom az adót, ugyan olyan sistergés megy tovább, csak eltűnik a halk zene is.
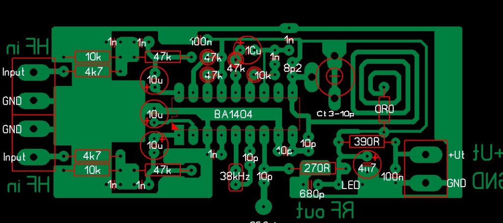
A tekercse a nyák fóliából van kivitelezve, ahogy az itt megjelent cikkben is. Azt másoltam le Sprint layouttal.
Nem kell ide szűrés meg 9 volt stb !Ennek az IC nek max 3 volt elég,ez arra van csinálva(pontosabban 1.5 v ra) - Valamit roszúl csináltál.Csináld meg a tekercses változatát jó kaviccsal.Jut eszembe,mivel hajtod,és elég e a meghajtás?
Akkor a vevőd nem elég szelektív.Mivel veszed az adást?
Most egy 12V/400mA -es trafóról megy a téma. Elégnek kell, hogy legyen, elméletileg (a jól működő változat) 15mA-t vesz fel.
Ilyen képet találtam róla hirtelen guglival.
A felső az. Videoton nem tudom hanyas tuner+erősítő egyben. Minden más nagyadót szépen vesz. Telefonnal is kipróbáltam ugyan az a zaj jön az adómból. vevő
Nem akarok addig nagyobba kezdeni, amíg a kicsi sem működik jól. Meg nem sok száz méterre akarok adni, hogy megbüntessenek, hanem csak itthon kísérletezni. Arra meg ez is éppen elég lenne.
12 v 400 ma ???? Minek !? 1.5 v os elem .
Ez a vevő OK.
Először 3V-ról ment, kapcsolóüzemű kistápról, meg 2db AAA elemről, de mivel így a led nagyon erőtlenül világított, kicseréltem sima nagy trafósra. Amiből viszont csak 12V osom van itthon.
Így kicseréltem a megfelelő ellenállást 390Ohm ról 1k-ra és 12V ról megy. Ezt azért is láttam indokoltnak, mert a kapcsolóüzemű táp is zavarhatta az xkHz es frekijével. De utólag kiderült nem ez a gond. Ugyan az a zaj megy most is.
Ez a BA sosem fog jól működni,azaz működni fog de ezzel csak a kedvedet fogod elveszteni az FM adóról!!! A veronica t ha meg építed,ledöbbensz!!!!
Nem veszi majd el a kedvemet, amennyiben tiszta jelet fogok kapni, ahogy a többiek is
![]() Ha meg egy sima Ic-s kapcsolást nem tudok helyretenni meg is érdemlem, hogy elvegye a kedvemet
Belefogsz unni a sok problémáival a BA nak! - Felejtős,inkább csinálj tranyóval mono ban és ehhez csináld meg a BA t ,csak kódernak.Biztos nagyobb és jobb élményben lesz részed
Egyébként ha a felharmonikusokat fogom most épp, mit tegyek, hogy ne azt fogjam, hanem a rendes jelemet?
Akkor meg kérdezd meg a többieket,hogy milyen változatát építették meg, és a panel mintát is kérd el.
Ez azért lehet ha igy van,hogy a kapcsolást nem jól építetted meg ,vagy hibát csináltál valahol! PL,-nem 96 Mhz n rezeg ,hanem 88 mhz alatt vagy 108 felett.Hangolj a tekercsen.
A tekercsen sajnos nem tudok hangolni.
Előre nem gondoltam erre a problémára, így forrszemet sem hagytam , hogy utólag be tudjak építeni egy tekercset a "gyári" helyett. A trimmerem, 3-10 pF -os
Minden esetre ha veronica t akarsz építeni,én segítek,csak szólj.
Én sohasem ezt építettem meg! Sajna nincs nállam egy panel minta sem de a neten találsz róla olyat amit én építettem meg.De lehet hogy csak nem jó értékű alk részt tettél valahova,vagy cserélj IC t,vagy vedd ki a led et,vagy a quarc csere..
Csak óvatosan azzal a Veronicával. Ne nagyon ajánlgasd. Egy pár mW -os még csak csak, de egy 1 W -os, vagy annál nagyobb, az nem gyerekjáték. Még ennél a kis vacaknál sem tudja rendesen lehangolni, akkor mi lesz egy komolyabbal? Sugározgat a világba? Azért ez nem így megy.
Led kihagyásával is próbálkoztam már, ugyan ez volt az eredmény. A kvarcon gondolkodtam még, mert ha a vevőt monóról sztereóra váltom, olyan zaj jelenik meg mitnha süvítene a szél.
Nem tudom, hogy a szétválogatási zajt hallom-e vagy csak szimplán más a sztereo zaj, mint a monó
Teszek a trimmerrel párhuzamosan egy 8p2F os kondit, hátha alatta adok a broadcast-nak jelenleg és akkor elvileg bele tudok trafálni ezzel.
Valahogy nem ártana megtudni, hogy hol rezeg a rezgőköröd. A LED -et meg ne hagyd ki, az állítja elő az IC -nek a megfelelő tápfeszültséget, mint egy zéner dióda. Ha nagyobb tápfeszültséget kap, biztos jobban gerjed.
Akkor hagytam ki, amikor csak 3Voltot adtam neki (2db AAA elem) De nem lett jobb tőle semmivel.
Most, hogy 12V-ról megy, benne van folyamatosan az IC vcc+ja 2,2V-on van a földhöz képest. Adatlapja szerint maximum 2Voltot kaphat és onnantól örök félvezetőmezőre távozik, de gyakorlat szerint 4Voltot is elbír, csak "drasztikusan" megnő a kimeneti teljesítménye 15cm vezetőre számolva, ezért nem dicsekednek vele. Kivettem a párhuzamosan beszerelt kondit, mert így még be sem tudtam fogni a jelet. Hogyan tudhatnám meg, hogy hol rezgek épp? Világvevő vevővel esetleg? |
Bejelentkezés
Hirdetés |






