Fórum témák

» Több friss téma
Fórum » FM adó zúg
Lapozás: OK   3 / 5
(#) fraba válasza fraba hozzászólására (») Aug 16, 2008 /
 
Tegnap fejeztem be a 2. FM adómat, és azt se tudom behangolni :s :@ Tök jó.....
(#) Novak válasza fraba hozzászólására (») Aug 16, 2008 /
 
Esetleg ha elárulod, hogy melyik kapcsolásról van szó, talán tudunk segíteni.
(#) fraba válasza Novak hozzászólására (») Aug 16, 2008 /
 
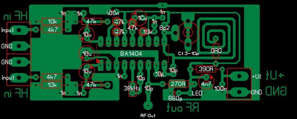
ami a weboldaladon van sztereó fm adó BA1404-el.
már a második áramkör, és még ezt se sikerült behangolni. számoltam a képletekkel, amiket már taglaltam az egyik hozzászólásomban, de nem 'múúkodik'. pedig azok a képletek 100% hogy jók.
(#) Novak válasza fraba hozzászólására (») Aug 17, 2008 /
 
Hát nézd... ha még a BA1404-es adót sem sikerül behangolni, akkor ott már valami gond van. Ezzel az ICvel én már kb. 20-25 adót megépítettem, és mindegyik legelső bekapcsolásra működött, a megfelelő frekvencián, szépen hangolhatóan.
A képleteidet szerintem nyugodtan felejtsd el! Amit az iskolában tanítanak az a végletekig ki van hegyezve az ideális esetre. Tehát nem vesz figyelembe egy rakat olyan dolgot, ami azért igencsak számít. Csak néhány példa: tekercs huzalának anyaga (ebből származó ellenállás), a tekercs környezetében található alkatrészek és nyák-vonalak, forrasztásból és szerelésből származó parazita kapacitások/induktivitások...
A lényeg, hogy amit összeraktál az fényévekre van az ideális esettől => a képleted csak arra jó, hogy a nyáriszünetben se felejts el számolni
Nem úgy kell hozzáállni a dologhoz, hogy leülsz, fogod az ideális esetre tanult kis képletedet, behelyettesítgetsz, majd kijön, hogy X menet Y átmérőre, utána pedig elkészíted a szentnek vélt tekercset, és keseregsz, hogy nem működik. Ez sajnos (vagy szerencsére) nem így működik. Fogod a tekercset, kipróbálod. Ha nemjó, akkor másik tekercs. Ha az sem jó, akkor egy harmadik, és így tovább. Menetszámot eggyesével változtatgatod, előbb utóbb össze fog jönni. (aztán az már más kérdés, ha utána a gyakorlatban jól működő tekercs adataival kiszámolod a frekit, akkor 'érdekes módon' tíz MHz-ekre leszel az FM sávtól. Van ilyen.)
Egyébként rengetegen nekiállnak ennek az iszonyat primitív kapcsolásnak (ahol egyszem rezgőkört kéne behangolni), megépítik, utána meg csak jönek, hogy nemjó, nem működik, lehetetlen behangolni. Türelem és kísérlezgetés kell hozzá a kitartáson túl. Nem lehet az első óra után azt mondani, hogy "ezt sem tudom behangolni" és kész. Persze, hogy nem tudod ha makacsul ragaszkodsz egy-két dologhoz. Hagyd a képleteket, kísérletezgess a tekerccsel és/vagy a kondival.
Valamelyik topikban már vagy háromszor leírtam, hogy hogyan működik egy rádióadó behangolása, élesztése. Keress rá, olvasd végig, és biztos vagyok benne, hogy sikerülni fog. Ha jól emlékszem volt külön ilyen topik, hogy Sztereó FM adó BA1404-es ICvel... vagy valami hasonló.
Remélem ilyen alapdolgokat betartassz, hogy nem digitális, PLL vezérelt rádióval próbálod keresni, nem 10-20 méterre vagy a vevőtől (hanem 1-2 méterre maximum), alkatrészlábak a lehető legrövidebbek, rendes nyákod van hozzá, nem fémes tárggyal álítgatod a tekercset... stb.
De mondom, tessék elolvasni a hivatkozott leírásokat. Ha utána még mindig nem megy, akkor valami nagyobb probléma van a kapcsolásoddal.
Üdv
(#) Novak válasza (Felhasználó 13571) hozzászólására (») Aug 17, 2008 /
 
A frekimászkálástól nem tudom miért fél mindenki ennyire. Ha rögzítve van a tekercs, és be van dobozolva az adó, akkor nem érdemes vele foglalkozni. Ha meg valaki a 20 fokos szobából kiviszi a 40 fokos autóba, akkor meg kb. 5 perc alatt felmelegszik az egész adó, utána megintcsak stabil lesz. Egyébként itt nem akkora frekiváltozásokról van szó, hogy megérné a kondikat válogatni.
A rázhuzallal kapcsolatban félig igazad van. Nagyobb adóknál nyilván vastagabb huzalokat használnak, a nagyobb áramok miatt. Viszont egy 2-3 mW-os adónál (BA1404) ennek semmi jelentőssége nincsen. Sőt... Inkább csak szvás 0,8-as huzalt hajtogatni egy 0,4-eshez képest. Arról nem is beszélve, hogy teljesen felesleges a drága, vastag rézhuzalt ilyen kis áramkörbe pazarolni. Azt érdemes megtartani a wattos nagyságrendű adókhoz.
A zománcozott rézhuzallal nemtudom milyen tapasztalataid vannak, hogy ilyeneket írsz róla... Mit okoz a zománc-szigetelés? Mert én már évek óta zománcozott rezet használok minden adómban, és soha semmi bajom nem volt vele :S
(#) kemenygolya hozzászólása Jún 2, 2011 /
 
Hali
Van egy Fm adóm, ami zúg. Szkóppal mérve egy tranzisztoron mérve (ami szerintem egy kondi is, de típust nem tudok) gerjedést látok.
Mi okozhatja a gerkedést?
amint ráteszem a kezem a tranzisztorra, egyből lecsökken minimálisra, és az áramfelvétel is visszaesik.
(#) kadarist válasza kemenygolya hozzászólására (») Jún 2, 2011 / 1
 
Szia!
A gerjedést erősítőkben a túlzottan nagy pozitív visszacsatolás okozza.
(#) kemenygolya válasza kadarist hozzászólására (») Jún 2, 2011 /
 
Szerinted keressem meg a hibát, vagy elég hogy ha a tranzisztor házát föld fele irányítom?
(#) kadarist válasza kemenygolya hozzászólására (») Jún 2, 2011 /
 
Mi a tranyó típusa? Mert nem mindegy, hogy az csak egy ház, vagy valamelyik elektróda hozzá is van kötve. Rajzod van?
(#) kemenygolya válasza kadarist hozzászólására (») Jún 2, 2011 /
 
sajnos nem tudom a típusát se, és rajzom sincs. Rajz alapján tény hogy könnyebb lenne beazonosítani
annyit tudok hogy TO-52es tokozású
(#) pucuka válasza kemenygolya hozzászólására (») Jún 3, 2011 /
 
Nem valószínű, hogy olyan szkópod van, amivel egy FM adó nagyfrekis részét vizsgálni tudnád. (legalább 250 MHz -es kellene, olyan, aminek a vízszintes eltérítési sebessége 5 ns, vagy kisebb) Már a mérőfej, a szkóp bemeneti kapacitása rendesen el is hangolja. Amit gerjedésnek látsz az több mint valószínű hogy a vivő maga. Egy oszcillátor ha nem gerjed, régen rossz.
FM adó nem tud zúgni. Legfeljebb a vevőd vivő hiányában, vagy nem kellő bemenőszintnél, félrehangolva ad FM zajt.
(#) pucuka válasza pucuka hozzászólására (») Jún 3, 2011 / 1
 
Sokkal inkább spektrum analizátorral próbálkozzál, mint oszcilloszkóppal.
(#) kemenygolya válasza pucuka hozzászólására (») Jún 3, 2011 /
 
sulis szkóppal mértem, mert nekem sajnos még nincsen szkópom.
Köszönöm a segítségedet
(#) steelbird válasza pucuka hozzászólására (») Jún 3, 2011 /
 
Idézet:
„FM adó nem tud zúgni.”

De bizony, tud. Én jópár évvel ezelőtt készítettem egyet magamnak, ami 76 MHz -en ment. Amíg nem árnyékoltam le az egészet fém dobozzal, és nem forrasztottam le körben a panel szélén körbefutó GND fóliát (legalább 5mm széles volt mindenhol, 2mm-es vörösréz huzallal végig megerősítve) az árnyékoló dobozhoz, addig halk búgás volt hallható jel nélkül. Olyan 100Hz -es búgása volt, mint mikor egy végfok nagy áramot vesz fel gerjedés miatt és hallatszik egy 100Hz -es brumm a hangszóróból.
(#) pooler hozzászólása Feb 21, 2012 /
 
Sziasztok!
Összedobtam egy a kapcsolások közt is nemrég szerepelt fm adó modulból egy pll vezérelt adót dugdosós panelen.
A problémám az lenne hogy elég erős sípolás hallatszik a háttérben. Én úgy gondolom hogy csak az összevissza vezetékek miatt van, de egyáltalán nem vagyok benne biztos, nem szeretném rosszul legyártani a panelt hozzá. Mi okozhatja ezt az erős magas sípolást? Ha nincs rácsatlakoztatva az audio bemenet, akkor a vezetékek mozgatásával lecsökken néha a zaj, de úgy sem szűnik meg teljesen. ugyanígy lecsökken ha sztereóból átváltom monóba az adást. A hangot egy usb-s hangkártyáról kapja, talán ez is lehet probléma. Bár közvetlenül a hangkártyából nem jön ki semmi zaj ha fejhallgatót teszek rá. A hangkártya GND-jét nem kötöttem rá az adó áramkörre, ha rákötöm még durvább zajok jönnek belőle
Szerintetek mi okozhatja? Van rá esély hogy panelon nem lesz zajos, vagy szenvedjek valami szűréseket bele? (fogalmam sincs mit kéne)
Annyira magas hangon sípol hogy ötletem sincs mi lehet ez. Elképzelhető hogy az LCD világítását/kontrasztját szabályzó PWM jel zavar be?
Csatoltam egy képet hogy milyen állapotok uralkodnak most a vezetékekből, remélem csak ez a baja.
(#) kadarist válasza pooler hozzászólására (») Feb 21, 2012 /
 
Szia!
Nem a sztereó pilotjelet hallod, vagy annak valamelyik keverési termékét? Ha monóba kapcsolod az adódat, akkor is sípol?
(#) pooler válasza kadarist hozzászólására (») Feb 21, 2012 /
 
Szia! Bár csak elképzeléseim vannak mi az a pilot jel de mint írtam, ha monóba rakom akkor is van ez a sípolás, csak kb fele hangerővel. De egyébként az egész modulon egyetlen állítható alkatrész van, az is az induktivitás. De nem oszt nem szoroz merre csavargatom, ha nagyon elcsavarom nincs jel, de egyébként minden tartományban ahol van jel egyforma a sípolás. Bár ha egy csavarhúzóval összezárom a meneteket rajta akkor elmegy az adás, amikor elveszem róla akkor amikor visszajön, egy fél mp-re nincs sípolás, vagy csak nem hallom. De gondolom olyankor még épp nem sztereó.
Esetleg ha este rakok fel felvételt a zajról, az segítene behatárolni?
(#) kadarist válasza pooler hozzászólására (») Feb 21, 2012 /
 
És ez a sípolás csak akkor van, ha rá van kötve a hangkártyára?
(#) pooler válasza kadarist hozzászólására (») Feb 21, 2012 /
 
A sípolás alapból van, de ha leveszem a hangkártyáról, akkor a vezetékek mozgatásával ha épp úgy áll, akkor alig hallható. Ha a hangkártya rajta van, akkor akárhogy mozgatom a vezetékeket, mindenhogy sípol.
(#) kadarist válasza pooler hozzászólására (») Feb 21, 2012 /
 
Csináld meg normálisan az adó elektronikáját, mert valószínűleg a kusza drótozás lesz a bűnös, ahogy sejtetted is. Milyen vevőd van?
(#) pooler válasza kadarist hozzászólására (») Feb 21, 2012 /
 
Mobillal próbálgatom, de kipróbáltam egy minihifivel is, ugyanaz. Akkor kipróbálom majd, remélem tényleg csak ez a gond. Köszönöm!
(#) pucuka válasza pooler hozzászólására (») Feb 21, 2012 /
 
Az adó, az adó, bármilyen kis teljesítményű is. Minél nagyobb a teljesítmény, a rosszul illesztett antenna földáramokat produkál. Ez a nagyfrekvenciás áram a helytelenül szerelt adóknál a legkülönbözőbb problémákat okozhatja. Nagyfrekvenciás berendezéseket, így az adót is a lehető legrövidebb vezetékeléssel, és árnyékolva kell elkészíteni. Adónál nem szabad elfeledkezni arról sem, hogy maga a berendezés is az antenna része lesz, ha ilyen az áramkörre közvetlen tesszük a sugárzót. Antennában meg RF áram folyik, a "dipól" mindkét ágában is.
(#) pooler válasza pucuka hozzászólására (») Feb 21, 2012 /
 
Szia! Köszönöm neked is.
Most hogy írtad ezt az árnyékolást, kipróbáltam hogy ráraktam az adó modulra egy kis antistatikus fémezett vagy milyen alkatrész zacsit, és jóval kevesebb zaj jön ki belőle már ettől is, pedig le sincs földelve. Mondjuk a sípolást így is hallani valamennyire, de remélem az is megszűnik majd a panelon. Megpróbálom leárnyékolni az adó modult majd amennyire lehet.
Csak hát ebből az ocsmány megvalósításból kiindulva úgy gondoltam annyira nem lehet érzékeny erre.
(#) Novak válasza pooler hozzászólására (») Feb 21, 2012 /
 
Még annyit próbálj ki, hogy a modul hangfrekis bemeneteit kösd le földre. Ha így nem sípol, akkor az adód rendben van. Az USB-s hangkártyával egyébként vigyázni kell, rengeteg zajt kihoz a számítógépből a tápon keresztül. USB-s hangkártyával sosem lesz tiszta, szép hangod (tapasztalat). Az, hogy a fülesben nem hallasz semmit, az pedig nem azt jelenti, hogy tiszta is a hangkimeneted.
(#) pooler válasza Novak hozzászólására (») Feb 21, 2012 /
 
Szia!
Közben játszottam vele kicsit és rájöttem hogy a sípolás a PWM miatt van, valahogy bezavar az adó modulnak. Ha azt kiiktatom akkor nincs vele semmi probléma. Kicsit szomorú vagyok, mert napokig reszeltem hogy beleférjenek a fényerő meg a kontraszt menük is 8K-ba. Esetleg ha lenne valakinek ötlete hogy mivel tudnám ezt megoldani azt szívesen venném...
Persze ha minden kötél szakad akkor belövöm fixre ellenállásokkal.
A hangkártyáról is megy zaj valamennyi, ebben igazad van. De az egész más, az inkább csak a gép zajai és annyira nem zavaró. Tettem kerámia kondikat is már mindenhova, de nem sokat ér sajnos, PWM-el hajtva sípol akármit csinálok. Átrendeztem már a dugaszolós panelt is, nem keresztez semmi semmit, és minden a legrövidebb úton megy oda ahova kell neki. Szóval ez valószínű panelon is ilyen lenne.
(#) KTobi válasza pooler hozzászólására (») Feb 21, 2012 /
 
Hardveres PWM, esetleg kitolni a frekvenciáját, ha tudod. Számold ki milyen frekvencián megy most, milyen változás küszöbölné ki, vagy tegyél egy integrálót rögtön a PIC kimenetére.
(#) pooler válasza KTobi hozzászólására (») Feb 22, 2012 /
 
Szia, köszönöm.
A frekvencia emelése valamelyest csökkentette a sípolást, kísérletezgetek majd még vele. Sajnos kiszámolni nem tudom hogy mi küszöbölné ki, de legalább tudom merre induljak.
(#) Gránátalma hozzászólása Ápr 6, 2012 /
 
Sziasztok, már írtam egy levelet Novaknak ezügyben, de ide is megírom, hátha mást is érdekel majd a megoldás. Plusz azóta, hogy neki írtam változott néhány dolog.

Szóval megépítettem a BA1404-es adót, kapcsolóüzemű adapterrel hajtottam meg(mp4 töltő adapterről, 5V-os kimenettel). Nem volt az igazi, hallani lehetett a vevőn a zenét, de elnyomta nagyon valami alapzaj, amit gondolom az adó adott. olyan volt, mint amikor nincs kiadott jel.
Ic vcc lánán ~1,4V.

Kicseréltem az adaptert, egy 16,2V-ot leadó, 400mA-es "nagy" adapterre, plusz kicseréltem a 390 Ohm-os állatot 1k-ra. 12V-os feszstabot tettem a bemenetre és így indítottam el. A LED mostmár szépen világított, nem csak halványan, mint a kistrafóval. De az a bizonyos zaj még mindig megvan. Mostmár persze erősebb a zene, nem nyomja el teljesen, de még mindig nagyon erősen zajol.

A hangforrás telefon, így nem lehet összeföldelődve a vevő az adó és a jelforrás.
A hozzá vezető vezetékek nem árnyékoltak, de lehető legrövidebbek.(hangszóró vezeték) Képen látható (a tápvezeték hosszú, de kipróbáltam röviddel is, ugyan így zúg.)

Esetleg ötletek a zúgás elhárítására?

Csatolom a képeket.
(#) gaben62 válasza Gránátalma hozzászólására (») Ápr 6, 2012 /
 
A nagyobb méretű adapter nem jelent megoldást.
Szerintem ehhez a kis adóhoz max.9V stabil tápfeszültség elegendő, és egy 9-10V os 200-400mA adapter, 2200uF.os szűréssel, bőven elegendő.
A stab Ic. +bemenetére, és a kimenetre, egyaránt forassz100nF, és 100uF, kondikat.
Berakhatsz egy 2,2-3,9ohm/3W, ellenállást a stab. kocka és az adapter Dc. kimenete közé, /be is építheted a házba/, de lehet hogy ez sem segít.
Ahhoz hogy el tudd dönteni, mitől zug, hálózatból származó brummot szedi össze, vagy és /szerintem ez a valószínűbb/, az rf.fokozat gerjed az adópanelon, egy 9V-os akkura kellene kapcsolnod.
Próbaképpen, akkuról, telepről milyen hangot produkál, jelet ad ki.
(#) Gránátalma válasza gaben62 hozzászólására (») Ápr 7, 2012 /
 
Szia!
Nagyobb adapter alatt pont egy 12V/400mA es trafót értettem

Összeraktam megint, de ugyan az a gond. Ha monó a vétel olyan zaja van, mintha nem lenne adott jel, ha meg sztereóba rakom a vevőt, akkor olyan, mintha a szél süvítene bele. A szűrő nyáktervét mellékeltem, 2300µF os elkó szűri, utána van még egy 100nF os fólia, utána a stabkocka-12Vos- aztán 100nF fólia és 100µF elkó.
Következő: »»   3 / 5
Bejelentkezés

Belépés

Hirdetés
XDT.hu
Az oldalon sütiket használunk a helyes működéshez. Bővebb információt az adatvédelmi szabályzatban olvashatsz. Megértettem