Fórum témák
» Több friss téma |
A választ leírtam, remélem megtalálod. Bocsi
A képen bejelöltem a bekötéseket.
Valami tranzisztorféleség nem volt azon a lapon?
Külön van egy trafó 220/12 volt, és külön van a másik relé amivel a szivattyút kapcsolja(ez is 12 voltos).
Sejtéséem szerint valamiféle mágnes mozoghat fel-le a kútben és ez kapcsolhat Reed-reléket, amik aztán húzatják-elengedik a relét-reléket. Az ép panelen látok egy ellállást meg elkót. Az ellenállást mérd meg és tégy egy olyan értékűt a hiányos panelbe.
A kútban nincs mágnes, csak a három csupasz vezeték.
Lent a víz vezető képességét használja. Az ép panel is csak ott van mert már az sem kapcsol, 24 voltos relém volt rá. Mostmár nem húzza meg így kitámasztottam. Közben megnövekedett a vízhozamom és odafigyelek arra, ne vegyek ki belőle egyszerre túl sok vizet.
De a vízen nem tud akkora áram átfolyni 12V-on, hogy behúzzon egy relét. Fel kellene venni azt az érzékelőt a kútból egy kis szemrevételezésre.
Évekig működött. Az érzékelő réz vezetékkel elég gyakran oxidálódott. De miután kicseréltem savállóra, ezek a gondok megszüntek. Most is tiszta. Szerintem a kütyük fáradtak el. Azért tettem fel a kérdést hátha tud valaki segíteni megjavítani vagy tud egy másik megoldás ami nem kerül sokba. Ez a víz nekem nyáron locsolásra és egész évben a WC tartályt tölti. Ha vízhiány van csak átkötöm és tudok fürödni. Vizsgálva volt még akkor amikor még tele voltak a környéken a emésztők. De már rég vezetékes szennyvíz van, így azóta már a talaj is tisztult.
Konkrét rajz nélkül nem lesz megoldás. Talán lesz, aki tud segíteni.
Szevasztok.
Én is készítettem egy vízszintjelzőt (melléklet)Ezen leírás alapján, megkönnyítendő a tágulási tartály ellenőrzését/feltöltését, de az a baj, hogy a ledek nagyon halványan világítanak. A tranyókat, ha fordítva kötöm be, vagy egyen feszről hajtom meg, akkor is ugyan úgy működik, de ha fehér ledet teszek bele, akkor jól működik. Mi lehet a baj, Olvastam itt a fórumon, hogy egyen fesznél hamar elfogynak az érzékelők, (bár évente csak egyszer- kétszer volna használatban amíg a feltöltés/utántöltés lezajlana) ez a fogyás 6V váltó fesznél milyen mértékű? Köszönöm előre is.
Szia!
Ha az 2kohm-okat 1 kohm-ra cseréled, akkor erősödk a fény? De a bázisellenállással is lehet variáni.
Igen én is erre gondoltam, de most, hogy nem süt annyira ide a nap, így kicsit erősebb a fényük.
Az, hogy AC vagy DC az nem számít, csak a korrózióval függ össze?
Az AC a korrózióval függ össze: Bővebben: Link. A tranzisztorok számára a helyes polaritású feszültséget a LED-ek biztosítják.
Köszi a segítséget, holnap kicserélem az ellenállásokat.
Ja, és a szenzorok tovább bírják ha zománcozott rézből - a végüket beónozva - készítem?
Ez itt NEM apróhirdetési felület! Tessék oda feltenni a hirdetésedet!
Szivattyúmotornál a 4 érintkezős kondenzátor mi miatt szokott elhalálozni? Kétévente megöl egy kondit a motor, ez milyen hibára utalhat?
Illetve ha rosszul kötik be a kondenzátort az milyen galibát okozhat?
El sem indul ha rosszul van bekötve a kondi?
Szia!
El sem indul, csak zúg, illetve zárlatot is okozhatsz, ha a fázis és a nulla közé kötöd, de a te kondenzátorod, valószínűleg a motor kapcsolódobozában, steckerre van dugva, és a szigetelt fedél zárja le.A négy érintkező, az valójában kettő, mint a többi hétköznapi üzemi kondenzátor, csak egy pontra kettő-kettő megy a motor tekercseinek a kötésére. Az én tapasztalatom szerint a meghibásodások legfőbb oka a zárt szellőzetlen tér, és a motor termelte hő, ami meghaladja a kondenzátorra megengedett hőmérsékletet. Üdv!kila
Sziasztok!
Szeretnék a házban egy kis víz-visszaforgató, újrafelhasználó rendszert kialakítani. Konkrétan, a mosdó lefolyó-vizét a WC öblítésére felhasználni. Ehhez kigondoltam egy rendszert (az itt olvasottak után). Az érzékelők 'mágnes-kindertojásúszó-pvccső-reedkontaktus' elvűek lennének. Meg tudnátok mondani, hogy jól okoskodtam-e?
Hello!
Nem egészen.. - A szivattyú akkor indul el, mikor REED1 jelez. Miért is? Mert az, az alsó szennyvíz tartály maximuma. Tehát csak akkor töltenéd a felső tartályt, mikor az alsó már megtelt? - Talán úgy kellene, hogy akkor indítsd el a szivattyút, mikor a felső tartály elérte a minimumot. Leállítod, ha maximum van, vagy az alsó tartály üres. (vagy letelt az idő) - Alsó tartálynak egyébként sem kell maximum (legfeljebb jelzés szinten), hiszen van túlfolyója. üdv! proli007
Hali!
Pontosan így gondoltam a müködését. ![]() Mivel a felsö tartályból (padlásról) a WC tartályba megy a víz a saját szabályzójával. Tehát simán csak átkötném a tartály bemeneti csövét a padlásról lejövő csőre, és így már a fent tárolt vízből töltené a WC-t. Így, a felső tartálynál csak a túltöltést kell figyelnem-megakadályoznom, az alsó tartálynak meg csak az a szerepe, hogy a szivattyú ne pillanatokra kapcsolódjon be, hanem 20-30L-nyi vizet felnyom, aztán megvárja amíg megtelik az ideiglenes alsó tartály. Félreérthető lehetett a célom, mert nem írtam le részletesen.
Hello!
Értemén, csak a rajz nem volt jó hozzá (ami egyébként nagyon katonás.) Egyébként a felső tartálynak is illik túlfolyót építeni, ami visszafolyik az alsóba, nehogy elöntse a padlást a víz. Az alsó tartály túlfolyó vezetékét érdemes levinni a tartály aljára, akkor bűzelzáróként is működik, valamint ugyan úgy betölti szerepét. Valamint mi van, ha nincs elég víz az alsó tartályban? Akkor nincs budi? De valami kis vegyszert is adagolni kell, mert ez nem tiszta víz, meg fog tuhadni.. üdv! proli007
Hali!
A rajz nem volt jó hozzá? Mármint hogy érted? A minimális kivitel (felső tartálynak nincs túlfolyója) azért van, mert minimális bontással akarjuk megcsinálni. A bűzelzárók meglesznek, megvannak. Mi történik ha nincs az alsó tartályban víz? Semmi, nem megy a szivattyú, használja a felső vizet. Ha az is elfogyott, átváltom a vízcsapot a WC-tartály előtt, és simán a vezetékes vizet fogom használni, mint most is. De gyanús, hogy a felsőből nem nagyon fog kifogyni, mert a mosdót sűrűn használjuk (kézmosás, fogmosás, stb), és sok kicsi sokra megy. A fenti tartály 2-3db 50-60L-es hordó lesz (ha minden összejön). A vegyszeres kezelésre nem tudok mit mondani, majd a tapasztalat megmondja. De ha kell, majd teszek bele egy-egy tablettát, vagy valami hasonló. Szóval, miért nem volt jó a rajz?
Hello!
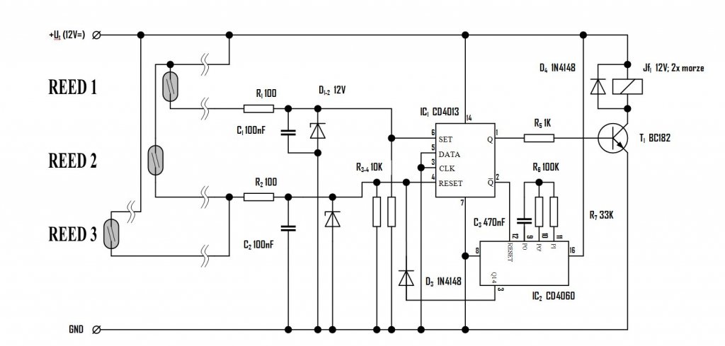
Itt leírtam, hogy működésben és a szintkapcsolók elhelyezésében mit nem látok jónak. Erre Te azt írtad, hogy "Pontosan így gondoltam a müködését." Csak éppen nem tudom mire értetted. De szerintem a félreértések végett módosítsd a tartály és a kapcsolási rajzot, úgy ahogy helyesnek látod. Akkor talán szót értünk.. Egyébként végig gondolva, két hazárdot is látok. - A 4013 sajnos nem minden üzemmódjában "tökéletes". Vagy is Te itt RS tárként használod. Az RS tárnál alapkövetelmény lenne, hogy a Reset elsődleges legyen a Set-el szemben. Vagy is, ha mind kettő fennáll, akkor a Reset által meghatározott állapotban kellene lenni a kimeneteknek. De nem így van. Ha Set és Reset egy időben fenn áll, akkor a Q és Q-negált kimenetek magas szinten vannak. Avagy hiába törli a tárolót a minimum vízszint, a szivattyú, még is el fog indulni. A megoldás az lehet, ha a Q kimenet helyett Q-negált kimenet invertáltját használod a szivattyú működéséhez. - A másik az, hogy Te nem szeretnéd, ha a szivattyú "pillanatokra működjön csak." Tételezzük fel, hogy a felső tartályban nincs víz, és az alsó tartály éppen a minimum felett áll. Ekkor a szivattyú elindul, de szinte azonnal jelentkezik az alsó minimum jelzése. Erre a szivattyú azonnal le is áll. (Fikció, de még rosszabb lehet a helyzet, ha a szivattyú leállása után, a nyomóágában lévő - padlásra felvezető - csőből a víz vissza áramlik az alsó tartályba, és ettől ismét eltűnik a minimum jelzés. Ekkor a szivattyú ciklikusan ki-be kapcsolna.) Vagy is javasolnám, hogy az alsó tartályba el kellene helyezni egy "maximum" jelzést, kb. 30l-re a minimum felett. Ekkor a szivattyú, csak akkor indulna el, ha az alsó tartályban "értelmes mennyiségű víz van", a minimum eléréséig. Vagy is az Alsó tartályra is lehet tenni egy RS tárat, ami engedélyezi a felső minimum szintjénél, a töltést. (Úgy is van még egy felesleges tároló a 4013-ban) - Nem tudom milyen Reed kontaktust fogsz alkalmazni, de minimum szinthez, bontó érintkező kell, hiszen a rajz szerint annak akkor kell zárni, mikor a szint a minimum alatt van. (Vagy invertálni kell a minimum jelzést.) Valamint azt is meg kell nézni, hogyan alakítod ki az minimum úszót, mert ha elhagyja a minimum jelzést a szint, ugyan úgy átvált, mint ha alatta lenne. Vagy is mechanikailag meg kell akadályozni, hogy a minimum úszó elhagyja felfelé a minimum szintet. - Ha "tiszta víz átváltó szelepet" alkalmazol, akkor visszacsapó szelepre is szükség van, megakadályozandó, hogy a szennyezett víz visszaáramoljon az ivóvíz felé, ha annak nincs nyomása. Remélem érthető számodra, amit fejtegetek. üdv! proli007
Üdv!
Kiegészítettem a vázlatot, hogy elkerüljük a félreértéseket. Az 'alsó' tartály, az közvetlenül a mosdó alatt, a fürdőszobában lenne, mintegy ideiglenes 'pufferként'. Ha a mosdóhasználat mindig nagyobb mennyiségű vizet (>10L) feltételezne, nem is volna rá szükség. De így a szivattyú 1-2L víz miatt nem indul el (amennyi majdhogynem a felmenő csőben is elfér), összevár egy terjedelmesebb mennyiséget, és úgy nyomná fel. Ahogy méregettem, az adott helyre (a mosdó alatt) nekem kb egy 30-40L űrtartalmú edény férne el. A szivattyú indítását jelző szintet viszont nem a tetejére raknám, hanem kicsit lejjebb (kb 3/4 magasságra). Így, ha nagyobb mennyiségű vizet öntök a mosdóba (pl.: kisfiam fürdetővizét a kiskádból öntöm, az kb 2 vödörnyi vizet jelent), akkor ne csorduljon azonnal túl a kis puffertartály, hanem legyen ideje a szivattyúnak üríteni (feltételezve hogy a vízszintem közel volt a bekapcsolási szinthez /REED1/) Válaszolok tételesen is: - A 4013-assal kapcsolatos infókat köszönöm, nem tudtam, hogy nincs a RESET-nek prioritása. Még átgondolom hogy vagy keresek egy 'RESET orientált tárolót', vagy a Q negáltat viszem tovább, ahogy írtad. - Idézet: „Tételezzük fel, hogy a felső tartályban nincs víz, és az alsó tartály éppen a minimum felett áll. Ekkor a szivattyú elindul” Álljálljállj. Miért is indulna el a szivattyú? Csak a REED1 jelére indulhat el. Az meg az kis(alsó) tartály 3/4-énél, vagy a tetejénél van. Szerintem ezt elnézted. -A szivattyú után, és a WC tartálya elé természetesen terveztem szelepeket, csak a 'móriczka' rajzon nem akartam ilyen részletességig belemenni. Illetve a rajz főleg csak a REED-ek elhelyezkedésének magyarázása volt a célom. Tehát szelepkérdésben egyetértünk. - Idézet: Ez valahogy nem vágom. Tegyük fel , hogy elérte a felső szintet a víz, REED1 elindítja a szivattyút. Az alsó tartályból fogy a víz, az úszó eléri a REED2 szintjét, ha tovább is halad, ad egy záró impulzust, és visszabillenti a tárolót. Az -elméletileg- senkit sem érdekel, ha közben tovább süllyedt a szint/úszó, hiszen, a mágnes elhaladt a REED mellett, megvolt az impulzus. Aztán, persze ha töltődik lassan a tartály, természetesen újra lesz REED2-től jel, de mivel már alapból ki van kapcsolva a tároló, nem gond, ha még további reset jeleket kap, igaz?„de minimum szinthez, bontó érintkező kell” - A szelepkérdés feljebb már mondtam. - Az úszó mechanikai kialakításához csak annyit, hogy a maximális magasságban lenne 'akadályoztatva', azaz REED1 illetve REED3 szintjénél feljebb nem tudna menni az úszó, hiába is emelkedne bármelyik vízszint tovább , így a felső szint jelzés állandó lenne (pl.: keresztben egy átmenő csavar a pvc csőben) Remélem kezdünk "egy húron pendülni" ![]() Üdv! B
Hello!
Most én is jónak látom a megoldást. - Azt még nézd át, mi van, mikor az alsó tartály épp elérte a maximumot és a felső közvetlen a maximum alatt áll. Ekkor csak egy "pillanatra" fog a szivattyú járni. - Valamint azt, hogy tápfeszültség bekapcsolásakor (megjelenésekor) mi a helyzet. Vagy is hogy legyen-e bekapcsoláskor valamilyen alaphelyzete a tárolónak, vagy sem. üdv! proli007
Igen, sajnos ebben a helyzetben nincs mit tenni, tényleg csak egy pillanatra fog elindulni a szivattyú. De szerintem ez egyszerű módon kivédhetetlen.
Az alaphelyzetet az időzítő is beállítja, hiszen, ha bekapcsolt állapotban indulna az RS, akkor -elméletileg- az időkorlát után kibillenne. De mióta mondtad, hogy a 4013-ban nem a RESET a nagyobb prioritású, elbizonytalanodtam. Majd próbapanelon tesztelgetem a 4013-mat, hogy mégis milyen tulajdonságai vannak a gyakorlatban (merthát szép dolog az adatlap, de más lehet a valóság...) Jut eszembe! Esetleg egy RC-taggal lehetne 'power-up-reset'-et csinálni? (Kondi a +U és a reset közé, ellenállás a GND-re?) Üdv! B
Hello!
- Ha akarod, kivédhető. Ha a felső tartálynál a maximuma alá helyezel egy "minimum" érintkezőt és ezt vezeted be a 4013 másik RS tárába. Ha eléri a maximumot, akkor pld. kibillenti, ha alá megy és eléri a "minimumot", akkor meg bebillenti. Így mintegy hiszterézist kap a felső tartály maximum jelzése. A tároló kimeneti jelével vezérled a töltés-ürítés tároló Reset körét, ami már meg van. Így csak akkor fogja engedélyezni a felső töltését maximum után, ha már van benne némi hely az alsó víznek. (Persze meg kell akadályozni, hogy a minimum lefelé elhagyja a jelzést.) - Egy kondival a táp és a Reset láb közé, lehet alaphelyzetet készíteni. Az ellenállás meg már ott is van. üdv! proli007
Hali!
Jó ötlet a hiszterézis belehozása. Át is rajzoltam az áramkört. Viszont azt nem értem, miért nem szabadna a minimum alá mennie? Hiszen ha lefelé mozdul el mellette, kikapcsolja a "hiszterézist", és mehet tovább. Ha felfele halad, akkor már ki van kapcsolva az RS tároló, tehát nem számít az újbóli reset jel. Vagy nem jól okoskodom? |
Bejelentkezés
Hirdetés |












