Fórum témák
» Több friss téma |
Fórum » ICL7106/ICL7107
Szia! Köszi a rajzot! Lehet így meg is építem amint lesz időm! Habár az 555-öt lehagyom és csak simán 1 nyomógombbal oldom meg a kapcsolgatást a 4017-es Clk-ra kapcsolgatva a +5V-ot! Ez így tényleg egyszerűbbnek tűnik! Az egy nyomógombos megoldás csak a rajzod után jutott eszembe!
Köszönöm a segítséged!
Hello!
Nyomógomb esetén azt prellmentesíteni kell, különben a 4017 egyszerre többet is léphet. De a 4017 Reset áramkörét is ki kellene alakítani, mert egyáltalán nem biztos, hogy tápfeszültség bekapcsoláskor az pont a Q0-ra fog beállni. Vagy is minimálisan a 7 és 15 lábak közé egy 100kohm-ot, a 15 és 16 közé, egy 100nF-os kondit kellene tenni. Ekkor a Reset is működni fog, valamint a Q3-ról a törlés is. üdv! proli007
Hello!
Ok, ha megépítem jelzek milyen lett! Köszönöm a rámfordított időd! Kellemes ünnepeket!
Sziasztok! Egy olyan kérdésem lenne, hogy ha csak 1 x +-5V-om van arról mehet-e két panelműszer? Fog-e tőle ugrálni vagy valami más elváltozás lesz-e? Üdv. Roli.
Hello!
Lehet, de akkor a két feszültség amit mérsz, közös GND-vel kell rendelkeznie. (Hiszen a két műszer In-Lo bemenete össze lesz kötve.) üdv! proli007
Sziasztok!
Valamikor nagyon régen (kb 20 éve) lehetett kapni ezekhez olyan ellenállás hálót amiben ez a 10-es osztás végig megvolt. Viszonylag nagy kerámiatokban volt és DIP24 IC tokba lehetett tenni (nem 24 lába volt hanem talán csak 20, de a szélessége egyezett). Sajna elfelejtettem a típusát és nem is találom sehol. Nem emlékszik rá valaki véletlenül mi volt az? És ha igen létezik-e még?
A Remixnek is volt ilyen gyártmánya, és a Conrádnál is lehetett kapni, az utóbbi talán 0,05%-os volt és 10MOhm -os.
Lehet az is remix-es volt amit kérdezek. Volt valami konkrét típusszáma is, azt felejtettem el.
Remix W9xxx. Valami kék tokos dolog volt. De én sem találom a remixes katalógusomat.
Világosbarna volt, széles tok. Lehet már nem létezik.
Sziasztok!
Nekiálltam egy milli-ohm-mérő tervezésének, ami ezen az IC-n alapul. A működése egyszerű: a +5V tápból egy LM317T-vel képzek egy 0,1A-es áramgenerátort, ez kimegy egy mérővezetéken. A mérővezeték hegyére csatlakozik (Kelvin-mérő,) az ICL7107 differenciális bemenete a szokásos 0,2V méréshatárral, csak a tizedespontot átrakva. Így a műszer a mOhm-ot fogja kiírni rögtön. Mellékelem az eddigi nyáktervet és a egy vázlatot. Szívesen venném az észrevételeiteket, ötleteiteket.
Sziasztok.
Meg szeretnem epiteni ezt a panel muszertBővebben: Link Lenne 2 kerdesem. Az elso az, hogy ICL7106- al is mukodik e? Es a masik pedig hogy Bővebben: Link ezzel a 7 szegmentes kijelzot hogyan kell be kotni mert csak 18 laba van es 2x18=36 lab es 4 lab szabadon marad. Hogyan ehet meg epiteni hogy mukodjon is?
Hello!
- Szerinted, ha a 7107 helyett használható a 7106, gyártanának két félét? - Az első digitnél elhagyod a nem használt szegmenseket. (Mint ahogy Topi is tette.) Hiszen ott a kijelző vagy semmi, vagy 1-et mutat és esetleg az előjelet. (De a kép helyett a kiválasztott kijelző típusát, vagy adatlapját kellett volna belinkelni. Mert a 7107-hez, közös anódos kijelző kell.) üdv! proli007
Bővebben: Link Itt van a kijelzo adatapja. Akkor a 7106-os icbol lehet e panel muszert kesziteni?
Hello!
Nem látható a link (legalább is számomra). Természetesen a 7106-ból is panelműszert készíteni, csak nem Led kijelzőhöz, hanem LCD-hez. üdv! proli007
403-as hibakód, azaz az oldal/lap nem létezik/eltávolították. Nem csak Neked nem látszik.
Vélelmezhetően erről a kijelzőről van szó.
Hello!
Köszi. Ha tényleg erről van szó, akkor nem jó, mert az adatlap szerint ez közös katódos.. üdv! proli007
Bővebben: Link Ezek az LCD-k kozul meik lene jo az ICL7107-hez?
Nem jól olvastál!
A 7106-hoz kell LCD, a 7107-hez pedig LED. A 7106-hoz pedig nem grafikus és nem karakteres, hanem 7 szegmenses kijelző kell. (hasonlóan a 7-szegmenses LEDhez) Sajnos nem tudok románul, így az oldalon nem tudok segíteni. (pláne hogy ott nem csak LCD modulok voltak hanem minden más is)
Üdv mindenkinek.
Nekem a motorkámra kellene egy motor hőfokmérő, de egy aksi feszültségmérő is. Ezt mikor kigondoltam rögtön eszembe jutott a jóöreg ICL7107-es ic, mert evvel az ic-vel lehet hőmérőt is és voltmérőt is készietni. Csak abba bökkenőbe akadtam hogy ezt a két dolgot meg-e lehet oldani egy icl7107-el. Hogy legyen benne hőmérő is és voltmérő is? Ha igen akkor azt hogy tudná megoldani? Mármint valahogy úgy gondoltam hogy egy kapcsolóval átkapcsolni. A segitséget előre is köszi.
Hello!
Természetesen meg lehet oldani, hiszen mind kettő feszültség lesz. Pontosabban olyan hőmérő eszközt kell választani, ami feszültséget ad ki, (pld. LM35) vagy az adott hőmérséklet érzékelőhöz jelátalakítót kell építeni. Ekkor már átkapcsolható a7107 bemenete, hogy vagy a hőérzékelő kimenetét, vagy a leosztott tápfeszültséget mérje. üdv! proli007
Szia.
Köszi a segitséget. Hőszenzornak gondoltam a hagyományos 1n4148-as diódát, de simán lehet a lm35. És ennek a kapcsolása bonyolult lenne ha meg kellene épiteni? Mert én gondoltam PIC-el is megoldani de viszont ott programot kel késziteni meg ott már nehezebb bele a feszültség mérés megoldani. Meg nekem az ICl-nél az nemtudom hogyan lehetne megoldani hogy az átkapcsolásnál a feszt mutassa tized pontosan de a hőmérsékletet csak simán fokonként mert ott akkor tizedes pontot is kell kapcsolni. PIC-nél viszont nem kell semmit csak a programot megtervezni. De viszont lehet hogy a pic nem nagyon birná a strapát. De hát birni fogja szerintem mert a sebességfokozat kijelzőm is pic-el van megoldva rajta.
Hello!
Diódánál kompenzálni kell a nullponti feszültséget is. Az LM35 meg 10mV-ot ad le fokonként. Azt kell leosztani 0,1mV-ra, mert az ICL alsó digitje 0,1mV a 200mV-os méréshatárnál. De ide kell leosztani a tápfeszt is, 1:100 osztóval. Mert akkor 10V-ra 1000-át fog mutatni. Természetesen a tizedes pontot váltani kell. Pontosabban feszmérésnél kigyújtani. De a PIC-el is megoldható, ha van benne AD. 10 bit és 512V referencia mellett, 5mV/bit a felbontás, ami fél foknak felelne meg az LM35-nél. (2,56V referenciával, pedig 0,25fok) üdv! proli007
Tehát akkor inkább az LM35-el csináljam. Még holnap a havert megkérdem hogy a pic-el meg-e tudná csinálni, mert ha igen akkor összehozom abból. De ha nemtudja akkor megcsinálom valahogy az ICL-el. Mert a haver már csinált pic-el hőmérőt és ott is neki LM35-ös volt a hőszenzor, és működött neki, de viszont a pic-hez LCD-kell ami a motoron nap éri meg eső meg minden hát nemtdom hogy mit szólna hozzá.
Hello!
Hol van az előírva, hogy a PIC-hez LCD kell? Tudja az vezérelni a Led-eket is. üdv! proli007
Na viszont ezt nemtudtam hogy tud LED-et is. Akkor szerintem ez lesz a legjobb megoldás hogy PIC és ahhoz a 7-szegmenses kijelző. Csak kel hozzá programot tervezni. (PIC-ek világában nem vagyok otthon, haverom csinálja nekem a pic-es cuccok kapcsolását meg a programot én csak kivitelezem és használom őket.)
Üdv néktek!
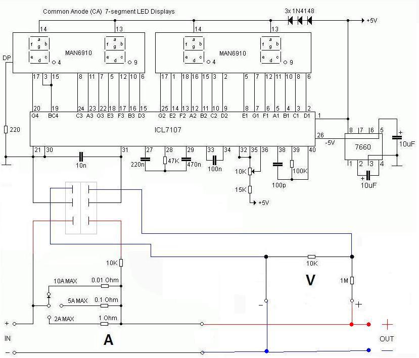
Építeni fogok LM317 és LM337 ICből egy +-15V-os labortápot, és ehhez szeretnék egy panelmérőt építeni ICL7107-tel. A kikötések: egy forgókapcsolóval lehessen irányítani, hogy egy áramkör mérhessen a + és - ágak között feszültséget, a + és GND pontok, illetve a GND és - pontok között pedig áramot. Találtam egy kapcsolást hozzá, szerintetek jó lesz?
Hello!
Az árammérés nem jó. - A műszernek méréstartománya 200mV (199,9mV). Megjeleníteni a mért értéket, 0..1999 kijelzéssel lehet maximum. Az 1A-t kijelezni ezek szerint 1,000A-ként, az 5A-t 5,00A-ként A 10A-t pedig 10,00A-ként lehet. - Tehát 1A esetén 100mV-nak, 5A esetén 50mV-nak, és 10A esetén is 100mV-nak kell esni a Shunt ellenálláson. Így a Shunt értéke 1A esetén 100mV/1A=0,1ohm, 5A esetén 50mV/5A=0,01ohm, míg a 10A esetén 100mV/10A=0,01ohm lesz. - Látható, hogy az 5A és a 10A-t egy shunt ellenálláson kell mérni, így azt ugyan abban az állásban lehet csak kijelezni. Tehát a műszernek csak két méréshatára lehet, az 0..1A és 0..10A. ehhez két Shunt ellenállás tartozik, 0,1 és 0,01ohm. - Megjelenítés, 0,000..1,000A és 0,00..10,00A lesz. Vagy is a tizedes pont helyét is váltani kell. - A Shunt ellenállás átkapcsolása sem jó, mert a kapcsoló átmeneti ellenállása sorba kapcsolódik a Shunt értékével, tehát befolyásolja a mérés pontosságát. Vagy is a kapcsolásnak sem így kell kinézni.. üdv! proli007 |
Bejelentkezés
Hirdetés |










