Fórum témák
» Több friss téma |
Üdv mindenkinek!
Az ebay-ról vettem pár 60smd led gu10 izzót. Bővebben: Link Bár a ledek elhejezése nem pont ugyanaz. A lényeg: Elvileg 4,5w lenne a fogyasztása. Kimértem fogyasztás mérő műszerrel, de az 14w-ot mutatott. Ezt most akkor nem értem. A műszer vagy az izzó a rossz? Kínából érkezett.
Megpróbáltam ezt a 69 db-ledet egy 2x2m-es fürdőszobába (tök sötétbe). Ilyen fényt produkált.(ezt akarom odaadni apumnak,a nyaralójában fogja használni aksiról. (Felragasztottam egy mappának az elejére hogy mégiscsak egymás mellett legyenek.) a képen a szekrénytetején van. Egy ekkora helységben simán lehetne még olvasni is mellette. Ha még följebb raktam volna még jobban világítana,ha lefelé fordítom akkor már nem jó. Kiakarom egészíteni 99 db-osra. Ha lesz rajta 33 egység az W-ba mennyit fog fogyasztani? Vagyis arra gondolok hogy eddig a nyaralóba egy 5W autó égő világított.;Ez jóval jobban világít most.
Mindkettő jó, az eladó hallgatja el az előtét fogysztását.
A ledek fogyasztása a 4,5 W a többi ez előtété, elektonikáé. Ez minden ledes izzónál így van , a gyártó nem tájékoztat sajnos a teljes fogyasztásról.
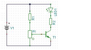
Tranzisztorral is lehet. R1 ne legyen 1k-tól kisebb.
Ezt a nyákot a LED-ekhez Te csináltad, vagy így lehet venni készre szerelten? Jó az a fény, ha szórttá teszed, azaz világíts vele fölfelé a plafonra, a fehér fal meg majd szépen szétszórja a fényt.
Az sosem jó, ha csak egy irányból vakít. Persze ez a "szett" már megzabál vagy 15-20 W-ot, - szerintem. Az akksit négy naponta töltheted hozzá.
A pár ezer forintot olyan max 3-ba értettem, de az akkor zsír új magasfényű ledeket jelent és annyi, amennyi biztos elég. Az meg, hogy e-bay-ről Kínából jön, nem jelent semmit számomra, mivel nem folyamatosan és olyan helyen lesz használva, ahol kijönne az esetleges különbség a márkásabb társaihoz képest. Minek vegyek összeszerelt lámpát és bontsak szét, amikor ugyanannyiért (vagy még olcsóbban) megkapom a ledeket is újonnan.
Köszönöm ezt a gyakorlati bemutatót, ilyesmire gondoltam, és látva az általad bemutatott fényerőt, nekem nagyon megfelelő lenne ez is. Milyen ledekből csináltad pontosan. Ezek biztos többet kérnek, mint a most használt autóizzó, de a különbség is számottevő közöttük szerintem.
Szia! Persze úgy van fölfelé fog világítani. Igen én csináltam a nyákot, az A4-es-ből vágtam ki amilyen hosszú az A4-es vagyis 29cm,a szélessége olyan 9mm. A mostaniakat másképp csinálom vagyis az útvonalát a rajznak leegyszerűsítettem nincs benne ennyi kacskaringó. A rejtett világításnál már megvan majdnem 10 m. Annyi hogy ezt a 10m -nek nem számoltam ki jól az előtét ellenállását és most be kell raknom diódát a bemenetelnél,hála az itteni hozásszoloknak,segítettek
(köszönöm nekik),valóban nem sokáig üzemelt volna szerintem sem a 28mA-al, amikor 30mA a maximum,na én ezt elnéztem a led leírásában azt hittem a 30mA neki az ami szükséges Ha meglesz kb 18m és úgy tűnik hogy a 22nm nappalit elég jól meg fogja világítani. Ez az egy csík már ez elég jól kivilágítja. Más fény itt nem volt amikor fényképeztem csak ez.(ja és vaku nélkül). Valaki azt számolta ki nekem erre a 1m-en van 10 egység > 10 egység x 18m az 180 egység.,azt számolta ki hogy ez kb 60-70W ot fog fogyasztani. Hát passz. Nem tudom. Ha így most 18 mA-es Leden átfolyó árammal számolom a 180 egységet akkor ha minden igaz akkor ez 3,2A ??? Akkor ide elég a 4A-es adapter is ugye? Üdv.
Elvileg igen - persze feltételezve hozzá azt, hogy a 4 amperes adapter valóban tudja is azt a 4 A-t.
Nekem van egy 5 A-os 220/12 V-os hálózati tápom, amit még az Auchan-ban vettem egyszer autós cuccok (elektromos pumpa gumimatrachoz, minikompresszor a kerekekhez, hűtőláda utazáshoz, stb.) 12 volton történő, autón kívüli üzemeltetésére. A készülékre írt 5 A-t viszont egy az egyben NEM TUDJA!. Már 4 A felett meredeken zuhan a terhelhetősége. Tehát szkeptikusan és óvatosan bánni a berendezésekre ráírt elektromos adatokkal, paraméterekkel, mert azok sajna nem mindig igazak. Növelni a kimenő áramát viszont nem tudom, mert annyira nem értek hozzá, hogy akkor most mit kellene módosítanom, a benne levő tranzisztort egy valamivel nagyobbra, vagy a trafóján a tekercselés huzalját vastagabbra, (ez ugyanis valami inverter-szerű megoldással bíró elektronikus szerkentyű) Ezért csináltam én helyette egy leselejtezett 200 W-os AT számítógép-tápból valami hozzá hasonló szerkezetet, az bezzeg nyomja simán a 10 ampert. Így aztán megy róla minden, amit a gyári (Made in China) már nem képes elvinni.
Mi van a 7A-es adaptereddel, melyről korábban beszéltél?
Bárki bármit is mond, az a saját véleménye, én mindig 70%-ra tervezem a maximális terhelést a néveleges terhelhetőség %-ban. Miért is? Hosszabb élettartam, nem melegszik annyira, esetleg még bővíthető is lesz. Kapcsolóüzemű tápoknák -azok a gyári adatlapok szerint amivel eddig találkoztam- 60%-os terhelés körül van a legjobb hatásfoka...
Még nem vettem,akkor írtam róla,de akkor valószínű sőt biztos hogy így akkor inkább azt veszem meg,vagyis a 7A-est. Biztos ami biztos. Újból köszönöm az infókat. mindkettőtöknek.
Egy másik kérdés.(netten kerestem leírást de még nem találtam). Valaki azt mondja nekem hogy ha 3 ledet sorba kötök ami ugye 3.2V-os az 3x3.2=9.6V ,ha ezt 9.6V adapterrel üzemeltetném akkor nem kellene előtét ellenállásokat használni. "Miért kell előtét ellenállás"? erre nem találtam leírást.
A ledeken a hőmérséklet függvényében változó feszültségesés lép fel. Méghozzá negatív tényezővel, ami a led csip hőmérsékletének emelkedésével növekvő áramot eredményez, tehát kész a hőmegfutás, ami a led tönkremeneteléhez vezet. Ezért korrekt módon csakis áramgenerátor segítségével érdemes üzemeltetni a nagyobb teljesítményű csipeket.
De ha erre nincs lehetőséged, akkor marad az ellenállásos korlátozás, ami esetedben pár ohm soros ellenállás beépítését jelenti.
Köszöntem a választ. Én nem akartam vitatkozni az illetővel mivel nem értek hozzá.Az én esetemben amit az előző oldalon is írtam 3 sorba kötött led egy előtét ellenállással ez egy egység.Aztán ebből lesz 180 egység. "Nos erre mondta az illető hogy minek ide előtét ellenállás ha esetleg tudom üzemeltetni 9.6V-rol?" Aztán úgy voltam vele hogy megkérdezem itt a kíváncsiság kedvéért hogy ne haljak meg hülyén
. De gondolom akkor ide ehhez a 180-as egységhez elég a 12V 7A adapter,nem kell neki külön áramgenerátor! vagy igen?
Igen, Te jobban, (és főleg olcsóbban) kijössz az ellenállásos megoldással, mintha az egyes ellenállások helyett áramgenerátort alkalmaznál. Viszont az ellenállásokon hővé-veszteséggé alakuló teljesítménytöbblettel számolnod kell.
Okés de ezt "Viszont az ellenállásokon hővé-veszteséggé alakuló teljesítménytöbblettel számolnod kell." hogy értelmezzem?
Ahogy írtam. A világítás hatásfokát csökkenti, de ezt a fényerőn nem venni észre, csak a mérőóraállás jelzi.
Persze nem vészes a dolog. A veszteség az ellenálláson eső feszültség, és az átfolyó áram szorzata.
Sziasztok! Szeretnék építeni 100 vagy 150 db magasfényű ledből álló lámpát. Ezt 12 V -ról üzemeltetném. Van valakinek ilyennel tapasztalata? Ti ,hogyan kötnétek a ledeket? Válaszokat előre is köszönöm!
Egy step-upot epitenek a helyedben es aramszabalyozassal kotnem a visszacsatolast. Aztan amennyit csak lehet, sorbakotnek.
Ezek szama attol fugg, milyen step-upot tudsz kesziteni. Ez persze arra az esetre vonatkozik, ha takarekoskodni akarsz a vilagitassal - de valljuk be, a ledes vilagitasok tobbsegenek gondolata ebbol a forrasbol taplalkozik.
Köszönöm a válaszod! A linkelt megoldás járható út? Nincsen ilyen feszültségű kondim ,de két 100nF -ost tudnék párhuzamosan kötni. Az a kis (10% - os) érték különbség mit befolyásolna?Bővebben: Link És Akkor 25 ledes -ével kiépíteném.
Szia! Skori LED 230V. A 25-től többet köss sorba. A kondenzátor kapacitása a LED áramát határozza meg. A kapcsolásban ellenállásként viselkedik, jó közelítéssel használhatod az Xc=1/(2*Pí*f*C) képletet.
Köszönöm szépen! Jó lesz a 200n oda. Még egyszer köszönöm!
És ha egy db c1 -et használok ,de az utána lévőelemeket négyszeresen felépítem (mert több ledet szeretnék egy tokban működtetni) az járható út? Vagy a c1 -ből is legyen 4?
Szia! Nagyon kevered a fogalmakat. 9,6V-os adapter-re SOHA ne köss közvetlen 3-as soros LED-et. Üresjárati feszültsége akár 15-16V-is lehet. Egy 3-as LED egységgel terhelve is jóval 10V felett lehet. Valamivel jobb a helyzet a stabilizált tápegységekkel. Mégjobb a kapcsolóüzemű tápegység (az általad emlitett 12V 7A is ilyen lehet. A legjobb megoldás az áramgenerátor.
Ha egységen a 3db sorosan kötött LED-et érted előtét ellenállással, akkor: 180 egység (180x3 LED) stabil 12V-ról táplálva 3,6 A áramot vesz fel és 43,2W-ot fogyaszt. Ebből 8,64W az előtétellenállások fogyasztása. Vagyis ez egységeid 80%-os hatásfokkal üzemelnek az ideálishoz képest. (tápegység veszteség nincs figyelembevéve). Ha az "adaptered" kapcsolóüzemű tápegység akkor simán elbírja.
Esetleg használj nagyobb tápfeszültséget pl 24V ot 7-es LED egységekkel. Hatásfok 93%-ra javul. Csak 2,88 W alakul hővé az ellenállásokon. (Törpefeszültség határa 50V !!! De nem javaslok 24V-nál nagyobb feszültséget használni, főleg, ha szigeteletlenül használod. Mondjuk ezt eleve kerülni kellene)
Egyenirányító hídból egy is elég. A C1 többszörözése a gyakorlatban a kapacitás növelését jelenti, melyre szükséged is lesz ha nagyobb áramot akarsz folyatni.
Szia! Köszi a választ. "Írtam hogy nekem ajánlotta valaki ezt a 9.6V os adapterről 3 sorba kötött ledet előtét ellenállás nélkül." én csak felraktam a kérdést hogy tudjam rá a választ. Úgy van,jól írtad :3led sorba kötve előtét ellenállással, és 180 ilyen egység lesz. Már a negyedén túl vagyok tehát változtatni nagyon nem tudom a 7db-os egységekre. Azért csináltam így mert ilyen volt a gyári is amit megnéztem.
Sziasztok!
Napokban találtam a vaterán egy áramgenerátoros IC-t. PT4115. Elég kedvező áron. Valaki használta már közületek? Mik a tapasztalatok? |
Bejelentkezés
Hirdetés |









(köszönöm nekik),valóban nem sokáig üzemelt volna szerintem sem a 28mA-al, amikor 30mA a maximum,na én ezt elnéztem a led leírásában azt hittem a 30mA neki az ami szükséges
Ha meglesz kb 18m és úgy tűnik hogy a 22nm nappalit elég jól meg fogja világítani. Ez az egy csík már ez elég jól kivilágítja. Más fény itt nem volt amikor fényképeztem csak ez.(ja és vaku nélkül). Valaki azt számolta ki nekem erre a 1m-en van 10 egység > 10 egység x 18m az 180 egység.,azt számolta ki hogy ez kb 60-70W ot fog fogyasztani. Hát passz. Nem tudom. Ha így most 18 mA-es Leden átfolyó árammal számolom a 180 egységet akkor ha minden igaz akkor ez 3,2A ??? Akkor ide elég a 4A-es adapter is ugye? Üdv. 







