Fórum témák
» Több friss téma |
- Ez a felület kizárólag, az elektronikában kezdők kérdéseinek van fenntartva és nem elfelejtve, hogy hobbielektronika a fórumunk!
- Ami tehát azt jelenti, hogy a nagymama bevásárlását nem itt beszéljük meg, ill. ez nem üzenőfal! - Kerülendő az olyan kérdés, amit egy másik meglévő (több mint 17000 van), témában kellene kitárgyalni! - És végül büntetés terhe mellett kerülendő az MSN és egyéb szleng, a magyar helyesírás mellőzése, beleértve a mondateleji nagybetűket is!
Na azon a részen tuti nemlesz elfúrás, mivel mályen a gipszkarton fal üregében futnának
Én csak arra gondoltam nem zavarja-e a videojelet, vagy a bejövő kábeltv koax-át a melettük futó 220-as vezeték (?)
Melyik kifejezést nem érted?
Az előírás nem kérdezi meg, hogy gipszkarton hézagában megy-e a cső... Egyszerűen nem vezethetők közös csőben.
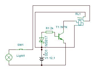
Autóakkumulátorhoz kellene egy egyszerű mélykisülés elleni védelem.
Itt már feltettem egy képet az elképzelésemről, mennyire működőképes illetve mekkora feszültségnél kell lekapcsolnia? Feltöltött állapotban egy autóakku 12,6V meddig mehet le?
Feltöltött állapotban az autóakku feszültsége 13,6 - 13,8 V. Az akku névleges feszültsége 12 V. Az üres akkufeszültsége 10, 6 - 10,8 V. Ez alatt mélykisütés.
Tinában tettél fel valamit. Tedd fel közérthetőbb formában. Pl jpg.
De te most terhelve vagy üresjárási feszültséget írtál? Én ezt találtam eddig Bővebben: Link.
Felteszem közérthetőbb formában, bár maga a tina nem tudja, de mindegy. És működőképes a kapcsolás? Terhelés hatására akkor meddig mehet le a feszültség mondjuk egy 45Ah vagy 54Ah-ás akkumulátor esetén egy 100W-os villanymotor szakaszos működése közben? Gondolom érdemes a terhelés miatt leesett feszt figyelni és ha nagyon leesik akkor lekapcsolni. Mekkora legyen ez a minimum feszültség? (A motornak kb napi 2-3 órát kell mennie összesen, de mindig be-ki kapcsolva bekapcsolva kb fél-egy percig meg majd 5-6 perc múlva ismét.)
Sziasztok!
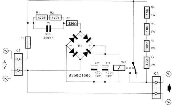
* Megépítttem ezt a kapcsolást..de nem mükszik... van ötlet? esetleg?kacsrajz valakinek hasonló?? a lényege hogy trafónélkül szeretnék egy relét késleltetve kapcsoltatni,,kb 1-2 s eltérésel,feszültség bekapcsolása után. Trafó sajnos nem fér el a helyén. a relém 12v os, kapcsolás és panel rajz *Szerkesztve. A mükszik nem magyar szó!
Szerintem itt ezzel a stílussal nem mész messzire.
Szia! Nem kell túlbonyolítani. Bővebben: Link A lágyindítós témában készült méretezés 12V reléhez is.
Ja, bocsánat, mondanom kellett volna. A vevő HM-R868S és az adó HM-T868S(lásd HEStore).
Köszi.
A lágyíndítósat már megpróbáltam..igaz következő képen,,a 24v relés kapcsolást építettem 12v -os relével..és 4db In4007es diódákkal..de nálam hamar kapcsolt és későn engedett el..éppen fordítva mint szerettem volna .. Esetleg a 12v os változatról tudsz e bővebben??link vagy kapcsolás??
A késleltetés időtartama arányos a relével párhuzamos kapacitással. Ez a kikapcsolásra is igaz, annak mennyire kell gyorsnak lenni?
A 12V-os változat csak a C1 értékeben tér el, de azt mint látom megoldottad. Fontos, hogy a 12V Zener-diódán csak minimális áram folyjon, akkor úszod meg a legkevesebb kondival. Innen kezdve olvasd.
Sziasztok! Van nekem egy MSOP tokozású IC-m. 8 lába van. Sajnos nem tudtam DIP-eset szerezni. Összesen 3 alkatrészt kellene hozzá forrasztanom. Nem szükséges NYÁK-ra tenni, ha készen van akkor ki akarom önteni műanyaggal hogy vízálló legyen.
De gőzöm sincs hogyan fogjak hozzá? Túl kicsik a lábai. Van erre valamilyen módszer, amivel házilag biztonságosan lehet forrasztani MSOP tokot? Ötletek?
Sziasztok!
Hogy van angolul hogy lengőtekercs? Ha valaki tud adni szaknyelvi szöveget amiben benne van, nekem az is jó. Légyszíves olyan írjon aki tényleg tudja, hogy a szakzsargonban minek nevezik és nem csak beírta a googlebe. Köszönöm!
Szia! A hangszórók lengőtekercsére gondolsz?
Szia!
Nem, a szeizmográfokéra, de szerintem ugyan úgy mondják. A mágneses erőteret nem tudod véletlenül?
Relékkel kapcsolatban kérek segítséget.
Ha a relének egy szivattyút kell kapcsolnia ( kb. 1,1 A, de mondjuk max 3A ) és mindezt 230V hálózati feszültségen akkor a relének a kapcsolt oldalon is 230 ( 250V) kell bírnia ugye? Vagy nagyon nem jól látom? Köszönöm a válaszotokat
Szia!
Az egyik "oldal" a bemenet ez tukó, hogy nem bír 1,1 A-t. A megadott értékek a kimeneti oldalra vonatkoznak. Azaz, ha van egy 230 V ~ 3 A -es reléd az 230 V ~-ot és 3 A-t bír el a kimenetén. A vezérlő áram (ami a bemeneten folyik) nagyságáról az adatlapban tájékozódhatsz.
Mágneses erőtér, más néven mágneses mező. Angolul: magnetic field.
Lengőtekercs szerintem a deprez.
Köszönöm!
A deprez-re én is gondoltam, de nem voltam benne biztos, hogy ezt nem e csak a depréz-műszerek tekercsére használják- e. Bár végülis a szeizmográf egy fordított deprez-műszer.
Vagyis ha segítségre szorulok, marad az aprod.hu...
[OFF]Találtam anyagot, de csak japánul van, nem biztos, hogy korrekt a webfordítás: "Az áramkört Kukouri Kotko Oda tervező - állítólag az utolsó császár törvénytelen nővérének a kisöccsével járt térplasztikázni a Szent Hegyre - tervezte. Filozófiáját a mindent, vagy szeppukut elv alapján a hármas kaszkód kimenetű négyemitteres végtranzisztorokra bízott ötödfokú Butterwort szűrőből származtatta, amit megfosztott a szokványos C-L tagoktól. A kiváló IC következő tagját nem sikerült megalkotnia - ezért van nulla a sorozat végén - mert egy sajnálatos baleset folytán a hagyományőrző szamurájvetélkedőn véletlenül éles nyíllal keresztüllőtték."
Hát elég szomorú a sztori hepiendje, sajnos.... ![]() Remélem segítettem. Azért még kutakodom, lehetnek apró, nem publikált részletek. A többi az adatlapokon megtalálható.
Távol áll tőlem hogy vitézkedni akarjak, de hogy egy alkatrész kiforrasztásához kértem volna segítséget ha valaki(k) "önszántukból, erejük és tudásuk, idejük függvényében segítenek", az úgy véltem hogy belefér, bár ez a kimoderálás után már soha nem fog kiderülni.
Ezek szerint nem. Elnézést!
Szerintem a szeizmográf nem a mágneses teret érzékeli. A mechanikai rezgéseket, amit a föld rezgései keltenek, többféleképpen érzékelik.
Bővebben: Link
Sziasztok
SN7400-val tudtok nekem adni vagy mutatni valami egyszerűen megépíthető kapcsolást, ledekkel lenne a legjobb! Köszöntem!
Néztem relét és kb. 1 db van ami megfelel a kritériumoknak. Mivel nem vagy járatos a relékben , már csak azt nem tudom, hogy a 14 lábból, mit hova kell kötni.. De gondolom találok valami rajzot amin elmehetek.
Köszi a segítséget!
Szép jó napot mindenkinek. Fotocellával kapcsolatos segítséget szeretnék kérni,mivel én egyáltalán nem értek az elektronikához. A horgászatnál használt elektromos kapásjelző fotocelláját szeretném lecserélni, olyanra mint mondjuk a számítógép egéré. A lényege,hogy egy fordulatnál mennyi jelet ad.
|
Bejelentkezés
Hirdetés |




Én csak arra gondoltam nem zavarja-e a videojelet, vagy a bejövő kábeltv koax-át a melettük futó 220-as vezeték (?) 


