Fórum témák
» Több friss téma |
Hello!
Ha digitális fényrőszabályzőt akarok építeni akkor csak a cstolt digitális potmétert beteszem az analóg helyére? Ebben szeretnék segítséget kérni!
szia.
szerintem nem müködne a dolog mert amit belinkeltél ic-t az max 20 voltot visel el.és ha rákötöd a 220-at elfüstöl. remélem nem irtam hülyeséget ha mégis javitsatok ki pliz
Hali
Sergei jol mondja. Ez egy multiplexer/demultiplexer amit max.18V-ig hasznalhatsz. Ledekkel talan meg jol is mukodne. Pl. ha A +5V, B - (GND), C-re pedig egy 330ohm-os ellenalason keresztul B - (GND)-ra egy LED-et kotsz akkor az A,B,C,D cimek megadasaval valtoztathatod a C kimeneti feszultseget vagyis a Led fenyerejet, ha jol gondolom
A teljes link. Bővebben: Link
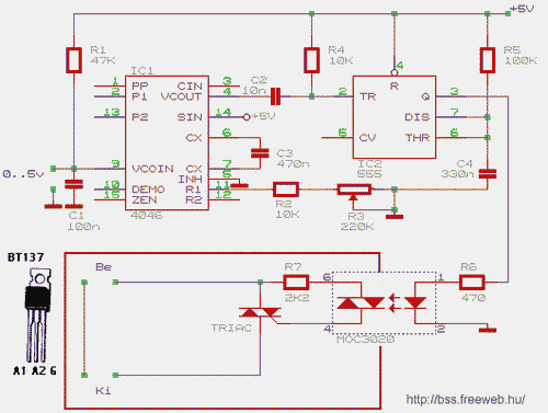
Ha valaki el tudja magyarázni hogy hogyan működik a kapcsolás akkor ott az 50 pont.
Szia,.. Pontosabban milyen leirasra gondoltal?
A 4046 os integralt egy feszultsegszint erzekelokent mukodik, amig az 555 os kulombozo hosszusagu impulzusokat keszitt a feszultseg szintnek megfeleloen, es ezt`kovetoen az optotriak`al vezerli a triakot. A triak fazishasitassal vezerli a fogyasztot,.. Kb ennyi,.. Ja es ajanlatos nem induktiv fogyasztot hasznalni a kimeneten,.. (motrok, tekercsek,..) Valamelyik nap en`is megepitem, kivancsi vaok,..
És, ha hálózati nullátmenet figyeléssel megkapuzod, akkor zavarszűrő sem kell a kimenetre.
ez mindenre jó csak arra nem amire tervezve lett!
jó kis stroboszkóp, csak kár hogy rengeteg alkatrész beleveszett... |
Bejelentkezés
Hirdetés |






ha mégis javitsatok ki pliz

jó kis stroboszkóp, csak kár hogy rengeteg alkatrész beleveszett... 