Fórum témák
» Több friss téma |
Mielőtt kérdezel, a következő két dolgot ellenőrizd!
I. A helyes tápfeszültségek megléte.
II. A kimeneten van-e egyenfeszültség.
Élesztés.
Szia, és a trafó szerintem nincs 1500W? Szerinted meg ér 15-öt?
A Castone-t toroiddal ismerem.
Az általam felsorolt három alkatrész - végül is - annyiból nem szerezhető be Te tudod felvállalod-e azt az elektronikát.
Szia
Én is emaileztem a hölggyel aki árulja. Tuti nem az eredeti belső van benne. Véleményem szerint így nem sokat ér a végfok. Te te tudod neked mit ér meg. üdv
Nagyon szépen köszönöm
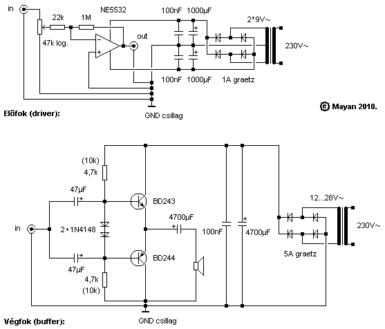
Sziasztok. A segítségetekre van szóükségem. Éppen egy hordozható akkumulátoros kihangosítót építek, amiben van 4db 12v 4a-es aksi. Minden műveleti erősítő szimetrikus tápról megy, de a baj az, hogy a MAYAN GOLD féle végfokot terveztem hozzá, aminek a vége ugye asszimetrikus tápról megy. No ezzel van a gondom, mert nem lehet ugyan azt a tápot szimetrikusba, és asszimetrikusba is bekötni. Megoldhatnám szimetrikus meghajtással is a végfokozatot, csak akkor a 24 voltos meghajtást (ami ekkor +12-12 volt)max +7-7 voltig tudom használni, mert utána leáll a Fet az erősítőben. Tranzisztort azért nem gondoltam a meghajtásra, mert ha nagy a fesz, nagyobb is a nyugalmi áram is, de lehet hogy jó ötlet lenne. Nem tom. Az aksik párhuzamba és sorbakötve vannak elhelyezve hogy a vége 24v 8amper. A cikornya az, hogy ha 48 voltról akarom járatni, akkor meg nem tudom tölteni az aksikat, mert az autómata töltő nem visel el ekkora feszt, sem a műveleti erősítők nem viselnek el +24-25 voltot csak 22v maximum. Valami ötlet? Ezeket a kapcsolásokat használnám. Előre is köszi.
Szia ezeket a képeket én is megkaptam de nagyon kokány dolgokat lehet felfedezni képről is,tulajdonképp valaki nagyon szétbarmolta belül,ez látszik.Legalább 8 pár tranyónak kellene benne lenni ekkora kimenőhöz,az min.1100Ft x16,értékét veszti és nem tudjuk mi van a panellel,mert elég csúnya.
Az a baj, hogy csak 18voltal hajtható, a teljesítménye meg karcsú. A Mayan azért gold, mert valaki elnevezte ennek itt a fórumon.
Hogyha bekötöm 24 voltra szimetrikusan, akkor meg összesen kb.40 wattot elhasználva szól, aztán meg csönd. Ha tranzisztorral építem meg, akkor meg a nyugalmi árammal vagyok gondba. Mi történik akkor, ha a bázis ellenállásokat, kicserélem stabilizált áramgenerátorra? Kihajthatnám +-24-től +-10 voltig szerinted?
Mekkora teljesítményt szeretnél elérni, hány ohm-os hangszórón? Ez behatárolja a tápfeszültséget.
Némi hasonlóságot vélek felfedezni MAYAN GOLD és Maya Gold között
Én valami autós végfok IC-re szavaznék. Pl: TDA 1562 Q Minden jót. B.
Heló!
Van valakinek egy Caston cpa 500-hoz nyákterv? Ha igen, akkor kérem küldje el erre az e-mail címre: *@*.hu ![]() * Másra nem gondolsz? Talán mást nem érdekelné? Action2K
ha jól értem akkor a 2x4 ohmos nyomót beköthetem nyugodtan hídalva 2 ohmra ! Mert 2 ohmon több kakaót kap ha igazam van .
Igen, igazad van. DE! Ha a mélynyomó két tekercsét párhuzamosan kötöd, akkor az ugye 2 ohm, de ekkor nem hidalhatod az erősítőt, tehát csak 1 kimenetet használsz, ami 125W RMS teljesítmény, de ha hidalod, akkor ár csak 4 ohm stabil. Azért mondom, hogy hidalj 2-2 csatornát, és akkor 4 ohm stabil, és a mélynyomó 2 tekercsét külön külön hidalt csatornára kötöd, így kapsz állítólagos "4 OHMS BRIDGED POWER OUTPUT @ 0.035% T.H.D 450W x 2CH " kimenő teljesítményt. (Csatolok egy kis rajzot, hogy hogyan is gondolom, remélem érthető lesz.)
Nem a teljesítmény a gondom úgy igazán, hanem az idő ameddig szól. Van összesen 160wattom (24x8elvileg). Hogyha +-12 voltról hajtom az erőlködőt, akkor egy idő után lemerül mondjuk +-7voltra, és elhallgat az erősítő. Ekkor én csak...hoppá!
Annyi volt a tervem, hogy az aksikból azért egy olyan 80wattot ki szeretnék húzni, amíg lemerültnek nem titulálom. Rájöttem valamire. Remélem jól gondolom. Mivel szimetrikusan hajtom, így ugyan az a teljesítmény vehető ki belőle. A gondom az a teljesítmény. 12-13 voltból nem lessz valami nagy teljesítmény 8 ohmon. Még fettel is csak 36w- ami mondjuk 7 voltnál 6-7watt kimenő. Lehet hogy rosszul számolok?
Szia! Rosszul számolsz. Nem ampered, hanem amperórád illetve wattórád van. Tegyük fel egy akkumulátorod 4Ah-s (amperórás). Ez azt jelenti, hogy a feltöltött állapottól a kisülésig eltelt idő és a leadott áramerősség szorzata ennyi. Mivel mások is érdeklődnek hordozható erősítő után, írok példát is. A 4Ah-s akku tud egy órán keresztül 4A-t leadni, 4 órán keresztül 1A-t leadni, vagy számolhatsz 8 órát is, ha csak fél amperrel terheled. Most illesszük a számításba az akkumulátor névleges feszültségét. 12V*4Ah az 48Wh (wattóra). Példával szemléltetve: 48W teljesítményfelvételű erősítő egy órán keresztül bírja, 4,8W-os 10 órát és így tovább.
Az akku mennyit bír ki egy töltéssel az alapvetően a hangerőszabályzó gomb állásán múlik Amennyiben több akksit használsz bármilyen kombinációban, a wattórák összeadódnak. Azt tanácsolom, hogy használj autórádiókhoz kifejlesztett végerősítő integrált áramkört. Ezek tervezésénél figyelembevételre került, hogy takarékosan bánjanak a beléjük vezetett energiával. Kollégák megelégedéssel építgetnek TDA1557-tel. Mint írod több akkumulátorod is van. Kösd őket párhuzamosan, azt találom a legelőnyösebbnek.
Arra azért figyelj, hogy ne merítsd egy bizonyos érték alá, mert tönkreteszed az akksidat. Ha jól tudom ez 10,5V, de utánanézhetsz te is. Keress rá google-n a mélykisülésre.
Szia! Bővebben: Link
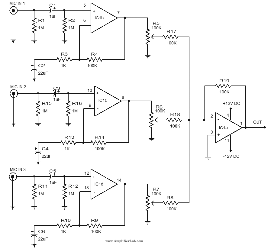
5.1-es hangfal rendszerhez kinek milyen kapcsolási rajza van? Lehetőleg minimális alkatrész igényű, ha megoldható. Az enyém behalt.
Szia!
Tudom ajánlani a TDA1554 illetve a TDA 1558 -as autó rádió végfok IC-t A honlapon van cikk is róla. Mind a kettő 4 csatornás IC, amit lehet hidalni. Én építenék egy hidaltat, ezzel hajtanám a sub-ot valamint a center hangládát. A másikat hagynám 4 csatornásnak, az meg hajtaná az első és hátsó ládákat. Elég kevés alkatrész kell hozzá, könnyen megépíthető. A tápellátása aszimmetrikus, tehát egyszer 12 V kell neki. Remélem tudtam segíteni. Üdv. Bencikusz
Ennyi bőven elég. Bár igazából még le se mértem az előző hr-be levő trafó értékét. De majd unalmamba. (hr=hangfal rendszer).
Idézet: „(hr=hangfal rendszer).” Te jó szagú atyaég! Az egy dolog hogy köze nincs a hangfalakhoz, de hogy még saját variálású rövidítéseket is eszközölsz, az már elképesztő.
üdv néktek, műveleti erősítőt tudtok-e amit lehet valahogyan usbről működtetni? Nem probléma ha munkapontba van állítva 2 ellenállással.
Ugye tudod, hogy szélmalom harcot vívtok ? Amivel ugyan teljesen egyet értek, a hangfal és a hangszóró stb nem ugyan az, de nem sok esélyt látok, hogy ezzel valaha is sikert értek el.
De fő az optimizmus Minden jót! B
Jogos!
A leírtakat, csak abban a helyzetben követném el, ha a javítás nem lehetséges. Minden jót. B
Ha az USB -ben levő 5 V -os tápra gondolsz, akkor lehet, bár a legtöbb műveleti erősítőnek kevés lesz az 5 (+/- 2,5) V. Tehát jól meg kell választani a műveleti erősítő típusát, lehet keresgélni. Egyébként nem igazán illő dolog a PC USB kimenetét tápnak használni, könnyen elküldheted az örök vadászmezőkre akár az alaplapot is. Amúgy is csak egy D/A átalakító után tudnád használni, ott meg nemigen van rá szükség, illetve az alacsony tápfesz miatt a kimenőjele sem lehet túl nagy, ezért nem is tudom miért kellene.
Igen vívjuk a szélmalomharcot, hátha elérjük, hogy legalább ezen a fórumon minimálisra csökkentsük a pongyola megfogalmazásokat, amik mindíg félreértéseket okoznak, nem csak itt, hanem a mindennapi életben is. Még akkor is, ha az alapfokú iskolai képzésben erre már nem fektetnek hangsúlyt.
Remélem egyszer visszatérünk ahhoz a színvonalhoz, ami régen volt...
Vissza térve a témához, nagyon is előfordul az USB tápellátás, Bővebben: Link. Igaz, még soha nem szedtem szét ilyet, de feltehetően ebbe is valami LM358 kaliberű ic- lehet, ami 1W-nyi kivehető teljesítménnyel rendelkezik, ebben az esetben 200mA-t vesz fel az USB-ről, amit még simán el kell viselnie. (Kipróbáltam, mi van ha nagyobb fogyasztót kötök rá az USB-re egyszerűen letilt rendszerileg, nem engedi hogy megsüljön) Minden jót. B |
Bejelentkezés
Hirdetés |








Annyi volt a tervem, hogy az aksikból azért egy olyan 80wattot ki szeretnék húzni, amíg lemerültnek nem titulálom. Rájöttem valamire. Remélem jól gondolom. Mivel szimetrikusan hajtom, így ugyan az a teljesítmény vehető ki belőle.
A gondom az a teljesítmény. 12-13 voltból nem lessz valami nagy teljesítmény 8 ohmon. Még fettel is csak 36w- ami mondjuk 7 voltnál 6-7watt kimenő. Lehet hogy rosszul számolok?
De fő az optimizmus 




