Fórum témák
» Több friss téma |
Jó napot.
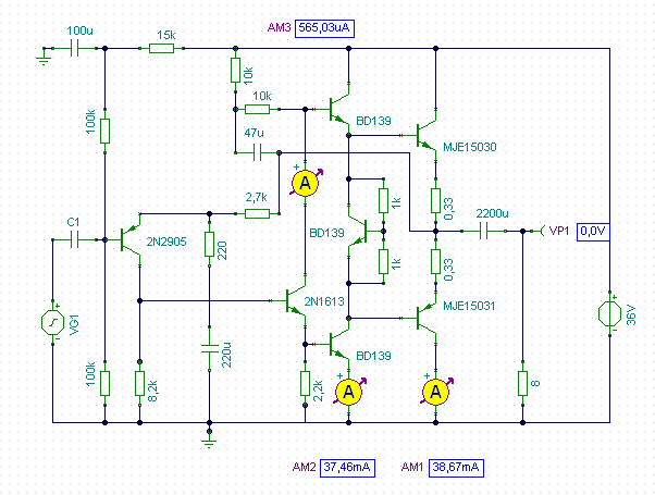
Megint haladtam egy kicsit hiányzik néhány alkatrész a befejezéshez majd fojtatom. Kellene segítség a végtranzisztorokat , hogyan válogassam párba? Előre is köszönöm.
Én 10V-ra állított tápba beraktam a végtranyót munkaellenállás nélkül és a C-B közé 1 kOhm és néztem az áram nagyságát. Amelyik nagyobb értéket mutatott, az ment az alsó pozícióba az Alkotója ajánlása szerint.
A táp természetesen rövidzárvédett és áramhatárolt nálam, max. 2A. Tulajdonképpen a két végfok alsó tranyóit kell - szerintem - párba válogatni egymáshoz.
Köszönöm a gyors választ de nincs labortápom.
Majd valakihez bekéredzkedek.
Nem is kell. Autóakku, 55W fényszóró izzó, ampermérő.
A várható áram még nem fogja az áramstabilizáló hatású izzásba vinni az izzót. Vagy 10 Ohm 10W ellenálláson keresztül a + -ot.
Az alkoto (John Linsley Hood) 1969-es iromanyanak "Table 2" nevu tablazatabol egyertelmuen kiolvashato, hogy akkor a legalacsonyabbak a torzitasi tenyezok ha a ket vegtranzisztor aramerositese azonos. A ket oldal tranzisztorait felesleges egymashoz valogatni (persze nyugodtan lehet csak nincs sok ertelme), fontosabb, hogy az egy vegfokban levo ket vegtranzisztor legyen egymashoz valogatva, mert ekkor erhetjuk el a legkisebb torzitast. Fontos a kimeneti ponton (a csatolokondi elott) a feltapfeszultseg pontos beallitasa is!
A vegtranzisztorok valogatasat erdemes allando erteku kollektorarammal vegezni. Erre a modszerre egy egyszeru kapcsolast mar kozoltem korabban: beta mero
Ez a Hood ember ezt most találta ki, hogy kibánjon velem. Még azt is el tudom képzelni, hogy bebeszélte magának, hogy régen meg van halva...hogy ne lehessen számon kérni.
Szóval ezt jól benéztem, pedig fogadni mertem volna, hogy én tudom jól... Átkozott diszlexia!
Őszintén szólva, mégse - szerintem - vagyok teljesen megzakkanva. Utánanéztem - most!
Több irodalomban - Pl. Piret Endre, stb. olvastam, hogy a jobbikat kell alulra tenni - amennyiben nem egyformák a végek bétái. Amennyiben meg egyformák, úgy a kérdés már csak lenn tud forgani. Amennyiben hülyeséget írtam tehát elsőre, óriások vállán állva tettem azt.
Nem irtal hulyeseget amugy, csak picit helyesbitettem, hogy elsosorban arra erdemes torekedni (ha van lehetoseg), hogy egyforma betaju tranzisztorokat valogassunk ossze egy vegfokba. Aztan ha ez nem sikerul akkor erdemes a fentebb linkelt iromany megfelelo tablazatabol informalodni, hogy milyen pozicioba erdemes a kulonbozo tranzisztorokat forrasztani.
Sziasztok! Változatlan lendülettel gyúrom Hood kapcsolását. Az emitterkövetőket Motorola MJE15030/15031-re cseréltem és 30-40mA közé állítottam a rajtuk folyó nyugalmi áramot. Néhány opponens is meghallgatta, és meg voltak vele elégedve.
Jó napot.
Megszólalt a JLH-m monóban másodjára de szól! A nyugalmit 950 mili amperre állítottam egyelőre. A közép és a magas elsőre feltűnt, hogy jobb az eddiginél, most a két 12v-os izzó miatt 22v a tápfesz ha majd kiveszem kb 27 volt lesz. A teljesítménye szobába nekem bőven elég. Néhány kép a JLH-ról meg a régi ab-ról, ha lesz időm cserélgetem a puffer kondit az ab-nál nekem bejött kb 80000 mf -nál jobb lett a hangja szerintem. Kb 1 órája működik a hűtőborda épen langyos a trafón nem érzek semmi melegedést.
Napközben több órát bekapcsolva hagytam az erősítőt nagy mértékű melegedést továbbra sem tapasztaltam a nyugalmit felemeltem 1 Amperre.
A nyugalmi áram a melegedés közben alig változik ebben kinek mi a tapasztalata vagy mitől függ.
Üdv! A hűtőbordád kiválóan átadja a hőt a környezetnek. A végtranzisztorok áramerősítési tényezője fordítottan arányos a hőmérsékletükkel.
Üdv!
Valaki említette korábban, már nem biztos hogy itt, hogy egy pár virtuális földpont beiktatásával az egész JLH-t DC csatolttá lehet tenni, így elhagyható a be és kicsatolókondi. Valaki tud ilyen módosításról?
Nem szukseges virtualis foldpont, hogy elhagyhato legyen a kicsatolo kondi. Tobb "trukk" is letezik:
1. szimmetrikus erositot csinalsz (tehat 2 erosito hajt 1 hangszorot). Ez ismertebb neven a hidkapcsolas Ebben az esetben az eredeti kapcsolas kimeneterol egyszeruen elhagyhato a kicsatolo kondi felteve ha mindket erositot azonos DC kimeneti feszultsegre allitod. Fokozott elovigyazatossagot igenyel ez a megoldas!2. Kettos tapot hasznalsz az erositohoz es modositod a kapcsolast, pl. ilyesmi modokon: JLH update A becsatolo kondit nem szabad elhagyni egyik esetben sem, csak akkor ha biztosan tudod, hogy a meghajto fokozat (legyen az barmilyen musorforras vagy eloerosito) hasznal kicsatolo kondit. Magyarul a vegfok es az azt megelozo fokozat kozott muszaj DC levalasztas.
Jó estét.
Eljutottam eddig kicsit sok a vezeték de legalább hallgathatom valahogy majd bedobozolom, elfektetve azért már melegebb a hűtőborda még éppen álja a kezem. A tápfesz 25v 1 amper nyugalmi.
Üdv! Nagyon komoly hűtés ez így is.
A kondenzátorok összekötési módja nem szerencsés. A tápvezetéken egymást kéne követniük, nem pedig csillag-szerűen szétágaztatva.
Teljesen felesleges ekkora "bödönöket" hasznalni pufferkondinak. Megfelelo kapcsolastechnika mellett nalam 10000uF+4700µF tokeletes eredmenyt ad oldalankent: JLH belso
Jó napot.
A hűtőborda adott volt nem akartam darabolni és nem tudtam mekkora kell csak azt, hogy nagy . A kondenzátorokat majd átvezetékelem , kösz a tanácsot.
Jó napot .
Egyelőre kísérletezek vele és mivel van itthon és olcsón is vettem legalább járódik, és amint már írtam az AB-nak 80000 mf felett jó irányban változott a hangja. Egy próbát szerintem megér?!
I. Az új Class - A - készül ez nem JLH de abból indult ki egy javított változata.A végtranyók MJ 21194. A rajz. II. Készülő JLH a végtranyók MJ 15003 .A hűtő borda mindkét végnél 30 cm végenként.Transzformátor 2 db 250 w 22 v egy oldalas táppal.Az eredeti 96 os változatot akarom építeni,mono blokként.
Üdv! Ez a kapcsolás az osztályba soroláson kívül semmilyen szállal nem kapcsolódik a téma címében szereplő erősítőhöz. Meg kell adni, számtalan olyan áramköri elemet tartalmaz, mely előnyösen befolyásolja egy hangfrekvenciás erősítő működését. Nagy érdeklődéssel várom a beszámolódat. A felhasználásra szánt alkatrészek szemet gyönyörködtetőek.
Igen! Azon kívül,hogy Class - A -, más nem köti a JLH hoz.Ha csak nem az hogy a Silicon Chip magazin szerkesztője a Jlh ra hivatkozva tervezték.Mivel a -JLH- megszületése óta nagyon sok idő eltelt és az alkatrészek is sokat fejlődtek ezért gondolta ,hogy csinálnak egy igazi csöves hangú tranzisztoros erősítőt modernebb tranzisztorokkal.Enyi a története. De mivel csak szerettem volna tudatni a jelen projektet ,ezért tettem föl a JLH val együtt,mivel egyszerre készítem.Az alkatrészeket, kivéve a bordák,kintről hoztam..Ha valakit érdekel a teljes doc , szívesen elküldöm a héten,mert itt nem tudom beszkennelni.
Uraim!
Titkos forrásokból értesülve megrendeltem, kaptam azon végtranyókat, amelyekkel az ismert világegyetemben a legszebben képes szólni a JLH. Bazi nagy plasztik tokos, meg nem mondom hirtelen a toktípust, 2. legnagyobb az ismertek közül - MJL21194. Csöves technikával fogom megcsinálni, vagyis nem lesz nyomtatva, 80%-ban a levegőben kószálnak majd az alkatrészek, jóféle orosz olajjal becsatolva. Az elejére kipróbálok valami video erősítőkben helytálló tranzisztort, jónak ígérkezik, hacsak nem lesz kicsi a bétája, mert ez afféle meghajtó lehet egyébként. Alternatív helyettese a jó öreg BC177C leend. Még a vég meghajtó N-es tranyón tépelődöm, hogy valami jobbfajtát leljek. A parlagon heverő 2 db BEAG toroid az egyenirányítás után 34 V terheletlent szolgáltat, 2x22000 µF -al lesz szűrve oldalanként és persze, hogy a 2ezres varia lesz megépítve, kicsatoló kondival, ahogy meg van írva. Kihagyom a bemeneti felülvágó szűrőt és a közbenső kóbor 1 nanót, csak a kimeneten lesz a szokásos RC tag. Gyors Schottky felel az egyirányú áramért, mindegyikkel párhuzamosan 10 nF az illendőség kedvéért. Szép nem lesz, de annyira csúnya talán igen, hogy az már szép... :yes: Amennyiben a készülő csövesem ennél kézzel foghatóan fülre szebben szól, elégedett leszek a végekkel.
Szerintem nagyon jó választás az MJL 21194 bár nem azt javasolják,( túl jó tranyó ) a JLH nak.Én is kifogom próbálni ezekkel is bár már megtehettem volna több mint10 éve ez előtt tis.Sokat építettem -A-osztályt ezzel a végtranyóval ,tökéletes volt de más kapcsolás volt (lásd az előző képen a kapcs r).A légszerelés ,forléc helyt álló!Nagyon jó tranzisztor páros MJL 21193/194,massziv minőségi,reméllem nem hamisitják bár ez könyen fel lehetne ismerni ,még ránézésre is.Már nem emlékszem valami 12 AU dolcsiért vettem darabját kb(1800 huf).
Hol lehet itt HU ba kapni ebből a párosból? MJL 21193/194.
HQ 1.600.- körüli brt.
Van nekik párban is, mármint mindkettő pnp-npn, audiofil célokra predesztinált, de lehet az is, direkt arra csinálták...
Szia, a kapcsrajzát majd fel tudod tenni? Köszi
OK! Megnézem milyen gyártmány.
Már mint minek a rajzát?Ami a képen látható,mert elhoztam csak be kell szkennelnem.A teljes leirás megvan 6 oldal.
On-Semi
PDF: Link |
Bejelentkezés
Hirdetés |










Ebben az esetben az eredeti kapcsolas kimeneterol egyszeruen elhagyhato a kicsatolo kondi felteve ha mindket erositot azonos DC kimeneti feszultsegre allitod. Fokozott elovigyazatossagot igenyel ez a megoldas!














