Fórum témák
» Több friss téma |
Fórum » Relé flip-flop nagyfeszen
Témaindító: (Felhasználó 8535), idő: Szept 19, 2007
Témakörök:
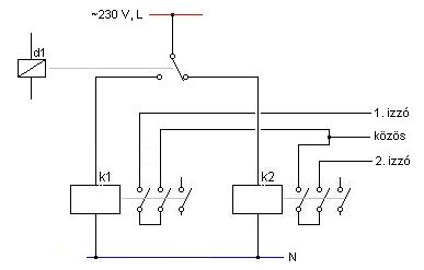
Tehát azzal a problémaval fordulok hozzátok, hogy szeretnék egy Hps ballasztot két izzóval használni. fele-fele leosztásban. A problémám onnan kezdődik, hogy mivel hps-ről beszélünk az indító fesz hát kissé magas. Nos 600 VAC és 16 A körül gondoltam egy relére, de azért szeretném kikérni a hozzáértők véleményét. Azaz konkrétan egy 150 wattos Hps ballaszthoz keresek egy megfelelő üzembiztos relét, ami leosztaná a két izzó felé az áramot. Tehát vagy egyik vagy másik "égne" időzítővel vezérelve. Feltettem egy képet is mire gondolok.
Kérlek benneteket miondjatok konkrétan egy relét ami árban nem kirívóan magas, mégis megbízható és könnyű hozzájutni. És minden egyéb tanács, bekötési rajzot szívesen fogadnék. Előre is köszönöm.
Szerintem a modok fogjak zarolni a temadat; suta a kerdes es a topic cim sem talal! Ez nem beszerzesi osztaly, hasznalj googlit,..
Relében nem gondolkodnék... próbálj szerezni két kisebb mágneskapcsolót és azokat váltogasd 1 relével.
A mágneskapcsolók érintkezőit még sorba is kötheted ( többszörös légrés ), ha akarod, az amperrel meg nincs gond....
Értem, és köszönöm a válaszod. Légyszives ha van rá módod akkor fejtsd ki bővebben, hogy te hogyan csinálnád meg. Magyarul milyen mágneskapcsolókkal és relével, illetve hogyan kötnéd be.
Még 1-szer köszönöm.
Olyan mágneskapcsoló kell, amihez hozzáférsz, de legalább ilyesféle, mint a képen...
Mivel te "flip-flop"-ot írtál, valamelyik mindig húzva van. A relé az időzítőd része, legyen természetesen NC-NO-COM lába; jó lenne ide egy DC KR-relé. Ha az izzókra menő drótoknak van közös pontja, akkor oké a rajz, ha nincs, akkor elmarad a mágneskapcsoló-érintkezők sorbakötési lehetősége. Talán ennyi elég.
Értem, nos azt gondoltam megtudnám oldani az általam feltett kép alapján is, csak egy megfelelő "automata kapcsoló" kell hozzá, ami képes elbírni a pillanatnyi nagy feszültséget.
Teljesen amatőr vagyok, szóval sajna ez még így egy kissé bonyolult. Valóban, folyton menne a ballast és felváltva égne a két izzó, persze egyik éjjel másik nappal, azaz 12-12 óra leosztásban. Tehát ha van egy ilyen kütyü, ami azért 5000ft alatt marad annak nagyon örülnék. Valahol olvastam, hogy DPDT relé megfelelő fajtája alkalmas lenne a célra. Hálás vagyok, hogy segítettél, de ha esetleg eszedbe jutna egy kicsit "könnyedebb" megoldás az igazán segítene. Köszi még1szer... |
Bejelentkezés
Hirdetés |







