Fórum témák
» Több friss téma |
Fórum » Reflexiós szenzor (CNY 70) áramkörbe kapcsolása
Témaindító: pmatthew, idő: Szept 24, 2007
Témakörök:
Van egy CNY70-es szenzorom, ami ugyebár tranyós kimenettel rendelkezik. A gyári kapcsolási rajzokkal nem sok mindent sikerült csinálni, és nem csak azért mert eleve a lábkiosztásai nem jók...
Fabrikáltam egy áramkört, ami némileg működőképes, de kellene valami stabilabb. PLC-re és/vagy Programozható Relére lenne kötve (kb. 3k-s Rbe?) Kérdésem, hogy van-e valami jó áramköri megoldásotok lehetőleg TTL-es kimenettel, akár erre a CNY70-re, akár más reflexiós érzékelőre. A feladat csak az, hogy fekete-fehér különbséget kell érzékelni, lehetőleg potival állítani lehessen a reflexiós érzékenységet. (24Vos rendszer!) Kössz előre is a hozzászólásokat!
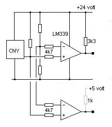
Szia ! a kimeneted úgy tranzisztoros ,hogy a fototranzisztor ami benne van az van kivezetve ,tehát arra rá kell tenned + egy tranyát meg egy ellenállást attól függően ,hogy P-s vagy N -es kimenet kell. :yes:
Persze! Van még mögötte egy tranyó, LED, stb... és működik. De az a gondom, hogy a plc és a prog.relé is elég érzékeny. És bizonyos fesztartományban kapcsol tehát pölö 0-10V-ig semmi, aztán 10-13-ig bizonytalan, és kb 15 felett H szintre kapcsol. Tehát ez a tranyós ÁK a reflexió mértékében küld feszt a kimentre. Nem sikerült úgy belőni, hogy kapcsolóként működjön rendesen, van némi hiszterézise, ami miatt a PLC a 10-13-as tartományban hol kapcsol hol nem... tehát olyan ÁK kéne, ahol 0 vagy (~)24 jelenik meg a kimeneten, és köztes tartományban nincs kimenő jel...
Ezért gondoltam TTL-es valamit, vagy egy olyan tranyós kapcsolást, ahol jól van méretezve és kimenőjelem L és H közül az egyik és nincs köztes fesszint. Közben keresgélek a google-n is, és van pár standard áramkör, de ezek közül kettőt megcsináltam és egyik sem műxött. Most meg már nem találok a lomok között megfelelő tranyót. a BC108B és a BC178B helyett mi használható még?
A 24V-os kimeneti illesztést egy 7406 vagy 7407 IC megoldja. Ha ezeknek a bemenetei is túl érzékenyek, akkor egy 7414-es IC-t kellene még beiktatni a 7406/07 bemenete és a CNY 70-es áramkör kimenete közé.
BC 108B > pl. BC337, 547 és még sok;
BC 178B > BC327, 557 ..... 1., Megcsinálod Stadi ötletét: - a CNY kimenetét pnp-re megoldod, aztán olyan osztót teszel rá, ami max 5 voltot ad egy 7414 bemenetre ( trigger kell...), utána jön a nyitott kollektoros 7406/07 ( 30 volt max ! ) és felhúzó ellenállást ne felejts el tenni a kimenetre ( ha a PLC bemeneten nincs ). 2. egyszerű 2 tranyós schmitt-triggert alkalmazol - nem kell külön 5 volt sem.
Még egyszerűbb, ha 1 db komparátort raksz be, a 24 voltot a legtöbb bírja.
Ha TTL-szintre kell, nyitott kollektoros jó.
Hali , itt találsz segítséget.
comparator
Mivel egy IC-ben 4 db komparátor is van, egyszerre kétféle kimenetet is csinálhatsz... a felső 24 voltos rendszerhez, az alsó TTL-hez, stb.. ekkor nem kell felhúzó ellenállás sem.
Persze tovább is bővítheted...
Csináltam egy kapcsolást Kicadben, de szeretném ha 24V lenne a szenzoroknál amihez ugye az ellenállásokat át kellene méretezni. Tudna valaki ebben segíteni? Előre is köszönöm.
ui.: Akkor lehetne a tápfesz 30 V, az LM324-es bírja.
szia!
fel tudnad rakni a vegleges kapcsolasi rajzot? Nagyon megkoszonnem. En is egyugyanilyen optocuplort szeretnek hasznalni szinerzekelesre (fekete-feher) es egy PLC-be kotni. Ha tudod jelold be a rajzon mi megy aPLC-be es honnan taplalod a CNy 70-et. Koszi!
Szia,
végülis egy műveleti erősítős kapcsolással csináltam meg. Elég pontosan is kapcsol, és egyszerre 4 jelet tudok vele figyelni, amolyan egyszerű vonalkódot. Most nagyon nem vagyok a közelében, de megpróbálom egy-két héten belül felkutatni a rajzot. üdv! m.
Sziasztok. Van egy sunx fx7es szenzorom miből sehogy se tudok kimeneti jelet kicsikarni. Az out led világít de a jel sehol. Nem a kábel van megtörve azt már néztem. Valakinek hasonó problémája nem volt, esetleg egy kapcsolási rajz nincs hozzá? Remélem csak a kapcsoló tranzisztort kell cserélni, de smd-be azt se tudom leolvasni róla hogy milyen típusú.
Minden segítséget szívesen vennék, nem szeretnék egy 10ezres szenzort kidobni mikor lehet csak pár forintos alkatrész kell benne cserélni. Ha meg nem sikerül kitalálni hogy pontosan mi is okozza a hibát akkor marad az hogy a kimeneti ledhez rakok egy tranzisztort és arra kötöm a kimenetet. Ehhez esetleg ötlet hogy ez így kompatibilis e?
Tiszteletem!
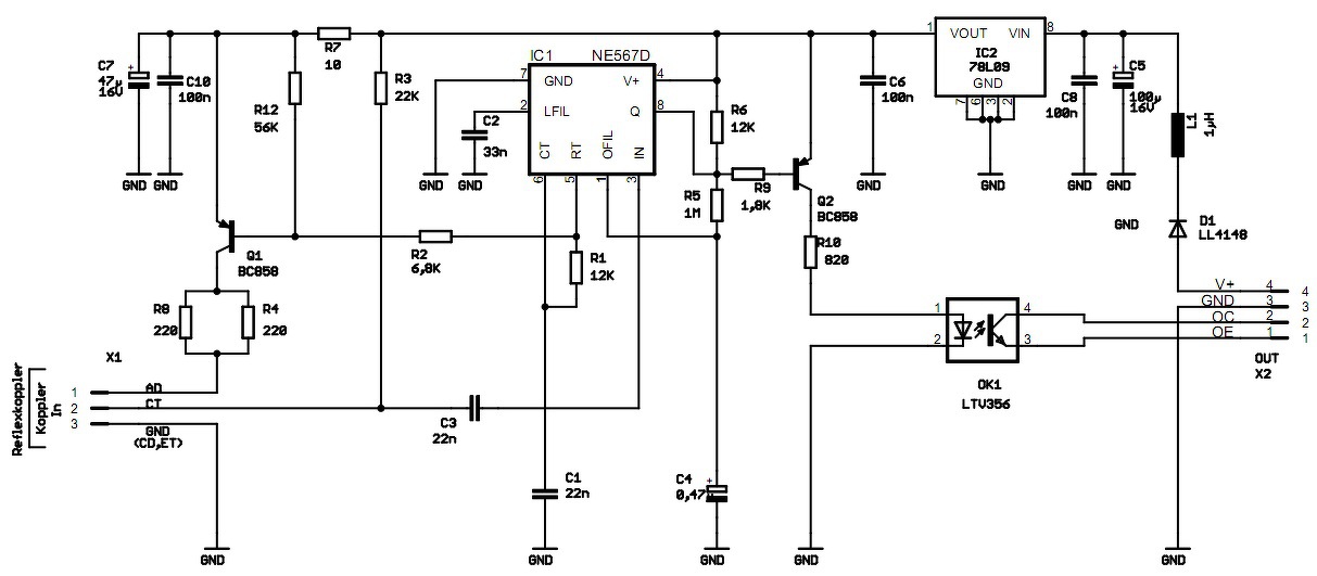
Segítséget szeretnék kérni a következő kész kapcsolási rajzzal kapcsolatban: (Egy IC előállít modulált jelet, amit aztán ha visszakap a optotranyón keresztül, akkor lehúzza GND-re a kimenetét. A külső fény sem zavarja, ezek után csudajó dolgok tudnak történni - egy vasútmodell fordítókorongban szeretném használni pozicionáláshoz. A meglévő egyszerű kapcsolásom pontos, de sajnos a lámpafény már zavarni tudja...) Megnéztem az IC működési tartományát 4,5-9V között van. Használhatom-e én ezt az áramkört 5V-ról, vagy 6V-ról? Így sokkal könnyebb lenne a meglévő rendszereimhez illeszteni. További kérdésem: a leírás a NE567 D (smd-ről ír) Ez helyett használhatom-e én a LM567CN (hestore-nél van) IC-t? Köszönettel: Jenő A kapcsolási rajz, és leírás innen van: Bővebben: Link
Mindegy, melyik 576 -ot használod, csak tokozásbeli a különbség. Az áramkör 4,5 - 9 V között működik ugyan, de a tápját stabilizálni kell.
Ha zavarja a lámpafény, akkor nem jó fénykaput választottál, vagy úgy kell elhelyezni, hogy ne jusson bele idegen fény. Bár pont ennek a hatásnak a kiküszöbölésére használ modulációt. A hozzászólás módosítva: Aug 10, 2019
Köszönöm a segítséget!
5V-on megy. Elkészültem a kicsit átalakított áramkörrel. Igaz nem a CNY70-el használom, hanem egy másikkal. Az IC LM567CN. Meglepően durva háttérzajnál sem ad fals jelzést. Az egész egy már meglévő kapcsolásból lett leegyszerűsítve, (Lásd előző írásomat Lichtschranke 1zu160) ill. hozzágondolva. A cél az volt, hogy könnyen beépíthető, külső zavartól valamelyest mentes, folyamatos foglaltságot adó, és occó dolog legyen. Ez lett belőle...Itt a link Ez az optocsatoló, H0-ban pont befér a talpfa közé. |
Bejelentkezés
Hirdetés |











