Fórum témák
» Több friss téma |
Mielőtt kérdezel, a következő két dolgot ellenőrizd!
I. A helyes tápfeszültségek megléte.
II. A kimeneten van-e egyenfeszültség.
Élesztés.
Szia.
Nem lehet hogy valami oknál fogva megemelkedett a tápfesz és azt a tda már nem bírták?( Az alap IC megengedett tápfesze 2*18V, az A verzíó bír max 2*22V erre nem árt figyelni cserekor) .
Szia!
Meg lett az egyik hiba a tápanelal volt a baj dióda hid let zárlatos. De mitől tud az zárlatba menni? Kimenetöl nem tudom most jelenleg vissza mérni mert nem jó a táp panel majd utánna.
Sziasztok,
megépítette már valaki a csatolt erősítőt? Ha igen, kb hány W a teljesítménye, ill. milyen a torzítása?
Ez így nem erősítő, kell elé egy feszültség erősítő fokozat (kb10x). Max. teljesítménye 10W körül lesz.
Nem minden esetbe,de az esetek többségébe a végfok meghibásodásától is tönkre mehet a dióda híd.Mérd meg ,hogy zárlatosak-e a vég tranzisztorok,és a többi alkatrész.
A készülékbe 2x15v megy az ic-kre.
Szia! A torzítása biztos elenyésző. Tartalmaz egy 2,2A-es áramgenerátort, 88W-ot fűt, nagy tolongás nem lehet a megépítésért
Mérni táp nélkül is lehet.
Szia okké meg mérem a végtranyókat . Lenne egy kérdésem a 4 db 22nF kondit a diódahid körül ki cserélhetem 100nF ra vagy rendeljek 22nF kondit?
Hát szerintem ki cserélheted,mert azok csak hidegítő kondik.
Miért kell kicserélned? Eltörted? Az nemigen szokott meghibásodni, és az sem biztos hogy szükség van rájuk. Azok csak a keresztmodulációból eredő brummot szűrik ki. Az értékük egyáltalán nem kritikus, szinte bármekkora lehet 1 - 100 nF között, de a feszültsége a tápfeszültség kétszeresénél nagyobb legyen.
Beindult az erősitő külső táprol most rakom öszefele köszönöm a segitséget ha esetleg lesz még valami akkor kérdezek. Hidegitő kondikat kihagytam.
Nos közben a háttérben tömegével cserélem a kondikat, sajnos kicsit elszámoltam magam, így 4 kondi hiányában az összes cserélve van. Most az van hogy az a 4 kondi pont a bemenetet szűri, gondolom gyárilag 4x0,47µF volt, a szervízben annó cserélték a pozitív ágakat 10µF -re, a negatívon maradt a két eredeti 0,47uF. Lehetséges, hogy az eltérő értékek miatt adódik a torzulás, esetleg az új kondikból vegyek 4x0,47µF -t vagy 4x47µF -t? Ugy-e a bemenetemn alacsony feszültség van így talán galibát okozhat a kisebb nagyobb kondi, bár ez nem tiszta, csak a vásárlás előtt érdekelne, hogy mire kell figyelni a bemeneti szűrésnél. A bemenet természetesen a hangszínszabályzóba vezet!
A többi kondit mind nagyobbra cseréltem, voltak benne: - 25V 4,7uF - 50V 0,47uF - 16V 10uF - 25V 10uF Ezekből csináltam: 63V 47µF -ket. 105c A bemeneti tápnál volt két kisebb kondi: - 16V 470uF - 25V 470uF Ezekből csináltam 63V 470µF -t. 105c Tehát most mindenik kondi kajak 63 voltos. Holnap megpróbálom kicserélni a maradék 4 kondit, olyanra amelyet tanácsoltok, majd ha úgy is recsegni fog, és kikapom onnan azt a két terhelő ellenállást mert akkor az IC nem kap elegendő áramot. Jelenleg 24,5V -t kap, a ruszkik szerint 26V kell neki, azt nem tudom a két darab 2K -s terhelő ellenállással mennyivel ad majd többet, de az már tuti hogy a kondik nem szállnak föl, az IC meg 38V -ig bármit elbír, gondolom az a 2K eltávolítása nem fogja az fölé lőni a feszültséget.
Üdv van a neten 1 kapcsolás azt akarom kérdezni kiváncsiságból hogy tényleg 800w ot ad le? Bővebben: Link
Üdv!
Az írásod szerint gyárilag 4x0,47µF (47n), ha ilyen volt benne, akkor itt tartsad meg szerintem az értéket, mert itt nem tudom, hogy milyen célt szolgálnak, mert kondival frekit is lehet vágni. Nem 47µF es kondik voltak benne?
Az LA3115 IC adatlapja szerint a 2 és 13 illetve az 1 és 14 -es lábakon levő kondik elektrolitok... Elektrolit volt/van benne.
Szia!
A 0,47 µF az 470 nF-al egyenlő. Az elvetemült japánok bizony gyártottak elkókat ilyen kapacitással.
A doksija az 1 és 14 hez 10µF et ír, míg a 2 és 13 hoz 4,7µF ot.
Elkók tudtommal csak 1µF felett léteznek, ezért nem tudtam mi az a 0,47 uF, mert az fólia kondi.
Nekem a kezemben van a kitermelt 0.47 -es elektrolit
, elvetemült japánok! Akkor holnap a doski szerint kitömöm elkókkal majd eldől mi történik a zavarral. ![]() Köszi a segtséget, ha van valami jelentkezem... Szerinted még milyen baja lehet ha azokkal sem hajlandó tiszta hangot produkálni?
Frissítettem a tudásomat! Tényleg létezik elko ilyen méretben
. Eddig nem is találkoztam vele.Ha még ezután se menne a kicsike, akkor lehet, hogy kábel gond van. Milyen rendszerben hajtod az erősítőt meg?
Egyik oldalon közép + 2x20Cm egy dobozban mély(200W), másik oldalon közép + mély(1x30cm).
Az erősítőnek két bemenete van, különböző kábelezés(egyik 2xRCA, másik sündisznó), mindkettőre gyári kábellel vittem rá a jelt az ájfonomról. A kimeneten a kábelezést én alkottam, jó gányolás de európai szabvány szerint forrasztott, RCA -ból 2 eres kábel. A másik erősítővel tökéletesen megy, csak ezzel szarakszik, és hiába tologatom a balanceot, mindkét ágon csinálja valamint minél hangosabb annál kevésbé jelentkezik. Ez tuti nem kontakthiba... Vagy nem kap elegendő áramot, és alapjáraton zavar van, majd hangosabb üzemmódban nagyobb áram folyik akkor meg jobban megy, ezt nem tudom... A basszust szépen kiadja, rendesen lehet borogatni vele a közfalakat, csak az élest valamiért torzítja ha nem döngetem meg rendesen...
Az élest torzítja akkor is, csak nem hallod meg addigra. Régen kilódtam én is ilyesmi problémával egy buli után. De nekem a kondi cser megoldotta a problémát.
Mivel aksis készülékről mész rá, ezért földhurok se állhat fent. Remélem holnap sikerrel jársz
Ja én is remélem mert ragaszkodom ehez az erősítőhöz mivel könnyen hordózható és nagyot tud ütni a falakon...
Az a baj ha valamit elszúrok nem igazán van újraforrasztási lehetőség mert a nyák olyan régi hogy egyszerűen ha 3x rámész a pákával följön a vezetősín róla. Nem vagyok már az a nagyon kezdő aki elősör vesz pákát a kezébe, sokat forrasztottam már de ez egyszerűen tényleg x@r minőségű. Arra is gondoltam hogy fogom az STK nyáktervét, veszek egy új IC -t, pár kondit, egy nyákot és csinálok neki egy új panelt, új hangszínszabályzóval majd reménykedem hogy működik, de ez már túl sok lenne nekem.
Ha a nyák feljön ne búsulj. Kaparjad meg a felszínét ott ahol épp. Sodorj meg réz drótot, majd forrasszad a vezetősávra, majd az alkatrészre, majd ónozd be a rezet végig. Lőn, kész az új vezetősáv
.Gyakran csinálom én is. Van olyan nyáklapom, amihez, ha hozzáér a páka feljön.
Én is így szoktam gányolni, csak az gáz ha már művészetet kell űznöm belőle...
Amúgy van valamilyen mód arra hogy a beforrasztott fólakondenzátorokról megállapítsam hogy jók vagy sem? Az a helyzet ha az egészet cserélnem kell és nem biztos hogy eredményre jutok lehet jobb ha lemondok róla vagy elkezdek új nyákot tervezni...
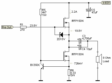
Hali mindenkinek! Találtam egy kapcsolást a BSS Eelektronikán, amiszerint a két tranzisztorból egy 10 wattos erősíőt lehet készíteni.
Ez lenne a kapcsolás: Bővebben: Link Kérdezném, hogy működhet-e ez, és tényleg leadja-e azt a 10 wattot, valamint hogy a tranzisztoroknak kb mekkora hűtést adjak? Előre is köszi a segítséget!
Szia!
Erről a fajta bufferről itt találsz leírást.
Ha be vannak forrasztva, akkor sok mindent nem tudsz velünk kezdeni. Megpróbálhatsz ohmikussan rámérni, szakadást kell kapnod. De a kacsolásból eredően fals adatot kaphatsz.
A legbiztosabb, ha kiveszed és kondimérővel megnézed őket. Ha még így sem menne a dolog, akkor kerüld ki a hangszínszabályzást, mert akkor csak az erősítő része marad meg. Ha akkor se jó, akkor pasz.
Sziasztok !
Segítségre lenne szükségem. Adott a Duna part, ahol egy kis sütögetés van tervbe véve, és oda lenne szükséges valami zenét csiholni. Nos én kinéztem magamnak egy (vagy kettő) ilyen Bővebben: Link akkumulátort és ehhez gondolkodom valami egyszerű erősítő kapcsoláson. Ha két aksit használok, akkor adott lehet 1x24V vagy 2x12. Felmerült: -TDA 2030 -TDA 7294 -LM 1875 De nem tudok választani melyik lenne az ideális. A terhelés 8 vagy 4 ohm lenne. Előre is köszönöm. B |
Bejelentkezés
Hirdetés |







, elvetemült japánok! Akkor holnap a doski szerint kitömöm elkókkal majd eldől mi történik a zavarral. 




