Fórum témák
» Több friss téma |
Fórum » Labortápegység készítése
Eloszor is koszonom valaszod:
Ic1 14lab: -4,3V T1 e:0 b: -2,7v c: 51,6 T6 e:0v b:-2,37v c: -2,96 T8-at nem talaltam
Hello!
Akkor az IC zárja a tranyókat. De most látom, hogy a 13-as lábon 10,12V van. Honnan kerül az oda? Mert oda a kondin kívül, csak az R3 és R9csatlakozik. Az egyik a testen van, a másik a kimeneten, ahol 0,53V van. Hogy lesz ebből 10V? Nem lehet, hogy a 13-as láb lóg a levegőben valami szakadás miatt? Esetleg zárlat van a referencia feszültség és a 13-as láb között? (Remélem a panel ugyan az, avagy az IC lábbekötései megegyeznek a kapcsolási rajzéval.) T8-nak láttam a T6-ot.. üdv! proli007 Idézet: „....vagy nem működik az IC.........” Ha az "arampotmetert" letekerem az I-Limit LED eletre kell.
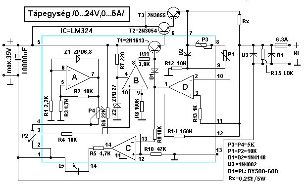
A rajz az amit Alkoto tett kozze, tobbek altal utanepitve
tehat a terv az JO. En semmit nem valtoztattam rajta. A 13labon szerintem a ugyanaz a fesz jelennik meg ami az 1es labon
Szia Zoli!
Igen az. Akkor csre lesz belole
Nálam még egyetlen "alaphibás" sem fordult elő. Ami rossz volt, az okkal ment tönkre.
Hello!
Oké, csak azért írtam, nehogy elbeszéljünk egymás mellett. Attól, hogy az IC ilyen-olyan, még működni kell a tápnak. A különböző IC-k, kisjelű tartományban viselkednek másképpen, eltérő offset feszültségük miatt. A 13-as lábon ugyan akkora feszültségnek kell lenni, mint a 12-esen. Vagy is a poti csúszkáján. Csak akkor lenne ugyan az a feszültség mint az 1-es lábon, ha a szabályzó fokozat működik, és a P2 maximumra, P4 minimumra lenne állítva. De ha a 12-es változtatható a potival, a 13-as meg 10V-on áll, akkor gond van. Keresd már meg a zárlatot. üdv! proli007
Feltűnt egy kis probléma ezzel a kapcsolással kapcsolatban. A trafó ha 30 V-os, akkor az egyenirányítva kb. 40V. Az IC maximum ennyit bír, szóval éppen hogy nem hal meg a kapcsolás. Gondolom az a 30V a trafónál egyenirányítás utáni érték..(?)
Én vaksi.
Akkor lehet a trafó szekunder feszültsége 30V-os. Köszi a választ!
Sziasztok!
Idézet: „.......Keresd már meg a zárlatot........” Parancs! Megertettem korholo szavaid, es igy tettem. A gond megoldodott! Ahogy a meresekbol kiderult az IC 1laban levo Ref jutott a 13as labra. a hiba az R3 es az R11/2 kozott volt. 46V 4A a beallitas, termeszetessen ez mar 3db 2N-nel.
Sziasztok!
A csatolt képen lévő kapcsolásnál a trafó fesz lehet maximum 35V, vagy a pufferrel együtt? Köszönöm!
Mindennel együtt, tokkal,vonóval maximum annyi lehet.
Viszont nekem gyors fejszámolással nem jön ki a dolog.... Ahhoz, hogy a három tranzisztor kinyithasson, a táphoz képest a legutolsó emitteréig legalább 3x0.7V kell essen, azaz alsó hangon 2V. A 0.2ohmon 5A-nál 1V esik. Ez 24V kimenetnél 27V minimum bemenő DC feszültséget jelent, azaz névlegesen legalább 27V effektív + a diódahídon eső feszültségű trafó kell oda (én 30V effektív névleges feszültségűt raknék be). 0 terhelésnél a trafó kimenetén ennél magasabb lesz a feszültség, másrészt a kisebb terhelés miatt a diódahídon is kevesebb fog esni. De még ha ezekkel a tényezőkkel nem számolunk, a 27V effektív feszültség csúcsban 38V körül van, márpedig a pufferkondikat szépen erre a szintre fel fogja tölteni a trafó, ha nincs terhelés.
Hol rontottam el a gondolatmenetet?
Én nem tudom, hogy hol rontottad el, de nem értem, hogy miért kell effektív megy csúcsértéket számolni, amikor egyenfeszültséggel táplálunk, úgy, ahogy a rajzon van. A 28V-ból pedig elő lehet állítani 24V-ot, ekkora drop még kezelhető. A 3x0,7V-os esést pedig nem látom át.
Egy javított változata a tápegységnek: Bővebben: Link
Még annyit, hogy a persze a max. 5A az nagyon sok, 1A-nél többet nem érdemes kivenni belőle a nagy disszipáció miatt, főleg kis kimenő feszültségnél.
Honnan szerzed a DC-t a bemenetre, ez itt a kérdés. Én egy hálózati feszültségről működő trafót tennék oda egy egyenirányítóval, de szerintem mindenki ilyesmiben gondolkodna.
A kérdésem arra utal, hogy létezik-e egyáltalán a valóságban olyan trafó, amivel ez megtáplálható úgy, hogy sose legyen a bemeneten 35V-nál nagyobb feszültség, viszont 5A-es terhelésnél tudjon 24V-ot a kimeneten. A fejszámolásom eredménye az, hogy nem létezik ilyen trafó, mert ami tudja ezt a kimeneten, az nulla terhelésen 35V fölé fogja vinni a bemenő DC-t. Az meg nyilván abszurd lenne, hogy egy stabilizált DC tápot rakjak ez elé, hogy véletlenül se menjen 35V fölé a bemenet... ![]() A 3x0.7V úgy lenne, hogy a három tranzisztor bázis-emittere sorba van kötve, 0.7V alatt ritkán nyitnak ki a szilícium-tranzisztorok (közben megnéztem a data sheetjeiket, és inkább több lesz az), a legelső tranzisztor bázisát az IC táplálja, ami az ő tápjáig tudja emelni a kimenetét, ergó a 2n3055 emittere legalább 2V-tal a bemenő DC alatt lesz.
Na most ezt úgy kell értelmezni szerintem, hogy a 24V-os kimeneti feszültség úgy teljesül, ha beadunk a bemenetre 28V DC-t. Ha ennél kevesebbet adunk, akkor kevesebb lesz a maximális kimenőfeszültség is. De ennek a rajznak van leírása is, azt isérdemes lenne előszedni. Egy régi Rádiótechnikában láttam ennek az eredetijét.
Javaslom, ne ezt az "alaprajzot" építsd meg, mert lényegesen jobb lett tőle Pioneer átdolgozása, ami jelenlegi állapotában v2.7.4 verziószámon található itt meg. Van hozzá panelterv is, ami szintén jobb mint az eredetié.
Üdv mindenkinek!
Nem ismeri véletlenül valaki a következő típusú labortápot? EMG-PRODUCT Ltd 18156. 0-30V 10A Szereztem egy ilyen labortápot amiben nincs elektronika, csak a doboz és a trafó. Nem tud valaki egy 0-30V 10A ig kapcsolási rajzot, mert szeretném megcsinálni.
Igen az megvan!
Volt egy kis időm és kipróbáltam, hogy mennyi V-ott is add le ez a trafó, váltóáram 64,5V egyenirányítva 58,5V. Elég komoly kis labortápot lehetne belőle csinálni!
Hello!
Vicces lenne, ha egyenirányítva kisebb lenne a feszültség. Mert ha nincs pufferkondi, akkor is megközelítően ugyan akkora mint a váltó. üdv! poroli007
Akkor biztos a műszer rossz, mert ennyit mértem.
Hello!
Várhatóan nem a műszer, hanem a mérési módszered a rossz. Digit multival, csak terhelve mérünk trafón váltót. Szint úgy az egyenirányítás után, mert a műszer kb. 10Mohm-os ellenállásán a diódahíd már nem megfelelően egyenirányít. Ha viszont minimálisan egy 1kohm-os ellenállást párhuzamosan teszel a műszerrel, nem mérsz fals értékeket. A trafót, ténylegesen a 10A-al is illik megterhelni, és úgy is megmérni. üdv! proli007
Sziasztok!
Segítséget szeretnék kérni ár kérdésben. Elkészítettem az Alkotó-s labortápot, hozzá szeretném Attila pic-es panelmérőjét. Ez is kész van. A két készülék mehet 1 trafóról külön szekunderrel? Jelenleg a két készüléket külön trafóról működtetem, és amíg a labortáp kimenetén 5 voltot be állítok(digitmultival mérve), a mérő pedig 12 körüli értéken ugrál. Ezt mi okozhatja? A másik kérdésem, hogy tudom leellenőrizni a kimenti áramot a labortápon? Most félreteszem, 7 óta nem jövök rá... Köszi! |
Bejelentkezés
Hirdetés |











