Fórum témák
» Több friss téma |
Hello!
Puffer nélkül, semmi értelme a dolognak. Ekkor az LM bemenete és kimenete is "hullámzik", minden feszültség átlagértéke kisebb. Lehet ezért a 0,63V. (A 20V az teljesen jó) üdv! proli007
Sziasztok.
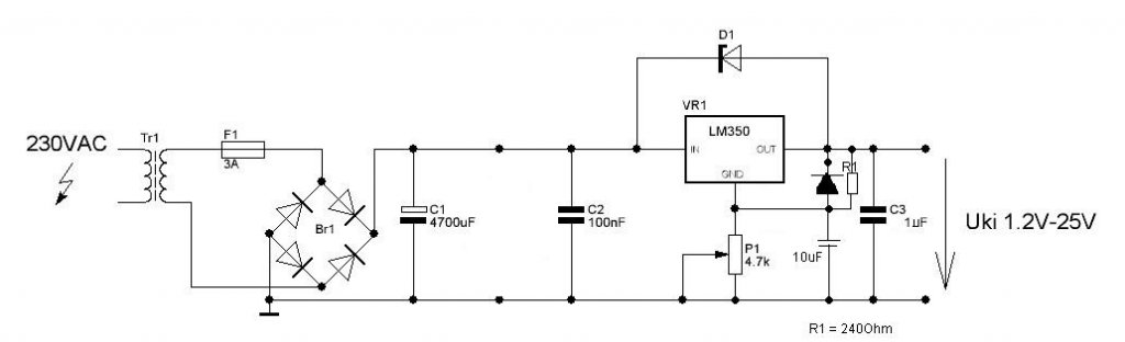
Amennyire lehet megszeretnék szűrni egy LM338-ból épített tápegységet. Ebben a témában GAB3SZ hozzászólásában van egy melléklet amit az egyik ismerőse javasolt. A javasolt kapcsolás tényleg jobb? Ott olvastam még Thom hozzászólását is, amiben azt írta, hogy 5 kondenzátorból rakja össze a 10 000µF-ot. Ha több kondenzátorból rakom össze, jobban szűri a 100Hz-es brummot? Van közel 100db teljesen új 1000µF-os és 40V-os kondenzátorom, amikből megtudnám építeni, ha így tényleg jobb. Vagy inkább tegyek bele 4700µF-os 63V-os kondenzátort? A csatolt rajzon az eddigi szűrés látható. Hova érdemes tennem még kondit? Köszönöm.
Kaptál már válaszokat a labortápos topikban, amik kielégítőnek tűnnek.
Csak akkor mi a teendő? Mi történt? bele bújt a kisördög?
Egyszerűen nem találom a hibát.
Hello!
Nem egy elvarázsolt dolgot kell keresni, hanem valami triviálisat. Próbáld ki ai LM-et valami másik tápról, akár 1,2V kimenetnél, ahhoz csak egy ellenállás kell, és megnézed terhelhető-e. Aztán lépésről lépésre tedd át a panelra, alkatrészenként. üdv! proli007
Oké, szóval drótozzak egy alapkapcsolást össze 317-el, és adjak más trafóval neki feszt, és nézzem meg mi van?
Remélem jól értelmezem. ![]() Üdv!
Hello!
Jól, és mindig minden fokozatot terheld meg, mérd meg tudja-e azt amit elvársz tőle.. üdv! proli007
Oké, holnap minden meglesz!
![]() Üdv, és köszi !
Hello!
Ha a kalibrálás alatt a műszer beállítását érted.. P1-el beállítod a maximális kimenő feszültséget, a P3-at meg addig tekered, míg azt nem mutatja, mint amekkora a tényleges kimenti feszültség. Vicces, hogy ampermérő is van, de a rajzon nem látom. P2-vel egy "áramkorlátot" állítasz be. Azért tettem idézőjelbe, mert a poti értékére, és a végranyók bétájára van bízva az értékük. De a kimenti feszültség itt soha nem lesz stabil, mert nincs a kimenetről visszaszabályozás. Ez inkább aksitöltőnek mondanám, mint tápegységnek.. üdv! proli007
Sziasztok,
Megépítetem ezt: http://www.hobbielektronika.hu/katalogus/alkatresz_9.html De nem akar működni, valószínüleg, hogy a potméter kötöttem be rosszul, jelenleg a középső S láb van az LM 317-re kötve. Jó ez így vagy máshogy kéne?
Nem, nem jó. Az egyik szálső lábat és a középsőt kell a testre (földre, negatív tápra) kötni, a másik szélsőt pedig az LM317 "Adj" lábára. (Ha szembe fordítod magaddal az IC-t vagyis el tudod olvasni a feliratát, akkor a bal oldali láb az Adjust, a középső a kimenet (Out), a jobb oldali a bemenet (In), feltéve persze, hogy a lábak lefelé néznek.)
Vizuálisan így néz ki: Bővebben: Link
Köszönöm, elforgattam a potit és kiválóan működik!
Üdv
Szívesen, örömmel segítettem.
Szia!
Itt a bajodra a megoldás. Csatolom. Az eredetin berajzoltam a fő hibát, és módosítottam a rajzodat. Üdv: Feri
Hello!
Ha így köti be a potit, balra forgatva nő majd a feszültség.. Vagy ez a nyák a forrasztás felőli oldalról van tervezve/nézve? Mert akkor meg az LM317 bekötése nem jó.. Hozzá kell szokni, hogy mindig felülnézetből (alkatrész oldal felőli nézetből) kell tervezni. üdv! proli007
Basszus ! Ennyi lenne a gond?
Soha eszembe se jutott volna. Holnap ha műhely közelbe leszek kipróbálom ! Köszönöm, hogy fordítottál rám időt ! ![]() Üdv!
Szívesen. Nem volt nehéz.
Ha a panel aljáról köti be akkor nem... Egyébként azt nem figyeltem. Köszi
Az IC fordítottságra én is gondoltam, kipróbáltam, de nem az..
Na, így már akkor jó lesz a forgásirány is. Köszönet Proli007 -nek érte
Átrendeztem a rajz alapján mindent, és megint ugyanaz a gond.
Talán így. Ha a műszereket leválasztod a kimenetről, akkor is ez a helyzet?
Ki fogom próbálni ! A műszerek levételét, stb-t már próbáltam.
Üdv!
Esetleg ez a program talán nyújthat segítséget.
Vagy ez.
Üdv! szeretnek egy töltőt készíteni lm317-el. 2000mah tölthető elemeket töltenek vele, az elemeken azt írja hogy 2,5ora 900mA-es töltés mellet. Egy ilyen elemnek hány V az ideális töltőfeszültség? Valaki segítene kiszámolni az ellenállásokat, hogy milyen értékűek legyenek a megfelelő kimeneti feszültséghez.
Hello!
Nem írtad a tölthető elem töltési feszültségét, vagy a típusát. Az adatlap 13. ábráján ott a kapcsolás. R1-nek 240ohm-nak kell maradni. R2 értékét úgy lehet kiszámolni, hogy az Umax töltési végfeszültségből levonod az 1,2V feszültséget, és azt elosztod 5mA-al. Ekkor az értéket kohm-ban kapod. (R2=Umax-Uref)/I I=Uref/R1=1,2V/240ohm=5mA) A töltőáramot az R3-al lehet beállítani. It=Ube/R3 Vagy R3=Ube/It=0,6V/0,9A=0,66ohm üdv! proli007
Az elemen ezt irja: nickel-metal-hydride battery n2000AA/1,2v/r6/zise AA. Köszönöm a kiszamolast.Nem talalom az adatlapon azt a kapcsolást amelyik magába fogalalja az r3-at is.
A hozzászólás módosítva: Szept 3, 2012
|
Bejelentkezés
Hirdetés |





Egyszerűen nem találom a hibát.
Remélem jól értelmezem.
Soha eszembe se jutott volna. Holnap ha műhely közelbe leszek kipróbálom ! Köszönöm, hogy fordítottál rám időt !





