Fórum témák
» Több friss téma |
Esetleg a fiygelmedbe ajánlanám ezt a kapcsolást: http://www.extremecircuits.net/2010/06/switchless-nicd-nimh-battery...0.html
Hello!
Az NiMh akkumulátorokat igazából nem lehet töltési végfeszültségre tölteni. Vagy is hiába korlátozod a töltési végfeszültséget, nem lehet tudni mennyi lesz az.Így a kapcsolás nem biztos hogy megfelelő, de azért beteszem. A Texas adatlapon kellet volna keresni. Vagy a teljesen lemerült aksit töltik állandó árammal időre, vagy -dV eljárással töltik, gyors-töltéssel. Ami inkább processzoroknak való feladat. Ettől persze az LM317 még lehet az áramgenerátora a töltőnek. üdv! proli007
Helló Mindenkinek!
Egy 9v-os kb. 4A-es tápot szeretnék építeni régi vakuhoz. Sok kapcsolást láttam, de nem igazán találtam nekem megfelelőt. Próbálkoztam az L78S09-el de az kevésnek bizonyult. Legyen szíves, aki tud valami jó kapcsolást az segítsen találni valamit. Köszi! A hozzászólás módosítva: Szept 13, 2012
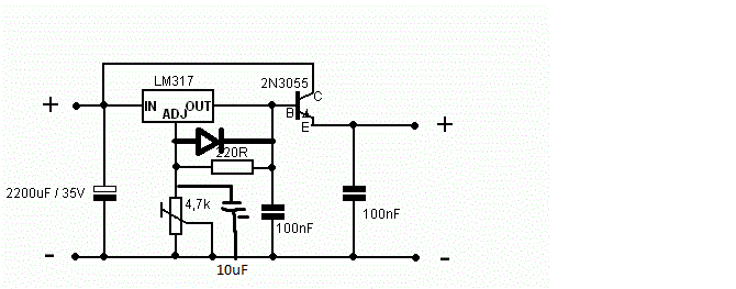
Sziasztok,
a csatolt képen kell az a védő dióda ami az Adj és az Out között van? Tennétek még be valahova hidegítő kondit, vagy más értékűre cserélnétek valamelyiket?
Szia!
Nem fontos, de ajánlott. A hozzászólás módosítva: Okt 22, 2012
Sziasztok!
Építettem egy 12V-ról működő TDA2003-as, mono erősítőt, és csináltam hozzá egy LM317-es feszstab-t is, 1,5 V-ra beállítva, hogy az mp3-ast tudjam vele táplálni. A TDA2003 és az LM317 is ugyanarra a tápfeszre van kötve. Majd egy akksival szeretném üzemeltetni, egyenlőre sztgép táppal tesztelem. Működik is az egész, de van egy olyan problémám hogy mikor az mp3-ast rádugom az LM317-re, hogy onnan szedje magának az 1,5 V-ot, akkor megjelenik egy zaj az erősítő kimenetén. Míg ha csak elemmel táplálom az mp3-ast, nincs ilyen elektromos, sistergő zaj. Mi lehet a gond, és mi a megoldás? hogyan szüntessem meg a nemkívánatos zajt? Előre köszönöm a segítséget.
Köszönöm a gyors tippet!
![]() A képen látható LM317 kapcsolást építettem meg, benne a 2 kondival az 1µF-os az elko, a 0,1µF-os az kerámia. Ezt a földhurok dolgot nem ismerem. végül is az összes GND-t összekötöttem egymással, de nem egy pontba. Az baj lehet? Én valami kondi hiányra tippeltem volna...
Hello!
Hogy baj, vagy sem, akkor tudod meg, ha átkötötted. Az LM kimenetére is tegyél 100nF-ot, és az 1µF helyett valami komolyabb kondit. (47..100µF-ot) Mert nem tudom mi van az MP3-ban, de ha valami kapcsolóüzemű cucc, akkor lehet kevés neki az 1µF-os szűrés. üdv! proli007
Bizony jól mondod. Az 1µF-dal instabil volt. Nálam a 100µF oldotta meg a problémát. Onnantól atomstabil.
oké, kipróbálom, köszönöm szépen a segítséget!
![]() Minden jót! Atomsatabil A hozzászólás módosítva: Dec 16, 2012
Sziasztok!
Ezzel a kapcsolással mi a probléma? Megépítve: Vref: 3.3V Vout: 9.5V (12V bemenő esetén)
Nem cserélted fel a lábakat véletlenül?
Nem kicsit, nagyon... Nem is értem, miért nem néztem meg.
78... stab. ic-k lábkiosztása szerint kötöttem... Köszönöm!
Azoknak merőben más a bekötése! Ha megfordítod a lábakat és úgy se megy, akkor cseréld ki mert lehet egy elszállt!
Innen már csak sinen vagyok... (:
Mégis van még egy kérdésem: ha autó akkumulátorról lenne üzemeltetve egy eszköz, ami 3.7V-ot igényel, szükséges 100nF kerámia az elkók lábaira?
Parkoló üzemmódban van az autó, generátor nem tölt.
Én fóliát javasolnék, és mindig kell, minden helyzetben. Ha elhagyod ezt a pár Ft-os alkatrészt, csak bajt tudsz okozni, nem érted miért nem működik, mikor minden jól van bekötve.
Fóliát nem, de kerámiát tudok rakni és akkor rakok is. Köszönöm!
A kerámia is jobb, mint a semmi!
Sziasztok!
Korábban csináltam egy szabályozható tápegységet LM317 -el, működik is. Viszont most belefutottam abba, hogy a kimenet valószínűleg nem elég egyenletes az épp aktuális feladatomhoz. 9V elemről tök jól megy amit építettem, de az LM317 alapú tepegységet ha 9V-ra állítom akkor megzavarodik az analóg-digitális átalakítója, gondolom a referencia feszültségem nem elég egyenletes. (Mulitméterrel rámérve, 50Hz-et mutat az egynáramom) Első kérdésem, hogy jól okoskodom-e, lehet a zavar oka az LM317 által adott feszültség hullámossága? A második, hogy hogyan lehetne egyenletssé tenni? (Puffer kondikkal alaposan meg van rakva, 3300 µF-os van az LM317 előtt, és utána is van valamekkora) A hozzászólás módosítva: Jan 14, 2013
AC állásban meg kéne mérni a bemenő és a kimenő feszültséget, terhelés mellett.
Ill. kérdés, hogy van-e közvetlenül a bemeneten és a kimeneten az LM317 lábaihoz minél közelebb 100nF-os kerámiakondi.
Hello! Ezt olvas el. Talán többet fogsz tudni.. üdv! proli007
A hozzászólás módosítva: Jan 14, 2013
Kerima kondi ott van, AC állásban gyakorlatilag 0V kimenőt mutatott a multiméterem (0.001V). Bár nem egy drága műszer, gondolom ez azt jelenti, hogy egész jó lehet a simítás. Időközben amúgy rájöttem, hogy nem a tápom okozta a jelenséget:$ bocsi... De azért köszönöm a gyors választ.
Köszi a választ, érhető volt, de ahogy az előző hozzászólásban is írtam, rájöttem hogy nem a táppal volt a baj. Viszont ha már kicsit beleástam magam, érdekelne, hogy ha megfelelő kondik beültetése után elérem a leírásod szerint elérhető lehetséges simítást , de az még valamiért mindíg kevésnek bizonyulna, akkor milyen megoldás van a további simításra?
Hello!
Alapvetően LC és RC tag. - LC kicsit macerás, méretes, és gyártani kell a tekercset, viszont jobb a szűrési tényezője. Kapcsolóüzemű tápok kimenetén viszont előszeretettel alkalmazzák. - RC-t csak kis teljesítményeknél lehet használni, kisebb a szűrés jósága mint a tekercsnek, és az ellenállás miatt jelentős feszültség veszteség lehet rajta. Az induktivitásnál, egyenáramú veszteséget csak a tekercs Ohm-os ellenállás adja. - Tranzisztorral is szoktak szűrni, mert az "egyenáramú ellenállásánál, a váltóáramú ellenállása nagyobb" elmélet alapján. De ez igazából már sokban nem különbözik egy stabilizátortól, hiszen ott is soros áteresztő tranyó van alkalmazva. Manapság ezt a módszert, olyan helyen alkalmazzák, ahol a feszültség veszteség/terhelési ingadozás nem olyan lényeg, mint a táp utáni kis zaj. (kis zajú erősítők) De mind három megoldásnak, (ugyan eltérő mértékű, de) többletfeszültség igénye van. üdv! proli007 A hozzászólás módosítva: Jan 15, 2013
Szerencsére az integrált stabilizátoroknak önmagukban is nagy a brummelnyomásuk, ezért a szűrés így még egyszerűbb.
Még egy utolsó kérdésem lenne a témában. LC megoldás akkor változó kimenő feszültség esetén nem is használható, mert adott feszültséghez kell méretezni?
Hello!
Bármilyen feszültséghez lehet használni, amennyiben a tekercsen eső feszültség (feszültség csökkenés) számodra nem jelent gondot. üdv! proli007 |
Bejelentkezés
Hirdetés |















