Fórum témák

» Több friss téma
Fórum » Villogó, LED-ekből (RC) autóra (FBI style)
Lapozás: OK   21 / 25
(#) djkoko válasza _JANI_ hozzászólására (») Júl 17, 2012 /
 
Szia! Köszönöm! A kapcsolás tökéletes, forr hiba volt.
(#) misi93 hozzászólása Júl 23, 2012 /
 
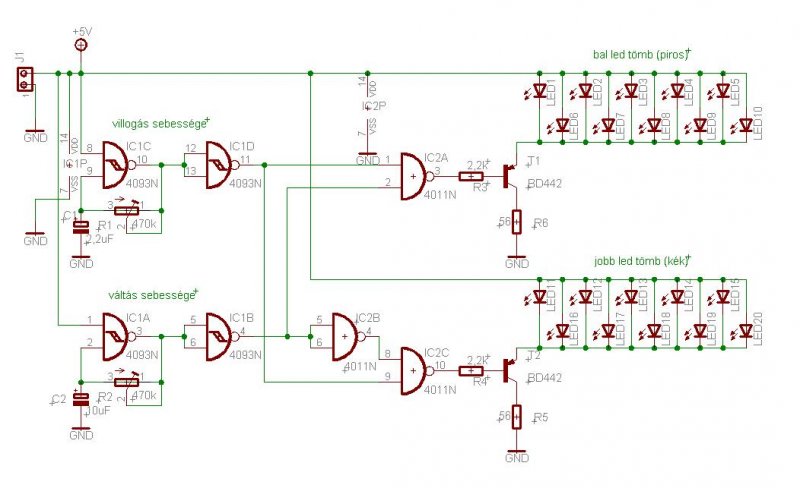
Sziasztok! itt van az FBI villogó amit én terveztem. (kapcs rajza)
(#) _JANI_ válasza misi93 hozzászólására (») Júl 23, 2012 /
 
Szia! Szerintem jó a rajz.
Egy kis kiegészítés még nem ártana.
A 4011-es nem használt kapuját érdemes határozott logikai szintre kötni.
Neked a 12. és 13. lábat a 14-es lábbal kell összekötni.
(#) misi93 válasza _JANI_ hozzászólására (») Júl 23, 2012 /
 
Köszi. Ezt majd javítom .
(#) Tom-ee hozzászólása Szept 8, 2012 /
 
Sziasztok!

Segítséget kérnék egy villogóhoz, mely a csatolt pdf-ben látható. Készítettem hozzá egy egyszerű nyák-ot, de nem akart működni. Miután minden alkatrészt átvizsgáltam, összeraktam próbapanelon is. Az eszköz tökéletesen működik, ha egyszer elindul, de nagyon nehezen akar elindulni, a PIC-nek vagy 10-15 alkalommal áramot kell adni, hogy megmoccanjon. (többnyire a földet húzom, ki, dugom be újra, de az 5V-al sem jobb a helyzet...) Van valakinek ötlete, hogy ez mitől lehet?
(#) _JANI_ hozzászólása Szept 9, 2012 /
 
Szia! Alaposan ellenőrizd le a nyákot, hogy nincs-e rajta valami kis hiba ami a figyelmedet elkerülte. Az áramkör tényleg egyszerű és ha próbapanelon is működött akkor a nyáklemeznél lesz a hiba. A programot te égetted a PIC-be?
(#) Tom-ee válasza _JANI_ hozzászólására (») Szept 9, 2012 /
 
Szia! A panelt ellenőriztem, nincs rajta hiba, de mint említettem, a próbapanelon sem akar elsőre elindulni. (ezen a fehér dugaszolós fajtán, sokat kell az IC tápját elvenni-ráadni, hogy történjen valami, csak aztán lesz stabil a program futása, és ha elveszem a tápot, kezdhetem elölről a macerát) A programot én égettem, de nem én írtam, a kapcsolás mellett megtalálható. Mivel kezdő vagyok, mindent leírás szerint csináltam, ezért is fura az egész... (Watt oldaláról van az égető, a programozás menete, minden stimmelt, Vicsys pedig a villogó értelmi szerzője. kapcsolással, programmal; még egy videó is van mellette, ahol bemutatja, hogy ha elveszed a tápot és újra ráadod, onnan folytatja, ahol abbahagyta és nem szórakozik annyit az újraindítással, mint én )
(#) Tom-ee válasza Tom-ee hozzászólására (») Szept 10, 2012 /
 
Azt elfelejtettem mondani, hogy 3 PIC-el is próbáltam, a jelenség ugyanaz. (persze ettől még nincs kizárva a (fel)programozási hiba)
(#) _JANI_ válasza Tom-ee hozzászólására (») Okt 8, 2012 /
 
Nem tudom közben meddig jutottál a tesztelésben. Megoldható-e, hogy Egy-egy közeli képet feltegyél a nyáklapról és a beültetési oldalról esetleg a nyáktervről. Sokat segítene a hiba keresésében. Próbáltad az áramkört 4.5V-os elemről éleszteni? Nem-e az 5V-os. tápegységnél lesz a gond.
(#) Tom-ee válasza _JANI_ hozzászólására (») Okt 8, 2012 /
 
Szia! Köszi az érdeklődést, közben átevickéltem a PIC égetés topicba, mert erős volt a gyanúm, hogy (csak) programozási gond van. Hossza küzdelem után sikerült ezt a részt megoldani, több gond is volt, de összehoztam. (sok-sok segítséggel ) Most ott tart a dolog, hogy próbapanelon tökéletesen működik, ha közvetlen a kimenetre kötöm a LED-et. Tranzisztorral viszont érdekes jelenséget produkál, folyamatosan világít minden LED, és csak minimális fényváltozás történik ütemre, a program szerint. (tehát fut a program, csak olyan, mintha a tranyók folyton nyitva lennének, akkor is, amikor nem kéne) Kimértem a tranzisztorokat, tettem be másik típust, jelenség ugyanaz. Ez egy kicsit megakasztott, mivel szeretnék majd 2-nél több LED-et rákötni, de így nem fog menni. (most 2-2 van rajta kimenetenként, sima nagy fényű, nem power) Ellenben szüleimnél hagytam a hétvégén úgyhogy pár napig biztos pihen a projekt.
(#) _JANI_ válasza Tom-ee hozzászólására (») Okt 24, 2012 /
 
Szia! Ha a program már fut az fél siker. A tranzisztoroknál ellenőrizd le a kivezetéseket, h nincsenek-e felcserélve. Mérni kellene emitter - bázis feszültséget, IC-vel és IC nélkül. Ha IC-vel a tranzisztorok kinyitnak de IC nélkül vezérelhetők ( Az 1K-s bázisellenállásra 5V-os nyitófeszültséget kell adni. ) akkor a PIC-nél lesz valami gond. A tesztelésnél a LED-ek a pozitív vagy a negatív tápfeszültségre lettek kötve?
(#) Tom-ee válasza _JANI_ hozzászólására (») Okt 26, 2012 /
 
Szia! Köszi a segítséget, de a héten jött az infó, hogy megoldódott a dolog, egy szaki kimérte, hogy "láthatatlan" zárlat volt a panelen. (nagyítóval néztem át többször is, mindenre gondoltam, csak erre nem, mivel tényleg nem láttam semmit) Még nincs nálam, de kaptam róla videót, működik. Egy kérdésem lenne igazából ehhez: milyen tranzisztort ajánlasz 2x24, vagy 2x25 LED-hez? (sima nagy fényű, valószínűleg ilyen)
(#) Ghoost válasza Tom-ee hozzászólására (») Okt 27, 2012 /
 
szia Tom-ee$

Elvileg a bc337 800mA-t tud.
Ha 24db LEDdel es 20mA/db arammal szamolok
(csak parhuzamban kapcsolva oket) akkor az 480mA.
Tehat elbirhatja.
Az LED adatlapjarol szamolva nekem 18mA jott ki.

Ha pedig 2-2sorosan es azokat parhuzamba kotve az egesz
aramfelvetele nemlesz tobb 240mA-nal.
R2 es R3 erteket persze at kell szamolni.

(#) Tom-ee válasza Ghoost hozzászólására (») Okt 27, 2012 /
 
Köszi, nekem is ez jött ki. (miután meglettek az adatlapok ) Ha lesz időm, elkészítem a sajátomat is és beszámolok róla.
(#) Fonyod21 hozzászólása Jan 15, 2013 /
 
Kicsit leült a topik úgyhogy belinkelem a mostani villogót. Letisztult a panel, szerintem ennél egyszerűbb már nem lehet.
A BD139 tranzisztor gond nékül elbírja a 24 darab ledet, de szerintem még bőven lehetne nagyobb led panelt is gyártani.

Nem kell hozzá PIC, így ugyan több alkatrész kell hozzá és csak egyféle villogási mintát tud , de olcsóbb összerakni. és égető se kell hozzá.
(#) Ghoost válasza Fonyod21 hozzászólására (») Jan 15, 2013 /
 
Szia!
Szep, szep!
Szabad tudni rola mast is?
Egy kapcsolasi rajz esetleg,
[/off]egyeb tapasztalat / buktato az epites soran?[/off]
Egy video a mukodeserol , hisz valami vizualiseffektelot epitettel
A hozzászólás módosítva: Jan 15, 2013
(#) Fonyod21 válasza Ghoost hozzászólására (») Jan 15, 2013 / 1
 
A kapcsolási rajzot és a nyáktervet mellékelem.
Pár oldallal korábban már ki lett tárgyalva ez a kapcsolást. a 4011 és 4093 logikai áramkörökre épül.

Ha a panel jól sikerül, nincs zárlat, szakadás akkor lehetetlen elrontani.
A két potenciométerrel pedig mindenki beállíthatja maga a számára legmegfelelőbb villogást.
(oldalak közti váltás/ villogás sebessége)
a videó kicsit nagyra sikerült. úgyhogy ezen a linken tekinthető meg:

http://videa.hu/videok/kreativ/ledes-villogo-fbi-feny-led-FrIsA5E2spCBY2TV
(#) Ghoost válasza Fonyod21 hozzászólására (») Jan 15, 2013 /
 
Szia!
Tokeletes kis cucc, gratulaciom hozza.
Azert igy konnyebb nekunk is , ha van mihez "hasonlitani".
Mert ugye megerted, hogy az oldalon sok-sok kapcsolas fut(hat) parhuzamosan, es a mostani jelzo nem feltetlen takarja, hogy melyikre is gondolsz.
(#) _JANI_ válasza Fonyod21 hozzászólására (») Jan 16, 2013 /
 
Köszönjük a videót és a nyáktervet. Szép munka. Csak a beültetési rajzot hiányolom. Az áramkört megépíteni szándékozók munkáját megkönnyítenéd vele. ( Igaz nemsokkal visszább van egy fénykép a beültetési oldalról... )
A hozzászólás módosítva: Jan 16, 2013
(#) polgiy válasza _JANI_ hozzászólására (») Jan 20, 2013 /
 
Üdv. Lenne egy buta kérdésem. A 100 és a 10uf kondik azok milyen kondik? Sima elko? Így rajzrol nem igazán tudom melyik a + és melyik a - oldala a nyákban. Holnap mennék alkatrészért úgyhogy ha valaki tudja legyen szives válaszoljon. Köszönöm.
(#) denon888 válasza polgiy hozzászólására (») Jan 20, 2013 /
 
A 100 amit említesz az 100Nf ez lehet kerámia. A 10µF pedig elkó. A 100NF nak mindegy mert nem polarizált. Az elkónál pedig a + a pozitív. Ezt simán látod hogy hol van a nyákon.
(#) Fonyod21 válasza denon888 hozzászólására (») Jan 20, 2013 /
 
Üdv!
Sikerült előkaparnom a beültetési rajzot, remélem segít.
(#) denon888 válasza Fonyod21 hozzászólására (») Jan 20, 2013 /
 
Köszi. Bár nem nekem kell.
(#) _JANI_ válasza polgiy hozzászólására (») Jan 22, 2013 /
 
Szia! Kis segítség: Link az elektrolit kondenzátorhoz. Mint a képen is látható az egyik kivezetés felől van egy " - " jel. Az a negatív pontja. A másik ( jelölés nélküli ) lesz a + kivezetése. A polaritásra feltétlen oda kell figyelni a beültetéskor! Mert fordított polaritás esetén a kondenzátor tönkre megy. Rosszabb esetben sérülést is okozhat!
A hozzászólás módosítva: Jan 22, 2013
(#) polgiy válasza _JANI_ hozzászólására (») Jan 26, 2013 /
 
Ezeket már megtanultam. Csak azért kérdeztem ilyen butaságot mert a rajzon amit néztem a kis értékű kondikon nem volt jelölve hogy melyik oldal melyik polaritás. De nem olyan kondit adtak a boltban amit mindegy hogy hogy kötök. De már megépítettem és nagyon jól működik. Köszi a segítséget.
(#) Tomy1432 hozzászólása Márc 3, 2013 /
 
Sziasztok!

Szeretnék egy kapcsolást közzétenni és a véleményeteket kérném, hogy működne-e vagy sem.
Ez is egy megkülönböztető jelző lenne, illetve ha működik csak akkor.
Szeretném megtudni, hogy az elgondolás megállja-e a helyét.

Egy jó részét a kapcsolásnak koppintottam, remélem ezzel nem lesz gond.

Előre is köszönöm a kedves kollégáknak.
A hozzászólás módosítva: Márc 3, 2013

villog.JPG
    
(#) _JANI_ válasza Tomy1432 hozzászólására (») Márc 3, 2013 /
 
Szia! Elvileg az áramkör működőképes. Logikailag szerintem nincs benne hiba.
Ami hiányzik az a tápfeszültség értéke. Bár maga az áramkör 5-15V között tud működni a megadott alkatrészekkel.
Az 555-ös AMV frekvenciáját is jó lenne potenciométerrel beállítani. Kicsi az esély arra, hogy elsőre sikerül belőni a pontos frekvenciát. ( Az 555-ös témába érdemes lenne kicsit beleolvasnod. )
Az oszcillátor leállításának van valami konkrét célja? ( 555-ös RESET bemenetén a kapcsoló. ) Ha igen akkor kell egy ellenállás a RESET bemenet és a GND közé.
Amennyiben a tápfeszültség 9-15V között van, akkor érdemes több LED-et is sorba kötni, hogy a csökkenjen a felvett áram. ( Csak akkor érdemes így összeállítani a LED-ek áramkörét ha tényleg sikerül teljesen azonos paraméterű - típusúakat szerezni. Én nem támogatom ezt az elrendezést. Véleményem a LED-ek párhuzamos kötése témában. )
Más észrevételem nekem nincs. Jó az elgondolásod.
(#) Tomy1432 válasza _JANI_ hozzászólására (») Márc 3, 2013 /
 
Köszönöm szépen a választ! Az igazság az, hogy az 555 potival lenne belőve, csak ellenállást rajzoltam be. Az 555 reset-ét pedig nem fogom használni, a kapcsoló felesleges ott. Az én hibám. Az igazság az, hogy egyforma ledeket szeretnék venni, de nem tUDom mennyire sikerül őket a gyárban belőni egyformára. De akkor majd soros kötéssel megoldom. Bár egyelőre a kapcsolás működése érdekel, nem most kerül megépítésre. A táp fesz pedig 12 volt lenne, bár mondjuk nem tudom, hogy lenne-e baj akkor, ha 50 Ah-ás aksiról menne?
A ledek számát pedig szeretném oldalanként 50 db-ra tenni. Ez így lehetséges? Vagy valami módosítás kell-e hozzá?

Kerüljük az MSN szlenget!
Frankye
A hozzászólás módosítva: Márc 4, 2013
(#) bzumi hozzászólása Márc 19, 2013 /
 
Sziasztok raktam ide egy villogóhoz lévő led modult, én csináltam. az lenne a kérésem hogy valaki nézze át hogy minden stimmel benne raktam oda egy ellenálás helyet is hogy hátha kell, vagy nem. ha esetleg hiba van benne akkor kérem javítsatok bele

led modul.lay
    
(#) Ghoost válasza bzumi hozzászólására (») Márc 19, 2013 /
 
szia!

2 apro eszrevetel.
- nem mindenki tudja megnyitni a csatoltmanyt /nem mindenki hasznalja ugyanazt a prg-t/
- amit latok az 4x15db LED parhuzamos kapcsolasa az 20mA-el szamolva 1.2A ossz. aramfelvetel. Ha csak 5V-rol taplalod, es 3V a nyitofeszultsege a LEDnek; az ellenallason 2V-nak kell esnie az elobb szamolt 1.2A-el. az mindjart egy 3W-os eszkoz beepiteset igenyli.

Szereny velemeny:
Hasznald VEGYESEN a kotesi modokat.
Figyelembe veve a tapfeszultseg es a ledek nyitofeszultseget.
Következő: »»   21 / 25
Bejelentkezés

Belépés

Hirdetés
XDT.hu
Az oldalon sütiket használunk a helyes működéshez. Bővebb információt az adatvédelmi szabályzatban olvashatsz. Megértettem