Fórum témák
» Több friss téma |
Fórum » ICL7106/ICL7107
Sziasztok
Lenne egy kérdésem, megépítettem a Attila86 Forrasztóállomás2-jét, de az a probléma vele hogy villog a kijelző Azért itt kérdezek, mert a kijelzőt ICL7107 hajta meg Van esetleg valami ötletetek?
Sziasztok megépitettem Alkoto féle kapcsolást de valami nem jó, nagyon lassan változik az érték de azon kivül csak 12-öt vagy felette mutat. Például 6V-nál 120-at mutat 12-nél 121-et mutat de minden változás csak olyan 1 perc elteltével történik. Van valakinek ötlete mit rontottam el??
Köszi Kovács
Beállítottad a trimmer potival pontosra a műszert?
A lassu reakcio lehet az miatt hogy esetleg a 100pF OSC csatlakozást elcseréltem nagyobb kondira???
egyenlöre nem sikerült mert olyan lassu hogy nincs türelmem kivárni 1-2perceket egy egy mozdulat között.
A másik kérdésem hogy a r1, r2 és r3 ellenállásokat hogy kell beállitani 20V maximumnál??
"a 100pF OSC csatlakozást elcseréltem nagyobb kondira"
Ne tréfálkozz velünk!! Tegyél be 100pF-ot (kerámiát). Az OSC = oszcilláció, amibe te csúnyán beleavatkoztál. R1, R2, R3 ellenállást szintén nem te találod ki, meg van adva a rajzon az értéke. A méréshatárt Az Rx jelű ellenállásokkal lehet beállítani (táblázat szerint).
Ok kezdö létemre elcseréltem de szerencse hogy ez csak gyengeáram. Ja és rosszat kaptam a boltba. A másik hogy a táblázat alapján állitottam be de szerintem (nem biztos hogy jol gondolom) a feszültségosztó végén 12V fesznél nem 0.012V-ot kéne mérni. Ugy csináltam ahogy a táblázatban volt 20V-ra 100ohm, 1Mohm és 10Kohm.
Ha jól beállított osztót feltételezünk, és 20V-os méréshatárt, akkor ha 12V-ot adsz rá, akkor 1200 kijelzést kell kapnod, amibe a kettes utáni tizedes pontot kell még kigyujtani. Tehát 0,01V pontosságú a kijelzés (ami nem azonos a mérési pontossággal).
A referenciafeszültséget is be kell állítani 100mV-ra (35-36 lábak között tudod mérni).
Köszönöm az egyengetés. Sikerült megjavitanom a hibámat és láss csodát müködik.
Sziasztok!
Többen is építünk ilyen panelműszereket, nem lenne érdemes több darabot rendelni az ebay.com?
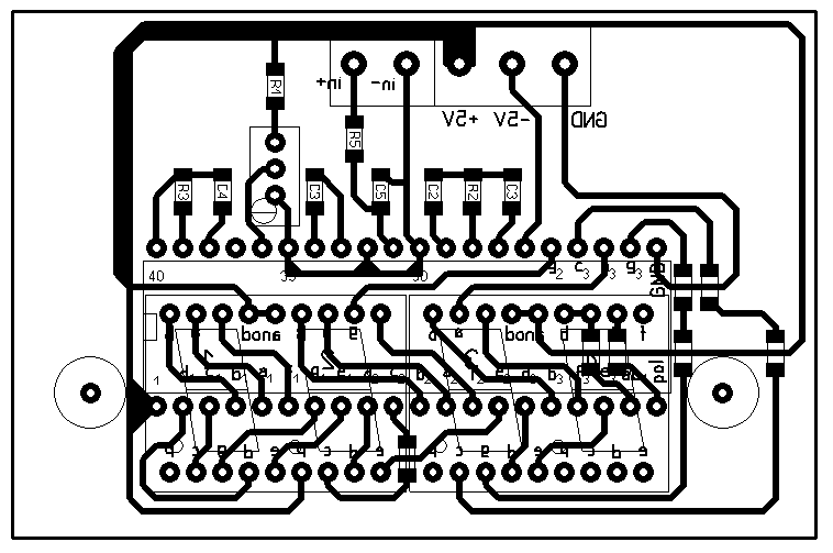
Nincs valakinek ICL7106 IC-vel nyákterve panelműszerhez?
Van egy kijelzőm és egy IC össze akarnám rakni.
Hali
Most rajzoltam 1-et, csak jó volna, ha valaki leellenőrizné!
Szia! A NYÁK a kijelző típusától függ. Inkább a kijelzőhöz keress NYÁK-ot.
Megépítettem az alkotó féle mérőt, és olyan hibája van, hogy minél nagyobb feszt kapcsolok rá (labortáphoz lesz műszer és a műszer helyére kötöm) akkor ugrál a mért érték. Minél nagyobb feszt állítok be annál jobbam. 12V körül csak az utolsó szegmens ugrik 2-8 között, de 42Von már az eltérés az utolsó 2 szegmensen jelentkezik (kb 1-3Vközt). Áram mérésre bekötve viszont jó.
Felteszem a rajzokat a tápról és a műszerről. Az esetleg okozhat gondot, hogy 8 helyett csak 6,5-7Vot kap? Természetesen AC.
Szia,
- ellenőrizd a +/- 5V-os tápfeszültségek meglétét - az ugrálás lehet abból, hogy összeszed valamilyen zavart: kábelezés, nem megfelelő minőségű kondenzátorok (C1,2,3) illetve rossz vagy gyantás forrasztás - esetleg egy másik műszerrel ellenőrizd, hogy tényleg ugrál-e a bemeneti feszültség (IC30-31 láb)
A 30-31es lábon nncs ugrálás ugyan anyi a fesz mint a táp paneljén
De viszont a -táp az -4,81V Szerk: úgy néz ki,hogy kell neki min 8V ac A hozzászólás módosítva: Okt 7, 2012
A -4,81V még talán nem is olyan vészes, azt hiszem, hogy nem túl kényes erre a 7107, van olyan kapcsolás, ahol furfanggal állítják elő a - tápfeszt, ott sincs meg a -5V. Bár ebben a kapcsolásban 5,1V-os zener van, annak lehet, hogy illő a 8V AC.
Azt hiszem, hogy a kondik anyagára (kerámia, MKP) viszont van valami ajánlás a gyár által, mert nem mindegy. Lehet, hogy ez kelt valami zavart nálad.
Ezt egy korábbi levelemből másolom ide: "Az ingadozást témáját, legalább 10-szer kitárgyalták már a fórumon. Persze a vélemények egy része vitatható (mint pl. a panelmosogatás), de vannak bölcsek is.
Véleményem szerint, az ingadozás alapvető oka, a referencia ingadozása (nagyon pici ingadozásról van szó), mert ehhez viszonyít a műszer. A referencia pedig azért ingadozik, mert mikor változik a kijelzett érték, akkor a különböző szegmensszám miatt változik a tápág árama is. Az áramváltozás megrántja (egy picit) a stabilizátort, és mivel ebből van leosztva a referencia is, ezért azt is megmozdítja. Tehát jó stabilizátorra van szükség (abból is többféle van), valamint nagyon jól átgondolt paneltervre, mert ha az nem jó, akkor a rángatás miatti feszültségesés nagyon durván "beszól" a referencia 100mV-jának. Az én paneltervemen erre direkt figyeltem, ott ez az utóbbi hiba nem fog jelentkezni. A panelmosásra visszatérve azért egy dolog nem zárható ki. Ha durván elszenesedett gyanta van a forrasztási oldalon, akkor előállhat egy olyan szélsőség, hogy már a szenesedett gyantának is van zavaró ellenállása, ami szintén ingadozhat a terhelés függvényében. De ehhez otrombán ronda forrasztásra van szükség. Fontos! Az ICL7107 önmaga sem atomstabil, tehát egy nagyon kicsi imbolygása neki is lehet. Ezért célszerű tényleges bolti IC-ket használni, mert az ingyenes minták eredete több mint bizonytalan. Több 10 db-os kijelző építés tapasztalata alapján, nagyon ritka mikor az utolsó számjegy +-1 értéknél többet inbolyogna, ami még bőven a megadott pontosságon belül van." 1. Az AC feszültségnek akkorának kell lennie, hogy terhelve is maradjon a 7805-nek kb. 2V tartaléka a bemenetén. Ezt könnyen meg tudod mérni. 2. Ha olyan labortáphoz kapcsolod a kijelzőt amiben már az osztók eleve benne vannak, akkor oda 200mV-os "alapműszer" kell. Ezt úgy érheted el, ha kiveszed az összes bemeneti osztót (Rx1, Rx2a és Rx2b), majd Rx2 valamelyikét rövidre zárod. Idézet: „Persze a vélemények egy része vitatható (mint pl. a panelmosogatás), de vannak bölcsek is.” Aki tudja hogy mi az a nagy impedancia, illetve tanult forrasztástechnikát és tudja hogy mi van a forrasztóónban és mi történik pontosan a forrasztáskor, az nem tartja vitathatónak.Idézet: „célszerű tényleges bolti IC-ket használni, mert az ingyenes minták eredete több mint bizonytalan” Pont hogy nem. A boltban ki tudja pontosan milyen gyártmányú félvezetők vannak, a mintaként rendeltek viszont garantáltan a gyártótól jönnek. Ráadásul általában a mintaként kiküldött példányok az átlagnál jobb minőségűek mert a fejlesztőmérnökök akiknek kiküldik ez alapján döntik el hogy felhasználják-e a projektbe vagy sem. Ez több milliós darabszámú rendeléseket hozhat a félvezető-gyártónak, tehát jól teszi ha nem selejtes példányt küld ki mérnöki mintaként.
A probléma megoldódott a táp növelésével. Az Rx1et én benne hagytam de azzal is jó.
Gratulálok hozzá. Ez egy jól sikerült panelterv, még nem volt vele gondja senkinek.
Ha az Rx1-et bent hagyod, akkor a műszer belső ellenállása lényegesen kisebb mintha kivennéd. Ez azért lehet probléma, mert ha pl. egy általam már előre kiszámolt osztóra kötöd rá, akkor a kijelzett érték pontatlan lesz. A számításnál feltételeztem, hogy a műszer belső ellenállása megaohm nagyságrendű, ezért azt elhanyagoltam, viszont a benthagyott Rx1-el ez az érték 100ohm-ra csökken, amit már egyáltalán nem lehet elhanyagolni.
Sziasztok!
Egy kis segítségre, tanácsra, vagy tapasztalatra lenne szükségem. "Ugrál" a kijelző utolsó két digitje. (ez most akár lehetne vicc is, -annyiszor ki volt már tárgyalva- de nem az, mindjárt elmagyarázom) Adott egy ICL7107-el megépített panelmérő LED kijelzőkkel. Fióktakarítás gyanánt gondoltam beépítem egy régi magyar gyártmányú 12V-os Gk. akkutöltőbe, választható V-A kapcsolóval. Mivel a panelműszer egy gyári Elektoros (nyák fóliás) kapcsolásból lett után építve (anno, a MEV-ben legyártatva a panel, tehát gyári minőség). A jelenlegi labortápomban is ilyenek működnek, annak idején egyszerre lett 4 panel készítve, úgy ez is (tehát az alkatrészek is "testvérek"). A jelenlegi "projekt" tápellátását csengőtrafóról oldottam meg (üresjáratban AC15V), lévén fióktakarítás egyenirányítás egy db 1N4001, puffer 2200µF/35V, majd LM7805 közvetlenül a nyákra ültetve, 100n ker kondikkal hidegítve, a +5V-os kimeneten 100uF.Itthon-lévén már kész volt a komplett panel- elkészítettem a V-A kapcsolót a megfelelő fesz osztókkal és az árammérő sönt-tel, amiket természetesen hitelesítettem is. Atom stabil működés, hibátlan kijelzés, pontos, nem ugrál. A töltő dobozán elkészítettem a szükséges kivágásokat, (ezt már a műhelyben) majd végleges beépítésre került minden (ha már egyszer itthon minden remekül működött...). A meglepetés akkor ért amikor bekapcsoltam a töltőt! Ugrál a kijelző! Ráadásul az utolsó két digit. Használhatatlan... Azután kikapcsoltam a töltőt, de bekapcsolva hagytam a kijelzőt: úgy is ugrál !!! Kiszereltem a kijelzőt a trafójával együtt, kapcsolóstól, fesz osztóstól, csak a sönt maradt a töltőben. Külön kábellel táplálva 230V-ról, a kiszerelt egység, hibátlanul működik, már ami a fesz mérést illeti és nem ugrál a kijelzés! A kiszerelt egység 3db kábellel csatlakozik a töltőhöz (a sönt a pozitív ágban van). Bármelyiket forrasztom a töltőbe (akár csak egyet is) azonnal el kezd ugrálni a kijelző, még akkor is ha a "fő" trafó be sincs kapcsolva, és be sincs dugva a hálózatba! A töltő egy valamikori, magyar gyártmányú max. 10A-es EI magos trafóval készült darab, a primer körben 1-1 db biztosítékkal szekunder fesz: 2x16V 1-1 diódával egyenirányítva. elvesztettem a fonalat...help!
Hali!
Idézet: „a +5V-os kimeneten 100uF” Először is, ezt azonnal szüntesd meg, mert a 7805 kimenetére tett ilyen nagy értékű kondi egyszerűen "megbénítja" a szabályzó részt, akár nem kívánt eseményeket előidézve ezzel. A gyártók adatlapjaiban is ilyen információ szerepel: a 7805 kimenetére kb. 100 nF-os kerámia kondenzátort érdemes tenni, annak kivezetéseihez minél közelebb forrasztva. A hozzászólás módosítva: Okt 12, 2012
Nálam 1000µF van a kimeneten (és a bemeneten is), de eddig semmiféle gondot nem okozott, nem vettem észre káros hatását. Az egy szekunderes táplálást sem magamtól találtam ki, hanem egy gyári labortáp rajzáról emeltem át. Illetve számtalan helyen láttam már a 78xx-79xx családdal készült stabilizátorok kimenetén több 100µF nagyságú kapacitásokat.
Természetesen egy nagyobb kondi lassítja a szabályozást, de miért bénítaná azt meg? Csupán nem tud olyan gyorsan imbolyogni a feszültség a kimeneten, mintha nem lenne ott csak a 100nF. Félreértek valamit, esetleg elkerüli a figyelmem néhány fontos részlet?
Ha "lassabban imbolyog" az amplitúdó is nagyobb lesz. Minden szabályzónak a dinamikus kimeneti impedanciája meglehetősen kicsi, a nagy hurokerősítés miatt, ezért erre értelmetlen dolog nagy kondenzátorokat tenni a kimenetre. A kondenzátor szerepe az, hogy a kimenetről visszaérkező magasabb frekvenciájú zavarokat szűrje, mert ez a viszonylag alacsony frekvenciás szabályzó körben olyan zavarokat okozhat, amit a szabályzókör nem tud kezelni. A sokzrer µF pedig erre amúgy sem alkalmas.
A hozzászólás módosítva: Okt 12, 2012
Hmm, én találkoztam már gerjedő stabkockával aminek a kimenetén csak egy 100nF volt. Amint betettem mellé egy 100µF-ot máris megszűnt a gerjedés. Mondjuk az tény hogy erre inkább a negatív stabilizátorok kényesek, de hogy egy plusz 100µF gondot okozna, azt elég nagy butaságnak tartom.
Példaképp az eddigi összes PIC-es áramkörömben volt 7805 és a PIC táplábain ott csüngött a 100uF. Soha nem okozott még gondot. Ha nem volt ott, az viszont igen! |
Bejelentkezés
Hirdetés |





Aki tudja hogy mi az a nagy impedancia, illetve tanult forrasztástechnikát és tudja hogy mi van a forrasztóónban és mi történik pontosan a forrasztáskor, az nem tartja vitathatónak.
egyenirányítás egy db 



