Fórum témák
» Több friss téma |
Szia!
Idézet: Nem tudom, ehhez utána kellene számolgatni. Ez a tervezés lényege! Ezt most én nem fogom megtenni helyetted.„Műveleti erősítők közül kinéztem pl. ezt a típust: MCP6V06. A legtöbb hasonlóan kicsi offszetűnek a tápfeszültség maximuma 6-7V. Megfelelne ez a tulajdonságai alapján?” Idézet: „Lehetne ezt használni negatív tápfesz nélküli rendszerben?” Igen, mert az adatlapja szerint a negatív tápjánál 0,2V-al kisebb feszültséggel is tud dolgozni. Idézet: „Miért is kell mindenképp a szimmetrikus tápfesz?” Akkor kell ha olyan OPA-t használsz aminek nem "rail to rail" a bemenete. Nehéz ilyet találni ami mellette még ultra alacsony offsetű is, alacsony a driftje, alacsony a zaja, működik abban a tápfesztartományban ami kell stb. De te találtál. Idézet: „Ezek az OPA-k kimenetei mennyire közelítik meg a 0V-ot és a tápfeszt?” 15mV-al. De az adatlapból ezt is ki tudtad volna olvasni. Idézet: „Arra gondoltam, hogy az egyik csatorna mérhetne AC-t is, de ekkor a PICre kerülhetne max. -5V negatív fesz is, elég ezt megfogni -0,6V-nál, vagy már ez is káros lehet?” Most nem arról volt szó hogy nem használsz negatív tápfeszt? Mert ha nem használsz, akkor nincs minek odakerülnie. Idézet: „Arra gondoltam, hogy a 16*4-es LCD alatti nyákon elfér minden SMD, de az Isabellenhütte ellenállások a panel hátulján lennének hűtőbordástul. Sokat rontana ez a mérésen?” Ezt nem értem. A hozzászólás módosítva: Okt 7, 2012
Az "outpust voltage swing" jelenti, hogy mennyire közelítheti meg a kimenet a tápfeszt, jelen esetben 15mV-ra a 0-át is? (A PIC 1mV-os felbontásban mér.) Ez azért nagy hibát okozna, ezek szerint szükséges negatív tápfesz mindenképpen?
Negatív tápfesz nélkül ugyanúgy működik az invertáló és nem invertáló bekötés? Magyarul: Max 8W hőteljesítmény fűtené alulról azt a panelt, amin a mérőáramkör van. Mindenképp célszerű lenne minél távolabbra tenni a teljesítmény ellenállásokat a mérőkörtől egy jókora hűtőbordán? Te már nézegetted az Isabellenhütte ellenállásokat, a "sense" csatlakozás hova van kötve? A két szélső lábakra párhuzamosan van rákötve a két belső láb, de úgy célszerű használni, hogy csak a két szélsőn folyatjuk az áramot és a két belső meg a mérőáramkörre megy? Ez azért van, hogy a lábakon eső fesz ne számítson bele a mérésbe?
Az output voltage swing azt jelenti szerintem is, bocs hogy beleszólok a "beszégletésbe", láttam már olyan műv erősítő adatlapot, ahol le volt írva, hogy a pozitív és a negatív táp ezen értéke különböző. Az invertáló és a neminvertáló bekötés ugyanúgy működik, ami teendőd viszont pluszban van egyszeres táp esetén, az az, hogy a bemenő jelhez valamekkora DC-t kell, hogy hozzáadj, hogy így a negatív félhullám is be tudjon menni az erősítőbe, ez lehet féltáp is, de lehet kevesebb is. Itt azt kell figyelembe venni, hogy alapesetben, azaz ha csak egy ellenállás van a negatív bemenet előtt és egy a visszacsatolásban, akkor az így beállított erősítés a bemenetre kapcsolt DC-re is vonatkozni fog. Tehát ha a bemenő jelszinted elég kicsi, akkor nem érdemes féltápra tenni a bemenő jelet, csak annyi dc-t célszerű hozzáadni, amennyi ahhoz kell, hogy negatív irányban is beleférjen a jeled a táp adta korlátokba.
A söntös kérdésre szerintem a válasz az amit írsz, mert pl egy nagyáramú söntnél az áramútban a csatlakozás készülhet akár sima acélból is, amit a gyártó nem akar valószínűleg pontosan méretezni meg végülis mért tenné, így a feszültségmérő pontokat az ellenállásanyag két szélén helyezi el, az áramkapcsokat meg messzebb is teheti, és ott akkor használhat olcsóbb anyagot, elég az ellenálláshuzalt pontosan legyártania. Az Isabellenhütte sönt az az amit a Conr@d-ban árulnak? Az ha jól emlékszek egy kis "fémlemez", ott akkor akár lehetne méretezni úgyis, hogy az áramkapcsok két széle közti ellenállást adják meg, itt lehet "csak a szokás hatalma" miatt van 4 kapocs bár az végülis ártani nem árt... Idézet: „Az "outpust voltage swing" jelenti, hogy mennyire közelítheti meg a kimenet a tápfeszt, jelen esetben 15mV-ra a 0-át is? (A PIC 1mV-os felbontásban mér.) Ez azért nagy hibát okozna, ezek szerint szükséges negatív tápfesz mindenképpen?” Igen. Idézet: „Negatív tápfesz nélkül ugyanúgy működik az invertáló és nem invertáló bekötés?” Nem, hiszen az invertálóra ha pozitív feszültséget kapcsolsz akkor a kimenetén negatív feszültséget igyekszik kiadni. De mivel nincs negatív táp, ezért nem sikerül neki. Idézet: „Magyarul: Max 8W hőteljesítmény fűtené alulról azt a panelt, amin a mérőáramkör van. Mindenképp célszerű lenne minél távolabbra tenni a teljesítmény ellenállásokat a mérőkörtől egy jókora hűtőbordán?” Az biztos hogy célszerű. Hogy pontosan milyen hibát okozna ez azt ki lehet számolgatni az alkatrészek hőfokfüggéséből. Idézet: „Te már nézegetted az Isabellenhütte ellenállásokat, a "sense" csatlakozás hova van kötve?” Igen, mert vettem is egyet 2-3-4 éve kb ami azóta is a fiókomban pihen. Egyszer majd precíziós árammérő lesz belőle. Idézet: „A két szélső lábakra párhuzamosan van rákötve a két belső láb, de úgy célszerű használni, hogy csak a két szélsőn folyatjuk az áramot és a két belső meg a mérőáramkörre megy? Ez azért van, hogy a lábakon eső fesz ne számítson bele a mérésbe?” Pontosan.
Köszönöm megint a hasznos válaszokat.
Sajnos ezek a kis offszetű erősítők sem közelítik meg eléggé a GND-t, vagyis +-tápfesz kell, vagy valamilyen egyéb megoldás, pl. a mérendő jelet eltolni +1mV-al. Lenne erre valamilyen ötleted, ami elegendő pontosságot biztosítana? Talán ha lenne egy 1-2mV-os referenciafeszültség forrás ami a mérőkör virtuális GND-je lenne. (Hogyha szimmetrikus tápfesz lenne ebben az esetben, akkor 0V bemenőnél a kimenet az eltolt feszültséghez közelítene, vagy a +-tápfesz közepéhez?) Közben eszembe is jutott talán a megoldás: Az 1mV-ot ellenállásosztóval állítanánk elő a referenciafeszültségből a körülbelüli értéket, ahogy az ellenállások sikerültek, majd első bekapcsolásnál amikor nincs semmi rákötve a műszerre a PIC lefuttatna egy méréssorozatot ami által megkapja a felerősített eltolt feszültségek értékét, úgy mint a panelmérődben az offszetmérés és ezt eltárolná és ezentúl tudná mennyivel van eltolva a feszültség. Persze előtte az erősítés mértékét be kellene állítgatni. Továbbgondolva: a referenciához külön erősítő lenne és azon keresztül mérné meg a PIC a pontos értékét. De még mindig probléma a kis terhelhetőség (1000 feletti osztásarány...). Vagy a másik megoldás, hogy 100mA alatt nem lehetne mérni, de ez rosszul hangzik.
Hello!
A negatív feszméréshez külön invertáló és nem invertáló erősítőkre gondoltam, ezért is voltam kíváncsi, hogy a PIC mekkora negatív feszt bír. A féltápfeszes módszernek az lenne a baja, hogy csak fele akkora felbontással tudná csak mérni a pozitív és negatív értékeket. Egy ötlet: komparátorokat tenni az áram és feszültségágba úgy, hogy ha a kimenete magas, akkor pozítiv irányú, ha alacsony, akkor negatív irányú a fesz vagy áram éppen. Ezzel frekvenciát és fáziskülönbséget is lehetne mérni.
Frekvenciát és fáziskülönbséget? Most akkor nem egyenáramú fogyasztásmérő lenne hanem váltakozóáramú?
Nem értem amúgy hogy miért félsz ennyire a kettős tápfeszültségtől. Nem fogok ötleteket adni ennek kiküszöbölésére mert nagyon rossz ötletnek tartom. Amúgy lehet kapni olyan, differenciális bemenetű A/D konvertereket amelyek tudnak pozitív és negatív feszültséget is mérni. A hozzászólás módosítva: Okt 8, 2012
Ha 1-2 plusz erősítővel megoldható az AC mérés is, akkor miért ne? De csak az egyik csatornán. Különböző méréshatárokat úgysem tervezek bele egyelőre. De akár az is megoldható már szoftveresen, hogy mindegy a bemenő DC iránya, a PIC tudni fogja hol mérjen.
Az elegendően kis bemenő offszetű erősítőknek túl kicsi a tápfesztartománya, viszont nem kellene a kompenzálással foglalkozni. Szimmetrikus tápfesznél pedig 20-60uV offszetű erősítők vannak, ami már 2LSB hiba lenne. A bemenő offszet erősítve kerül a kimenetre, pl. +10uV és Au=10 esetén 100uV lesz a kimeneten és ennyivel mindig el fog tolódni a bemenő jel? Külső ADC-t nem akarok használni, mivel az megint csak dobna az áron, és az erősítőrész pontatlansága miatt nem hiszem hogy pontosabb lenne a 12bites PICnél. Idézet: „Ha 1-2 plusz erősítővel megoldható az AC mérés is, akkor miért ne? De csak az egyik csatornán. Különböző méréshatárokat úgysem tervezek bele egyelőre. De akár az is megoldható már szoftveresen, hogy mindegy a bemenő DC iránya, a PIC tudni fogja hol mérjen.” Lassan eljutsz a PIC-es panelmérő III és IV meg V kombómhoz. ![]() Idézet: „Szimmetrikus tápfesznél pedig 20-60uV offszetű erősítők vannak, ami már 2LSB hiba lenne. A bemenő offszet erősítve kerül a kimenetre, pl. +10uV és Au=10 esetén 100uV lesz a kimeneten és ennyivel mindig el fog tolódni a bemenő jel?” Már írtam hogy nem foglak győzködni. Örülök hogy most már lassan talán mégis kezded belátni hogy offset-kompenzációra mindenképp szükség van. Idézet: „Külső ADC-t nem akarok használni, mivel az megint csak dobna az áron, és az erősítőrész pontatlansága miatt nem hiszem hogy pontosabb lenne a 12bites PICnél.” A nagyobb felbontású A/D-t nem is azért szeretjük mert pontosabb, hanem mert nagyobb a felbontása. Az erősítés pedig precíziós ellenállásokkal vagy pontos műszerhez kalibrálással megoldható, offset-kompenzáció szintén. Egyébként mindenképpen végig akarsz menni ezen az úton? Mert én épp a PIC-es panelmérő II nevezetű műszerem egy új programján dolgozom ami már majdnem készen is van. 99,99V-ig mér feszültséget és 9,999A-ig (vagy 99,99A-ig) áramot, ebből teljesítményt és ellenállást is számol. Fogyasztást pedig 100MWh-ig (vagy 100 napig) képes mérni 1mWh felbontással! Az áramot ráadásul kvázi vonalkijelzéssel is ki tudja jelezni és még egy teljesítmény-kimenete is van, illetve kiírja a fogyasztás-mérés megkezdése óta eltelt időt. És borzasztó pontos. A hozzászólás módosítva: Okt 8, 2012
Hát igen ez a lényege az egész elektronikának, meg talán nem csak annak, hogy valamit valamiért, mert ha DC-t nem teszel bele, akkor a negatív félhullám nem fog tudni bemenni az erősítőbe. Illetve, a tápot, hogy egy erősítő mennyire közelíti meg, ott a kis offszettel nem jó felé keresgélsz, mert akkor ha erre van szükséged, neked Rail-to-rail típusra van szükséged, és emellett az se feltétlenül árt, ha az offszetje is kicsi...
Idézet: „Az elegendően kis bemenő offszetű erősítőknek túl kicsi a tápfesztartománya, viszont nem kellene a kompenzálással foglalkozni. Szimmetrikus tápfesznél pedig 20-60uV offszetű erősítők vannak, ami már 2LSB hiba lenne.” Egyrészt nem értem, hogy 5-6V tápfesz tartomány miért kevés, ha uV-okat akarsz mérni. 100-1000-nél reálisabban nagyobbat nem akarsz egy menetben erősíteni (az erősítést beállító ellenállások hőmérsékletfüggésével gondjaid lesznek szerintem már 1000-nél is). Másrészt ne az offszettől féljél, hanem a offszet hőmérsékletfüggésétől. A mV-os offszeteket is lehet kompenzálni/kalibrálni, akkor van gond, ha melegszik a készülék 10 fokot, és elmegy megint az egész. Idézet: „A bemenő offszet erősítve kerül a kimenetre, pl. +10uV és Au=10 esetén 100uV lesz a kimeneten és ennyivel mindig el fog tolódni a bemenő jel?” Az offszetet úgy képzeld el, hogy a bemeneten ennyire pontosan tudsz mérni. Ha 10uV alatt tudod tartani az offszetet (mondjuk kompenzálás után), akkor legrosszabb esetben 10uV pontossággal tudhatod, hogy milyen jel van ott, akárhogy is erősítgeted - ill. később még tovább tudsz ezen rontani, de ennél pontosabb már nem lesz ![]() Idézet: „Külső ADC-t nem akarok használni, mivel az megint csak dobna az áron, és az erősítőrész pontatlansága miatt nem hiszem hogy pontosabb lenne a 12bites PICnél.” Az ADC bemenetnek is van offszete, hőmérsékletfüggése, meg csilló egyéb paramétere. Ezekben akár elég nagy különbség is lehet IC és IC között. Mindenképpen érdemes megnézni, hogy mi a választék, mennyi pénzért mit kapsz, és az mit hoz az eredményben. Önmagában annak is van az előnye, ha az ADC külön chip, mivel távolra pakolható a mikrokontrollertől, ami így jobb zavarvédettséget adhat.
Hello!
A következők miatt gondoltam, hogy nem szükséges offszet kompenzálás egy jó OPA-val: ha a bemenő offszet erősítve is lesz a kimeneten, az 200uV körüli tolódást jelentene 10uV bemenő offszetnél (Au=20 esetén). Árammérésnél az AD felbontása miatt 50uV-os lépésenként mérnénk a feszt az ellenálláson, ami a kimeneten 1mV-os lépéseket jelent amihez 200uV jönne hozzá offszetként, ha jól gondolom, ez az alap 5mA-es hiba mellé +-1mA hibát jelentene. Offszet kompenzációval a minimális mérhető offszet 1mV, azaz az alap 5mA/1mV hoz még ugyanennyi hozzájön, tehát max. 10mA lenne a hiba (min. mérhető). [AD:12bit, Uref=4,096V] Az elgondolás szerint még jobban is járunk, ha jobb OPA-ra költünk inkább, mint az áramkört bonyolító kompenzáló kiegészítőkre. SŐT, ahogy említettem ha +1mV-al el lenne tolva pl. az áram bemenőjele, akkor az OPA kimenetének offszete biztosan pozitív tartományba esne, így nem kellene a fetes lehúzó elé, és a voltage swing probléma is meg lenne oldva. A te megoldásod szerintem akkor lenne jó, ha 12bitnél nagyobb felbontású ADC-t lenne, mert a kimenő offszet is néhány mV-os tartományban szokott lenni, nem? Eltudnád küldeni az egyik panelmérő programját asm nyelven? A hozzászólás módosítva: Okt 9, 2012
Idézet: „...amihez 200uV jönne hozzá offszetként, ha jól gondolom, ez az alap 5mA-es hiba mellé +-1mA hibát jelentene. Offszet kompenzációval a minimális mérhető offszet 1mV, azaz az alap 5mA/1mV hoz még ugyanennyi hozzájön, tehát max. 10mA lenne a hiba (min. mérhető).” Ezt elolvastam négyszer, de nem értem. Idézet: „Az elgondolás szerint még jobban is járunk, ha jobb OPA-ra költünk inkább, mint az áramkört bonyolító kompenzáló kiegészítőkre.” Az offsethibát még talán kiküszöbölheted precízebb OPA-val, de a hőfokfüggést biztos nem. Viszont az általam használt kompenzációs megoldással igen, mert annak teljesen mindegy hogy mennyire mászik el az offset. Idézet: „SŐT, ahogy említettem ha +1mV-al el lenne tolva pl. az áram bemenőjele, akkor az OPA kimenetének offszete biztosan pozitív tartományba esne, így nem kellene a fetes lehúzó elé, és a voltage swing probléma is meg lenne oldva.” És mivel tolod el plusz 1mV-al? Valami referenciából osztanád le gondolom. És a referencia hőfokfüggésével mi lesz? És az osztó ellenállásainak hőfokfüggésével? Hő hatására elmászik a referencia, így az 1mV-od is. Sőt a leosztó ellenállások is elmásznak, így az 1mV-od már többszörösen. Az 1mV-al ugye az OPA bemenetét tolod el, tehát ehhez az elmászáshoz hozzáadódik az OPA driftje is. Mindezt ráadásul az OPA hússzorosára erősíti. Kiszámoltam neked, ha a 4096mV-os referenciának 10ppm/°C a hőfokfüggése, az OPA-nak 50nV/°C, az 1mV-os osztást és az OPA erősítését beállító ellenállásoknak pedig 150ppm/°C, az OPA erősítése pedig 20, akkor ez végeredményben, az A/D és a sönt drivtjét nem számítva kb 2,5 LSB hibát jelent végkitérés környékén. Celsius-fokonként! Ráadásul most igen jó alkatrészeket használtunk ám! Tehát ha kiiktatsz minden offsethibát, a referenciafeszültség és az ellenállások pedig abszolút pontosak akkor is ekkora hődriftből eredő hibával számolhatsz. 10 foknyi változásnál ez már 25 LSB! Persze jó lenne ha más is utánaszámolna, de szerintem jól számoltam. Idézet: „Eltudnád küldeni az egyik panelmérő programját asm nyelven?” Soha nem adok ki munkafájlokat.
Mégis mekkora offszet feszültségre és hőfokfüggés miatti eltolódásra lehet számítani? Ez több mV nagyságú lenne, hogy egy jelentős, mérhető értéket jelentsen?
Ha a panelmérő 2 alapján építeném is meg, most jobban érdekel hogyan lehetne AC mérésre is használhatót építeni. Az alap, hogy mivel akadályozod meg a PICre jutó negatív tápfeszt? A diódás védelem nem lenne elég. És a bemenenten lehúzó FET-ek (és a benne lévő diódák) hogyan lennének bekötve? Az offszet kompenzáláshoz használt felhúzó ellenállás ill. osztó miért 82K-1K tagból áll? Idézet: „Mégis mekkora offszet feszültségre és hőfokfüggés miatti eltolódásra lehet számítani? Ez több mV nagyságú lenne, hogy egy jelentős, mérhető értéket jelentsen?” Az előző válaszomban pont ezt írtam le neked! Idézet: „Ha a panelmérő 2 alapján építeném is meg, most jobban érdekel hogyan lehetne AC mérésre is használhatót építeni. Az alap, hogy mivel akadályozod meg a PICre jutó negatív tápfeszt?” Diódákkal. Idézet: „A diódás védelem nem lenne elég.” Dehogyisnem. Idézet: „És a bemenenten lehúzó FET-ek (és a benne lévő diódák) hogyan lennének bekötve?” Ugyan úgy. Idézet: „Az offszet kompenzáláshoz használt felhúzó ellenállás ill. osztó miért 82K-1K tagból áll?” Mert az A/D 4095mV-ig mér. A panelmérő II viszont csak 4000-ig mert a fennmaradó 95mV az offset-méréshez van fenntartva. A 82k-1k a referenciát pont úgy ossza le hogy 0V bemenőjel és 0V offset esetén a 95mV-nak kb a fele (47mV) lesz a PIC bemenetén. Ez azért van hogyha az offset negatív irányú, akkor is mérhető legyen. Mert ha mondjuk -10mV az offsethiba akkor 37mV lesz, +10mV esetén pedig 57mV. Gyakorlatilag ezzel az osztóval szándékos offsethibát viszek be a rendszerbe, hogy ha az OPA offsete negatív irányú az eredmény akkor is pozitív legyen mert a PIC csak pozitívat tud mérni. A weboldalamon a folyamatban lévő projekteknél, a PIC-es panelmérő III-nál (meg IV-nél és V-nél) leírtam hogy hogyan fog kinézni a kapcsolás. Két invertáló és két nem invertáló erősítő lesz, gyakorlatilag a PIC-es panelmérő II mérőköreinek duplája. Ha ebből a négy mérőkörből összekötök egy invertálót egy neminvertálóval és a másik invertálót a másik neminvertálóval, akkor két AC jellemzőt tudok mérni. Ha ezeket ugyan úgy bekötöm egy söntre mint a panelmérő II-t akkor váltakozóáramot és váltakozófeszültséget lehet mérni. Matematikai középértéket, csúcsértéket, effektív értéket, ebből valós, meddő és látszólagos teljesítményt, ezekből pedig fázisszöget. Amit csak akarunk. Idézet: „0V bemenőjel és 0V offset esetén a 95mV-nak kb a fele (47mV) lesz a PIC bemenetén.” Ezt nem teljesen értem. A pontos méréshez tudnod kellene biztosra, hogy mekkora is lett az osztás, hiszen az ellenállásoknak is van szórásuk. Honnan tudja a PIC, hogy mennyinek kellene ott lennie és ebből mennyi az offszet? Vagy bármennyit is mér kalibráláskor, azt teljes egészében mindig kivonja a mért értékből?
_vl_ kolléga 0.3V-ot említett max. negatív fesznek, ezt diódákkal nemigen lehet elérni. Most akkor mennyit is visel el max. a PIC?
A képlet az offszet kalibráláshoz: OFFSZET=Vref-Uki/állandó Állandó=R2/(R1+R2) Mindenképpen "halál pontosan" kellene tudnod az osztásarányt a pontos kalibráláshoz. A hozzászólás módosítva: Okt 10, 2012
Nem kell tudni pontosan (de még csak körülbelülre sem) az osztásarányt, és a diódák is kellő védelmet adnak a PIC-nek a negatív feszültséggel szemben. Nem foglak én most győzködni erről, egyszerűen hidd el hogy nekem van igazam. Miért? Mert ott van a panelmérő II és működik!
- A kapcsolófetekkel leválasztja a mérendő jelet.
- Utána a maradék a PIC bemenetén a teljes offszethiba - ezt megméri a PIC-el - Bekapcsolja a méredő jelet, és megméri a PIC-el - Szoftveresen korrigálja a korábban megmért teljes offszethibával. Mivel a mért offszetiba az offszet-ellenállásosztó hibáját is tartalmazza, ez is kikompenzálódik "egy fűst alatt". Ha ezt nem érted, arról nem Attila86 tehet (és én sem).... viszont a gyakorlatban is tudja azt amit itt elméletileg leírtam. A hozzászólás módosítva: Okt 11, 2012
Mellesleg egy schottky dióda nyitófeszültsége simán lehet 0,3V alatt....
Pedig tényleg nem kell tudni a pontos osztásarányt, nekem többcsatornás, 150A-es árammérőm működik ilyen elven 0,1A-es felbontással, AVR-el megvalósítva, és kimondottan pontosan mér.
Még lenne pár kérdésem:
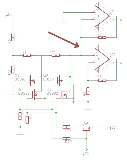
Félutas egyenirányításnál mehet a pozitív ágról az LCD háttérvilágítása is? Használsz komparátort a nullátmenetek és a polaritás érzékelésére, vagy a szoftverben döntöd el, hogy épp milyen irányú az áram ill. a fesz? Illetve így is lehetne megszakítás nélkül pontosan frekvenciát és fáziskülönbséget is mérni? Csináltam egy vázlatot a bemeneti részről, az invertáló erősítő rákötése a másikra így megfelelő, vagy neki is külön FETes lehúzó ágat kellene bekötni a fő osztóig (ill. a teljesítmény ellenállásig) visszamenőleg? Feteknek IRF7314 és IRF7317 párosokat gondoltam, elég lenne egy osztó is kettő helyett? Így csak feleannyi FET kellene és 33K előtaggal is már csak max. 7uV lesz a bemeneten. Fetek meghajtása jó így? Idézet: Vagy csak sosem hibázol. „Miért? Mert ott van a panelmérő II és működik!” Ha mindig jól kötöd össze a műszert, akkor a dióda sem kellene. A hozzászólás módosítva: Okt 11, 2012
Idézet: „Félutas egyenirányításnál mehet a pozitív ágról az LCD háttérvilágítása is?” Miért ne mehetne? Nálam is arról megy. Bár utólag átgondolva nem a legjobb ötlet volt, a panelmérő III-ban már másképp lesz előállítva a táp. Idézet: „Vagy csak sosem hibázol.” Dehogynem! Sok készre megépített műszer került ki már a kezeim közül és mindegyiket többek közt úgy tesztelem hogy pár Voltot kapcsolok a mérőbemeneteire. Hogy melyikre, azt sosem nézem. Vagy a kijelzett feszültségnek vagy az áramnak ilyenkor mutatnia kell valamilyen értéket ha jó a műszer. Aztán megfordítom a polaritást és azt megint rákapcsolom mindkét mérőbemenetre. Szóval bőven leteszteltem. ![]() Idézet: „Ha mindig jól kötöd össze a műszert, akkor a dióda sem kellene.” Akkor nagyon félreértetted hogy a diódák miért vannak ott. Nem a véletlen fordítva bekötés miatt, hanem azért mert a tápfeszültségek míg nem állnak be stabilan, addig a gyakorlatban negatív tüske jutott a PIC bemeneteire és emiatt az folyton a reset vektorra ugrott. A rajzot megnéztem, de én a helyedben egy kis morzés reed relét tennék be mert az sokkal egyszerűbb. Idézet: „Használsz komparátort a nullátmenetek és a polaritás érzékelésére” Nem. Idézet: „vagy a szoftverben döntöd el, hogy épp milyen irányú az áram ill. a fesz?” Igen. Idézet: „Illetve így is lehetne megszakítás nélkül pontosan frekvenciát és fáziskülönbséget is mérni?” Cosinus fi-t biztosan, frekvenciát viszont nem tudom mert ezt még nem gondoltam át. Ezen a hídon majd akkor megyek át ha odaértem. Idézet: „Csináltam egy vázlatot a bemeneti részről, az invertáló erősítő rákötése a másikra így megfelelő ” Ha az a cél, hogy az IC2 kimenetén mindig 0V legyen, akkor megfelelő... bár nem egészen értem, hogy ez mire lehet jó Idézet: „A rajzot megnéztem, de én a helyedben egy kis morzés reed relét tennék be mert az sokkal egyszerűbb.” Mármint a FETek helyett lehúzó tagnak? Nem tudom, a relékért nem vagyok annyira oda. Azért ez a bekötés is jó, nem? A FETekbe viszont nem lehet dióda, főleg a feszültségmérő ágban. Pár fontosabb dolgot elfelejtettem megkérdezni: Miért kell visszacsatoló kondenzátor (10nF) az OPA-k kimenetei és negatív bemenete közé? Az invertáló erősítőnek melyik ellenállás páros is fogja meghatározni az erősítését? Azt mondanám, hogy alaphelyzetben a földre húzó rész összes soros ellenállása, de akkor offszet mérésnél nem okoz gondot a megváltozott erősítés? Mitől függ, hogy pl. a fázist nem fordító erősítő + bemenetét milyen ellenállással kötöd a földre vagy éppen közvetlenül? Ez az offszettel függ össze? Nem tudom hova tegyem a teljesítmény ellenállásokat. A hosszabb vezeték önmagában összeszedhet zavart 50uV-os nagyságrendben, vagy ezeket "rövidrezárja" az ellenállás? Ha közel van a panelhoz az ellenállás, akkor a nagy áramok indukálhatnak zavart? A cosFIhez is pontosan kellene tudnod mikor volt nullátmenet, és akkor már a frekvenciát is lehet mérni olyan pontossággal. Veszel néhány mintát és ha biztosan + vagy - akkor elindíthatnád a timert, utána jöhet a többi minta vétele és átlagolása. Az AD úgysem olyan lassú. Amúgy mivel ez energiamérő is lenne, jobb lenne 2XHz kvarcot használni, vagy mindegy? Olyan szempontból jó lenne, hogy nem kellene számolgatni, ha van a timernek megszakítása, akkor összeszorozza egy számmal a teljesítmény regiszterét. Idézet: „Miért kell visszacsatoló kondenzátor (10nF) az OPA-k kimenetei és negatív bemenete közé?” Idézet: „Az invertáló erősítőnek melyik ellenállás páros is fogja meghatározni az erősítését?” Idézet: „offszet mérésnél nem okoz gondot a megváltozott erősítés?” Idézet: „Mitől függ, hogy pl. a fázist nem fordító erősítő + bemenetét milyen ellenállással kötöd a földre vagy éppen közvetlenül? Ez az offszettel függ össze?” Idézet: „Nem tudom hova tegyem a teljesítmény ellenállásokat. A hosszabb vezeték önmagában összeszedhet zavart 50uV-os nagyságrendben, vagy ezeket "rövidrezárja" az ellenállás? Ha közel van a panelhoz az ellenállás, akkor a nagy áramok indukálhatnak zavart?” Ha ezekre az alapvető kérdésekre nem tudod a választ akkor szerintem te nem fogsz műszert tervezni. Én pedig nem fogom helyetted megtervezni. Idézet: „A cosFIhez is pontosan kellene tudnod mikor volt nullátmenet” Nem feltétlen. A hatásos és látszólagos teljesítményekből is kiszámítható.
A korábban berakott kapcsolásod annyi sebből vérzik, hogy ezért nem kommentálta senki részletesebben (úgy * egész ahogy van - bocs, de ez van).
Idézet: „FETekbe viszont nem lehet dióda,” Mindegyik MOSFET-ben van dióda, ez a felépítéséből adódik... A kérdéseidre a válasz majdnem tankönyvnyi. Persze lehet rá írni válaszokat is, de azzal semmire sem mennél. Pl. a kondi: frekvencia/fázismenet kompenzálás ill. zajszűrés. Idézet: „A cosFIhez is pontosan kellene tudnod mikor volt nullátmenet,” Nem kell tudni, más módon pontosabban is meghatározható, pl. a valós és a látszólagos teljesítmény hányadosaként (ill. a meddő teljesítmény-t mérve/felhasználva is meghatározható). A hozzászólás módosítva: Okt 12, 2012
Most látom Attila beelőzött - neki úgylátszik korábban kezdődik a munkaideje
Próbálok válaszokat kersni:
Idézet: „„Miért kell visszacsatoló kondenzátor (10nF) az OPA-k kimenetei és negatív bemenete közé?”” A kondenzátor frekvenciafüggése miatt magasabb frekvencián kisebb lesz az OPA erősítése, nem értem miért jó ez ha mindig állandó erősítésre van szükség. Idézet: „„Az invertáló erősítőnek melyik ellenállás páros is fogja meghatározni az erősítését?”” Ezt nem úgy értettem... Amikor a fetes lehúzó tag nem aktív, akkor a fetek osztó ellenállásai összeadódnak a bemenetig, ez egyben alkotja az "R1"-et, amikor a fetek aktívak, az utolsó fettől a bemenetig menő ellenállás alkotja az "R1"-et, azaz az erősítést meghatározó tagok megváltoztak. Nem gond az erősítés megváltozása az offszet mérésénél? Idézet: „„Mitől függ, hogy pl. a fázist nem fordító erősítő + bemenetét milyen ellenállással kötöd a földre vagy éppen közvetlenül? Ez az offszettel függ össze?”” Erre megtaláltam: R1xRv és a külső szimmetria helyreállítása miatt kell. (Csak nem értem, hogy a Panelmérő I-ben a felső műveleti erősítőnél miért nem kellett mégsem...)
Már látom, a dióda valóban probléma lenne. A fetek helyett tranzisztorok megoldanák a problémát, vagy a relé lenne jobb megoldás?
|
Bejelentkezés
Hirdetés |




meg végülis mért tenné, így a feszültségmérő pontokat az ellenállásanyag két szélén helyezi el, az áramkapcsokat meg messzebb is teheti, és ott akkor használhat olcsóbb anyagot, elég az ellenálláshuzalt pontosan legyártania. Az Isabellenhütte sönt az az amit a Conr@d-ban árulnak? Az ha jól emlékszek egy kis "fémlemez", ott akkor akár lehetne méretezni úgyis, hogy az áramkapcsok két széle közti ellenállást adják meg, itt lehet "csak a szokás hatalma" miatt van 4 kapocs

Ha mindig jól kötöd össze a műszert, akkor a dióda sem kellene. 




