Fórum témák
» Több friss téma |
Miért lenne drága? Veszel pár sample példányt a Ti-től, mint én is.
Veszek majd hozzá még nyákot meg ami kell még és ki próbálom, hogy fog szólni. Az LME49710-esnek tetszik a hangja (Most ez a Quad 405-ösben van benne).
Samplet tudtommal nem venni szoktak mert az ingyenes, és azokat nem is nekünk találták ki...
LME49710 meg tényleg nagyon jó cucc, bespájzoltam belőle én is LME49600al együtt
Igen gondoltam erre is, de két bajom volt vele. Az egyik az, hogy a Sallai féle megoldás mégiscsak két fokozat, hiszen a kaszkód áramtükör visszadolgozik a bemeneti emitter követőre. A másik bajom az, hogy nincsen különválasztva a DC és az AC visszacsatolás, ami a viszonylagos tápfeszültség függetlenséghez kellett. Az olasz kapcsolás így egy fokozatban is tudja nyílt hurokban a 70dB-t és garantáltam TIM mentes, amíg a Sallai kapcsolása biztosan nem az, figyelemmel az áramtükörre. Amúgy a Sallai kapcsolásának nagy előnye a karakterisztikus előtorzítás, de egyben ez a TIM bölcsője is. Az olasz kapcsolásban egy belső hurok is el van dugva, de te ezt biztosan látod.
Kipróbáltam légszerelésben vékony kábelekkel. Hát így nincs valami jó hangja. Nagyon erőtlen, viszont jó részletes.
Szia!
Utánnanéztem és valóban kap a táp szűrést. Magát a táp panelt is módosítottam mivel 12V-os trafóm van itthon. Így már elvileg akkor jó lesz?
Az 1ohm-os ellenállás eredetileg a búgófeszt osztja le, de mivel stabIC-t alkalmazol, így nyugodtan elhagyható.
A hozzászólás módosítva: Jan 11, 2013
Értem köszi szépen.
Maga az erősítő panel most már rendben lesz, jó helyre került a crc kör?
Nem, ez az egész így rossz, tele van hibával. Építs meg egy olyat ami itt működött valakinek és le van a gondod én azt mondom...
Üdv. Egy Denon AH-D5000 típusú fejhallgatóhoz szeretnék fejhallgató erősítőt építeni. A fejhallgató bemeneti impedanciája mindössze 25 ohm, és szinte minden kapcsolás amivel találkoztam 32 ohm-ról indul. Valaki épített már ehhez hasonlót, vagy tud nekem segíteni mégis honnan induljak el?
Szerintem az ESP-féle jó lenne hozzá.
Például a TPA6120-nál valaki ugy oldotta meg hogy 2 féle ellenállat van a kimeneten: 10 ohm és 120 ohm, így fejhallgató válogatja melyik ellenálláson keresztül jön a jel. Ez a kis TPA simán meghajtja egyébként ezt a fejest, és a hangjára sem lehet panasz ha jól meg van építve. A hangja nagyban függ a buffer OPA hangjától, mivel maga a TPA semleges hangzásvilágú.
A hozzászólás módosítva: Jan 12, 2013
Volt szerencsém CirokL fórumtársamnál meghallgatni ezt az ESP félét.
Már majdnem megvolt a panelterv, de letettem róla. Főleg, hogy egy olyan kapcsolás verte nálam kenterbe, hogy kicsit nagyot is néztem. Az alábbi ha jól tudom CirokL tollából származik.
Ez nem az ESP féle. Ciroklnak az a panel ha jól tudom 20 éves egyébként. Jól megépítve jól szól, mondjuk NJM2068-cal.
Denon AH-D5000-t meghallgatnám azért a Canamppal is Biztos nagyon tud.
Lehet félreérthetően fogalmaztam, de pontosan erre gondoltam.
Tisztában vagyok vele, melyik az ESP féle, mivel írtam is, hogy a panelterv már hellyel közzel elkészült. Mit értesz az alatt amúgy, hogy jól megépítve? A hozzászólás módosítva: Jan 12, 2013
Így van ahogy mondod körülbelül 20 éves de ez az értékéből nem veszit a dobozolás megelőzően kapott uj íc-et és mindent amit megadni kell neki !
Az Andris arra értette a dolgot hogy itt járt nálam és rögtönöztem neki egy fejhallgató erősítő szeánszot ahol ezt az általam barkácsolt kis cuccot hozta ki magának győztesül , na azt viszont még hozzá kell tegyem csak egy komersz füles volt kéznél és csupán 32 ohm -os . Bővebben: Link A hozzászólás módosítva: Jan 12, 2013
Ha jól értem akkor az ESP-féle kapcsolást még ki kell egészíteni egy 120 ohmos ellenállással hogy meglegyen az a kimeneti impedancia amire a szabvány szerint felkészítik a fejhallgatókat. Esetleg működhetne/jó lenne a Canamppal is? Tudom hogy nincs tökéletes kapcsolás de bizonytalan vagyok mert nem értek hozzá annyira.
TPA6120 plusz elé mondjuk egy OPA2132 szerintem jó lenne hozzá. Habár a TPA6120 alján van a hűtőfelület, ezért kcisit macerás megépíteni, de ha jól tudom 16ohm-ig lehet velelemenni.
Valóban igazad van.
Interneten bogarászva ráakadtam erre az oldalra véleményed szerint ez a kapcsolás már rendben lehet? Átrajzoltam sprint layout-ba de addig nem akarom feltölteni fórumra míg nem erősítitek meg hogy a linkben szereplő kapcsolás már életképes-e.
Igen, ez rendben van, ez az eredetinek a másolata, tökéletesem működőképes.
Rendben köszi szépen.
Csatoltam a kapcsolást, ha ránéznél hogy nincs-e semmi elkötve azt megköszönném. És ennél a kapcsolásnál ahogy néztem már használhatom műveleti erősítőnek az NJM2068D-t igaz? A hozzászólás módosítva: Jan 14, 2013
Bejelöltem a hibát. Ja és szerintem a padokat megnövelhetnéd a könnyebb forraszthatóság kedvéért, amugy jónak kéne lennie. 2x9V-os 16VA-es trafót használj.
2x8V-os 25VA-os toroid van itthon jelenleg ezzel is működnie kell elvileg, de kerülni szeretném a nyáktrafót mert több helyről is hallottam hogy eléggé figyelni kell rájuk zaj szempontjából.
Természetesen megnövelem, meg furatokat is rakok még a panelra a jobb légáramlás érdekében, csak gondoltam először a kapcsolás legyen készen. Köszönöm szépen a segítséget.
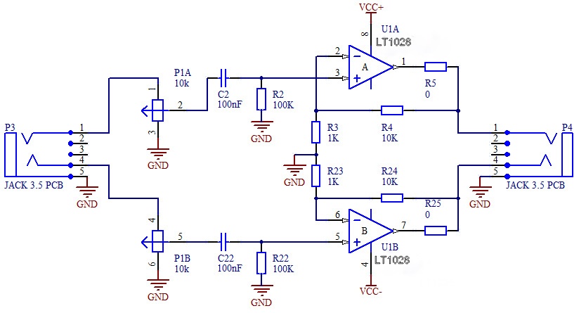
Némi kétségeim támadtak az LT1028 adatlapján közölt adatok lehetségességével kapcsolatban. Esetleg tud valaki konkrét torzításmérési eredményt?
Különösen az érdekelne, mennyi lehet a torzítás egységerősítésnél...
Sziasztok!
Rengeteg féle (fejhallgató)erősítő fellelhető a neten, én viszont nem vagyok túl járatos a témában ezért szeretnék Tőletek segítséget kérni, hogy egy Superlux HD681 -hez (félnyitott, 32Ohm, 300mW, 98dB SPL (1mW) érzékenység) milyen fejhallgató erősítőt javasoltok! Semmi extra elvárás, lehetőleg minél alacsonyabb áron. Köszönöm
Sziasztok!
A segítségeteket szeretném kérni! Megépítettem a lenti kapcsolási rajzon szereplő fejhallagató erősítőt. A készülék külső tápról üzemel. Annyit változtattam rajta, hogy a C8-as és a C16-os becsatló elektrolit kondenzátorok helyett 1u-os olajpapír kondikat tettem az IC-k gyári ajánlása szerint. Kipróbáltam a kész erősítőt dobozolva és készülékház nélkül is. A problémám mindkét esetben a következő. Ha a becsatoló kondik elé nem teszem be az 50K-os hangerőszabályzó potmétert amit a tervező ajánlott, és változtatható kimeneti jelszintű CD-ről hajtom meg, akkor szépen tisztán szól mindenféle gerjedés és búgás nélkül. ( A CD-ben lévő poti a kimeneti műveleti erősítő után van.) Bár a 300 Ohmos HD650-emmel brutális hangerőt produkál, ami azt jelenti, hogy a CD 25 kOhmos potiját negyedig tekerve a hangerő eléri a hallgathatóság felső határát nálam. Ha azonban bekötöm az 50 k-os potmétert, és a fix kimenetről hallgatom, akkor az erősítő elkezd gerjedni, oly módon, hogy az első harmad állásnál csak kicsit zavaró a búgás, ezután elviselhetetlen, majd az utolsó harmadban fokozatosan elhalkul a gerjedés. Az előbbiekben leírtakat úgy is produkálja, ha nincs a bemenetre készülék kötve, és úgy is, ha van. Potméterrel szerelve a becsatoló kondi házát megérintve komoly búgást gerjedést produkál, míg fixre kötve érzéketlen a tapogatásra. Szerintetek mi lehet a probléma, és hogy tudnám megoldani azt, hogy a poti teljes skáláját ki tudjam használni a hangerő szabályzásra minőségromlás nélkül? Ja és még annyit, hogy megépítettem a JLH erősítőt is, és ott is ugyanez a problémám jelentkezett úgyhogy nem is raktam bele hangerőszabályzó potit, pedig szerettem volna kihagyni az előerősítőt a láncból. Előre is kösz.
Ha ezt így kötötted be , akkor ennek jónak kellene lennie.Illetve nem írtad a poti milyen fémházas stb , mert az is tud ám meglepetéseket okozni.
Ha másképp nem sikerül egy javaslatom van akkor , hogy a táp test pontját az RCA aljzatokhoz kösd legelsőnek , hogy a bementi zajok miatt ott a leghatékonyabb , és onnan menjen a többi áramkör felé .És ne úgy , hogy a panelra menjen először .Nekem ez már sokszor bevált.De gondolom árnyékolt vezetékeket használsz , és lehetőleg ne cérna vékony legyen , mert az is sokat számít.
A poti ALPS 227g 50KAX2-es típusú és műanyag házas. A Conrádnál rendeltem. Az erősítő panel kétoldalas és az egyik oldala teliföld. Ide kötöttem a táp test pontját, mint ahogy az összes test ide fut. sajna nem árnyékolt vezetékeket használtam, de ez nem is volt gond a poti nélkül.
|
Bejelentkezés
Hirdetés |





Biztos nagyon tud. 




