Fórum témák
» Több friss téma |
Fórum » Autós erősítős kérdések, problémák
Témaindító: Thomas10100, idő: Dec 28, 2005
Témakörök:
Nézegettem igy már öket, két csatornának annyi. kint van a táp fesz a kimeneten... csak azt nem értem, hogy ugy mértem a táp feszt a kimeneten, hogy le volt választva az összes végfok. Ez hogy lehetséges? Mértem elöször, hogy a végtranyok nem kapnak semmilyen naftát, aztán visszaforrasztottam a nyákot, az első két csatornát . hangszóró rá , és csatt..
Csinálok hozzá új végfokot inkább, ezek a tranyokat meg alkatrésznek használtam egy magnat classic 2000hez, de legalább az jó lett
. Tudsz valami olyan végfokot ajánlani, kapcsolást , esetleg paneltervet , ami szimmetrikus 34 voltról megy 50watt feletti teljesítménnyel rendelkezik. Előre is köszi.
Sziasztok!
Van nálam javításon (vagy bontáson?), egy MNC Hurricane S1000 "D" végfok, és valami okoska törp kiforrasztotta belőle az összes tápfetet, és a végfok fetjeit is! ![]() Természetesen az MNC-k ről semmi "schematics" nincs a neten, de esetleg valamelyikőtök látott már ilyet, avagy hallott már, avagy látott fényképen... Nekem csak a típusok kellenének, onnan minden megy mint az ágyba... Előre is köszönöm! Pityu
Szia!
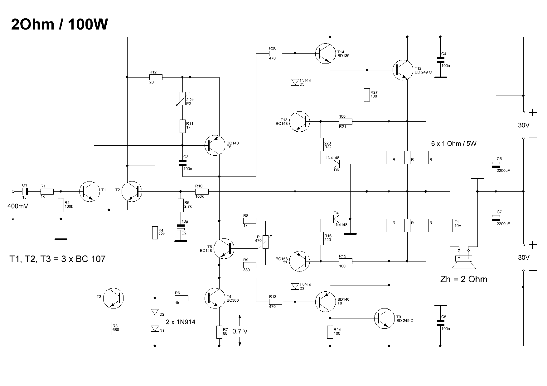
Ez a 2 ohmot is szereti! BD249C-vel elketyeg...
Egyik cimbimnek volt régebben S1000-ese. Az egyiket le is égette. Megkérdezem hátha emlékszik rá mi volt benne.
Sziasztok!
A következő problémával találkoztam: autós fejegységen van 2xRCA kimenet erősítő csatlakoztatására. Ezt szeretném egy olyan mono végerősítőre kötni aminek csak magas jelszintű bemenete van. lehet építeni ehhez valamilyen átalakítót? Köszönöm!
Ha az erősítődnek magas szintű a bemenete, akkor kösd rá bemenetnek a fejegységed hangszóró kimenetét.
Különben fölösleges olyan átalakítót építeni. Az erősítőd biztos ős kövület és még inkább oda lesz a hangminőség.
Az FQP50N06 tökéletesen ugyan az csak más gyártja. Az jó lesz bele. A gate körül lévő ellenállásokat mérd ki mielőtt az új fetet beforrasztod, mert lehet, hogy az is meghalt.
Rendben, köszönöm a segítséget!
Most nézem, hogy van itthon még RFP70N06. Az is jó lenne helyette?
Megpróbálhatod azt is. Szerintem jó lesz bele.
Mivel ennek egy kicsit kisebb az RDS-e, lehet nagyobb kapacitív terhelése lesz. Jó lenne szkóppal rá nézni terhelés alatt, hogy nem lesz-e tüskés a jel.
Üdv.Lenne egy Mac Audio Maximus 1.750 Monoblock erősítőm ami 2Ohm stabil 725Watt mellett RMS-ben.2db Mac Audio Absolute 304 4Ohm-os Mélynyomóim vannak hozzá.Ezeket hogyan lehetne bekötni hogy 2Ohm terhelés legyen az erősítőn?A csúcson szeretném járatni.
Csodálkozom, hogy ilyen berendezések meglétéhez, ennyire nem társul empirikus tudás. Alapvető kellene hogy legyen a párhuzamos kapcsolás ismerete.
Polaritáshelyesen párhuzamosan kötöd a végfok kimenetére a két hangszórót, de ez most autóban van, vagy szobában használod tápegységről?
Te viccelsz? A préselhető (forrasztható) villás sarut nem ismered?
Sziasztok!
Van egy 4*35W-os autóerősítőm. A múltkor a mélyládát kivettem, majd sógor elvitte a kocsit és bekacsolta az erősítőt miközben a hangfalkábelek összeértek. Azóta az egyik fele nem szól. Megbontottam és a csatolt képeken látható látvány tárult elém. Szerintetek a kondik mellett levő már megszáradt fehér rutyi a kondikból folyhatott ki és a hiba forrása is ez lehet, vagy azt a kirázkódás miatt önthették mellé?
Szia! A kondik be vannak vele ragasztva.
Dehogy nem ismerem,csak itt nem villás sarukról beszélünk.Kör alakú lenne.De amúgy monoblock erősítőn a két kimenet az most párhuzamos vagy soros kötést eredményez?Papírjában nem szerepel.A két nyomó külön kimenetre van kötve.
A "kör alakúnak", szemes saru a neve. Te mondtad, hogy nem tudod belekötni a vastag kanócokat.
Rakjál már fel egy képet erről a cuccról. Nem mindenkinek van a pajtába ilyenje. Lássuk miről is van szó.
Ha soros kötés lenne, akkor mindkét mélydoboz elnémulna ha az egyiket kikötöd. De a kapcsolási rajzából és a nyákrajzból látszik, hogy párhuzamosan van kötve a két kimenet.
Szamóca: Neten lévő kép alapján nem szemes saru, inkább valami forrasztható érvéghüvely szerű dolog kellene, mivel hengeres lyuk található a kimeneti csatlakozón, ami olyan mint egy "csoki".
Akkor vagy érvéghüvely, vagy csapos tüske. Én meg nem találtam róla képet.
Cseréld ki a végtranzisztorokat azon az oldalon, amelyik nem szól. Nagy eséllyel utána szólni fog. A legbiztosabb, ha kiforrasztod a végtranzisztorokat, kiméred, és csere. Utána áramkorláttal éleszteni. Ha szól, és terhelhető az erősítő, akkor megjavítottad. Ha nem, akkor a végtranzisztor meghajtását kell ellenőrizni. Ezek a tanácsok akkor helytállóak, ha a másik csatorna tökéletesen működik azóta is.
Helló
Segítségre lenne szükségem.Hozzám került egy Toxic tx-1600n autós erősítő.A belsejét összerágta az egér.Újra kábeleztem.Mikor feszt adtam rá (egy számítógép tappal) zárlatot mutatott és lekapcsolt a táp. Valaki tudna segíteni hogy merre induljak el. Végfokokban otthon vagyok de ez az autós cucc még új nekem. Képet csatolok.
Szia! Nem biztos, hogy zárlat van! PC tápról nem mindig indulnak el az autós erősítők, mert amikor bekapcsol az erősítő túl nagy áramot venne fel a kondik miatt és ezt nem tolerálja a PC táp! Próbáld meg soros izzóval beindítani, 12V 20-50Watt-ig! De először nézd végig még egyszer a kábelezést, hogy nincs-e valami elkötve!
Köszi a választ.Megpróbáltam másik trafóval,de az pár másodperc alatt meleg lett.
A kábelezés jó.Mindegyik más színű így könnyű dolgom volt. Hogyan tovább?merre induljak? köszi
A következő dolog az az lenne, hogy megkeresni és megszüntetni a zárlat helyét. Ehhez kellene legalább egy digitmulti és az alkatrészeket végig mérni. Tápfetek+végtanyók!
azért az ész megáll hogy miket rá nem irnak néhány autos cuccra. 4x400w??? talán 4x40W. de még abban sem lennék biztos a torroid láttán. vagy esetleg az autohifiben más mértékegységeket használnak mint mondjuk a p.a. technikában? mert már láttam 13cm átméröjü 1" lengöjü hangszoron 300w-ot is.
|
Bejelentkezés
Hirdetés |




. Tudsz valami olyan végfokot ajánlani, kapcsolást , esetleg paneltervet , ami szimmetrikus 34 voltról megy 50watt feletti teljesítménnyel rendelkezik. Előre is köszi. 









