Fórum témák
» Több friss téma |
Az adatlapja szerint programozható standard SPI (4 vezetékes DI, DO, CK, /CS) módon, 3.6V -os, 8 Mbites (1 Mbyte) típusként.
Üdv mindenkinek!
Egy olyan problémám lenne, hogy van egy USB-s Mobilrack-em és szerintem törlődött az eeprom tartalma, mert nem ismeri fel a gép ( vagyis felismeri, csak nem úgy ahogy kéne). A baj az, hogy nem tudok márkát . Az eeprom 93c46. Ehhez keresnék tartalmat. Fém házas van benne egy venti, IDE-s vinyót lehet rádugni.( nem tudok semmi bővebbet mondani) Ha valaki tudna segíteni előre is nagyon köszönöm.
Közben megtaláltam, hogy mi a márkája így már kicsit előrébb vagyunk. A márkája Speeddragon.
Sziasztok!
Szeretnék vásárolni egy programozót, amivel személyautó légzsákvezérlő memóriáit tudom írni és olvasni. Tudnátok segíteni, hogy milyen típust érdemes venni és hol?
Sziasztok!
Szeretnék egy usb-s eeprom olvasót építeni. A PIC-el nem is lesz gondom, mert az könnyedén felprogramozom, viszont a windowsos szoftver része kifogott rajtam. Igazából, amit nem tudok az az, hogy miként is épül fel egy ilyen usbs kapcsolat. Gondolok én itt arra, hogy előbb init rész, majd vid,pid meghatározása...stb. Minden segítségnek örülök. A program, amit használok az Lazarus és a hozzá tartozó libusb win32 alá. Első körben nem akarok sok mindent csinálni, csak egy usbs billentyűzet NumLock ledét szoftveresen ki be kapcsolgatni. A segítségeket előre is köszönöm, Gábor
Mindenképp HID-et akarsz használni?
Mert ha nem, akkor használhatsz cdc-t, és akkor egy sima sorosport programozás az egész! Vid és pid azonosítók is csak hid-es kapcsoltnál kellenek. Ha mindenképp hid-et akarsz, akkor a neten lehet elég sok példát, kész projektet találni. Én is így oldottam meg. Apropó, itt a fórumon is van hozzá segítség: Bővebben: Link
Igen, mindenképp HID kapcsolatot szeretnék. A link amit küldtél hasznos lenne, ha egy kicsit is értenék a VB6hoz
. Találtam példákat a neten, de azon linux alá vannak.
A forráskód1 linked nagyon jó. Leírja a lényeget a HID kapcsolatról. Valami ilyesmit kerestem.
Köszönöm
Sziasztok!
Van egy 24lc04b tipusu eepromom fel szeretném programozni. Milyen progi kel hozzá meg hogy tudom a géphez kötni?
Felejtsd el. Ez csak egy memória, amit lehet ugyan "programozni", adatot írni bele, de az nem programozás a hagyományos értelemben. 4 kilobit, azaz 512 bájt kapacitása van, ennyi adatot tud tárolni.
Van egy hozzátartozó ic csak a google nem talált róla semmit. Kép melékelve.
Sziasztok.
Van egy Winbond 25q80scp chipem. Szerintetek lehet pickit2 -vel programozni? Vagy valami spéti programozó kell?
Sziasztok! Tudna valaki segíteni,Egy grundig wkc 5100 autórádió kód bevitel.Tudom a kódot csak azt írja ki SAFE
és nem tudom beadni a kódot.Mi lehet a baj? Üdv: dava
Sziasztok!
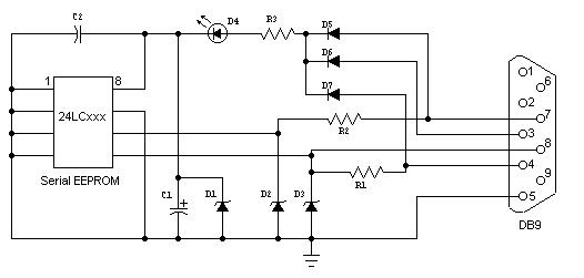
Egy kis segítségre lenne szükségem. Egy olyan kapcsolást kersek, ami 93Cxx és 24Cxx típusú eepromot tud írni és olvasni. A segítséget előre is köszönöm. Minden jót, Bye Palkó.
PICKit2, PICKit3. Egy új lehetőséget nyit a PIC (és az AVR) kontrollerek felé...
Sziasztok, egy Lenovo T61-es gépben el lett távolítva a CMOS elem és a visszarakás után kéri a BIOS kódját. (De mivel céges gép volt németben így az nincs meg.) P24S08-as EEPROM-ban tárolja az adatot. Hogyan tudnám ezt gyorsan kiszedni. Értek a PIC programozáshoz és PICKIT2-őm is van. De gép nélkül elég nehézkes ezt most megoldani. :S
Hogyan tudnám kiszedni vajon belőle az infót? P24S08 Üdv.: Miki
De mivel ezen van supervisor jelszó is, ezért van baj, mert az időt be kell állítani, anélkül nem lép tovább, de az idő beállításhoz meg kell a supervisor jelszó.
Egyszerűen. Az adatlapján írja, hogy kompatibilis a P24C08 EEPROM-mal, vagyis az előzőekben bemutatott programozóval lehet írni/olvasni. Bár én is találtam olyan leírást, amivel (asszem) bekapcsolt gépnél dolgoznak vele, én mégis azt tanácsolom, hogy forraszd ki (persze csak ha van gyakorlatod, SMD kezdetnek nem a legjobb!), mert úgy biztos nem szól közbe más alkatrész a laptopból. Ha ráguglizol, van datasheet, onnantól kövesd az előző hsz-eket, leírták, hogy kell 24Cxx típusú EEPROM-ot kezelni.
Sok sikert ![]() Üdv.Kori
Köszi. Már rég megoldottam a problémát. De valakinek lehet jól fog jönni még ez az infó.
![]() Üdv.: Miki
Sziasztok, meg építettem ezt az eeprom programozót, és sajnos nem akar működni valamiért. Amit tudni kell, az az hogy én nem a 9 lábas csatlakozóval építettem meg hanem a 25 lábas csatlakozóval!, mivelhogy csak ez a csatlakozó van csak a gépem hátulján, most nem tudom a pontos nevét ennek a csatlakozónak, de ti biztos. A kapcsoláshoz a PonyProg2000-programot töltöttem le, mikor be dugom a gépbe a programozót akkor fel villan egy kis időre a leddióda és szép lassan el alszik, és mikor ki akarnám olvasni az eeprombol hogy milyen progi van benne(más panelekből ki forrasztott eepromok) a válasz-Comunication port not available. A kérdésem az volna hogy a képen a beállítások látszanak, mit kell ki pipáljak hogy olvassa az eepromot az égető ha én a 25-lábas csatlakozót használom?.
De biztos, hogy a 25-ös az a soros port?
Ami a gépben van azon tüskék vannak, vagy lyukak? (Mondjuk ezt kérdezhettem volna a tv-s topicban is, mikor felmerült...) Ha a tüsik állnak ki akkor ez párhuzamos. Viszont az alaplapon (ha nem laptop) szokott lenni csatlakozó a sorosnak, a kézikönyvben benne van a kiosztása és hogy hol található.
Ezt a párhuzamosba tudod bedugni. Mi az alaplapod típusa?
Ami a gépben van azokból tüskék állnak ki!, és nem laptopom van hanem asztali gép. A láb kiosztásokat pedig jól kötöttem be, mivelhogy már abban segített a tévés topikban valaki.
Az alaplapom tipusa ASUS-M2NBP-VM CSM
Szia!
Ha biztos vagy benne, hogy a soros portra csatlakozik (mérj feszültséget a 2. vagy 3. csatlakozópont és a 7. pont (a műszer - pontja) között. Ha valamelyik ponton negatív feszültséget mérsz, akkor soros port.), állítsd át a PonyProg -ot serial módra és a combo box segítségével valaszd ki az adaptert.
Jajj bocsánat el írtam! ami a gépemen van azokon lyukak vannak, az eeprom égetőm csatija tuskés!
Igen ez látszik a képen is
Az párhuzamos port lesz. Mindjárt utánanézek a lapodnak.
Sajnos az a nagy lila DB25 csatlakozó az alaplapon a párhuzamos porté...
|
Bejelentkezés
Hirdetés |




. Az eeprom 
. Találtam példákat a neten, de azon linux alá vannak. 









