Fórum témák
» Több friss téma |
Mielőtt kérdezel, a következő két dolgot ellenőrizd!
I. A helyes tápfeszültségek megléte.
II. A kimeneten van-e egyenfeszültség.
Élesztés.
A 100pF bázis-kollektor kapacitással mindkét irányban kísérletezhetsz. Növelésre torzít, csökkentésre gerjed, el kell találni az optimális értékét.
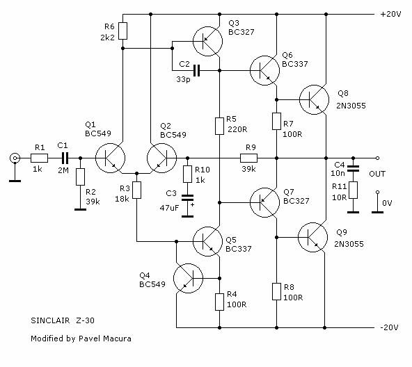
Mivel látom megkedvelted ezt a topológiát, ajánlom figyelmedbe tanulmányozásra Sixtek ST151-esét. Mindössze az áramkorlátozó miatt néz ki bonyolultabbnak. ST151
Igen köszönöm, látom nagy a hasonlóság a két rajz között.Ha túljutottam a meglévőkön akkor váltok mindenképp,egy jó hangú egyszerű 2x40-50w véget szeretnék építeni,kimondottan élvezeti zene hallgatásra,amihez passzolnak az MJL,vagy MJW végtranyók mert ezek vannak,és 55v +-.Ha ilyet tudsz akkor oszd meg velem légyszíves.Csak a hangminőség számít a wattok nem.De nem quad,azt nem szeretném,az szerintem nem ide való,nem kedvelem mert mindene nagyon melegszik.Addig próbálkozom a meglévőkkel.
Köszönöm ![]()
Sziasztok! A csatolt ábrán látható az erősítő amit sikeresen megépítettem. Müködik is szépen, de mostanában arra lettem figyelmes, hogy néha néha "elfogy az ereje", mintha ki lenne kapcsolva. Olyankor mindég "újraindítom". Ki-be kapcsolom, várok stb. és így újra működik. Van elé kötve egy aktív szűrő mivel mélynyomót hajt. Kevés a tapasztalatom és ezért titeket kérdezlek: Mi lehet a baja? Szivesebben javítanám meg, mint cserélném le. Kérlek segítsetek. Köszönöm.
Elsőre inkább a szimmetrikus tápellátást és a kimeneti csatolókondenzátor elhagyását céloznám meg..
Én a jelenségből inkább gerjedésre gyanakodnék.
Nincs megpörkölődve a kimeneten lévő 1 Ohmos ellenállás? Testpontokat, árnyékolásokat, táp hidegítő kondikat ellenőrizd, tegyél 100nF-ot a C3-ra, esetleg a bemenetre 100 pF körüli értéket, nem fog zavarni ha úgyis mélynyomót hajt.
Szia! C1-et cseréld fóliakondenzátorra. Már 220nF-is megfelel, 1µF-től ne használj nagyobbat.
A 10µF elkó egyáltalán nem illik oda ![]()
Sziasztok!
Ezt a kapcsolást néztem ki következő projektnek. Ha +-30V táplálom mit kell rajta változtatnom? Arra is gondoltam hogy csak a végfok részét készítem el az előfokott pedig egy IC-vel oldanám meg. Hogy a jobb? A hozzászólás módosítva: Nov 19, 2012
Szia! Pár szóban indokold, miért erre esett a választásod, miért nem más +/-30V-ra méretezett kapcsolásra. A változtatásokra a számodra fontos jellemzők megtartásával tennék javaslatot.
Szia tegnap sok időt töltöttem a gerjedés csillapításával.Annyit sikerült elérnem hogy már csak egy szerkentyűvel gerjed össze, előfok,ha azon a magas,vagy a mély potméterét teljesen feltekerem akkor pattan a hangfal és borzasztóan sistereg,ilyenkor a végfok potiját a maximumról vissza tekerem 3mm kb.,akkor helyre áll a rend.Az előfok jó,mert a BEAG ATP200 sztereó végemen nem csinálja.Sokat hozott hogy a hálózati védőföldet visszakötöttem,de nem direktben mert úgy búgott hanem sorba kötve egy 100n stiro kondival,csak ez a fajta lett jó.A jelvezetéket azt elkellet vezetnem a hűtőborda előtt kikerülve ezzel a panelt és a kondikat teljesen.Még a kerregés is sokkal halkabb lett de az már a pufferek miatt lehet.Olvastam egy quados leirásban a gerjedésről ott a végtranyó lábára forrasztott 1-4.7nF B-C megszüntette a gerjedést.
Ebben szeretném kikérni a véleményed. Nekem nagyon tetszik a hangja,de több ilyent nem csinálok,ezért kértem valami nagyon szép hangú vég dokumentációját,már ha tudsz ajánlani.Köszönöm
Bocs ez lemaradt
A hozzászólás módosítva: Nov 20, 2012
A 200w-os quad nem szimpatikus? Tavaj összeraktam egyet, hatalmasat szólt. Nagyobbat és szebben mint ez.
A hozzászólás módosítva: Nov 20, 2012
Köszönöm quad semmiképp nem kell,enyémnek a hangjával a világon semmi bajom nincs,szépen szól,talán a mélyei kevesek kicsit.Volt quadom de sose lesz többet csak fűtött,és nem nyűgözött le a hangja.De ha van valami nagyon szép hangú,általam is megépíthető kapcsolásod amihez jók az MJL MJW tranyók valamelyike 55v+- ról mehet szívesen venném.Csak a hangminősége számit a watt nem.
Értem. Van egy kapcsolásom, ezt pár éve meg is építettem teszt céllal, monóba, nagyon jó hangja volt, egy barátom RCF dobozain próbáltuk ki, hangosítás célra. Megjegyzem semmi sistergés, gerjedés nem volt az erősítővel. Azt mondjuk nem értem a kapcsolásba, hogy miért kell meghajtónak is 2119* tranyó, szerintem jó oda olcsóbb-kisebb példány is. De ha ajánlanék, akkor ez lenne az. Kipróbáltam, megépítettem, meghallgattam, jó. Bővebben: Link
A hozzászólás módosítva: Nov 20, 2012
Esetleg nyákterv beültetési rajz?Gondolom az MJE15032-33 jó oda.
Hát, nyáktervem sajnos nincs, valami összehányt nyákot csináltam hozzá, azt inkább nem mutogatnám. A tranyó egyébként jó hozzá. Tervezni kellene hozzá egyet, vagy valamelyik kedves kollégát megkérni. Nekem sajnos nincs időm. De a kapcsolás tényleg jó, megér egy misét.
Oké köszönöm lementem, és térden állva neki állok kérni.Az az érdekes az első végpanel páros a leg gerjedékenyebb a második páros már kevésbé, a harmadik pedig még nem tapasztaltam vele semmi ilyet.
Szia! Arról a hangszín-szabályzóról küldj egy rajzot, vagy írd meg mennyit erősít és mekkora a kimeneti impedanciája. Készítek egy javaslatot a probléma orvoslására.
Itt is érdemes nézelődni. Az imént ajánlott kapcsoláshoz egy kis adalék.
Szia nincs rajzom az előfokról,ezt gyári valamibe volt,de most sikerült teljesen megoldani a gerjedést róla,a bemenetet lekötöttem 33k ellennel a földre+párhuzamosan kapott 220n kondit,a kimenetre tettem sorosan ugyan csak 220n kondit és varázs ütésre eltünt a gerjedés.A tápját magam csináltam,2db 18vAc trafóból lett 2x15v+- stab ic vel rendesen megszórva 100n kondival és 2x2200uf kondival.Bár érdekes hogy az egyik ic a + az 14.7v a negatív oldal 15.4v,de megy rendesen.
A hangszin szabályózó nem tudom mekkorát erősíthet azt nem tudom hogy kell kimérni megtudni,de nagyon nagyot,ha az mérce akkor egy ledet rettentő erősen villogtat. De bármit szivesen veszek ötletet javaslatot,most majd a Korg vonalmixeremnek kellene neki állnom nagyon sistereg,csak nem tudom hol kezdjem A hozzászólás módosítva: Nov 20, 2012
Szia! A LED villogtatás azt mutatja, hogy az előerősítőd legalább 1,5V amplitúdójú jelet tud szolgáltatni. A végfokod a jelenlegi alkatrészkészlettel +/-75V táppal már 700mV amplitúdóval kivezérelhető. A jel/zaj viszony javítás érdekében egyrészt leoszthatod az előerősítő kimenetét, miként ezt a hangerőszabályzó is teszi, vagy csökkented a végfokozat erősítését.
Ezen utóbbit célszerű volna kipróbálni. Ennél a topológiánál megkockáztatnám a zárthurkú erősítést 40-ről 26dB-re mérsékelni. A gyakorlati megvalósítása abból áll, hogy a kimenet és T2 bázis közötti jelenleg 100k ellenállást lecseréled 20k-ra. Tovább mennék: ezzel párhuzamosan 68pF kapacitást helyeznék el, mely 100kHz-es alul-áteresztő szűrőt képez. Ha kipróbálod, az első indítást áramkorlátozóval végezd, mert az ördög nem alszik. Siker esetén 14dB zajcsökkenést könyvelhetsz el.
Szétkapom majd egy próbát megér.Általában a primerben bent van egy 40w izzó mindig így indítok ha valamit próbálok.A kimeneti egyenfesz is változni fog ?lassan trimmert kell cserélni az utolsó 100k csere után a felére csökkent az ellenállás értéke az egyenfesznél.Van jopár helitrimmmerem most majd az jön.
A próba elvégzéséhez javaslok a 100k mellé 27k-t csak rácsippenteni
![]()
Akkor az olvasatomban a 100k párhuzamban rá egy 27k arra ugyan ugy párhuzamban 68pf kondi,ha jol értem
Semmi komoly csak a ez a tranzisztor készletem található meg itthon.
R3-at növeld kb. 27k-ra, az értékét addig kell finomítani, míg a kimeneti feszültség 0V-ra áll be. Érdekes, szellemes megoldás, az élesztését körültekintően, áramhatárolóval végezd.
Egyenlőre csak 68pf kondim van itthon,rákötöm azt próbaként.nincs 27k ellenem itthon.
Nagyon jó hangja van Francia sanzonokat hallgatok rajta,az én fülemnek nagyon szép. Ettől független kiprobálom. Még azt tanácsolták hogy a T2 alatt az 1k ellent cseréljem 3.3k-4.7k ra szerinted? A hozzászólás módosítva: Nov 20, 2012
|
Bejelentkezés
Hirdetés |