Fórum témák
» Több friss téma |
Helló. Tud nekem valaki segiteni, hogy nagyjából mi is az az Infravörös közelítésérzékelő? Lényege stb. Előre is kösz.
Nem mozgásérzékelőre gondolsz? Amivel pl a kerti villanyt kapcsolják?
Nagyjából így kell elképzelni:
-------------------------------------------------------------------------- O B \ / \ / \ / O=jelküldő B=jelvevő Ha 3 m-re vagy tőlünk, akkor pl.3mp alatt ér el O- -B-igTehát -n verődik vissza.Ha messzeb álsz tőle, akkor lassabb idő alatt verődik vissza. Ebből az időből az IC(vagy a PIC)kiszámítja a távolságot. Nagyjából ennyi!
Nem hinném hogy a radar-elvet (időmérést) kellene használni itt..
Egyszerűen figyelik a visszavert jel nagyságát egy komparátorral és kész..
Így van. Néhány10kHz-cel modulált infra-adó jelének visszaverődését figyeli egy szűrő és komparátor. (pl:klozet-öblítő)
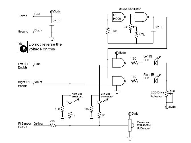
Itt egy rajz, az egyik robotos oldalon volt felrakva. Biztos műxik.
Ez annyit csinál, hogy 38kHz-el modulál 1 vagy 2 infra ledet, a vevő, pedig vagy érzékeli a visszavert jelet, vagy nem. (van előtte valami, vagy nincs) Távolságot nem, de így megépítve 2 adóval irányt nagyából lehet vele nézni.
Hali! Nekem is van egy kapcsolásom! Talán használható. Ez elvileg egy közeledésérzékelő...
Bocs,
butaságot írtam, de most lenne egy kérdésem nekem is! Szerintetek ez műxik?:
Hali
Ez egy elvi kapcsolasnak nez ki,de ettol fuggetlenul mukodhet! Meg is hosszabithatja a tävpitty jelet, de nemsok alkatresz kell hozza,sok bontott cuccbann talalsz infra adot es vevot,ehez mindeggy mien tipus,proba cseresznye!
Típust ugyan nem írtál, de általában 5V ról szoktak menni az IR vevők. Ha a dióda helyett LED-et gondoltál, akkor kellhet egy áramkorlátozó ellenállás is.
Legyszives ertesits hogyha megindult es jol mukszik!
Ennyi van rá írva: 7.9L
M/vagy/I4/vagy/passz!Elég olvashatatlan! Egy-két kép: {mellékelve}
Ok, keddig meg lesz! (kétnapos szünet a suliban!
Bár most szombaton kell mennünk! )
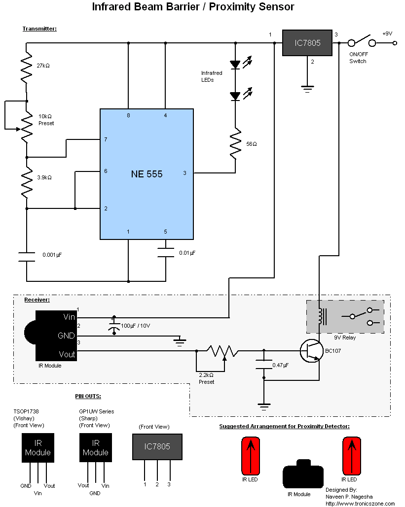
Helló! Én megépitettem a mellékelt képen látható érzékelőt de nem működik... vagyis ha a távirányitót rakom elé és nyomom a gombot akor pislog de az ir ledektöl ami a rajzon rajta van nem csinál semmit ,és az ir ledek működnek mert megnéztem videókamerával
. nem tudom azok nak nem pislogniuk kéne ?mert az enyémek világitanak nem pislognak az IC (NE555) az vadonat új kettőt is vettem és egyikel se megy. Máskülömben azért csinálom mert kellet egy ismerősöm nek a kamionjához mert lopják tőle az üzemanyagot és arra gondoltam megépitem ezt és rakötöma dudára hogy vegye észre mikor valaki ott piszkál a tank körül És ha valakinek van valami jobb ötlete azt szivesen fogadom csak anyi lenne a feltétel hogy kicsi legyen és ne legyenek ösze visza drótok előre is kösz minden segitséget!!!
Lehet hogy "pislog", csak nem látszik, olyan gyors frekivel. (jó az a rajz
)
Szerintem a rajzon a 7805 fordítva van bekötve.
A 3-as láb az a kimenet...
Jobban megnézve a rajzot, az 555 IC 1-es lábát elfelejtették negatívra tenni
Ja-ja. Meg lemaradtak a hidegítő (és puffer kondik) valamint a TSOP tápjából a soros 100 ohm is. Aztán illene tenni egy antiparalel diódát a relé tekercsére, mert a tranya off-ra megy. Tehát megállapítottuk, hogy a kapcsolás jó, csak 1 kicsikét vérzik a torkincája. :smoke:
Sziasztok, nem akartam új topikot nyitni, ezért ide írom a kérdésem, hogy lehetne megoldani, egy lámpakapcsolót, amely távirányítóra is bekapcsolna, de akkor is, ha magát az érzékelőt kb 10 cm-re megközelítem, eddig azon gondolkodtam , hogy 2 lehetőség van, egy infrasorompót beépíteni, amelyik folyamatosan kapja a jelet, és mellé egy sima infra vevő, hogy távirányítóval is működjön, ha ez a jobb megoldás, akkor hogy lehetne megoldani, hogy ha az infrasorompónál szakad a jel, akkor be/ki kapcsol, viszont, ha a infra vevő kap jelet, akkor is be/ki kapcsol.
Másik ötletem, hogy 1-2 infra vevő lenne egy kerek valami közepén, éskörülötte 3-4 infra adó szögbe állítva, így ha bizonyos távolságra megközelítem, akkor kapcsol, és ha ráirányítom a távirányítót, akkor is kapcsolna, de ennél nem tudom, hogy egyáltalán érzékelné-e a kézről visszaverődő sugarakat. Remélem érthetően fogalmaztam, és tudtok segíteni benne. Üdv:Bond3
Szia!
Végül is sikerül működésre bírni? Tudnál feltenni egy működő rajzot? Persze más is tehet fel működő kapcsolást Üdv: Johny
Sziasztok!
Nem akartam új témát nyitni, ezért ide írok, a kérdésem amúgy is ilyen jellegű. Youtube-on találtam ezeket a videókat. ilyen jellegű kapcsolási rajzot keresek, ha valakinek van valahol, az egyszerűbb fajtából akkor linkelje be légyszíves. Object Detection with IR Object Detection with IR Max 12V-ról szeretném vezérelni. Előre is köszönöm a válaszokat: Imr3
Lemaradt az egyik link:
infra detector
Sziasztok.Olvasgattam az infrával kapcsolatos topic okat de nem nagyon találtam választ a kérdésemre.Kellene egy működő infra érzékelő kapcsolási rajza az angol oldalakon ugynevezett ''Proximity Detector"
Meg épitettem ezt : Bővebben: Link De nem nagyon vált be.Az a baja hogy érzékel de nem világitt a led addig amíg előtte a tárgy hanem kialszik pár másodperc után.Tudna valaki adni nekem egy kapcsolási rajzot vagy valakinek valami ötlete hogy miért csinálhatja ezt? köszönöm
Hello!
Kicsit alakítsd át a kapcsolást a melléklet szerint, hátha akkor működni fog, ahogy szeretnéd.. üdv! proli007
Megcsináltam a módositásokat.De nem jó ha kiveszem az ellenállást és a kondit akkor ha érzékel egy tárgyat utánna már mindig világit a jelző led.Mondjuk a 6os és a 7 es láb maradt összekötve kössem szét őket?
Hello!
Ejnye-bejnye. Nem is úgy csinálod és reklamálsz, hogy nem is jó? üdv! Gábor |
Bejelentkezés
Hirdetés |




Zárhatjuk is a témát... 

butaságot írtam, de most lenne egy kérdésem nekem is! Szerintetek ez műxik?:





hogy vegye észre mikor valaki ott piszkál a tank körül
És ha valakinek van valami jobb ötlete azt szivesen fogadom csak anyi lenne a feltétel hogy kicsi legyen és ne legyenek ösze visza drótok 






