Fórum témák
» Több friss téma |
Köszönöm! Így már sokkal érthetőbb, és átláthatóbb. Nos akkor elég lesz, ha csak a tekercsvégeket cserélem fel (inverteres példázatodból levontam a következtetést) vagy inkább fő a biztos, inkább magát az irányt is változtassam meg? Holnap neki állok, korábban jövök haza. Sőt, tekercsenként fényképpel fogom illusztrálni, ahogyan és amilyen irányba fog felcsévéződni.
A hozzászólás módosítva: Nov 20, 2012
Egyelőre ne tekerd újra, csak cseréld fel azon tekercsek kivezetését amelyik esetleg fordítva van. Ha már a leírtak szerint működik akkor se kapcsold még rá a hálózatot, hanem ha van valamilyen tápegységed (mondjuk 20-30V) akkor előbb arról járasd a feteket, és nézd meg hogy normális négyszögjel van-e a trafón.
Szia,
Köszi a segítséget. üdv
Kaphatnék kapcsolási rajzot és infót a trafóról? Pont ilyen kisméretű 12V-os tápra lenne szükségem 100-200mA terhelhetőséggel.
Minden PC táp standby tápjában ilyen trafó van. Amelyiket tranzisztor hajtja (pl. 2SC5027), annak a primerje 242 menet, a szekunderjei 13 és 15 menet, a visszacsatoló tekercs pedig 9 menet, ezek mind be vannak tekerve a kettéosztott primerbe. A mag keresztmetszete 0,18cm2. Ezek olyan trafó adatai melyek nem stabil feszültséget adnak, hanem utólag vannak stabilizálva. Ami eleve stabilizált ott lehet hogy más értékek vannak. Illetve előbbinek van olyan változata is ahol a kapcsolóeszköz FET, abban a visszacsatoló tekercs sem 9 menet hanem ha jól emlékszem 30. Amelyik standby stabilizált, az tud legalább 1A-t 12V-on, emellett rövidzárvédett is.
A stabilizálás már nem gond, a méret a lényeg. Köszi!
Szia,
A táphoz kapcsolási rajz nincs,csak pcb terv Eagle-ben.Pár hozzászólással előrébb találsz egy TNY264.jpg cstolmányt az volt a kiinduló alap.Annyit változtattam,hogy a visszacsatolás optocsatolóval van megoldva.A traforól:Ferrite PC40EF16,Np192,Ns24. üdv
Gate meghajtó trafónak inkább egy másikat választottam, a könnyebb átláthatóság kedvéért. Ugyan úgy 7 menet/tekercs, de most 0.8mm-es huzallal a szekunder, 0.4mm a primer oldalnak (az még nincs rajta a képen). Lábakat csináltam neki, hogy véletlen se legyen az elnéztem mi melyik. A vékony lesz pl pöttyöknél jelölt, valamint a gumival szigetelt tekercsvégkivezetékelések pedig a sima forr.pontok. Szerintem ennyi. Jó lesz-e így?
Nem. Ránézésre ez porvas és nem ferrit. Ezzel meg se próbáld. Mi volt bonyolult azon hogy felcseréld egy tekercs két kivezetését?
Ez valóban porvas, alacsony lesz a mágnesező induktivitása, így egyrészt fűteni fogja a primer oldlat, másrészt a holtidős rész el fog tolódni.
Amúgy ha ránézésről nem tudod meg állapítani, de le akarod tesztelni, hogy ez ferit -e, akkor a legegyszerűbb, ha megpróbálod elfűrészelni. A ferritet nem fogod tudni, a porsvasmag emg mint a vaj adja magát. (persze roncsolásmentes tesztre ott van az induktivitásmérő, de ha az lenne, és tudnád is használni, akkor gondolom nem itt járnál)
Ez a méretéből ítélve szerintem tényleg porvas fojtó, az ekkoráknak úgy 50..70nH szokott lenni a fajlagos induktivitása. Bár a színről nem biztos, hogy szabad ítélni. Én találkoztam olyan PC táppal, ahol a védelem áramváltójának magja szintén sárgára (vagy sárga-fehérre, nem emlékszem pontosan) volt festve. Mondjuk az induktivitását nem mértem ki. Bár működhetett flyback elven is a dolog.
A ház lábaihoz már annyiszor voltak ki-be forrasztgatva a vezetékek szana szét olvadt, közbe el is tört a fele. (beleszorult az E betű és nem tudtam szétszedni). Egyszóval nagyon csúnya volt és azt hittem ez jobb lesz ez a megoldás.
Közbe találtam egy ránézésre hasonló méretű trafót egy dvd lejátszó tápjából. EI magos sajnos főzés közbe ütődött és letört az E betű egyik szára és kiderült, hogy légréses (<=1mm). Jó lesz-e ha megragasztom pillanatragaszóval? Vagy hagyjam mert légréses?>
Ide nem kell légrés, úgyhogy hagyjad. Kicsi lesz a mágnesező induktivitása.
Ragasztva biztosan nem lesz jó. (Eltekintve a légréstől)
Szóval akkor csak légrés nélküli trafó lesz a megfelelő? Kár mert már ezt is közbe belefabrikáltam a helyére. Ráadásul elfogyott minden használható drótom is.
Ööö, az inverteres hegesztőknél tapasztalt barátunk felhívja a figyelmet " E-I meghajtónál légrés kell; E-E-nél NEM". Bár úgy az igazi: ha ragasztóanyag nem kerül a törésbe, mert növeli a légrést (jelen esetben aszimetrizálhat is).
A hozzászólás módosítva: Nov 25, 2012
Hát Ő meg kicsoda? Amúgy nekem erősítőhöz készülő tápegységhez lenne a trafó.
Ő "erdgab" nick nevű társunk ( inverteres hegesztők avatott építője). Ő írja 'Zupp87' kolléga által említett áramváltó-porvas konstrukciót is.
A hozzászólás módosítva: Nov 25, 2012
Lehet én vagyok sötét, de voodoo itten a gate meghajtó trafóval szenved, aminek biztosan légrés nélkülinek kell lennie.
Oké, egyezzünk ki annyiban, hogy most ismét elkészítettem (egyre jobban megy) a legelső trafót vissza ragasztottam a letört, lefolyt lábacskákat, de legalább légrés nélküli. 0.2-es huzallal csináltam más nincs. Jó lesz azzal? Remélem, hogy már megfelelően fog működni.
Mivel az itt folyó áram effektív értéke néhány mA, ezért elég lesz bőven, nem fog melegedni. A FETek belső gate ellenállásai, valamint a hozzárakott gate ellenállás sokkal nagyobb.
Csak most esett le a poén... A hozzászólás módosítva: Nov 25, 2012
Bocs, nem mélyedtem el eléggé.Csak úgy séróból nyomtam, mert ott is a gate(ke)t hajtja.
A hozzászólás módosítva: Nov 25, 2012
Sziasztok!
Találtam egy cikket, ami kicsi elgondolkodtatott, mellékelem. A cikk azt a jogos feltevést tartalmazza, miszerint integrált trafós megoldás esetén amit mérünk szórt induktivitás, az a primer szórt induktivtiásának és a transzformált szekunder induktivitásnak az összege. Ha a szekunder induktivitást is beletesszük a modellbe, akkor például a következő érdekes dolgok jönnek: - Az átviteli tényező a rezonanciafrekvencián nem 1, hanem (k+1)/k, ahol k a mágnesező induktivtiás és a szórt induktivitás hányadósa - Az alsó rezonancia frekvencia megnövekszik - A kimeneti diódák feszültségtűrése növekszik. Ezek alapján úgy gondoltam, hogy módosítani kellene a számolótáblát. sajnos itt problémába ütköztem. Egy linken vannak érdekes dolgok, miszerint az integrált trafós konverter sokkal kisebb és nem roszabb hatásfokú, sőt itt adnak trafó tekereséi javaslatokat, amiket mondjuk én nem alkalmaznak. Az első problémám az, hogy a számolótábla lépéseiben nem tudom kiszámolni a maximális minőségi tényezőt (Qmax), amit az átviteli tényezőhöz (Mmax) szükséges.
Egyébként olyan zöld zavarszűrő vas, vagy szétfőzött EE zavartrafó magja nem lenne jó gate trafónak? Elég nagy azoknak az Al-je. Csak gyanítom, hogy nem szabad vele túl magas frekire vagy gerjesztésre menni. Mert méretileg azon kényelmesen elférne. Én eddig EE zavarszűrő magot kis önrezgő félhidas tápnál használtam főtrafónak, 50kHz-en kb. 0,2 tesláig gerjesztve volt vagy 50 fokos. De ugyanígy gerjesztve a PC vas is volt annyi, szóval kb. egy szinten lehetnek.
Sziasztok!
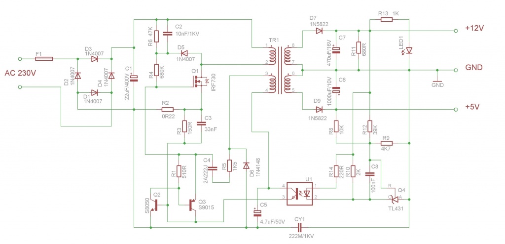
Szeretném a segítségeteket kérni. Van egy kapcsolóüzemű tápegységem, aminek a kimenetén +5V, +12V feszültséget ad ki. Üres járatban mind a két kimeneten a megfelelő feszültség van. A problémám hogy terhelésnél (200-300mA) a feszültségek (+4,35V,+9,41V) drasztikusan leesnek. Elméletileg 2A kellene bírnia. Lerajzoltam a nyákról a kapcsolási rajzot (remélem az optot jól rajzoltam, mert azon nincs típus szám). Sajnos kapcsoló üzemű tápokhoz nem nagyon értek. Mit kellene cserélnem, mérnem, változtatnom rajta, hogy 1-2A terhelést is elfogadható feszültségeséssel kiadjon. Válaszokat előre is köszönöm.
Ha azt tudja, amit leírtál, akkor miért ne lenne jó?
Ellenőrizd a kimeneti pufferkondenzátorokat első körben. Én egy DVD flyback tápjával jártam így: az 5V-os feszültségre szabályzott, de a kondija már púpos volt, és pár 100mA terhelés hatására is 3V környékére esett a kimenete.
Szia!
A C7 enyhén púposnak látszik! |
Bejelentkezés
Hirdetés |













