Fórum témák
» Több friss téma |
Hello! Én a helyedben egy diac-al próbálnám szóra bírni. Egy 1M/470k feszültségosztóval leosztanám a kondi feszültségét, a 470k-ra egy 100nF-os kondi, és az osztáspontról a Gate-re a diac. A diac kb. 32V-nál gyújt be, és kisüti a 100nF-ot a gate-re. (Diac-ot meg lehet kukázni egy eldobott elektronikus fénycső elektronikából.) üdv!
Üdv Proli007 úr!
Igen köszönöm. Ez nagyon jó ötletnek tűnik. Nemsokára ki is próbálom. Azt nézem, hogy ha diakkal akarom begyújtani a tirisztort, lehet hogy jobb lenne triakot alkalmazni?
Triac akkor kellene, ha váltóáram lenne. De itt egyen van. A diac-nak meg mindegy, mind két irányban közel egyformán működik.
Üdv. mindenkinek
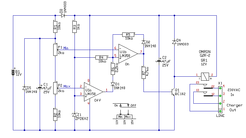
valaki nem tudja véletlen a kereskedelemben is kapható BA12 es akku aktivátor kapcsolási rajzát ?
Tele van vele a topic...
itt került fel először itt összeszedtem pár fajtát, köztük ezt is, kicsit átrajzoltam nekem tetszetősebb formára.
És melyik a legjobb ? legnagyobbat ütő ?
A 10kg-os samu kalapács, az mindent visz.
Van ezen kívül is pár fajta, ütősebbek is: itt összefogtam vagy 3 fajtát aztán került még egy fajta Attól függ mire és mikor akarod használni. Ez a 4047-el felépített kicsi megelőzésre való inkább, benne van az autóban egy jó akkuval és azt őrzi. A nagyobbak már ígérnek javulást nem 100%-os akkuknál is, aztán ki kell próbálni! A hozzászólás módosítva: Nov 26, 2013
Köszönöm ! az 555-ös ígéretesnek tűnik azzal a sok kondival
nekem van egy rakás 4700µF -os kondim ,assszem azokat akasztom rá Egyszerű lesz mert tápom is lesz ,egy kiszuperált lexmark nyomtatóból ![]() Egyébként nagy , 100Ah-s akksit akarok sütögetni vele ! Akkuvitet már tettem bele ,így együtt tuti regeneráció ! köszönöm
Szívesen!
Azt a kapcsolást nem építették meg túl sokan. Majd számolj be róla, hogy milyen!
Köszi , ezt láttam csak nem tudtam hogy a ba 12 es.
Futhat több néven is, a lényeg, hogy ugyanazt csinálja, és ugyanúgy néz ki.
Szép napot mindenkinek!
Abban kérném a tanácsaitokat,hogy a két fajta akku aktivátor között.Van a korábban belinkelt BA 12 típus és az akku plusz hasonló de nem az a gyártmány.Erre gondoltam http://www.metroman.hu/product/Autoelektronika-Autoextra/-Akkutolto...845-15)mi a külömbség,és melyik hatékonyabb.Köszönöm segítő valaszaitokat.
Az előző hozzászólásom erről szólt, szerintem: semmi olyan különbség nincs, ami miatt rosszul dönthetnél.
Bocsi még annyit hogyan tudom kipróbálni,hogy jól működik?Valami tipp mert azt tudom,hogy a led felvillan van más módja?
Helló.Valahol olvastam igaz,hogy kb.1 évet bírnak?
Erről van szó. Bővebben: Link
A hozzászólás módosítva: Dec 2, 2013
Nem hinném, az akku is több, mint két évet kell bírjon, lévén 2 év szavatosság van rá, normál használat mellett. Tehát minimum 2 év 1 nap!
Jó reggelt mindenkinek!
Idézet: „ köbzoli írta: Szia! Álljon itt egy remek példa, amit már 50' ben kitaláltak, hogy az impulzus töltés ami rendbe teszi az akkukat. Tehát a legegyszerűbb, ha csak egy dióda az egyenirányítás és kb 14.5-15 V, de legalább 10 A es tekercs van a töltőn, így a félperiódus vége felé van csak töltés / ami kis túlzással impulzusnak mondható /, ez amit szeretnek az akkuk..” Eléggé régről van az idézet, de jelenleg ezt tudnám megvalósítani gyorsan. Szóval van egy Banner Starter bull 55Ah akku, amit, ha feltöltök akkor 12 óra múlva már csak kb 12.3V marad benne, egy hét elteltével (használat és töltés nélkül) már csak 11.89V. Az autót beindítja két nap elteltével is. Szerintetek érdemes az idézett módszerrel tölteni vagy vegyek új akkut?
Szia!
Szerintem egy próbát megér! Zoli jól mondta,nem a semmiért preferálom,preferálták valaha ezt a töltési megoldást a szelénes egyenirányítóról nem is beszélve.
A szelénes egyenirányítás mivel jobb mint a szilíciumos dióda?
Annyival,hogy az 50Hz -nek megfelelően folyik egy bizonyos töltőáram az akkuba,de a periódus váltáskor folyik egy bizonyos kis értékű visszáram is,ami mozgatja az akkut oda-vissza,tehát egy minimális kisütés is végbemegy mintegy regenerálás.Öreg akkunál azért ettől nem kell csodát várni.Régen a VOLÁN buszok akkuját így töltötték,ott láttam és magyarázták el.
Sziasztok!
Megépítettem ezt a kapcsolást és már az első használat után tapasztaltam némi javulást az aksimon. Viszont az lenne a kérdésem, mivel elég sokáig rajta volt az akkumulátoron mire feltöltötte, én meg folyamatosan mértem a feszültséget hogy mikor vehetem le, hogy ezt az áramkört nem lehetne-e kibőviteni egy automata lekapcsolóval? Mert pl egy nagyobb aksit lehet hogy több napig is rajta kellene hagyni a megfelelő eredmény eléréséhez, de legalább lenne benne egy biztonsági kapcsoló ami lekapcsolná a trafóról pl a 230v-ot. Mint pl ez. Így nem kellene folyamatosan az aksi közelében lennem, hanem nyugodtan magára lehetne hagyni. Vagy ez hülyeség?
Sziasztok! Érdeklődni szeretnék, hogy ez a kapcsolás Savas akkumulátorokhoz regeneráló töltő működne e 25V DC-ről vagy muszáj neki a 30V DC? Sajnos nincs itthon csak 230V/18V 100VA trafó
Azért érdemes lenne megmérni, az akku elnyeli az energiát. De csillapítva mindenképpen jónak kellene lennie.
Be kell csillapítani a mérést, hogy a csúcsok el legyenek nyomva, vagy a csúcsoknál lehúzni egy tranzisztorral az ellenállásosztót.
Szia!
Igazából csak azért érdekelt, mert töltés közben mértem a feszültséget és olyan szép lassan ment felfelé mintha sima töltőt használtam volna. Ebből gondoltam, hogy nem lehetne-e automatizálni az egészet. Bár az is igaz hogy digit multival mértem.
Értem. Akkor marad a a reggeltől-estig töltés. Amúgy ezt hogy célszerű? Hetente egyszer? Csónak motor akkumulátora, ami csak tavasztól őszig van használva.
|
Bejelentkezés
Hirdetés |





