Fórum témák

» Több friss téma
Fórum » Fordulatszámmérő kétütemű motorra
Lapozás: OK   17 / 25
(#) reloop válasza Factis hozzászólására (») Dec 18, 2012 /
 
A szapora impulzus, és a táp szokott galibát csinálni.
Az 555 tápfeszültségét mi stabilizálja? Van esély egyáltalán ingadozásra?
(#) Factis válasza reloop hozzászólására (») Dec 18, 2012 /
 
Tápnak egy fúrógép akkumlátort használok ami 9.6V az 555-nek a 7805 stabilizálja a tápfeszültséget, ha jól tudom .
A hozzászólás módosítva: Dec 18, 2012
(#) reloop válasza Factis hozzászólására (») Dec 18, 2012 /
 
Ha az akksi nincs merülő félben,akkor elvileg nem lehet hiba. Azért a biztonság kedvéért mérj rá, ha lesz elemed. Nem minden vezet rendesen ami összeér
(#) Factis válasza reloop hozzászólására (») Dec 18, 2012 /
 
Megnézem majd egy 9V-os adapterrel is holnap !
A hozzászólás módosítva: Dec 18, 2012
(#) Factis válasza reloop hozzászólására (») Dec 18, 2012 /
 
Erről már volt szó LF 50 CV ez nemlenne jobb a 7805 helyett ? Ehez elvileg elég lenne az is amit a motor akksinélkül képes leadni?
A hozzászólás módosítva: Dec 18, 2012
(#) reloop válasza Factis hozzászólására (») Dec 18, 2012 /
 
Az akkumulátor nélküli kísérletek a feszültség nagyon széles ingadozása miatt még nem hoztak eredményt. A low-drop stabilizátor 6V-os rendszerben indokolt.
(#) Factis válasza reloop hozzászólására (») Dec 20, 2012 /
 
Szerintem megcsinálom előlröl az egészet , mert a panel lassan megfogja adni magát ! Aztán nekifutok mégegyszer !
(#) Factis válasza reloop hozzászólására (») Jan 5, 2013 /
 
Az esetleg nemlehet gond, hogy amikor a 68nF-ot szedtem kisebbre(amit tanácsoltál) utána már csak gépen jelgenerátorral teszteltem alacsony hangtartományba(50Hz-1khz), négyszögjellel ?
Mert olvastam egy ilyet : "A kalibrálása 6V-os, 50Hz-es váltó feszültséggel, valamilyen kisteljesítményű trafóról történhet, 6 LED jelzi világítva a 3000-es fordulatot. ( Megpróbáltam, naívan, generátorról, négyszögjellel kalibrálni, hát ritka gusztustalanul viszelkedett a kapcsolás, az 555-ös nem tudta stabilan triggerelni a bejövő jelet, így összevissza hülyéskedett a kapcsolás.)
(#) reloop válasza Factis hozzászólására (») Jan 5, 2013 /
 
Próbáld más jelalakkal, a négyszög pedig nem zavarhatná a triggerelést, de hátha.
(#) Factis válasza reloop hozzászólására (») Jan 17, 2013 /
 
Más jelalakkal szintén fennáll, de ha az aplitúdót piszkálom változik !
(#) reloop válasza Factis hozzászólására (») Jan 17, 2013 /
 
A tranzisztornak minél magasabb bétájút válassz, elég kényes rá.
(#) Factis válasza reloop hozzászólására (») Jan 17, 2013 /
 
Bc182 van most mik jöhetnek szóba helyette?
(#) reloop válasza Factis hozzászólására (») Jan 17, 2013 /
 
Az is jó B-s változatban. BC546, BC547, BC548 B vagy esetleg C jelöléssel, hFE>300.
(#) Factis válasza reloop hozzászólására (») Jan 18, 2013 /
 
Köszönöm ! Feltöltöttem a videót a sajátomnak a müködéséről : Link
(#) Factis válasza Factis hozzászólására (») Jan 18, 2013 /
 
Ez érdekesebb (jelgenerátorról, négyszögjellel, alacsony hangtartományba) : Link
(#) reloop válasza Factis hozzászólására (») Jan 18, 2013 /
 
Csak egyértelműség kedvéért hivatkozok erre a rajzra. A C9 47nF kondenzátor értékét csökkentsd 33 vagy 22nF-ra. A videó alapján azt gyanítom a 47nF nem tud két impulzus között kisülni. Személygépkocsi generátorról vezérelve pl. 22nF vált be.
(#) Factis válasza reloop hozzászólására (») Jan 18, 2013 /
 
Tantál jó ? Mert nagyon ritka , ha adnak erre fólia vagy kerámia kondenzátorokat !
(#) reloop válasza Factis hozzászólására (») Jan 18, 2013 /
 
Tantálban szokatlan ez az érték, de mint típus megfelel.
(#) Factis válasza reloop hozzászólására (») Jan 18, 2013 /
 
Bocsánat, elnéztem az értéket
(#) Péter98 hozzászólása Feb 18, 2013 /
 
Helló
Érdeklődnék hogy ez működne e?
http://www.bsselektronika.hu/index.php?w=EYhxVSumeG
És ha igen akkor tudna valaki hozzá egy kapcsolási rajzot?
(#) pucuka válasza Péter98 hozzászólására (») Feb 18, 2013 /
 
Nem értem. Ha feltették, és képpel is illusztrálták működés közben, és a kapcsolási rajz is látható a cikkben, akkor mi a kérdés?.
(#) reloop válasza Péter98 hozzászólására (») Feb 18, 2013 /
 
Üdv! A linkben szerepel a kiegészítésem, mely a generátorról veszi a jelet.
Ezt is ajánlom.
Szerk.: az eredeti rajz szerint természetesen nem ajánlom
A hozzászólás módosítva: Feb 18, 2013
(#) Péter98 válasza pucuka hozzászólására (») Feb 18, 2013 /
 
Bocsi nyáktervet akartam írni nem kapcsolási rajzot.
(#) Péter98 válasza reloop hozzászólására (») Feb 18, 2013 /
 
oks de ehhez kell külön aksi ugye? mivel a simsonban nincs aksi.
(#) reloop válasza Péter98 hozzászólására (») Feb 18, 2013 /
 
Akkumulátor nélkül sajnos nem megy.
(#) Péter98 válasza reloop hozzászólására (») Feb 18, 2013 /
 
Elemekkel megoldható? És ez 6 vagy 12V ?
(#) reloop válasza Péter98 hozzászólására (») Feb 18, 2013 /
 
A tápfeszültséget széles határok között megválaszthatod. Elemről is működik, de akkor már mindenképp praktikusabb tölthető cellákat használni, melyet a generátor szinten tud tartani. Ha közvetlenül generátorról táplálnád, pufferelve az áramot, elég bonyolult elektronikát igényelne.
A kapcsolás áramfelvétele 100-200mA.
(#) Péter98 válasza reloop hozzászólására (») Feb 18, 2013 /
 
Okés köszi a választ akkor megépítem és megpróbálom valami tölthető RC aksival
(#) janimester hozzászólása Feb 23, 2013 /
 
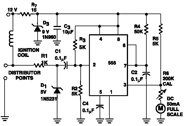
Sziasztok van egy 15 ezerig skálázott légmagos két kivezetéses analóg fordulatszámmérőm aminek hiányzik a meghajtó áramköre. A kérdésem az lenne hogy a képen levő kapcsolás használható e lenne (2 ütemű motoron).

555-tach.gif
    
(#) proli007 válasza janimester hozzászólására (») Feb 24, 2013 /
 
Hello!
- Használható 10000 fordulatig, amennyiben a motor hengerenkénti befecskendezéses. Mert gondolom azt láttad, hogy ez az injektorra csatlakozik..
- Vagy is a bementi kört ki kel próbálni a motorhoz, R1 értékét meg kell növelni kb. 22kohm-ra. A fordulat nem gond, mindössze a C2-őt kell 68nF-ra cserélni.
- Utolsó kérdés a műszer, de ezzel kell kezdeni, hogy az képes-e néhány mA áramra működni, vagy valami más esetleg kereszttekercses megoldású.
üdv!
Következő: »»   17 / 25
Bejelentkezés

Belépés

Hirdetés
XDT.hu
Az oldalon sütiket használunk a helyes működéshez. Bővebb információt az adatvédelmi szabályzatban olvashatsz. Megértettem