Fórum témák
» Több friss téma |
Ez egy fénysorompóhoz készült volna, de most csak úgy összeraktam, kíváncsiságból!
Szóval kinyírhattam vele az ic-t? Meg szoktam nézni az adatlapot, de mint gépész, nem mond semmit, mondjuk a tresshold, minek a küszöbe ez?? Nem vagyok szakmabeli, és érdekelnének ezek a dolgok, de nem jutok velük dűlőre, nem tudom, hol kellene elkezdenem, hogy megértsem, hogy egy kapcsolás mitől működik!?
Ha a kapcsolás csak arra kell, hogy egy ledet villogtass, akkor a LED-et kösd az IC 3-as lábára, sorba vele egy 820 Ohm-os ellenállást és ezt az ellenállást pedig a nullára (minusz) és mehet az egész akár 12 V-ra is. A potikat pedig cseréld ki ellenállásokra. Ezt a cikket olvasd át: 555-ös leírás.
Egy kapcsolás mitől működik? Az alapdolgokat középiskolában tanítják kb. négy évig. Azt a tudásanyagot nem lehet itt leírni. Pl. hogyan működik egy dióda, tekercs, kondenzátor, de még az ellenállás elmagyarázása is több sort ölel fel. Ha nem vagy tisztában az alapokkal, nehéz bármi olyat elmagyarázni. A hozzászólás módosítva: Nov 25, 2012
Na pont ez a gondom, hogy azt az anyagot tudom, minden alap ellem működésével tisztában vagyok, sorba, párhuzamba kapcsolás, impedancia, tranzisztor működése, dióda!
De amikor össze kell kapcsolni őket, akkor már elakadok, hogy mi fog történni. És ezt az akadályt nem tudom megugrani valamiért! Van ez az 555-ös ic, van rákötve pár alkatrész, de már itt nem tudom, mi miért kell, meg melyik lába mire való? GND, VCC, OUT megvan, de de a többi mire való, még a reset-et sejtem, de, hogy az hogy kapja a jelet, azt már nem értem! Megépítek valamit, és ha nem működik, akkor nem tudok mihez kezdeni vele!
A mellékletben megtalálod az 555-ös IC belső felépítését blokkvázlatosan is. Ha tudod hogyan működik egy tároló és egy műveleti erősítő, megértheted a teljes kapcsolást.
Nem árthatnak a Kirchoff törvények sem: Wikipédia
Hello!
Megpróbálom néhány sorba leírni, hátha segít. - Az 555-ben alapvetően egy RS tároló, és két komparátor van. - Az RS tároló, egy olyan áramkör, mit a mérleghinta. Ha egyik felét lenyomod, lebillen. Vissza billenteni csak a másik felével tudod. Azért tároló (adattároló) mert mintegy megőrzi azt az állapotot, ahogy utoljára billentetted át. A hintának két fele van, de ennek csak egy kimenete, a Q a 3-as lábon kivezetve. Ahol ha bebillented akkor Q szintje magas, ha vissza, Q szintje alacsony értékű. (A szint "Logikai szint" ahol a magas vagy "H" alatt a plusz tápfeszt értik, alacsony "Logikai szint" alatt a kimenet a mínusz táp közeli állapotát, vagy más néven a GND-t.) - Egy RS tárolónak általában két bemenete van, a "Set" és "Reset". Vagy is amivel be lehet billenteni, és amivel ki. Az 555-nek két "Reset" bemenete van, ebből az egyik ki is van vezetve a 4-es lábon. A belső Set és Reset bement egy-egy komparátor kimenetre csatlakozik. - A komparátor, egy analóg-diszkrét jel átalakító. Vagy is egy változó analóg jelből készít , logikai jelet. Pld. Ha az analóg bementi jel, a referencia bemeneténél magasabb feszültségű, akkor a kimenet H szintet vesz fel. Természetesen ha alacsonyabb akkor a kimenet L szintű. Így lesz az analóg jelből logikai jel. (Egy logikai jelnek csak ez a két határozott állapota lehet.) - A komparátorok referencia feszültségét, egy belső osztó állítja be a tápfesz 2/3-ad illetve a tápfesz 1/3-ad részére. Ezek lesznek a küszöbértékek. - A komparátor, a következő módon vezérli az RS tárolót. Ha a 2-es Tr (Trigger) láb feszültsége alacsonyabb, mint a táp 1/3-ad része, akkor a Q kimenet H szintre kerül. (Ez tulajdonképpen a Set bementet aktiválja és a kimenet itt is marad, míg vissza nem billentjük.) Ha a 6-os Th (Threshold) bement feszültsége magasabb, mint a táp 2/3-ad része, akkor a tároló visszabillen, vagy is a Q kimenet L szintű lesz. - A kivezetett Reset jellel is visszabillenthető a Q kimenet L szintre. A logikában általában magas szintre működnek a dolgok. Vagy is a bemenethez írt megnevezés, akkor hat ha az H szintű. De van fordított vagy is "inverz" logika is, amikor egy bemenet akkor hat, ha annak szintje L. Itt a külső Reset jelnél ez a helyzet, vagy is akkor van Reset állapot, mikor a bement L szintű. (Ezért van az astabil kapcsolásnál ez a bement fixen H szintre kötve, vagy is hatástalanítva van, ha nem kell.) - A kapcsolás astabil módban úgy üzemel, hogy a két komparátor bement összekötött állapotú, és egy kondi feszültségét figyeli. Ha a kondi kisütött állapotban van, akkor a TR bemenet bebillenti a tárolót. Ha a kondi egy ellenálláson keresztül feltöltjük, akkor annak feszültsége elhagyja az 1/3-ad szintet, majd mikor eléri a 2/3 szintet, a Q kimenet visszabillen. Így már nincs más feladatunk, mint Q L szintjénél sütni a kondit, Q H szintjénél pedig tölteni. ekkor a folyamat végtelenné válik. A Q kimenet L/H értéke között "ugrál", a kondi feszültsége pedig 1/3 és 2/3 tápfesz között lassan változik. - A kondi töltését kisütését végezhetjük a Q kimenetről is egy ellenálláson keresztül. ekkor a töltési és kisütési időt közelítőleg a T=R*C függvény adja meg. (Nem egészen, mert a képlet nem az egyharmad/kétharmad értékre, hanem a töltő feszültség 63%-ára vonatkozik. Ezért a képlethez, még van egy konstans szorzó is.) - Az áramkörben még egy Q kimenet van, de a tényleges Q kimenethez képest ez egy tranyó nyitott kollektora. Vagy is a Q kiment egy "TotemPole" kimenet, amely a kimenetet a tápra és a GND-re is fel/le tudja húzni. A tranyós 7-es kimenet, értelem szerűen csak a GND-re tudja lehúzni a kimenetet. (Vagy is csak sütni tudja a kondit, de általában ezt a kimenetet használjuk a kondi kisütésére. Töltése meg fixen a tápról megy.) - A Q kimenet 200mA-el terhelhető maximum, de a tápfelől, és a GND felől is. (A táp felőli terhelést "nyelésnek", a GND felől terhelést forrásnak nevezik. - Hogy a Q kimenet milyen arányban H/L szinten, az attól függ, hogy mekkora a töltőáram, és kisütő áram viszonya. Ha az azonos, akkor a négyszögjel a kimeneten 50%-os kitöltésű. Vagy is ugyan annyi ideég ég egy Led, mint sötét) Ezeket a töltő-kisütő áramokat ellenállások határozzák meg. Vagy is mindig a töltés és kisütés áramútvonalát, és az ott található ellenállások értékeit kell figyelembe venni számításnál. - Ha megnézed a segédprogramoknál az astabil kapcsolást, akkor látható, hogy a töltésnél az R1+R2 ellenállás értékét, kisütésnél csak az R2 ellenállás értékét kell figyelembe venni. Vagy is ebben a kapcsolásban nem lehet 50% kitöltést beállítani, mert R1+R2>R2. Tehát a töltés hosszabb, mint a kisütés. Vagy is a Q kimenet H szintje hosszabb, mint az L szintje. - Kondenzátor ellenálláson keresztüli töltése nem lineáris változás, hanem a feszültség az idő függvényében közel exponenciálisan változik. - Még egy láb kimaradt, az 5-ös. Ez nem más mint a belső 3db 5kohm-ból álló referencia osztó 2/3-ad tápfeszű pontja. Ez azért van kivezetve hogy lehessen kondival "hidegíteni" vagy is, hogy zavarjelek ne üljenek rá a komparátorok referencia feszültségére. Itt általában egy 10..100nF-os kondi megfelelő választás. Remélem ez alapján, már könnyebben kiigazodsz. üdv! proli007
Hello!
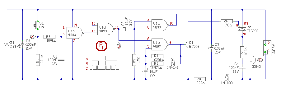
Mivel látom elült az iszap, ami fel lett keverve, és hogy Neked is igazad legyen, felteszek egy kapcsolást. (Őszinte sajnálatomra nem 555, de ez sokszor így van a CD4093-al.) üdv! proli007 Idézet: „Megpróbálom néhány sorba leírni...” A hozzászólás módosítva: Nov 25, 2012
Hello!
Talán eredetileg azt akartam írni, hogy néhány egyszerű fogalommal.. Egyébként mindig így indul, aztán ez lesz belőle.. (Amúgy nálam ez a néhány sor!) üdv! proli007 A hozzászólás módosítva: Nov 25, 2012
Igen a 4093-as az 555-ös alternatívája. Igaz nem precíziós időzítők készíthetők vele. De egyszerű időzítési feladatokra jól megoldható...
Szia! Ez a téma is teli van az 555-ös leírásával...
Az áramkör tényleg egyszerű. A buktató valóban a P1 potméternél van! Ha egyszer is feltekerted tápfeszültségre, akkor az IC 7-as lábán levő tranzisztor tönkre ment. Utána már nem tud többet ebben a kapcsolásban működni, még akkor sem, ha netán a 7-es lábon levő kisütő tranzisztor ment csak tökre. Elég egyszerű, stabil, egyből működő áramkörök építhetők vele. Csak néhány dologra érzékenyek. Köztük a 7-es láb tápfeszültségre kötését sem viselik túl jól. ( A tápfeszültség sem haladhatja meg a katalógusban megadott MAX értéket! ) Proli írását tekintsd útmutatónak. Fogadd meg a tanácsait! Üdv.: _jani_
Hello!
Mivel egy trafó csak váltóáramot képes transzformálni, vajon mi lehet a kimenetén? Kapcsolás meg egy szál sem.. üdv! proli007
Ki maradt...
Bővebben: Link Azt tudom hogy csak váltóáram transzformál a trafó... De ugye lehet csak fél periódussal is trafót működtetni...(sárgával vázolva) De nekem a zölden vázolt kellene, ha jól gondolom ez a kapcsolás tudja ezt A hozzászólás módosítva: Nov 26, 2012
Hello!
Trafónál ilyen nincs hogy félperiódus. Ha bekapcsolod az áramot, felmágnesezed egy irányban, akkor benne tárolódik az energia. Ha kikapcsolod az áramot, Lenz törvénye értelmében ellenindukált feszültség keletkezik. Ráadásul itt a kondi után, már váltakozó feszültség van. Mert a kondi a jel átlagértékére töltődik, és az mintegy levonódik a Kimenti jelből. Ha mondjuk a tranyók kimenti feszültsége 0/10V, akkor a kondi után már +-5V mérhető. (Feltéve, hogy a négyszögjel kitöltési tényezője 50%, vagy is szimmetrikus jelről van szó. üdv! proli007
Ezzel nagyábol tisztában vagyok...
Akkor ha a zölddel vázolt kimenetet akarom a trafón a kapcsolás jó?
Hello!
Nem olvasod el amit írok? Miből lenne kétszeres feszültség? üdv! proli007 A hozzászólás módosítva: Nov 26, 2012
Nem akarok kétszeres feszültséget, a rajz rossz most látom, de a lényeg nekem hogy csak legyen meg a secunderen a kimenet mind az én rajzomon a zöld a te rajzodon a piros jel alak a feszültség menyen -5v-töl +5v-ig.
Hogy a fénycsövem anódjai egyformán terhelődjenek...
Igen tudja!
A hozzászólás módosítva: Nov 27, 2012
Üdv. Mindenkinek!
Segítségeteket szeretném kérni! Kollégám felkeresett egy olyan kéréssel, hogy az autójába szükség lenne egy időzítőre. A lényeg az, hogy 12V-ról működjön és kb. 15 mp után húzzon meg egy 12V-os relét, amit meg is kell tartson. Annyit tett még hozzá, hogy riasztóhoz kell (talán így közelebbi valakinek a kérdés válasza). Ha van itt a Hobbielektronikán ilyen kapcsolás, akkor elnézéseteket kérem, de nem találtam. Köszönöm szépen a segítségeteket!
Hello! Igen pld. itt van. üdv! proli007
Köszönöm válaszod! Jónak néz ki, remélem, megfelel a kollégámnak is!
Sziasztok!
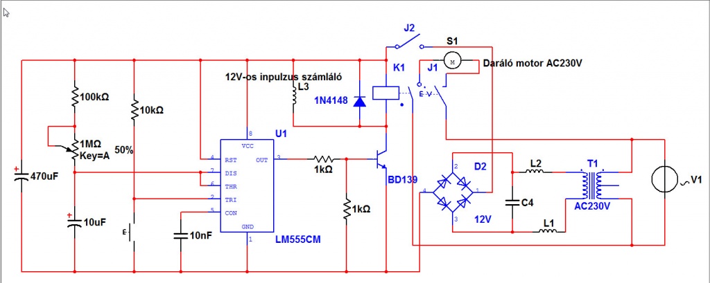
Segítséget szeretnék kérni! Munka helyre csináltam egy daráló időzítő áramkört impulzus számlálóval. Az eredeti gyári panelja bizonytalanul működik ezért én 555 IC -t használtam monostabil üzemmódban. A táp rész az gyári (relé, egyenirányító, trafó, puffer kondi, stb.) Nyomok egy gombot, indul a darálás (ugrik egy felet a számláló). A darálás idejét 1s-10s-ig lehet be állítani potival. Ha letelt az idő megáll(ugrik egy másik felet a számláló) és vár, hogy nyomjam meg a gombot ismét , hogy ismét daráljon. Ha a relére nem kötöm be a motort (a számláló bekötve) szépen működik, számol rendesen. Mihelyt rádugom a daráló motorra és indítom nem áll le a darálás és a számláló is folyamatosan számol . Olyan mintha a tranzisztor nem zárna le folyamatosan szivárogna. Mi lehet a probléma ? Hol rontottam el? Köszönöm előre is a segítséget.
Hello!
Érdekes amit írsz.. "ugrik egy felet a számláló", "számláló is folyamatosan számol". Miféle számláló? a Relé egy számláló? De mindegy. A hálózat, és a terhelés kapcsolása zavarhatja az időzítőt. - Próbáld meg a trigger bemenet szűrni egy kondival (Tápfesz bekapcsolásakor elindulhat a darálás.) - Válaszd le az IC tápját egy diódával a reléről. (A relé így nem fog több villanyt kapni mint 12V. A dióda jobb ha 1N400x típusú.) Tegyél kondit a trafó és a GND közé is. Ha már a trafóra tettél.. - Tegyél zavarszűrő tagot a motorra. 100nF/100ohm, de valami X2 kondi legyen. - Földeld a GND-t ha mód van rá. üdv! proli007
Szia!
Módosítottam a rajzot. A diódát jó helyre raktam? "- Próbáld meg a trigger bemenet szűrni egy kondival " Az nem jó ha bekapcsoláskor elindul a darálás. "- Földeld a GND-t ha mód van rá." holnap kipróbálom. Nem lesz probléma mert az egész váz teljesen fém. Az impulzus számláló ilyen van benne. Ha feszt kap akkor a relé behúz benne, ugrik egy felet majd a fesz megszűnésekor elenged megint egy felet ugrik. Összességében ez 1 számolásnak felel meg. Köszönöm a segítséget, nem adom fel mert külön megy az áramkör csak motorral rosszalkodik. Majd beszámolok, hogy sikerült.
Hello! Akkor tedd a kondit, a tápfesz, és a 2-es láb közé. üdv! proli007
Rendben , az ellenállással párhuzamosan? 10nF vagy 100nF elég lesz?
Hello!
Mivel a 10kohm-ot mindenképpen érdemes megtartani a nyomógomb miatt, lehet célszerűbb lenne a nyomógomb és a 2-es láb közé egy 100kohm-ot tenni, és úgy a 100nF-ot a 2-es és a táp közé. Ekkor 10ms szűrése lesz a trigger lábnak. üdv! proli007
Módosítottam a rajzot. Így jó lesz?
Hello! Majdnem, a nyomógombról a tápra még vissza kell tenni a 10kohm-ot. üdv! proli007
|
Bejelentkezés
Hirdetés |
















