Fórum témák
» Több friss téma |
CMOS vagy sima 555-t használsz?
Azt hogy a relé nem megy az 555-el biztos hogy nem a dióda hiánya okozza. Szerintem csak egy dióda kell, a relével párhuzamosan, úgy hogy az 555 kimenete záróirányban feszítse elő. (Ugye a relé tekercsének induktivitása energiát tárol amikor be van kapcsolva a relé, ha te kikapcsolod akkor az energia nem fog hipp-hopp eltűnni, ezért a tekercsen egy olyan feszültség jelenik meg, hogy a tekercs árama valamerre tovább tudjon folyni akár egy-két tranzisztort átütve is.) ui: Nem, a csengőn továbbra is váltóáram fog folyni, ez elektronika fog csak menni az egyenírányítóról, mindjárt rajzolok... A hozzászólás módosítva: Nov 17, 2012
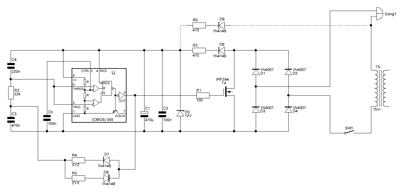
Így gondoltam, remélem minden világos. R6 D9 szerintem nem kell ha CMOS 555-t használsz, de azért odarajzoltam. R4 R5 aránya határozza meg a kitöltést, eredőjük meg a frekvenciát. CMOS 555-nél az 5-ös lábat mindenképp hidegísd le.
Sima 555-el C3 C4 értékét meg kell növelni, R4 R5 értékét csökkenteni kell, hogy ne legyen probléma a belső komparátorok szivárgó áramából...
Hopp, megvan!
Az OUT és a VDD közé rakva a relét működik!! Úgy látszik itt nem tud induktívan visszarúgni. Akkor nem is kell semmi dióda meg semmi, csak az OUT és a VDD közé kell kötnöm.
Hűű. Szép kis kapcsolás.
![]() Bárcsak érteném is. Pld a szaggatott vonal miért szaggatott? Meg hogy szaggatja ez meg a Gong-ra jutó feszültséget, mikor fixen a tápra van kötve a Gong? Most először asszem akkor összerakom relével a cuccost, aztán majd amikor már tudok hozzá alkatrészt szerezni, akkor majd megcsinálom ezt a verziót. (ha előbb szimulátorban sikerül működésre bírni) EDIT: Ja h.lyevagyok, nincs is fixen a tápon, sorba van kötve az egésszel. EDIT2: TLC555 -t használok. A hozzászólás módosítva: Nov 17, 2012
Az 555-ös Discharge lába miért nincs sehová se kötve? (így még szimulálni se engedi)
Meg a D5 az konkrétan milyen dióda?
Phűű, PSpice oltári nagy * rajzol ebből az áramkörből. Valami nem jó...
A hozzászólás módosítva: Nov 17, 2012
Ltspiceban gond nélkül megy. (Mindjárt rájövök miért nem tudok printscreenelni és akkor felrakom)
D5 az egy 12V-os zéner. A 7-es láb azért nincs használva mert az időzítő kondi töltése/kisütése is a 3-as lábról történik (a 7-es és a 3-as láb ugyanaz, a hetes csak elnyelni tud) Ha nemengedi így, akkor valami gond van a szimulátorral, szép lenne ha a valóságban sem működne ha nem kötöm be a 7-es lábat ![]() ui: Igen, sorban van, a szaggatott vonal meg azért szagattott mert vagy kell vagy nem. A hozzászólás módosítva: Nov 17, 2012
TLC555 OUT-GND között csak 10mA-t tud, OUT-VCC között bír 100mA-t is, ezért nemhúz meg a reléd. (Adatlap eleje)
A hozzászólás módosítva: Nov 17, 2012
Hát igen, én is meglepődtem, mikor először szembesültem vele, de sajnos az Orcad-PSpice az egy ilyen bénaság, hogy ha egy IC lába nincs sehová se kötve, akkor "floating node" és nem hajlandó az instennek sem csinálni semmit sem, míg valahová nem kötöm azt. És ha egy saját magára visszamenő hurkot csinálok, az sem jó neki, hanem rendesen kell kötni valahová.
![]() Az egyetlen amit látok az adatlapján az ez: " High Output-Current Capability – Sink 100 mA Typ – Source 10 mA Typ " Ez lenne az? Eddig nem is értettem ezt, nem tudtam mit jelent, (mármint a kettő közötti különbség) eszerint a 'Sink' (süllyedni) az nekik az OUT-VDD -t jelenti, a Source (forrás) meg az OUT-GND -t?? Hogy lehet ilyen h.lye semmitmondó elnevezést kitalálni... A hozzászólás módosítva: Nov 17, 2012
Na, rengeteg * után végül csak sikerült összerakni ezt az áramkört is Orcad/PSpice-ban. A két szabályzó ellenállást is jócskán meg kellett növelnem, egészen 300K-ig.
Most már mű* szimulálva, csak még néhány apró bajom volna vele. Az egész nem bekapcsolással indít, hanem 'jópár' mS-ig kikapcsolt állapotban van először a Gong. Ezt sehogy sem sikerült orvosolnom, próbáltam P-FET-tet rakni az IRFZ44 helyére, nem ment vele, próbáltam egy P-tranyóval negálni a FET bemenő jelét, attól is meghülyült az egész, próbáltam az időzítőkondikat cserélgetni, állítgatni, próbáltam a többi kondit, meg még néhány más egyebet, de sehogyse tudtam elérni, hogy először bekapcsolva legyen a Gong. Hogy lehet ezt megoldani? A másik meg, hogy kikapcsolt állapotban is folyik valamennyi áram, ilyen 0.4V mértékű, azt hogy lehetne lecsillapítani mégkisebbre? A hozzászólás módosítva: Nov 18, 2012
Hello!
Egy kicsit magadba szállhatnál. Mindent, mindenkit lehülyézel, leszarozol, közben fogalmad sincs semminek a működéséről. Össze-vissza kapkodsz, cserélgetsz, egyik rajzról a másikra, az egyik problémád még meg sem oldódott, belekapsz egy másikba. Nem kellene az alapokat elsajátítani előbb? Plusz nem hallgatod meg mások tanácsát. Írták, tegyél diódát a relére. Tettél? Nem kihagytad. Mert úgy is "működik"! Majd ha elszáll az 555, akkor meg az "vacak".. Nem mérsz semmit, Ha valami nem működik pld. nem húz a relé, nem mérted meg a feszültséget, csak ide-oda kötözgetsz, "ez sem jó, az sem jó".. Szerintem így elfáradnak a segítőid is és magadra maradsz.. De ez csak jó tanács volt, mert tőlem azt teszel amit akarsz.. üdv! proli007 A hozzászólás módosítva: Nov 18, 2012
Az a néhány ms késleltetés azért van, mert töltődnek a puffer kondik, egyébként se veszed észre szerintem, akkor lenne gond, ha fél mp. vagy több lenne.
Kikapcsolt állapotban 0.4V? Amper? mA? Mennyi? Hol? Idézet: „Egy kicsit magadba szállhatnál.” Magamba szálltam. Idézet: „Mindent, mindenkit lehülyézel” Magamon kívül eddig senkit nem hülyéztem le. Olvass vissza! Idézet: „Nem kellene az alapokat elsajátítani előbb?” Kétség kívül nem ártana, ezt elismerem. Csak az szerintem nem mostanában lesz, hogy BME-re megyek villamosmérnöknek. Mivel végül programozó lettem, ez az én igazi szakmám, majd ha anyagilag eléggé jól állok, akkor majd szándékozom másoddiplomát is szerezni BME-n. Idézet: „Plusz nem hallgatod meg mások tanácsát. Írták, tegyél diódát a relére. Tettél?” Eddig azért jó pár tanácsot megfogadtam már. Ezt az egyet speciel nem. Nem tettem. Miért? Mert épp nincs kéznél fölös dióda, amit oda tudnék tenni. Egyrészt. Másrészt meg mivel kiderült, hogy a VDD felé kötve elbírja, - és tul.képp. ez is tanács (amit viszont megfogadtam) - szemben a GND oldallal, akkor meg minek diódázzak még? Idézet: „Nem mérsz semmit, Ha valami nem működik pld. nem húz a relé, nem mérted meg a feszültséget,” Ez nem igaz! Mértem, és mondtam is, hogy az 555-nek megvan a helyes kimenő jele! Csak a relére kapcsolva az nem ment. Idézet: „Szerintem így elfáradnak a segítőid is és magadra maradsz..” Sajnálom, hogy így látod a dolgokat, mert amúgy meg már éppen meg akartam köszönni az eddig nyújtott segítségeket is. Ezt ennek ellenére sem mulasztom el: KÖSZÖNÖM MINDENKINEK a segítségét!
10mA megy a fogyasztón kikapcsolt állapotban. Mondjuk ez már inkább ilyen kozmetikázgatási kérdés, nem annyira fontos. Ahhoz biztosan kevés, hogy ilyenkor is szóljon a Gong.
![]() A késleltetés már inkább lehet gond, mert azt sajna nagyon is észre lehet venni. Ez a Gong ügy konkrétan egy régi csengő, ami úgy működik, hogy ha feszkót kap, akkor beleüt egy felül lévő fémlemezbe, és úgymarad, amíg fesz alatt van. Amikor a fesz elmegy, akkor meg beleüt egy alsó lemezbe. Ennek a két eseménynek van csak hangja, a közte lévő időben - amíg fesz van - addig csak halkan kerreg. (nyilván a tekercs miatt) Namost ha kint a kapunál csöngetnek, a postás úgy szokta nyomni a csengőt - mivel nem ismeri - hogy 3 mp-ig nyomja. Ezzel csak az elején és a végén lehet hallani idebent, és néha van, hogy nem vesszük észre. Ez az eredeti probléma, amit meg akarok oldani. Ezért találtam ki, hogy 555-tel megszaggatom a feszültségét, mondjuk úgy 100-200 mS-enként, és akkor folyamatosan fogja ütögetni az alsó és a felső fémlemezt, rendes hangja lesz neki. Namost van olyan, aki már ismeri a csengőnket, és amikor jön, eleve úgy csenget, hogy gyorsan nyomogatja a csengőt, ezáltal maga idézi elő a fesz szaggatását, és jól szól a csengő. Viszont ha most átalakítom olyanra, hogy az első fél mp-ben nem szól a csengő, akkor ezzel a gyorsan nyomogatós jelzéssel pont SEMMIT nem fogunk odabent meghallani. Hiszen pont az elején nem szól a csengő, addig a rövid intervallumig. Ezért kéne, hogy eleve így induljon az egész. A hozzászólás módosítva: Nov 19, 2012
Szerintem tévedésben vagy.
KÉT 555-ös problémáról van itt szó, két KÜLÖN áramkörről, nem egyről. Amiknek egymáshogy semmi köze. Az egyik az első problémám, ahol egy kis RF jeladót vezérelne az 555-ös, a másik oldalon egy csengőféleség, de ezt nem házcsengetésre használom, hanem valami egészen másra, és semmi köze a régi Gongos csengőhöz. Egészen más 'projekt'. A másik probléma pedig a házcsengetés, ez a régi Gongos csengő, itt nincs semmi RF jeladó, egy sima vezetékes csengőről van szó. (itt akarom a relé helyett a Triac/FET -et) Ami az RF jeladós story-t illeti, hacsak lehet, nem akarok NE555-t, mert többet fogyaszt, eddig azért nem cseréltem arra. Amúgy pedig érdekes fejlemény van: tegnap kicseréltem az 1µF kerámiakondit - tehát az időzítőkondit - 2,2+4,7 µF elkókra, valamint a hozzájuk tartozó ellenállásokat is átméreteztem. És jéééé! Megjavult az időzítés!! Most már a helyes 6 mp-ig tart a szünet, és helyesen, fél mp-ig kapcsol be!! Na akkor ez most mitől volt? Csak egyvalamit nem oldott meg a végre megjavított időzítés: az RF jeladó hatókörének problémáját. Amióta módosítottam ezt a gyári áramkört 555 hozzáadásával, azóta jelentősen legyengült a hatóköre, még akkor is, ha fél mp-ig ad a jeladó. Szal tényleg nem az időintervallumtól gyenge. Pedig hát most már a MOSFET-en át kap tápot az RF jeladó része, ráadásul csináltam már neki stabilizált 12V-ot is, szal a merülő elem számlájára sem lehet írni a hatókör gyengülést. A hozzászólás módosítva: Nov 19, 2012
Az egyik ügyben végre van már egy helyes időzítésem, pont amit akartam, már csak a gyenge RF problémát kell orvosolnom.
A másik problémámban meg van már végre egy működő verzióm, egyelőre csak relével. Később talán ezt sikerül relémentesíteni. Szóval egyáltalán nem ugyanott vagyok.
Jó igen, kötöszködjetek még..
Igen, tudom, hogy áram != feszültség, béna megfogalmazás volt. Bár attól még hogy a rá vonatkozó feszültségét adtam meg csak először, attól még áram is folyik ott.
Szia! Ebben: Link a kapcsolásban az M1-M2 kimeneteket miért cserélted fel? Már volt egy jó triak bekötésed: Link. CSAK a GND és M1-es kivezetést kellett volna összekötni. ( Egyutas egyenirányítás. ) A triak a pozitív kimenő impulzusnál ( 555 3-as kimenet = H szint) fog begyújtani.
Ha a triak működőképességében nem vagy biztos, akkor kösd be csak próbakapcsolással: Link és vezérelt PL elemről. ( 1.5V és egy ellenállás elég, kell hogy legyen... Mintha egy LED-et vezérelnél... ) Ja igen... a szimulációk! Sokat segítenek. De a gyakorlatban is ki kell próbálni az áramkört, vagy tesztelni kell az alkatrészeket. Üdv.: _jani_ A hozzászólás módosítva: Nov 20, 2012
Sziasztok. Van egy elektronikám amiben a vezérlést egy 555 Ic adná. Régebben légszerelve megépítettem és működött. Ma készítettem neki nyákot, összeraktam, de nem működik. A tápot egy 12V-os trafóról kapja egy kis graetz van benne és egy 7805 adja még a táp részét. Régen a működő kapcsolásban úgy volt hogy a led villogott a potival beállított frekin. Most ráadon a feszt de a led semmit sem csinál és a tirisztort sem kapcsolja. Mi lehet a gond?
Hello!
A rajz is jó, és a nyák is. Valami nokedli hiba van. Nem fordítva készítetted el a nyákot? Mert ahogy most a lay-ben látod, a forrasztási oldal felől, ennek tükörképét kell látnod. De lehet a diódát fordítva tetted bele, a tranyó nem PNP vagy nem ilyen a lábbekötése.. Meg kellene mérni az 555 feszültségeit, az 1-es (GND) lábhoz képest. Akkor talán kiderül, mi az árulás.. üdv! proli007
Szia!
Azért cseréltem fel, mert próbáltam így is, úgy is bekötni, hátha. Evvel a bekötéssel legalább néha begyújtott a Triac. De így is hibásan. Rendes bekötéssel az alábbi képen lévőt csinálja. Igen, a szimuláció nagyon hasznos tud lenni, ezért csinálom. Gyakorlatban akkor próbálom ki, ha szimulációban már jó. Mert amíg még ott sem, akkor mit várjak a gyakorlattól?
Szia!
Lehet, hogy az a 12 mA-es triak-gyújtóáram lesz a kevés. Az adatlap szerint a gate-be (MT2-n keresztül) legalább 15 mA-t kell átfolyatni a bekapcsoláshoz. Csökkentsd a 400 ohm-ot.
Szia. Ugye a 7805 Ki lábán át megy a vezető sáv. Először egy 7812es stab-ot használtam ami nem volt jó. Ahogy kivettem azt megsérül a vezetősáv és az IC felé ment a fesz meg is volt a 4-93V az IC-n de a led felé már nem ment az áram. Egy kis ón rá és jó lett
CSak attól féltem, hogy a nyákot rontottam el. Mármint magát a rajzot. Vasalni szoktam így csak kiveszem az alkatrészeket és úgy nyomtatom.
Úgy néz ki végre megoldódik mindkét 555-ös problémám.
![]() Az Rf jeladós ügynél a hatókör gyengülést úgy néz ki, hogy leginkább magamnak köszönhetem. Amikor tranyó nélkül és stabilizálatlan tápforrás mellett ment még a dolog, jelentősen leszűkült a hatókör, amit én antenna nagyobbítgatással próbáltam orvosolni, ami akkor mintha segített is volna. Most viszont úgy tűnik rontott, mert miután levettem az extra antennát adó és vevő oldalról egyaránt, nagyjából az eredeti hatókört kaptam vissza. Tényleg ronthatja is a túlméretezett antenna az adás-vételt. ![]() A másik, csengős, Triakos probléma: Nagyon jó ötlet volt külön kikísérletezni a Triakot 555 nélkül! Könnyebb volt megállapítani az elé kötendő ellenállást kísérletezgetéssel. Tudom, igazából számolni kéne, de nekem most egyszerűbb volt kikísérletezni a szimulátorral, hogy mivel mit kapok. Azért választottam elsőre 40A-es Triakot, mert az volt az első amit megtaláltam PSpice-ban, és körülötte csak mégnagyobbakat találtam. De most végre találtam egy olyat, ami kisebb, és a HEStore kínálatában is megtalálható: MAC15A10. Igaz még ez is 15 Amperes, de mégkisebbet nem találtam amit kapni is lehet. (HEStore-ban) Nagyon sokat kellett * a PSpice-szal, hogy hajlandó legyen végre egy használható képet generálni. Eléggé kifacsart paraméterek mellett sikerült csak majdnem két másodpercig leszimuláltatni vele. De ez már elég ahhoz, hogy lássam, hogy tényleg jól működik ezzel a verzióval. Az alábbi képen látható az eredmény. 0.6s-nél van egy érdekes kiugrás, azt én a szimulátor hülyeségének tudom be. Vagy utógyújtása van a Triaknak? ("...majd állítok rajtad, ne félj!" -HOFI )Köszönöm mégegyszer a hasznos segítségeket! A hozzászólás módosítva: Nov 23, 2012
Szia! Igen! A rosszul méretezett antenna valóban gyengítheti a hatótávolságot.
Szívesen! Nemsoká mehet az éles próba. Élesben is kezd a triac próbájával! ( Óvatosan a GATE árammal! )
Sziasztok
Bővebben: Link Megépítettem ezt a kapcsolást, de nem akar működni, pedig nem tűnik egy bonyolult valaminek! Folyamatosan világít a led rajta. Nincs ebben valami hiba ránézésre? Annyiban tértem el az eredetitől, hogy 10n helyett csak 15n kondim volt, azt tettem bele. Valaki elmagyarázná nekem, hogy az 555 lábainak jelölése mit jelent, melyik mire való pontosan? A hozzászólás módosítva: Nov 25, 2012
Hello!
Elég idétlen kapcsolás, vagy mondhatnám értelmetlennek is. - A kimenetre a tranyós fokozat felől, 47ohm-al csatlakozik. Ha a tápfesz 5V, akkor ez maximálisan 5V/47ohm=106mA (de még ennyi sem lesz a végfok miatt). Az IC kimeneti terhelhetősége max 200mA. Vagy is ha az egész tranyós részt elhagyod, és a Q kimenetre kötöd a 47ohm-ot, akkor ugyan úgy és annyival terhelhető mint most. - Amúgy ha a kapcsolás csak a GND-hez képest van terhelve, akkor a T4-T5-nek semmi szerepe nincs. A kimeneti csatlakozó, meg ezt mutatja, mert azon csak a GND van kivezetve. - Ha egy poti nem feszültséget szabályoz, hanem egy változtatható ellenállás, akkor a legtöbb esetben valami soros korlátozó ellenállás kell hozzá. Itt ha a P1-et minimumra tekered, akkor a tápfesz közvetlen rákerül a 7-es "DIS" (Discharge) kisütő tranyóra, ami ettől besértődhet. - Amúgy ha a P1-et tekered, akkor a jelzés ütemideje (periódus ideje) változik. Ha a P2-őt, akkor pedig az jelzés ütemideje, és a "sötét idő" is. Szóval inkább leírhattad volna mit szeretnél rákapcsolni, hogyan működjön, mit lehessen állítani, és ahhoz keresni megfelelő rajzot, vagy "létrehozni". - Az 555 lábai és működése, szerintem számtalan helyen le van írva a hálón, miért nem ott kerested. De elsődleges információ, mindig az adatlap! - Egyébként mind ettől függetlenül azért működni kellett volna a kapcsolásnak, ha még nem pusztult meg az 555. üdv! proli007 A hozzászólás módosítva: Nov 25, 2012
|
Bejelentkezés
Hirdetés |










("...majd állítok rajtad, ne félj!" -HOFI 





