Fórum témák
» Több friss téma |
Fórum » Csöves erősítő készítése
Ne feledd betartani a fórum viselkedési szabályait, és a topik megmaradásának feltételeit. [link]
A téma átmenetileg fagyasztva lett, hozzászólni nem tudsz!
Ha esetleg a kapcsolást is fel tudnád tenni, meg a belsejéből is egy-két képet, az szerintem pozítívan befolyásolná a topik hangulatát.
Hell
jaj persze a belsejéről a kép, máris adom, előre elnézést kérek érte, mert ezen a képen még a legelső összehányás állapotában van, azóta teljesen átalakult, rendes tartókonzolok vanak a paneloknak és a vezetékek is rendezve vannak, tehát a képen még egy félkész belső látható. Az amelyen világítanak a csövek szintén félkész állapot még, nincs pácolva az oldala, rajtavan a védőpapír, és a hangerőszabályzók se lettek még leesztergáltatva akkor, de ezen láccik csak az UV led, jelenleg nincs fényképezőm itthon. A rajz sajna nincs nálam, egy barátomtól kaptam kölcsön a jegyzetet amiben volt. üdv
Hi
hát ez eszméletlen jó! nagyon pipec! grat egyszer én is szeretnék összerakni egy csöves cuccot, csak még most nem merek belekzdeni mert nincs meg hozzá a kellő tudásom. Mennyi pénzből sikerült kihozni a dolgot?
hát köszönöm az elismerést, bizony nemcsak ügyesség kell ehez, sok pénz is.
Volt itthon pár trafóm, amit felhasználtam hozzá, azaz a trafókat amik bennevannak nem kellett megvennem, és igy, kb, nem pontosan 50-60 ezer ft közötti összeget áldoztam rá. Ha a trafókat is megveszem, az még kb plusz 10-15 ezer, ha normálisat veszek. Lehet olcsóbban is csinálni, de én szeretem a preciz szép megjelenést, és ahoz meg bele kell tolni ennyi kesst. üdv
Én is elkészültem 25 Wattos PP csöves erősítőmmel.bővebb infó,illetve képek vannak fent róla a ki mit épített topikban,itt.
Sturbi! engem kifejezetten érdekelnek a legújabb infóid a PCL 86-os SE erősítőről,mert én is építem,úgyhogy ne fogd vissza magad. Üdv.
írtad, hogy használt csövekkel megy az erősítőd, így került 50-60 ezerbe? tehát a csövek és a trafó az + X forint......áooo... hát nem mostanába fogok ilyet csinálni.
először azt hittem a fedél polírozott aluminium, de aztán látom írtad, hogy saválló acél, nem semmi te aztán tényleg megadtad a módját! gondolom nem volt könnyű kifúrni a csövek helyeit, érdekelne, milyen módszerrel políroztad? hány lépésből csiszoltad stb üdv
zsoltee001!
igen használt csövek vanak benne, de ezeket is ugy vettem, de használtan, 8000Ft volt igy használtan, kedves hambazár jóvoltából(ennyiért ujat lehetne kapni) (átbasztak) A csövek helyeit nehéz volt kifúrni mert ez az anyag rettentően kemény. de egy állványos fúróban nagyon lassu fordulaton, folyamatos olajozás mellett, egy furat kb 8-10 percig tartott, nyugodtan öregesen, nem túl erősen nyomva....igy nem defformálta el az anyagot stbs tb A polírozás bonyolultabb, de ilyen helyen dolgozom, igy megoldottam könnyedén csak kiegészítő munka, nem ez a szakmám nyugi Szóval először 120 as csiszolópapírral, majd 180 assal, végül 400 as szemcseméretűvel kell átcsiszolni, végül rózsapasztával egy hatalmas polírgépen amin rongy korong van, felpolírozni. a csiszolókorongok kisflexbe vannak fogva, és azzal csiszolom a lemezt.érezni kell, mert könnyen hullámosra lehet csiszolni, vagy jól elrontani.... Ha valakit érdekel, szivesen vállalok polírozást, alut, savállót, rezet, bronzot stb.... persze a szállítást meg kell oldani és ha kell van pár képem referenciának, pl a kocsim szelepfedelét is felpolíroztam, elég jól fest sztem
Bocsi az Off-ért
Tényleg jó! én ezt az egyedi szpotlámpát csináltam a fürdő szobámba még a télen. mondjuk én alumíniumból csináltam (könnyebb, de nem olyan tartós, könnyebben karcolódik) az aluprofil kamionpótkocsinak az oldalfalából való (kimaradt a gyárban). 120 as papírral kezdtem vibrációs csiszolóval, mivel elég mély karcolások voltak rajta, aztán 500 as papír vízben, majd 1000-es, és utánna jött a polírpaszta és a fúrógépbe befogott polírkorong, a lyukakat először kúpos fúróval kezdtem, de az sokáig tartott mivel a teljes átmérőt elforgácsolta, és inkább rátértem az állíthatós fúróra (nem tom, hogy hívják) konklúzió: a polírozás művészet
- magkeresztmetszet
- vaskeresztmetszet számítás - vaskeresztmetszet mérés A lemezköteg vastagságát szorzod az "E betű" közepének a szélességével. Általában cm-ben mérünk, és cm2-ben kapjuk a magkeresztmetszetet. Ez valamivel kisebb, mint a cséve lyukjának a keresztmetszete. Amatőr gyakorlat számára, 50 Hz-es hálózati trafóhoz, a magkeresztmetszet négyzete (mértékrgység nélkül) elfogadhatóan kiadja 25-150 W-ig a vele készíthető trafó teljesítményét W-ban. Ugyanez M típusú magra is igaz.
Hát Máté, nem tudom mennyire hihető amit mondok, de az az SE odáig fajult már, ezzel az utolsó 1000 µF-al, hogy kisöpört a nappalimból minden más erősítőt.
Jobban szól, mint a 6P3SZ-E-s williamsonom, jobb a paralel PP-mnél is, az SRPP előerősítőm is műhelylésre ítéltetett. Ez az SE lesz megcsinálva integrált erősítőnek. Valamibe beletenyereltem ezzel az erősítővel (nem abba). Nem írom le milyen a hangja, úgyse hinné el senki (némelyik mérnök már így is a kardjába dől). Remélem nem csak az általam fellelt trafóval szól ilyen jól, így ha kész leszel úgyis meghallod.
Én elhiszem amit mondasz.Nekem egy rádióból bontott nagyobbacska (nagyobb mint amit más PCL86-os erősítőknél láttam)kimenővel megy,és mindenféle alkatrész érték módosítás nélkül,hidegítetlen pentóda katóddal is gyönyörűen szól.Amint időm és lehetőségeim engedik kipróbálom nagyobb kimenővel,és játszok kicsit az alkatrészekkel,meglátjuk mit sikerül még kihozni belőle.
Valószínűleg kimenő tekerés is lesz belőle,de akkor már valami jóval nagyobb magra csinálom. üdv
Máté
El is felejtettem megköszönni, igen nagy szereped van abban, hogy ez az SE ilyen gyönyörő hangú lett. Itt tetted a fülembe a bogarat. Idézet: „Még valami:amíg nem volt meg az előírt kimenő,egy szimmetrikus hálózati trafóval ment(2*115/2*7V),és semmi különbséget nem vélek felfedezni az új kimenővel,pedig az ahogy írtam 6,illetve 4 részre osztott.érdekes...” Ebből is látszik, hogy az elektronikában néha korántsem triviális dolgok is meglepetést tudnak okozni, ha az ember fia el tud szakadni kicsit a számok bűvöletéből.
Tanulmányoztam többféle kapcsolást is az EL84-gyel, s lenne pár kérdésem:
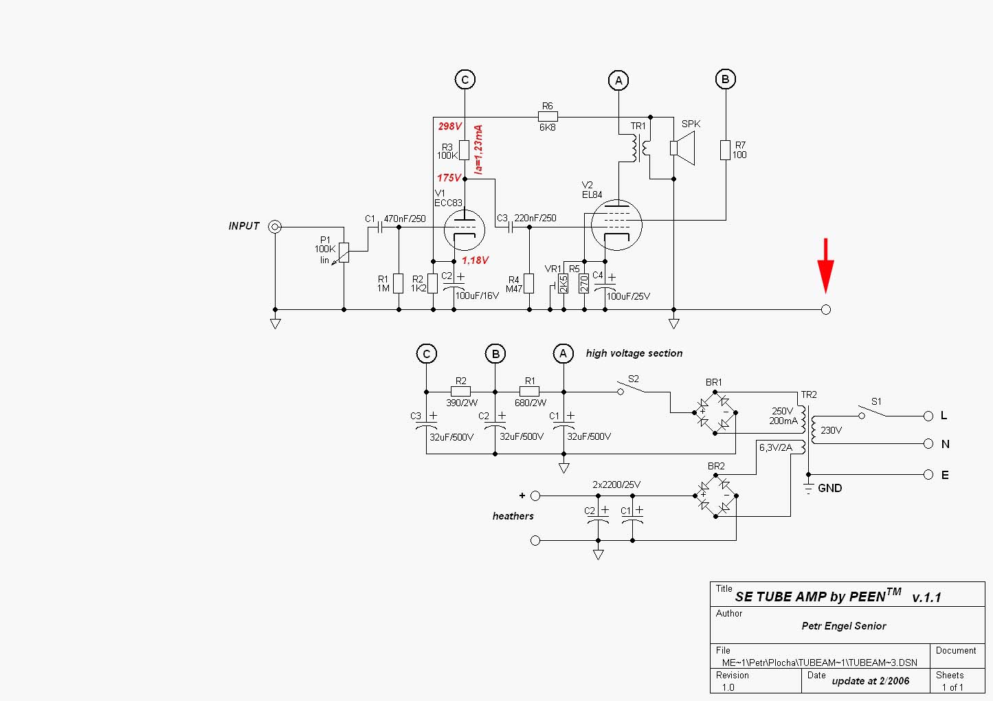
1. Mire jó, ha a g3 fékezőrácsot összekötjük a katóddal? Egyes kapcsolásoknál látom, másutt a g3 egyátalán nincs bekötve. 2. Milyen előnnyel jár, ha a fűtőáram egyenirányított? Talán a brumm csökken, s ezen kívül? 3. A mellékelt kapcsolásban milyen típusú diódát javasoltok a nagyfeszhez, ill. a fűtőáramhoz? 4. Nem egyértelmű számomra a lefelé álló üres háromszögek jelentése. Gondolom, ez az a bizonyos földpont, ami nem azonos az érintésvédelmi földdel. De az ábra jobb szélén mit jelent a piros nyíllal általam jelölt csalakozási pont?
A háromszög bizony a föld. Ha szimmetrikus tápegységről megy a valami akkor a szimmetrikus táp föld pontja a föld. Ha egy "sima" tápról megy akkor pedig a negatív ág. Amit jelöltél, az lenn a Heathers felirat melletti táp rajz egyik kivezetésére kell kötni. Értelem szerűen az a negatív.
Azért várd meg mások válaszát is
Hálás köszönet! Csak feleslegesnek tartottam a nyillal jelölt csatlakozási pont berajzolását, hisz pl. a C2 kondi "-" fegyverzete ugyanarra a földpontra csatlakozik, mint a kimenőtekercs szekundere.
Szerintem van egy kis gond a kapcsolási rajzzal. Ha átfogó visszacsatolást használsz, akkor a trióda rácsán sok a 100 µF os kondi. Vagy nem kell semmi, vagy csak nF-os tétel (10-50 nF között).
Lehet azt is csinálni, hogy 1,2 K-s potit raksz katódellenálásnak és a csúszkára kötöd a 100 µF-ot, aztán mikor beállítottad a legjobb hangzást kicseréled fix ellenállásokra.
Köszi az észrevételt, még nagyon kezdő vagyok, s a nagyok véleményéből próbálok okulni. Így gondoltad a módosításokat?
Bocsi a sok kérdésért!
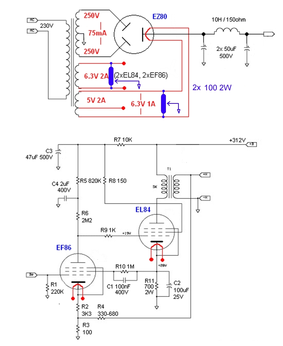
Az áramköri rajzon 200mA-t jelölnek a 250V-os secunderen. Nagy baj, ha ez az érték csak 75mA? Elég lehet ez egy néhány W-os SE erősítőhöz? Mert hozzá tudnék jutni egy ilyen trafóhoz:
hali!
Ha kisebb akkor nem baj. A 250 V-os ágat annyival lehet terhelni,a rajz szerint. Valójában (szerintem) csak annyit vehet fel amennyi a csövek adatlapján van.Amint látod,a triódához oda van irva hogy 1,23 mA a felvett árama,s pentódáé pedig 48 mA. Tehát a válasz az hogy igen,jó lesz 1 olyan trafó ami a 250-os ágán 75mA-t tud leadniEL84 adatlapja
Az a trafó, amit belinkeltél jó lesz hozzá. Ott 2*250 V 75 mA van, ami egytekercsesnél megfelel 150 mA-nak.
Kétutas egyenirányítót csinálj. Szűken elbírja sztereóban is. A fűtés látom nem gond. Igen erre gondoltam a visszacsatolás kapcsán, bár én oda egyáltalán nem tennék kondenzátort, és sokkal nagyobb értékű ellenállással kezdeném a visszacsatolás beállítását (olyan 39 K körülről), ha a kimenő engedné el is hagynám. Aztán ha visszacsatolás nélkül is jó (érdemes erre törekedni), akkor már meg lehet próbálni a katód hidegítést is (100-470 uF). A pentóda katód hidegítést is érddemes megpróbálni sokkkal nagyobb értékű (1000-5000uF) kondival is, illetve annak elhagyásával is. Az, hogy a hidegítő kondik kellenek-e, illetve mekkorák lesznek leginkább attól függ, milyen tulajdonságú kimenőtrafót sikerül alkotni, ezekkel az erősítő hangolásakor érdemes foglalkozni. 250 V os csatolókondi nem jó a két fokozat között, mert amíg nem indul meg az anódáram 300 V van rajta. 400-630 V-os csatolókat használj, ezeknek az értékével és típusával is érdemes kisérletezni, amikor az erősítő már könnyeden, levegősen szól.
Hálás köszönet az önzetlen segítségéedért! Gondoltam, a kétutas egyenirányítást egy 5U4G csővel oldanám meg (a trafó 5V-t is tud, s a cső is baromira jól néz ki, nem is drága), csak nem tudom egyedül összehozni. Előző erősítős kapcsolásomnál látszanak az A, B, C csatlakozási pontok, de ezeket nem tudom megfeleltetni a lent mellékelt egyenirányítós áramkör pontjainak. (Van egy tippem, de túl egyszerű ahhoz, hogy jó legyen.)
Sajnos 5U4-et nem tudsz használni ezzel a trafóval, mert 3 A fűtőáram kell neki, amúgy tökéletes lenne.
A két fojtótekercs tulzás szerintem egymás után, sztereóban oldalanként 1-1 viszont jelentősen megkönnyíti az audifil hanghoz vezető utat. A cső után, ha jól emlékszem 50µF-os kondit is lehet kötni kapásból (de ezt csak így fejből mondom, inkább nézz utána). Az az egyenirányító, amúgy tökéletes, amit betettél, de elég egy fojtó is csatornánként 50+50 µF között. Ha van kisebb teljesítményű egyenirányító csöved, pl. 5Z4 (2 A fűtőáram, 2*125 ma anód),akkor inkább olyat tegyél bele, vagy kell egy külön 5V 3A-es fűtőtrafó is.
Ez így mnnyire tűnik használhatónak?
Váltottam az EF86-ra. (Attól is függ ugye, mit sikerül guberálni...) Keresgéltem az egyenirányító csövek között, s megtaláltam az EZ80-at, amit 6.3V-tal kell fűteni. Nem tudom, ehhez mit szólnál? Külön venném le a 6.3V-t az EF86 és EL84 csöveknek, ezekből 2-2db nem eszik meg 2A-t. A trafó másik 6.3V-os 1A-s szekundere pedig elég lenne az EZ80 fűtéséhez. Az erősítőhöz eredetileg másféle táp volt tervezve, nem tudom, hogy a kép fenti részén vázolt táp esetén is szükség van-e a C3, C5 szűrőtagokra? Érdemes vesződni a 6.3V-ok egyenirányításával? (Nyilván 4 dióda lenne Graetz-ben...) És a fűtésközepeléssel? Köszi előre is!
Ez egy Loftin White adoptáció. Nagyon jó kapcsolásnak tűnik (le is töltöttem). Amit lerajzoltál és leírtál, az úgy ahogy van, tökéletesnek tűnik. Én nem egyenirányítanám a fűtést, csak kiközepelném a 6,3 V-ot. C 5 természetesen nem kell már, ha a fojtó mindkét felén ott a puffer (az egyik maga a C5), C3 nyilván kell (értéke nem tul kririkus).
Megjegyzem a másik kapcsolás is nagyon jó.
Az erősítő kapcsolását innen vettem:
www.elektroncso.hu Csak úgy gondoltam, az ott leírt táp "nem illik" a csövekhez. Így az iránymutatásaid alapján, meg a Google-t használva próbáltam alkotni valami szinpatikusabbat a már meglévő trafóm peramétereiből kiindulva.
A fűtés kiközepeléséről nem sokat tudok, jó barátom, a Google sem nagyon segíthetett, hisz a kifejezés angol megfelelőjét nem ismerem... A "hum compensation" végül talán segített, de majd Te megmondod!
Erről lenne szó? Kékkel jelöltem.
Pontosan erről van szó, de az egyenirányító csőhöz nem kell.
Én egyébként nemes egyszerűséggel be szoktam forrasztani 2 db 1 K-s vagy 470 Ohmos, 0,25 W-os ellenállást poti helyett, eddig még mindig kiütötte a brummot, pedig a legcsekélyebb brummtól is idegbeteg vagyok. Tudom, nem helyes. |
Bejelentkezés
Hirdetés |















