Fórum témák

» Több friss téma
Fórum » JLT-02 analóg forrasztóállomás
Lapozás: OK   90 / 124
(#) Ghoost válasza rockersrac hozzászólására (») Jan 29, 2013 /
 
szia!

Idézet:
„.....a kis 6 lábú tudom hogy az opa.....”

Nem NYERT!
Az nem OPA, hanem egy optocsatolo. [az valasztja le a valtofeszultseget a vezerlesrol.]
Idézet:
„......hanem a másik, a 14 lábú ic, az milyen ic....”
Az egy LM324 tipusu IC.
Idézet:
„....thermo meter feliratnál az jól sejtem, hogy kimenet?...”

ismet Nem NYERT! Mert, hogy az ep, hogy bemenet.
A kapcsolasi rajz sokat segithet a csatlakozok pontos beazonositasaban.
(#) Ghoost válasza Ghoost hozzászólására (») Jan 29, 2013 /
 
...... az meg hozzatartozik az igazsaghoz, hogy szabónagymester altal kozolt
NYAK-on a vezerles[12VAC] es a futes feszultsege[24VAC] kulon csatlakozon jon be!
(#) rockersrac válasza Ghoost hozzászólására (») Jan 29, 2013 /
 
Izé. Optocsatolót akartam írni... -.-'
(#) rockersrac válasza Ghoost hozzászólására (») Jan 29, 2013 /
 
Ha jobbról van a hőelem bemenete, akkor a panel alján, a tm + - az kimenet? :O
(#) Ghoost válasza rockersrac hozzászólására (») Jan 29, 2013 /
 
Bocsanat!
Igazad van.
A jobboldali csatlakozo akkor a homerseklet meresere szolgalhat talan?
[oda kotheted a muszert]
A SET a beallitott a READ a visszamert talan?.
A hozzászólás módosítva: Jan 29, 2013
(#) rockersrac hozzászólása Jan 29, 2013 /
 
Másik kérdésem még: az lm324 lábánál az a kis kondi az 100nF értékű akar lenni? Mert az értéke sajnos lemaradt!
(#) szabónagymester hozzászólása Jan 29, 2013 / 2
 
Na, feléled a topic!

Bár nekem van műszerész bizonyítványom, de mégis rendkívül hülyének érzem magam az elektronikához, pont azért, mert fel tudom mérni mennyire komplex. Mennyi mindent tudnom kell még!
Nemrég egy olyan egyszerű dologban kértem segítséget mint egy három tagú soros feszültségosztó számolása . Nem vagyok kezdő, de a profitól fényévekre vagyok! És alaposan utána olvastam ennek a témának is.
Pár éve, még kapcsolási rajzot is alig tudtam olvasni. De még ma is előfordul, hogy egy komplexebb rajz csak vonalak meg szimbólumok.
Nem akarom senki kedvét szegni, de aki nincs tisztába azzal mi az a műveleti erősítő, vagy optocsatoló, miért van benne az áramkörben, az hogy fog feléleszteni egy ilyen kapcsolást? Aki nem érti mi miért van, felakad egy hiányzó kondi értékén, az helyett hogy megnézné hol foglal helyet a körben, az nagyot fog csalódni! Mit csinál, ha elkezd izzani a pákája, mert vzoole és Attila és egyéb más egyébként nem lebecsülendő terve alapján megy. Sőt ide sorolom magam is! Az én tervem sem biztos hogy 100%-os, épp ezért töltöttem fel, hogy több szem többet lát,ha elrontottam valamit, jelezzék.
Én fél éve bajlódok ezzel az áramkörrel, és annak ellenére hogy tanultam és tettem műszerész vizsgát, nem értettem mi is ez igazán. De mielőtt neki estem volna, alaposan végig olvastam a topicot, kérdezgettem itt-ott. És ha forrasztani kellett, elővettem a pillanatforrasztóm, vagy 12V-rol hajtottam mag a solomon pákámatt, amiről írtam is nem rég.
Aki a hatlábú ic-t opa-nak azonosítja és a 14 lábú ic-ről fogalma sincs mi, hogy fog kijelzőt építeni hozzá? Az a komoly dolog igazán, még külön témája is van!

Tényleg nem akarok senki leszólni, és kedvét elvenni, de akik ennyire statikusan fogjátok fel, hogy milyen értékű alkatrészek és hány darab van az áramkörben, azok inkább vegyenek egy kész áramkört ami be van állítva.
Azért van ez a fórum-topick, hogy segítsünk egymásnak, de "sajnos" ehhez kell egy alapvető szakmai tudás is.
Tudni kell mi az a komparátor, hogy működik, szint úgy a műveleti erősítők, triakok, legalább elvi szinten.


Akkor ez már on-ban.

Nemrég valaki privátban kért segítséget tőlem. Mindegy is miben, itt nem tette fel a kérdését, én meg nem foglalkozok vele külön. De ott annak az illetőnek leírtam mi is akar lenni ez az áramkör. Ezt meg teszem itt is, de a részegységek működési elvébe nem megyek bele, tessék utána olvasni!

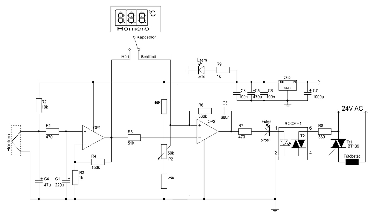
Az áramkör 1. fokozata, a HŐELEM. Erről van írva pár oldallal visszább, de vannak klassz leírások magyarúl a neten.
Ez egy picike valami, ami a pákában van benne, a fűtőbetéttel termikus kapcsolatban. Ha melegszik a fűtőbetét, melegszik a hőelemmel együtt, ami ennek hatására feszültséget generál. Néhány mV-ot "Ezt mérjük"

A 2. fokozata egy zárt hurkú feszültségerősítő fokozat. Ezzel "mérjük" a hőelem feszültségét. Pontosabban erősítsük. Ez az a 14 lábú IC, ami lehet 8 lábú is!
Ez a soklábú IC egy műveleti erősítő, mi arra szolgál, hogy a hőelem feszültségét felerősítse "mérhető" szintre. Ugyanis a hőelem annyira kicsi feszültséget állít elő, hogy elég nehéz lenne "mérni" mert az alacsony feszültsége miatt elég zaj érzékeny. Nem részletezem ezt sem. Erősítés technika...
Lényeg, hogy az első fokozat a hőelem pár mV-os jelét pár V-osra erősíti. Ez már sokkal kevésbé érzékeny, és könnyebben "mérhető" is.
Egyébként innen vehető le az a jel, ami az aktuális READ hőmérséklet mérésére szolgál.

A második fokozat (az 51K-os ellenállás után) egy összehasonlító, un. komparátor áramkör.
Mint a nevében benne is van, összehasonlít valamit valamivel. Jelen esetben az előző fokozat által felerősített hőelem feszültséget egy referencia feszültséggel.
A referencia feszültség az ami a kapcsolás agya. Ezt állítja elő a poti. És itt kiemelném, hogy kis számolgatás árán nélkülözhetőek a trimerek. Ezt a tápfeszből állítjuk elő feszültség osztással. Másik hasznos téma: feszültség osztók.
Itt már kicsit összetettebb a dolog! Itt már két feszültség van egy erősítőn, ráadásúl dinamikus feszültségosztót használunk. Van egy feszültség minimuma, és egy feszültség maximuma. De épp ez a lényege az összehasonlításnak! De nem ez a két feszt hasonlítjuk össze, vagy is nem egymással.
Az osztóval (poti) beállítok egy ref.feszültséget, amit betáplálok a komparátor egyik bemenetére. (Egyébként innen nyerhető a SET azaz BEÁLLÍTOTT hő érték a mérő egység részére.) A másik bemenetre jön a hőelem felerősített feszültsége. Ezt hasonlítja össze a komparátor, és jön létre egy differenciál érték. Differenciál erősítők működése... Ennek annyi a szűk lényege, ha a beállított ref.fesz és az erősített hőelem fesz egyenlő, a kimeneti fesz 0V. Ekkor nem ad jelet az optónak, ami a következő fokozat.

A harmadik fokozat az optocsatoló. Nos ez is lehet több-kevesebb lábú, lévén mi van a tokban. Optotriack, vagy fotodióda. Ennek függvényében lehet 4, vagy 6 lábú. Egyen, vagy váltó áram kapcsolására való. Tessék ennek is utána olvasni.
Ha van fesz a komparátor kimenetén az optó "begyújt", azaz bekapcsol. ezt felfoghatjuk egy virtuális nyomógombnak, ahol az ujjunk a led, a opto elem a kapcsoló. Ghoost említette mi célt szolgál. Galvanikus leválasztást végez. Ez kapcsolgatja a triackot, de lehet fetet is használni, de akár tranzisztort is. Persze ez enneki függvényében változtatja az áramkört is. Ami a negyedik fokozat.

A 4. fokozat, triakkör. Ez az eszköz szintén egy kapcsoló, csak erősebb kapcsoló. Ez megint egy külön témakör, szintén van itt topikja.
Ez a fokozat igen egyszerű működésű! Megy, ill. nem megy. Ha az optó jelet kap, jelet ad a triack-nak is, ami bekapcsol. erre is azt mondjuk, "begyújt". Ez a "kapcsoló" sorosan van a fűtőbetéttel kapcsolva. Kvázi mint egy villanykapcsoló a falban. Akár lámpát is lehetne vele kapcsolni. Sőt, szoktak is, ilyen elven működik a fényorgona is!

Tehát összegezve:
Melegszik a fűtőbetét, benne a hőelemmel. Ennek hatására feszültséget termel a hőelem. Amit nem írtam az elején, hogy ahogy növekedik a fűtőbetét hőmérséklete, úgy emelkedik a hőelem feszültsége is. Ami lineáris. Ezt a feszt felerősítjük, és egy komparátorral összehasonlítjuk egy általunk beállított értékkel. Ha beállított érték megegyezik, a komparátor nem ad jelet, a páka nem fűt. Ha a páka hűlik, a fesz az első fokozaton megváltozik, a komparátor "elbillen", és feszültséget ad az optóra, ami ennek hatására begyújt a triakkal együtt, amin áram kezd folyni, és elkezdi fűteni a pákát, mind addig, amíg a hőelem felerősített feszültsége el nem éri a beállított értéket, és a komparátor kimenete ismét 0V lesz.
ezt felfoghatjuk egy analóg logikai kapunak is.

Az osztóra nem tértem ki külön, mi szintén lehet ezer egy fajta, de ez egy olyan része az áramkörnek, ami nem feltétlenül előre behatárolt.
Mindegy hogy 100K vagy 10K a beállító poti, itt az a döntő, mekkora tartományt akarunk szabályozni és milyen nagy átmenettel.
Az osztó kör lehet párhuzamos, soros, csak potikból felépített, vagy csak ellenállásokból, ill. vegyesen... ez teljesen egyéni. Utóbbi lehetővé tesz némi finom hangolást.
Én úgy terveztem meg, hogy eldöntöttem mi az a min. és max. hő amit használni akarok. Elő ettem egy potit, és a poti értékét belevéve számoltam egy feszültségosztót az adott hőmérsékletekre. És az osztó alsó, felső tagját fixre vettem. De ez nem jelenti azt, hogy hasra ütésre kicserélhető a poti egy kész kapcsolásban, mert mint írtam, a poti értéke is szerepet játszik az osztó eredő ellenállás értékében, ezért a hőértékekre is kihatással van!

Én mindkét osztóra kalkuláltam, de kezdőknek a sorosat javaslom. Egyszerűbb a beállítása.
a poti értéke még abban játszhat szerepet a felhasználásban, hogy a min. és max. hőmérséklet érték között mekkora átmenet legyen.
Természetesen egy kis értékű potival is be lehet állítani ugyan azt a hőmérséklet minimumot, maximumot, de igen hirtelen átmenet lesz. Ezzel szemben túl nagy értékű potit sem ésszerű használni, mert nem fokonként változtatjuk a hőmérsékletet.
Ami még itt lényeges: mindenképp lineáris potit használjunk!!! Ez azért nagyon fontos, mert ellen esetben nagyon meg tud tréfálni...

Végezetül, átdolgoztam a nyákot kicsit átláthatóbbá, hogy akik még most ismerkednek a témával, könnyebben eligazodjanak rajta. A NYÁK-terv szita, avagy próba panelra tervezve készült, direkt minden távolság 1 raszter, hogy könnyen megépíthető legyen. Kivettem az áthidalásokat is. És a hiányzó kondi érték, 100n igen!
A hozzászólás módosítva: Jan 29, 2013
(#) Ghoost válasza szabónagymester hozzászólására (») Jan 29, 2013 /
 
Szep leiras!
En is koszonom a magam neveben. (En nem tudtam volna szepen megfogalmazni )
A hozzászólás módosítva: Jan 29, 2013
(#) szabónagymester válasza Ghoost hozzászólására (») Jan 29, 2013 /
 
Nagyom szívesen mindenkinek!
Jópár éve vagyok tagja a fórumnak, és sok segítséget kaptam már itt. Ideje volt hogy valamit viszonozzak! Na meg annyi mindenről van szó itt, de ez egy kitöltetelen űr volt. Sokáig én sem éretettem hogy működik. Így azok akik most fognak hozzá, jobban megértik.
(#) satuka válasza satuka hozzászólására (») Jan 29, 2013 /
 
Elkészült a panel. Kipróbáltam, az a trafó nem jó hozzá.
Egy másik trafóval próbálva az áramkör működik.
A főpoti közép állásában a hóelem feszültsége 16,0 és 16,1 mV között van.
Mivel a hőfokot nem tudom mérni, valaki meg tudná mondani, hogy ez kb. mekkora hőfokot jelent? Egyébként a hőfok elérése után a piros LED szépen villog.
Csináltam egy pár másodperces videót, hogy látni lehessen a LED villogási ütemét.
Panel-próba
Aki már megépítette, örülnék, ha rá nézne, és véleményt mondana róla.
Köszönöm előre is.
(#) rockersrac válasza szabónagymester hozzászólására (») Jan 29, 2013 /
 
Idézet:
„Bár nekem van műszerész bizonyítványom”
Nekem nincs, de majd lesz két év múlva, én még csak tanulom az elektronikát, de annyi tudásom azért van, hogy fel tudjak éleszteni egy ilyen kapcsolást, csak ha hiányosan vannak az alkatrész nevek beírva, az egy ,,csöppet" nehezíti a dolgomat... És ezt nem bunkóságnak szánom, csak megjegyzés volt részemről, NEM szándékom bunkózni...
A hozzászólás módosítva: Jan 29, 2013
(#) szabónagymester válasza (Felhasználó 15355) hozzászólására (») Jan 29, 2013 /
 
Veled volt már egy félreértésem! Értékelném ha építőleg, ellenben nem szólnál hozzá az én hsz-eimhez! Akár mennyire is máshogy véled, van jogosultsága azállításomnak, mit nem a hasraütéssel találtam ki. Ugyanis némileg ezt az információt kaptam én is! Ergo, az illető is rosszul informált?! Itt a hsz. Elfogadom, ha nem szimpatizálsz a hozzászólásaimmal. Ezt sajna nem tudom kizárni, de akkor ne maceráld az írásaim, vagy szakmailag tedd, miből tanúlhatok másokkal együtt. Ez a hozzászólásod így csak affektálás!

Bocsánat a többiektől, hogy megtörtem a témát ezenírással!!! Senkit nem áll szándékomban félrevezetni!
(#) satuka válasza szabónagymester hozzászólására (») Jan 29, 2013 /
 
Szia.
Mivel már te is építettél hasonló forr. állomást, rá tudnál nézni az enyémre?
A linkelt videóra gondolok.
Köszönet érte.
(#) satuka válasza rockersrac hozzászólására (») Jan 29, 2013 /
 
Már megbocsáss, de igaz, hogy a beültetési rajzon nem szerepelt a kondi értéke, viszont a kapcsolási rajzon ott van.
(#) rockersrac válasza satuka hozzászólására (») Jan 29, 2013 /
 
Akkor nem szóltam, bocsi...
(#) szabónagymester válasza rockersrac hozzászólására (») Jan 29, 2013 /
 
Jönnek a kritikák!
Senkit nem akartam méltatni, és az hogy van bizonyítványom baromira kevés nekem is nagyon sok esetben! De ugyan kérem, hogy akar valaki valamit építeni, ha kapcsolását nem ismeri. Ezolyan mintha a borítékra csak az utca nevet írnám rá.
Aki csak annyit ért, hogy 6 vagy 14 lábú ic, kicsit informálódjon már előtte! Másrészről ellenörzés céljából közöltem a nyákot, nem utánépítés céljából. De ha jól tudom a második nyákkép már alkalmas az utánépítésre...

satuka: nem építettem még, nekem is az első, csak én rá szántam az időt. Link?
A hozzászólás módosítva: Jan 29, 2013
(#) satuka válasza szabónagymester hozzászólására (») Jan 29, 2013 /
 
Ne mérgelődj, nem érdemes. Az előbb írta a kolléga, hogy bocsánat!
Viszont én még mindíg kíváncsi lennék a véleményedre.
22:33-kor írtam, ott a link a videóról. Panel-próba néven
A hozzászólás módosítva: Jan 29, 2013
(#) rockersrac válasza szabónagymester hozzászólására (») Jan 29, 2013 /
 
Annyi kérdésem lehet még ezügyben, hogy ha 100k-s potit használok, akkor kb mekkora a lefedett hőfoktartomány?
(#) szabónagymester válasza satuka hozzászólására (») Jan 29, 2013 /
 
*
Még nemek lett feltéve a hőelem fesz táblázat. A villogásról is volt már szó!! És ha érted a működést, a leírásomból ki tudod hámozni miért villog a led! Egyébként így villog a gyári állomáson is.
De amiért ennyire az én véleményem kéred, segítek neked!
Amikor eléri a beállított hőt, az optó a tiakkal együtt kikapcsol. Aöfűtés led az optó előtt, vagy vele sorban van. Ha nem megy az optó nem világít a led. Ez eddig evidens. Azonban a páka hőtehetlensége nem akkora, hogy percekig tartani tudja a kívánt hőt, ls mivel erősített jellel vezéreljük a komparátort, a "hibajel" is erősítődik, ami nem szószerinti hiba! Mikor kicsit visszahűl a páka, esik a hőelem fesz is, ami pár uV talán, de a komparátormszámára már néhány mV, amit észre vesz és kompenzál. Ergó: hőntartja a pákát úgy hogy kismidőkrembe, be kapcsolja a fűtést. Ezért villog, mikor eléri a beállított hőt.

rockersrac: A lefedett hőtartományt nem a poti értéke határozza meg, hanem a ref fezs. Ami a poti klt végállásán mérhető fesz min. és max. érték. Ezt feszültség osztással álítod be a hőelem táblázata alapján. Keresess vissza, nem messze van. Az én állomásom 300 fokot fed le papíron!! A poti az átmenet finomságát befolyásolja, de az osztás alá, ill fölé nem tudsz menni vele, ami nekem 200 ill. 500 fok. Papíron!!
A hozzászólás módosítva: Jan 30, 2013
(#) szabónagymester válasza satuka hozzászólására (») Jan 30, 2013 /
 
Hanyag voltam tegnap este, mert nem néztem meg a videódat, tévesen ítélkeztem! Bocsánat érte! Most néztem meg, de az a led igen különösen villog! Gyakorlatilag pulzál. Ez rögtön tapasztalható mihejst bekapcsolod, vagy csak hőntartáskor?
Olyan minthana amkomparátor beoszcillálna.
(#) rockersrac válasza szabónagymester hozzászólására (») Jan 30, 2013 /
 
ÓÓÓÓ! Nagyon jó! Nekem tökéletes így, mivel sem lejjebb, sem feljebb nem akarok menni hőfokban, szóval nagyon jó!
(#) satuka válasza szabónagymester hozzászólására (») Jan 30, 2013 /
 
Szia.
Mikor bekapcsolom, folyamatosan világít, míg fel nem fűt. Utána kezd el villogni.
(#) szabónagymester válasza satuka hozzászólására (») Jan 30, 2013 /
 
Akkor az az oka amit írtam már.

Feltöltöm az én általam átalakított kapcsolást. Ennek alapján készült a NYÁK amit korábban közöltem. Ennek a kapcsolásnak az elvi hő minimuma 200 fok, maximuma 500 fok. Ettől természetesen lehet +/- eltérés.
Én még nem építettem meg, ha valaki az én tervem építi meg és problémát tapasztal, legyen szíves közölje a tapasztalatokat!
A hozzászólás módosítva: Jan 30, 2013
(#) szabónagymester hozzászólása Jan 30, 2013 /
 
Szeretném megtervezni smd változatban ezt az állomást.
Számomra eddig idegen és került kivitelezési forma volt ez a technológia. Nézegettem a HEStore kínálatát, de nem találtam smd optotriakot, de triakot sem.
De lehet vzoole egyenáramú fűtésű kapcsolását építem meg, ahhoz van smd alternatíva.
Ami ebben az esetben felmerült bennem kérdés, hogy úgy rémlik az egyenáramú fűtéshez más értékű feszültség kell. Mert más az effektív teljesítmény érték.
Ez mennyire helytálló?
(#) rockersrac hozzászólása Jan 30, 2013 /
 
Naszóval. Nyák kimaratva, alkatrészeket lassan kezdem összeírni, opa, optocsatoló van, ic foglalatok is vannak, többi alkatrészt meg szépen összeírom, és költségvetésem ahogy engedi, megveszem őket, összeépítem az állomást, és majd beszámolok mindenről!
(#) Kovidivi válasza szabónagymester hozzászólására (») Jan 31, 2013 / 1
 
Szia!
Kapcsolási rajzod nincs véletlenül? A villogásra nekem is az jutott eszembe, hogy a hőelemből érkező jelet kicsit lassítani kellene, pufferelni egy kondival. A GND-t ne az egyenirányító lábáról vedd le, hanem a pufferkondi utánról. Az egyenirányító és a kondi között nagy áramok folynak, ami feszültséget ejt, és könnyen bezavarhat. "Ennek annyi a szűk lényege, ha a beállított ref.fesz és az erősített hőelem fesz egyenlő, a kimeneti fesz 0V" - ezt kijavítanám: a komparátor összehasonlítja a két bemenetén levő jelet, és ha a nem. inv. bemeneten nagyobb jel van, mint az invertálón, akkor kiakad plusz tápfeszültségre, ha fordított, akkor negatívra, ami jelen esetben GND. Viszont szimmetrikus táplálás esetén sosem lesz GND a kimenetén ebben a kapcsolásban, mert a két bemenetén biztosan lesz valamilyen kis mértékű különbség (uV), amit máris a nyílthurkú erősítéssel felerősít. Van egy pici lineáris tartománya, de az nem számottevő. Remélem, nem mondtam nagy butaságot.
(#) szabónagymester válasza Kovidivi hozzászólására (») Jan 31, 2013 /
 
Köszönöm a kiigazítást, ez egy hasznos új infó volt!
Kapcsolást töltöttem fel. Pár hozzászólással előrébb van.
Javítottam a nyákot!
Ezt nem tudom hogy hagyhattam figyelmen kívül?!
A hozzászólás módosítva: Jan 31, 2013
(#) Kovidivi válasza szabónagymester hozzászólására (») Jan 31, 2013 /
 
Ja, hogy azt építetted meg! Azt hittem, az egy másik. Próbáld ki, hogy az R5 elé raksz egy 1-47µF nagyságú kondit, ami a GND-re kapcsolódik. Akkor le kellene lassulnia a LED villogásának. Ezáltal kicsit lassabb lenne a kapcsolás, de szerintem úgy egészségesebb. Ha már írok, akkor kösd be az LM324 nem használt lábait is, az adatlap ajánlása alapján. Mert így lebeg, és gerjedhet.
Proli007 válasza: Műveleti erősítő nem használt lábainak bekötése, és ha jól látom, így a 100nF-os kondi GND vezetékének nem kell megkerülnie az IC-t.
A hozzászólás módosítva: Jan 31, 2013
(#) szabónagymester válasza Kovidivi hozzászólására (») Jan 31, 2013 /
 
Ez megint egy jó tanács, mert sokan küszködnek sok féle problémával, hogy minden jó, de mégse jó, mert nem kapcsol be, vagy ki, túlfűt. Nemrég valaki privátban abban kért segítséget, hogy ha szól a zene, ennek ütemére villog a fűtés led... Bár arra nem tértünk ki, hogy ez vajon zene nélkül is meg van? Ezt a villogást sokan nem tudják mire vélni, és akár ez is lehet az okozója. Valamint nem egy olyan NYÁK kering akár itt, akár mások, ahol a dil 14 nem használt lábai lebegnek. ÉS ha valóban belemegyünk az IC technikába, ezek a mikro erősítők azért nincsenek annyira elszeparálva egymástól. mint az elvi rejt szerint...

Ne pont pont ezért töltöttem fel a rajzot, valami ilyesmit vártam!
(#) rockersrac válasza szabónagymester hozzászólására (») Jan 31, 2013 /
 
Én említettem hogy zene ütemére villog az Attila86 féle állomás fűtés visszajelző ledje, és csak zene ütemére villog, ha nincs zene hallgatva, akkor normálisan ki-be kapcsol, nem villog. Van róla video is, csak telefonnal készült, és macerás feltölteni, de igyekszem mielőbb feltenni.
Következő: »»   90 / 124
Bejelentkezés

Belépés

Hirdetés
XDT.hu
Az oldalon sütiket használunk a helyes működéshez. Bővebb információt az adatvédelmi szabályzatban olvashatsz. Megértettem