Fórum témák
» Több friss téma |
Lehet, hogy nem egyről beszélünk. Ez a fázishasításos szabályzás, ami egyfajta PWM, csak szinuszhullámokat nyeseget és nem egyenfeszültséget kapcsolgat..
Hát, ha a csatolmányodra gondolsz, az egy közönséges, tirisztoros egyenirányító... ő gyújtáskésleltetéssel működik. Így jön létre a "fázishasítás... " Egyébként, ez a kifejezés csak egy szleng, komoly könyvekben ilyesmit nem találsz. Mindennek van egy tiszteséges neve... amit linkeltél, az a phase control...ugye, az nem fázishasítás? És a magyarban ilyen sincs, mert egész mást jelentene...
Hello!
Nem igazán értek veled egyet.. Az, hogy az angolszász irodalom és mi, minek mit nevezünk, az között nem mindig van párhuzam. Szerintem nagyon megfelel erre, a fázishasítás elnevezés. De kár ezen lovagolni, hogy ki mikor mit minek becézett.. üdv! proli007
Szeretnék kérni ismét egy kis segítséget, az u2008 al kapcsolatban pár dolog nem tiszta mert sajnos nem tudok angolul, ha megnézitek az adatlapját kapásból 2 verzióra van lehetőség, az elsőben az 1-es láb az áramfigyelő ellenállásra megy, a másodikban az 1 láb egy elektrolit kondival a N re van kötve, mit szolgál ez a két üzemmód.
Ami még nem tiszta az a P1,P2 az egyikkel a fordulatot lehet szabályozni, de a másikkal mit? Segítséget előre is köszönöm.
Kétféle üzemmódot lehet beállítani. Az egyik az áramérzékelős a másik lágyinításos. A két kapcsolási rajz ezt a két beállítást mutatja. Csináld meg ez alapján az áramkörödet. Ne zavarjon meg az, hogy ott indukciós motort szabályoznak, univerzálissal is jól fog működni..
Köszönöm a rajzot, én is nézegettem már csak én szeretném tudni a dolgok miértjét,miért jó az egyik és miért a másik.
Köszönöm
Sziasztok, a robotom motorvezérlője lassan elkészül. Azzal már nem is igen lesz gond. Van viszont egy új projektem, amivel kapcsolatban lennének kérdéseim. Egy takarítógépnek a hajtómotorjáról lenne szó. (Közlekedésben) (Úgy ahogy átolvastam majd 1000 oldalt és rájöttem hogy igencsak komoly gondok jelentkezhetnek egy kefés nagy teljesítményű DC motornál. A motor 36V-ról üzemel és a gyári szabályzója 70 A-es volt. De azt elég gyakran hazavágta és megunták cserélgetni, (elég drága), így megkaptam feladatként hogy építsek egy jobbat. Nos én első körben úgy gondoltam hogy egy brutál N csatornás MOSFET-ekből felépített H-híddal és 2 db félhíd meghajtóval elintézem a nagy teljesítményű részt. (Meg persze külső védődiódákkal és a tápon kellő kapacitású kondikkal.) De most ahogy olvasgattam a témát, lehet hogy itt is érdemes lenne egy áramszenzorral figyelni a áramot és annak függvényében engedni a csúcsáramot. Mivel elég nehéz a gép és elég izmosak az aksik, így hiába tudnak a FET-ek több, mint 1 kA-es impulzusidejű áramot, ezt is simán haza lehet vágni, vagy füstölni fog a motor. Tehát már én is emellett vagyok. (Én légréses ferritgyűrűre és abban egy HALL elemre gondoltam. És PWM frekvenciának minél kisebb értéket, mondjuk 100 Hz. (Ekkor viszont nagy pufferkapacitás kell, ha nagyon felviszem a PWM frekvenciát akkor meg túl nagy a veszteség.) A FET-ek átmeneti ellenállása 2,6 mohm, de a FET-ek gate-source kapacitása 20 nF (100 kHz Uds: 50V). Ez egyből felveti a gondot, hogy nem lehet túl nagy a frekvencia, mert IR2112S típusú meghajtókat néztem ki, amik nem biztos hogy kellően jól megtudják nagy frekvencián hajtani. Remélem úgy ahogy érthető amiről írtam. Lenne pár kérdésem. Mindenféleképp legyen árammérés vagy ki lehet kerülni valahogy? Az árammérés és beavatkozás sebességét minél gyorsabbra kell csinálni, emiatt lehet hogy nem is az MCU-vel kellene a csúcsáramoknál beavatkozni hanem külső alkatrészekkel direktben a meghajtásba. Erről mi a véleményetek? (Amilyen egyszerűnek tűnt ez a feladat az elején, annál bonyolultabb lesz, minél többet olvasok róla :S.) Csatolom a meghajtó és a FET-ek adatlapját. (Milyen külső védődiódát érdemes használni!? Gondolom nem ártana a belsőket megtámogatni még kívülről.)
Üdv.: Miki
Áramot mindenképpen kell mérni.
Javaslom van a farnell-nél ACS758 as szenzort, már használtam olyat és nagyon okos kis cucc. A teljes híd jó lesz, a kapcsolófreki néhány kHz is lehet. A szabályozással kapcsolatban természetesen fordulatszám szabályozásra megy a dolog, de gondoskodni kell arról hogy legyen az áramkörben áramkorlát. Így a hall szenzor jelét felhasználod és túláram esetén korlátozod a kitöltést. Ezt hívják fordulatszám szabályozásnak fölérendelt áramhatárolással. A hidat jól meg kell majd pakolni pufferkondival, méghozzá annyit hogy a teljes híd által felvett ripple áramot melegedés nélkül tudja majd szolgáltatni. Erre érdemes akár szimulácót készíteni a vezetékek valóságos induktivitását és ellenállását is belekalkulálva. Írtam egy privát üzenetet megkaptad?
Köszi az infókat. Az üzit megkaptam, csak pont miután elolvastam utána mennem kellett és elfelejtettem. De itt válaszolok. Fogjuk rá. Assemblyben már egész jó vagyok. Erősen feladat függő.
A pufferkondi számításra mit használjak? Sima "tau"-s időállandós számítás vagy valami komplexebb. Bódézni nem szeretek. ![]() Üdv.: Miki
Köszi az áramszenzor tippet. Jó cucc. És úgyis a farnelltől lesz rendelve a többi alkatrész is, úgyhogy ezt is hozzácsapom. Elég vad 900-1200A-t tud csúcsban.
Kb. mint a FET-ek.
Nagyjából meg is lehet saccolni, de egy ilyen komolyabb hajtásnál megéri kicsit szimulálgatni.
Azt kell tudni, hogy kb mekkora áramot fesz fel maximum a motor, mert azt az áramot kell majd adagolnia a puffereidnek. Legegyszerűbb ha feltelepítesz valami szimulátor progit, Tina, Multisim vagy OrCad és építesz egy buck konvertert amire pakolsz a motorral megegyező terhelést (rezisztív+ induktív), feszültségforrást természetesen megfelelő belsőellenállással. A feszültéségforrástól tovább a tápfesz 1-2uH induktivitáson (vezetékek induktivitása) bele a táp pufferekbe (ezeket is megfelelő belső ellenállással). Onnan meg mehet a buck konverterre. Ez ami minimálisan kell a szimulációhoz. Ha beindítod a félhidat és elkezdesz kapcsolgatni, mérni tudod hogy effektívben mekkora áramok folynak a kondik lábain. Adatlapból pedig kikeresed mennyi az ajánlás.
Én is pont ilyen projekten dolgozok. Egy takarítógép motorból készít ismerősöm egy elektromos quad-ot. A vezérlést én készítem neki. A motor 24V-os, Névleges árama: 41A
IR2121 fetmeghajtókkal és PSMN015-100P mosfetekkel lesz, egyenlőre csak egy tesztáramkör készítve. 6 fethez 6 meghajtó ic, fetenként 50A áramkorláttal beállítva. A PWM jelet PIC állítja elő. Most tartok a nyákkészítés fázisnál. Üdv!
Sziasztok, lenne egy kérdésem. Valahogy működésre kéne bírnom ezt a motort, ez egy ilyen billegő masina ami állítólag segít a fogyásban. Nem is ez a része érdekel, de az asszony örülne neki ha már kidobta 5000-et érte. Vagy az is megfelelne ha valami tudna ilyen kapcsolást amivel a motor fordulatszámát vezérelhetem pl: potméterrel. A gyári panel megkapja a 220-at kis trafónál megvan a 12v az szolgálta ki a fenti panelt ami vezérelte a benne lévő ha17393-at, csak ez nincs meg. Ez a kapcsolás jó lehet hozzá?
A hozzászólás módosítva: Jan 20, 2013
Elég fura ennek a motornak az adattáblája.
A HP az itt horse power vagy egyéb, mert ha lóerő akkor elég kicsi áramot vesz fel ahhoz képest hogy majd 2 kw-os. A másik az IP 00, az is elég vicces. Már ránézésre is min. IP 10-nak tűnik, de szerintem még jobb minősítést is kapna. (Szerintem ezek a kínaiak azt sem tudják mit írnak rá, csak valahonnét másolják a hülyeséget.) De lehet én tévedek. Na mindegy a rizsát mellőzve, az általad csatolt kapcsoláshoz kellene egy 230/110-es trafó. (Méghozzá 2 kVA körüli teljesítménnyel, ami ha jól gondolom, akkor neked nincs.) De megoldható, a hálózatot egyutas egyenirányítással kb. 163 V DC feszültség érhető el. ((230*gyök2)/2) Vagyis egy sima tirisztoros (nem triakos, ugyanaz a kapcsolás, csak triak helyett tirisztor kell) fázishasításos szabályzóval használható lenne. (Igaz ez több problémát is felvet. A hálózatnak nem tesz jót, sőt felharmonikusokkal is jól megszórja, úgyhogy a motorhoz méretezett EMI filter sem ártana a betáp oldalról. De a hálózat még ebben az esetben is csak fél periódusban van terhelve, ami nem egészséges. Egyszerű és jó megoldást viszont nem tudok. Ettől már csak a komplikáltabb kapcsolóüzemű szabályzók maradnak. (Azokkal is megoldható, de lényegesen bonyolultabb pár alkatrésznél.Üdv.: Miki
Akkor valahogy a gyári panelt kéne életre kelteni. Nincs rajta semmi sérelmi nyom persze nem azt jelenti h nem jó. Elképzelhető hogy feszültséggel vezérli a motorra jutó feszt?
Van a gyári panelon két OPTO ha az egyiken a meghajtó tápból pozitívot vezetek be a motor csatlakozón kijön az egyenáram.
A panelen lévő TO-220-as tokos alkatrész típusát és az IC típusát írd le, meg azt hogy a rajta lévő nagy ELKO 200 vagy 400V-os. Ha 400V-os és az IC valami PWM-es dolog, akkor ez pont egy kapcsolóüzemű szabályozó. Ha jó minőségben lefotózod a tetejét és az alját, akkor talán ki lehet silabizálni hogyan is kell vezérelni. (Szerintem egy potival, de nem biztos.)
Üdv.: Miki
Találtam itthon 110 voltos toroidot 1200w összedobom ezt a kapcsolást megnézem legalább hogy szuperál
csinálok fotokat és elküldöm mail-edre köszi hogy segítesz. kondi 450v 220mikro, IC ha17393, és egy fet van a bordán irf 840. A srác is azt mondta akitől vettem h egy potit rá lehet kötni és megy.
Átnéztem a NYÁK-ot. Az IC az egy dual comparátor. Az egyik kimenete vezérli a FET-et. (Bár gondolom hogy áramhatárolóként működhet. Mivel a teljesítmény ellenálláson is átfolyik a motor árama.) Lusta vagyok visszarajzolni, így pedig nem látom át pontosan. De ahogy elnézem semmi bonyolult dolog nincs benne. Én egy 555-össel csinálnék egy astabil multivibrátort, annak a kimenetét rátenném az optóra és készen is van a szabályzó.
Üdv.: Miki
Köszi szépen a választ én is erre gondoltam tegnap este. De olyan astabil multivibrátor kellene aminek szabályozható a kimenete mert az szabályozza a motorra jutó feszültséget nem?
A hozzászólás módosítva: Jan 21, 2013
Hello! Vissza kellene rajzolni a kapcsolást, és akkor egyből látható, mi a megoldás. üdv! proli007
Megpróbálom astabil multivibrátorral és ha nem jutok semmire akkor rajzolás lesz.
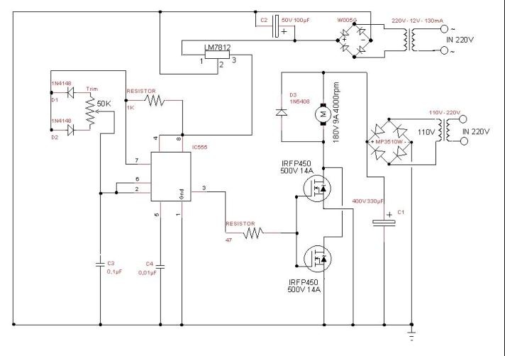
Sziasztok, az eddigi tudásom alapján megrajzoltam egy teljesítmény fokozatot. A nagy áramú fokozatokban jártas emberek véleményét kérném. Van-e még bármi ami kimaradt. (Vagy nem így kellene csinálni.) (Ez egy takarítógép motorszabályzója lesz.)
A hozzászólás módosítva: Jan 21, 2013
Jónak tűnik. A diódáknak el kell bírni a teljes motoráramot is.
A kondik minél közelebb lehyenek a FET-ekhez.
Van több hiba is. Vcc Vdd közé ne tegyél kondit mert azt ott nem szabad szűrni.
Inkább a Vdd Vss közé kell. Kapcsolás szempontjából a Vss és a COM láb egy ponton van de üzem közben a Vss pont ugrálhat a COM-hoz képet. Pont emiatt van benne + még egy szinteltoló. A kondik nem a bizti elé jönnek hanem a fetek tövébe. A menyisége majd az áramtól függ. Panelon a fetek tövébe majd fólia kondi kell. Mondjuk MKP10 630V pár µF-ból pár darab. A diódák a fetek D-S pontjaira feleslegesek. Mekkora frekin akarsz menni? Az IR tuti nem fog bírni egymaga ezekkel a fetekkel. Brutálisan be kell bikázni a kimeneteit mondjuk egy fetes fokozattal. Nézd meg az IR app note-okat ott találsz rá megoldást. Emiatt Rx sem lehet 30Ohm, sokkal kevesebb kell. Sőt lehet nem is kell. A hozzászólás módosítva: Jan 22, 2013
Üdv, mindenkinek
A mai nap során került hozzám egy elég úgymond "modern'' házi robotgép-mixer, és az a problémám hogy gombokkal digitálisan lehetett vezérelni a fordulatot és 1-től 6-ig lehetett rajta állitani a fordulat fokozatokat. Ez az egész rendszer elromlott benne és nem működik, a gazdája azt mondta hogy nembaj ha nem tudom ezt igy originál állapotára megjavitani de legalább annyit próbáljak már meg benn megoldani hogy a motor működjön benne egy potival. És arra már rájöttem hogy a motor benne DC motor, rátettem 30V-ot és lassan tekert. Ebben szeretnék segitséget kérni hogy, kellene nekem ebbe egy DC motorvezérlés. Csak még azt nemtudom hogy mennyi a motor maximális fordulaton ami volt origináltul a 6-os fokozatba hogy akkor mennyi feszültséget kapott a motor, mert ahogy rátettem a 30V-ot az olyan 1-es fokozatnak fele meg kb. a forgás szerint. A régi kapcsolás szerint, ahogy végignéztem a 220V ment bele egy vezérlésbe abból egy relén keresztül bele a motorba, de azt már sajna nemtudtam megmérni hogy maxon mennyi volt is megy a motorra. Ebben szeretném a segitségeteket kérni, hogy ezt a motor fordulat vezérlést hogyan is oldjan meg? A mixer alján lévő adatok szerint az egész 550W-ot fogyaszt.
Hello!
Gyanús, hogy ebben nem egyenáramú motor van, hanem soros főáramköri motor. Az megy egyenről és váltóról egyaránt. Ekkor pedig egy Triac-os "fényerőszabályzó" is megteszi hozzá. üdv! proli007
Hát tettem rá egyenes hálózati 220V-ot is hát nemnagyon tetszett neki
ezért próbáltam ki egyenáramról és arról ment, és az a triac-os megoldás a kimenetén pedig egyenirányitva az úgy működhet? |
Bejelentkezés
Hirdetés |




A pufferkondi számításra mit használjak? Sima "tau"-s időállandós számítás vagy valami komplexebb. Bódézni nem szeretek. 




ezért próbáltam ki egyenáramról és arról ment, és az a triac-os megoldás a kimenetén pedig egyenirányitva az úgy működhet? 




