Fórum témák
» Több friss téma |
Fórum » PC táp átalakítás
A szekunder oldalon ugy nézem hogy semmi hiba.
kiiktattam a védelmetúúgy hogy a 494-es 4-es lábán lévő feszosztó felső tagját kivettem. A tápegység így elindult de nagyon ciripelt és a hűtőbordán lévő tranzisztorok nagyon melegedtek. A +12V-os ágban 21V-ot mértem(a többi ágat nem mértem meg).
Ha nekem szántad az írást, akkor pls használd a válasz gombot!
Remélem soros izzóval nézted a tápod!!! (másképp elszállhat a primer oldal is) A hangos ciripelés lehet zárlattól és/vagy attól, hogy a vezérlés körül gerjedés van. A teendők: 1: Elkókat nézd át és a szecunder hűtőbordához közeli két egyforma kis kapacitású elkót már azonnal cseréld is ki. 2: Ezután mérd meg a többi elkót a kimeneten csipogó állásba (ne forraszd egyelőre ki), nem zárlatosak e. (a púpost azonnal cseréld ha van ilyened) 3: Kis tranyókat is nézd meg, jók e (a 2db meghajtó tranyóra gondolok, ami a tl494 kimenetein van) --- ezeket ki kell forrasztani! 4: schottky-kat ha nem forrasztottad ki, akkor úgy mérd meg! A kimeneteket ezután meg tudod mérni soros izzó használatával, mert úgy zárlat esetén se történik nagyobb gond (először 40w izzó javasolok majd mehet később a 60/100 is). Amelyik ágon nincs vagy nagyon kicsi a feszültség ott lesz a gond is. ??A ps/on működik vagy mindig megy a tápod miután a 4. lábat földelted?? Ha mindent rendben találsz és még mindig nem megy a táp, akkor még 2 dolgot szoktam csinálni: 1: a panelon átvágod egyesével a vezetősávokat amik az egyes kimeneti schottkyk-hoz mennek -- először a tr-től az 5v schottky hoz menő sávokat majd így tovább (2 sáv) 2: ha így sincs meg a hiba akkor ic csere/ de nem hiszem hogy az ic lesz rossz!!! A soros izzó világít vagy villog ha gond van!! Üdv!
A 2 kis elkót kicseréltem a többit pedig lecsipogtattam és jónak tűnnek.
A schottky diódák is jók. a tranzisztorokat még nem néztem de az lesz a következő lépés. Jah és igen múködött a PS/ON lába kiiktatott védelemnél. Köszönöm a tippeket.
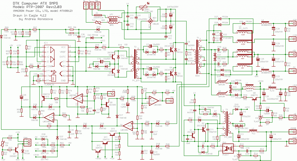
Ezt a kapcs. rajzot találtam hozzá.
Igaz hogy a ptp- 2007-esé de ugy fedeztem fel hogy 1-2 alkatrész más hogy birja a 300w-ot de a kapcsolása ugyanaz. Idézet: „A 2 kis elkót kicseréltem a többit pedig lecsipogtattam és jónak tűnnek.” Én személy szerint válogatás nélkül cseréltem volna az összes elkót. Ahol egy elkó elpusztul, ott elég meleg van ahhoz, hogy a szomszédjai se érezzék jól magukat.
Soros izzóval mit csinál a tápod terhelés nélkül?
Ha világít, vagy villog akkor zárlat van valahol. Idézet: „Én személy szerint válogatás nélkül cseréltem volna az összes elkót. Ahol egy elkó elpusztul, ott elég meleg van ahhoz, hogy a szomszédjai se érezzék jól magukat.” Én is ezen az állásponton vagyok, mindig így szoktam csinálni. Elég sokszor volt már olyan elkóval dolgom, ami jónak tűnt de mégsem ment a táp vele vagy bizonytalan volt a működése.
Mint ahogy először leírtam a kimeneten az összes kondi pupos volt kivéve egyet. Ezeket lendületből kidobtam belőle. A 2 kis elkót meg az 1µF/50V-osakat nem cserélte akkor de ma ezt is megcsináltam.
Még nem próbáltam de holnap keresek egy izzófoglalatot és kipróbálom. A tl494-es kimenetén lévő 2 tranzisztor jó.
Rendben.
Azt is írtad, hogy melegszenek a hűtőbordák. Nézd meg a primertranyókat is, de még mindig azt mondom hogy zárlat lesz valahol. Írj ha megnézted soros izzóval a tápod.
Még egy dolog:
Idézet: „hiányzott a 494-es 2-es lábát negatívval összekötő 270K-s ellenállás.” A tl környékét nézd át ellenállásügyileg, mert ott más hiba is lesz ha 21voltot mérsz 12 helyett. Esetleg a rajz nem teljesen a te tápodhoz való és oda nem 270k kell. Ha magas a kimeneti fesz, akkor a tl nagyon nagy kitöltési tényezőn üzemel. (fel van húzva a tápod) Ez a magas feszültség be tud indítani túlfesz védelmet és emiatt is leállhat a tápod ha a dtc nincs a földön. A borda melegedés és a cicergés viszont NEM emiatt van. Szkópod van? A hozzászólás módosítva: Jan 18, 2013
Megmértem a feszültségeket izzóval.
A 60W-os izzó negyed fénnyel világít. Mért értékek: +12V=12,38V +5V=5,1V -5V=-4,77V -12V=11,5V +3,3V=3,15V 5VSB=- kikapcsolt tápnál 2,18V - bekapcsolt tápnál 0,7V Az 5VSB kivezetésen nem tudom hogy mennyit kellene mérni bekapcsolt állapotban de kikapcsolva kevésnek tűnik. Üdv.
A vsb kondit kicseréled és jó lesz a tápod.
A Vsb-n mindig 5voltnak kell lennie!
Vágja valaki a műveleti erősítőket? Megépítettem a 30V/12A-es atx átalakítást de szeretnék műszereket tenni rá, és a sönttel van gondom mert ugye ha terhelem a tápot akkor a kimeneten megjelenő feszültség a söntön esővel csökken mert a tl előtte figyel viszont ha át rakom a pozitív ágba a söntöt hogy utána figyelhessen a tl akkor az áram korláthoz kellene valami műveleti cucc hogy rá lehessen kötni a tl-re. Ebben kellene egy kis segítség.
Szia!
A kérdésed már egy másik topik határát feszegeti. Kérdés, hogy mekkora a söntöd, és hogy mekkora az a minimális(!) áram, aminél korlátozni akarsz. Lehet, hogy nem is kell műv.erősítő. Talán egy tranzisztoros szinteltoló is jó lenne, esetleg egy optoizolátor. De ha biztosra akarsz menni, akkor 1db műveleti erősítővel tudsz építeni különbségképző áramkört, és egyben az (Ub-Ua)*konstans erősítést is elvégzi. A hozzászólás módosítva: Jan 19, 2013
Kicseréltem a kondit.
Kiakapcsolva adja az 5V-ot. Bekapcsolom és az izzó se világít. Nagyon halkan ciripel.A feszültségek megfelelőek. De amikor visszakötöm az IC védelmét megint bemozdul a venti de mostmár nem ciripel. Ez lehet attól hogy nem mindenhova jutott megfelelő kapacitású kondi vagy a tl494-es halt meg?
A tl ritkán hal meg, de láttam már olyat is. A vsb rész látja el az ic tápfeszét, és így ha ott gond van, akkor az kihat a táp egészére.
Nos meg kéne még nézned a a dtc részt, hogy hova megy és a kistranyókat (ha van) át kellene vizsgálni kiforrasztással. A dtc ha visszateszed a táp nem indul csak megmoccan a venti?
Mérni kéne a vezérlő IC tápfeszültségét, hogy menet közben nem esik-e le. Esetleg egy LED+ellenállás segítségével látni lehetne, hogy egy pillanatra leesik-e az IC tápfeszültsége(a multiméterek nem képesek a gyors változást követni, de a szemed egy picit gyorsabb).
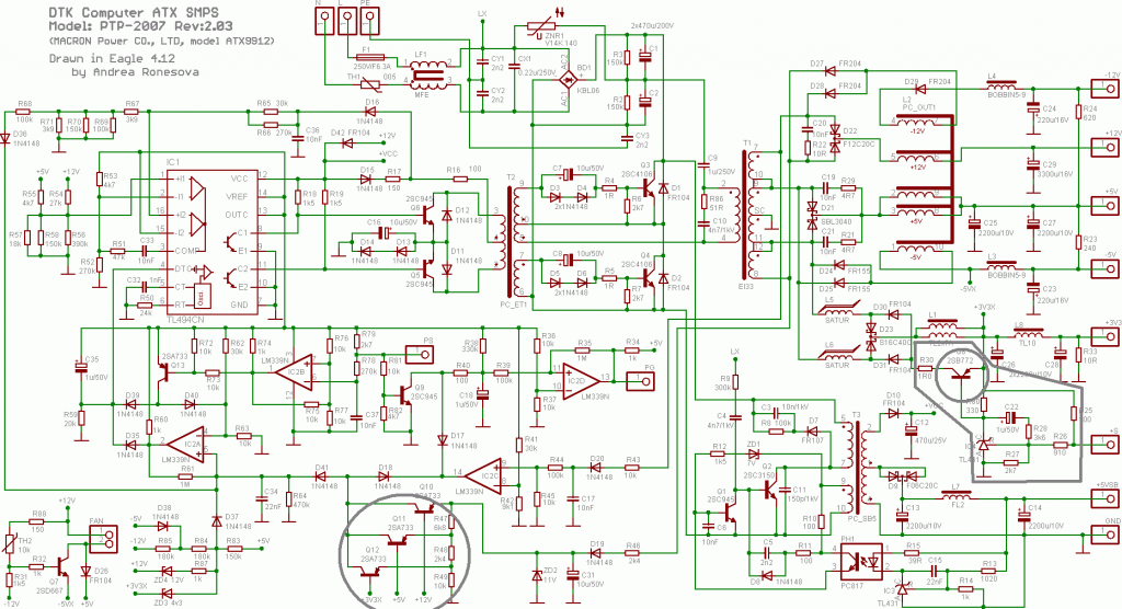
Délután ismét leültem megnézni hogy mi lehet a hiba. úgy ahogy hagytam kikötött védelemmel próbaizzóval. Elsőre ahogy eddig is világítás nélkül normálisan üzemelt megfelelő feszültségekkel. mikor kikapcsoltam majd újra bekapcsoltam az izzó fél fényerővel elkezdett világítani , hangos ciripelés és a Q8 tranziszto forrósodása. (valami még bűzlött is azon a környéken). Azóta az összes kimeneti fesz. esett 1-3V-ot (kivéve az 5VSB).
Nem tudom hogy egyik pillanatról a másikra mi lelte. A Q8-at és környékén lévő dolgokat bekarikáztam.
Üdv mindenkinek !
Kis észrevétel , 2db diódapárt nyírtam ki ! Codegen CG-13D panel átalakítottam . 1; 10K Ohmos potival akarom állítani a feszt és az áramot is , rövidre zártam a tl494 7 és 8 lábát , mindjárt a meghajtó tranzisztor és az IC-re gondoltam , kicserélem és mégsem megy a táp ,primer kör jó , szekunderben 10 alkatrész ,végül is a diódapár a hunyó . 2; 12Volt helyett csak 5 és 7.8 Volt állítható 10 K Ohm poti helyett raktam véletlenül 2.2 K Ohmos potit , kapásból régi 100 K Ohm volt , rajta beforrasztottam , itt a bökkenő kh-s volt tekertem rajta kicsit egy pillanatra tán 20 Volt is volt , újból kinyírta a diódapárt . A poti 0 ról végtelen vagy passz Ohm lett , megfelelő poti kell (új) , ezt megtanultam . A dióda típust most nem tudom bocs . Üdv
Általában ha ilyen jellegű hiba van, én csatolókondenzátorra gyanakszok mindig, ugyanis a vezérlés rossz irányba megy a rossz elkótól (vezérlőjel torzul nagymértékben) és ez okozza a ciripelést.
C7 C8 C16 (okozhat ciripelést) valamint C26 C28 C22 mindenképpen cseréld ha eddig nem tetted. Továbbá a 3,3v környékén ellenőrizd a diódákat és mérd ki a q8-t hogy túlélte-e a kalandot. A hozzászólás módosítva: Jan 20, 2013
Szevasztok,
LC POWER, LC6420G típusú táphoz keresek kapcsolási rajzot. Tud valaki segíteni?
Így nem nagyon. Nézd meg benne a vezérlő típusát, ahhoz már nagy eséllyel fogsz találni rajzot.
A Q8 környéki kondik cseréje után kikötött védelemmel elindult nagyon halk ciripeléssel. De ha nincs az 5V-on terhelés akor ciripelt de ment. (még szerencse hogy van benne gyárilag terhelés csak nem vettem észre hogy eltört a lába). Bekötött védelemmel bemozdul a venti, halkan egy pillanatra ciripel. Említetted hogy meg kellene mérni az IC tápfeszét. Arra lennék kíváncsi hogy melyik lábon tehetem ezt meg.
Üdv.
A Tl494 12lába a tápfesz (vcc pin). Az ic tápját ott tudod mérni.
A védelem részt nézd át. Soros izzó kiiktatott dtc-vel mit csinál? Melyik kondikat cserélted? A hozzászólás módosítva: Jan 21, 2013
Már lassan az összes elkót cseréltem. De a kimenetekre már nem mindenhova jutott kondi ezért kerestem a fiókban tv-ből bontottat de nem birják a nagyfrekvenciát(melegednek). Lehet hogy ez miatt tilt le az IC??? Az 5VSB részen nagyfrekvenciás kondik vannak.
Próbaképpen jó a 85c is. Később viszont illik cserélni, mert hamar vége lesz. A védelmed nem emiatt tilt.
A vsb részre új kondit tettél? Idézet: „Lehet hogy ez miatt tilt le az IC???” Ki tudja. Azért melegednek, mert nagy a belső ellenállásuk - akár nagyságrendi különség is lehet! Ez pedig azt is okozza, hogy a kimeneti feszültség terhelésnél jobban hullámzik a kelleténél. Nem néztem a kapcsolást, lehet, hogy van benne valami komparátoros védelem, hogy ha a kimeneti feszültség nagyon megemelkedik, akkor letiltson. A feszültségvisszacsatolásban azért szokott lenni egy aluláteresztő szűrő, tehát a hullámzás átlagát próbálja a névleges feszültségen tartani. Ha nagyon nagy a hullámzás, akkor a kimenő feszültség csúcsa aktiválhatja a védelmet. |
Bejelentkezés
Hirdetés |











