Fórum témák
» Több friss téma |
Fórum » NYÁK terv ellenőrzése
2 vonalat nem tudsz önállóan berajzolni úgy, hogy van róla képed is? Azért lettél ideges mert nem csinálta meg senki helyetted? Nyitni kellene egy új topikot olyan címmel, hogy valaki csinálja már meg helyettem mert ideges leszek ha be kell 2 vonalat rajzolni kép alapján.
Mellesleg idegből csinálva sose lesz semmiből semmi ezt se mondták még?De lásd kivel van dolgod felteszem layban..
Nem azért lettem ideges, hanem már azt hittem totál kész, vasalhatom. Erre nem. Na, meg még mindig nem értem igazából ezt a vándorlásos cuccot, de mondom megrajzolom, de annyit ügyetlenkedtem, hogy azt hittem hogy..
(az is bosszant, hogy a második képernyőt nem tudom beállítani, hogy lássam egyszerre a két rajzot, mert így főleg nehéz)Köszi a rajzot, nagy vagy. Ez már vasalható, és működőképes? Üdv!
Őszintén? Nem
Én tennék bele a tápkondi mellé egy 100 nF -os kerámia kondit zavarszűrőnek és a jobb oldali 220µF-os kondit a baloldali mintájára áralakítanám. Sőt én a 1 ohmos ellenállásokat amiket már az elején leírtam nagyobra cserélném, és a greatzet is betenném középre a jobb tápelosztás végett. De ez én vagyok.Így már működni fog elvileg.
Szia! Ne siess a vasalással. Ez az áramkör kiválóan alkalmas arra, hogy megismerkedj a nyomtatott áramkör tervezéssel.
Ha még nem tetted volna, olvasd el pl. Király Tibor erősítőépítési tanácsait. A rajzom lényege: az egyenirányítóról közvetlenül a puffer kondenzátorokra kell csatlakozni. Mivel kettő van így elébb az egyikre, majd ennek lábairól a másikra. Ne feledd, minden vezetősáv darabka egyben egy ellenállás is, még ha kicsinek is tűnik az értéke. A második kondenzátor már használható csillagpontnak. Innen kell szétosztani a tápot és a testet is. Természetesen ebből a pontból kell indulni a hangszórók test-csatlakozásának is! A táp és a test először az erősítő legnagyobb áramfelvételű pontjával találkozzon - ezek a végtranzisztorok kollektorai. Innen lehet tovább vinni a többi áramköri elem felé.
Sziasztok!Megterveztem a "front panelt" az erositombe, amin talalhato 2 clip led es siman egy egy poti a hangeronek. Valaki leelenorizne? A clip a reloop fele clip detector.Mellekelem azert, annyi hogy kivan szamitva -40v ra de a kepen - 30V lesz.
Szia! Jó lesz, de egy módosítás nélkülözhetetlen!
Attól, hogy a clip és a jel is használja a földet, a két pontot nem szabad összekötni, mert földhurok keletkezik. A clip-nek hozz külön földet!
Átalakítottam, de hogy lesz majd szabad összekössem a két földet, hogy ne legyen földhurok. Ám meg annyit szeretnek megkérdezni hogy a clipnek az erzekelo reszet a tda7294 híd melyik ic kimenetere kell tenni, valahol láttam hogy a 2 -es icre kell.
Az indikátornak a táp csillagpontjából (pufferektől) adj testet. A jel testet célszerű a végfok bemenettől elhozni. Ha az a csillagpontra kötve adja a legkevesebb brummot, akkor is érdemes külön vezetéken hozni őket.
A híd tetszés szerinti kimenetére kötheted a clip-jelzőt. A DC védelemnek ajánlottam a 2. IC egyedüli figyelését.
Köszönöm, megértettem igyfogok cselekedni. Ha valami problémám lesz megyek a tda-s topikba. Meg egyszer köszönöm!
Sziasztok!
Terveztem egy nyákot. Szeretném a segítségeteket kérni az ellenőrzésben. A nyákterv teliföldesnek készült, Sprint Layout 5-tel csináltam. A kapcsolási rajzot mellékelem, az IC-k mellé a kivezetésük száma van feltüntetve felülnézetben. Az IC3 egy szokványos 78L05-ös stabilizátor. Előre is köszönöm a segítséget!
Szia!
Az összes led fordítva van szerintem. (A Levágott rész a negatív)
Köszönöm reloop, és kokozo!
Kokozo, igazad van. Beültetésnél majd figyelmes leszek.
Üdv mindenkinek.
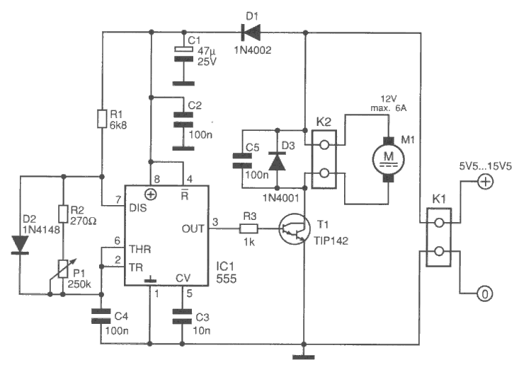
Segítségeteket kérném, az alábbi nyák ellenőrzésében. Egy CO hegesztő huzaltoló motrának a szabályzója. A lényeg az áramkörön van, a reléket majd utólag berajzolom. Köszönöm előre is.
A NYÁK a rajz szerinti kapcsolásnak szerintem megfelel. De az alkatrészeket miért a rézfólia oldalra helyezted? Az 1-es beültetési oldalra kellet volna tervezni aminek az eredeti színe a piros réteg. A két puffer elektrolit kondi így párhuzamosan ahogyan a rajzon is van, szerintem nem jó, lemaradhatott egy díóda a kapcsolási rajz rajzolásánál. Tehát a + vezetősávba tennék egy diódát a két elko közé a 47mikró felé. Ennek értelme lenne, védené az 555-öt a motor Rángatásától, zajától.
Először is köszönöm, hogy megnézted a rajzomat. A színezés csupán a jobb láthatóság szerint lett ilyen, de hogy ne zavarjak össze senkit kijavítom, a diódát hogy gondoltad, úgy mint a mellékletben, vagy most nézem ez ugyan az a kapcsolás? Elnézést ha nagy hülyeséget kérdek de még kezdő szinten vagyok az áramkörök tervezésénél( nyák rajz kinyomtat-marat-beforraszt-azt vigyorog ha netán még működik is).
A hozzászólás módosítva: Jan 22, 2013
Valahogy így gondoltátok?
Igen, a legutóbb elküldött kapcsolási rajzon már ott van a dióda, ami által értelme van a két elkonak. A panel terven viszont a C2 100nF kondi helytelenül a dióda elé került, javítandó. Nem tudom honnan szedted az alkatrészeket. Nincsenek forrpontjai, ami látható, az a piros "furatok" azok nem a fólia réteg része, tehát a réz oldali rajzolat nem tartalmazza. Hogyan készítesz így panelt? Kapcsold ki a képernyő bal alján a piros réteget és meglátod milyen is lenne a fóliaréteg, csupán az IC-nél és a csatlakozásnál lesznek furatok.
A rétegek szinezését viszont az options menünél az alapbeállításoknál megváltoztathatod.
Én gond nélkül meg tudtam nyitni. Minden ott és úgy jelenik meg ahogy kell.
interneteger: A kapcsolásból kimaradt a motorral ellen-párhuzamosan kötött védődióda. Hiányát az áramkör megérezheti. A TIP142-es tranzisztornak rossz a lábkiosztása. Kérlek ellenőrizd a tranzisztor adatlapját.: Link. Az 555 tápvezetékébe tényleg lehetne tenni egy 100nF-os kondenzátort a 1N4007-es után. S kicsit jobban is ki lehetne használni a rendelkezésre álló teret. Javaslom, hogy a tranzisztort úgy helyezd el az áramkörön, hogy azt egy hűtőbordára könnyen fel lehessen csavarozni. ( Persze vezetékkel is össze lehet kötni az áramkört a hűtőbordára szerelt tranzisztorral. Ekkor még kevesebb helyet kell a tranzisztornak fenntartani. ) Amennyiben nem melegszik, akkor ez az elhelyezés sem rossz de, csak nehéz lesz a később hűtőbordát rakni rá. Hirtelen ennyi lenne sz észrevételem.
Köszönöm a hozzászólásokat. Panelterv javítva, a dióda ott volt, csak rosszul másoltam át és így lemaradt. A kondenzátort is áttettem, persze ez mind a figyelmetlenség hiánya pedig ott van a rajzon, a tranzisztorra kerül majd hűtőborda, remélem így most már jobb. Ennyire kicsire is alig tudtam összehozni, de nekem így is megfelel(10X5 cm).
elektroton: nem tudom te milyen Layoutot használsz de nekem az 5-ös verzióba nincs piros réteg, forrpontok tényleg nem voltak, pótoltam. Még valami észrevétel, szívesen várok.További szép napot.
Hello!
A dióda ismét fordítva van, mint ahogy a tranyó bázis-emittere is. De a tranyót ki kellene vinni a panel szélére, mert várhatóan hűtőborda kell majd rá, ha a motor fogyasztása jelentős.. üdv! proli007
Üdv,
Javítottam megint, még valami amit elnéztem? Amúgy a motor max. 6 Ampert ha felvesz lefogva, de a biztonság kedvéért teszek hűtőbordát. A hozzászólás módosítva: Jan 23, 2013
interneteger!
A 6.0-as Layout verziót használom. Már csak egy furatpont hiányzik a javítások után, az IC 5-ös láb hidegítő 10nF kondi 0V-os lábánál. Nekem az egyes alkatrész(beültetési) réteg színe a piros, mint ahogyan a "gyári" alapbeállításnál is. Továbbra sem értem hogyan kerültek az alkatrészeid forrpontjai a piros beültetési oldalra.
Az Layoutom valami buherált portable verzió, lehet ez okozza a hibát nálad. Betettem a forrfület, akkor ezek szerint mehet a nyomtatóba?
Igen, úgy gondolom ha mások sem találnak további hibát.
OK köszönök mindent, így már nagy az esély hogy működjön a kapcsolás. Holnap nekiállok.
Hello!
Az adatlap szerint 5A kollektoráram mellett, a szaturációs feszültség, 2V. Ez bizony 6A esetén 12-15W hőt jelent. Vagy is legalább egy tenyérnyi hűtőborda szükséglete van. Minimum egy ilyen 3K/W-os vagy jobb bordára van szükség. üdv! proli007
Szia! Durva hiba már nincs az áramkörön. Szerintem is mehet a vasaló alá.
( Az elhelyezést meg majd meglátod amikor a panelt beültetted. Egyes helyeken szinte egymáson vannak az alkatrészek. Pedig szellősebben is el lehetne helyezni őket. De ez inkább csak esztétikai kérdés. )
Sziasztok!
Köszönöm nektek, hogy vettétek a fáradságot, hogy kijavítsátok a hibáimat, remélem majd a sokadik panel után szebbet és kissebbet tudok majd tervezni, de egyelőre jó ez nekem.
Sziasztok!
Segítségre lenne szükségem most terveztem először eagle-ben és egy elég drága "projektbe" fogtam. Csöves erősítőt építenék. Lenne olyan szíves valaki át tudná nekem nézni, hogy nincsenek e benne hibák. Előre is köszönöm a nagy segítséget. |
Bejelentkezés
Hirdetés |




Mellesleg idegből csinálva sose lesz semmiből semmi ezt se mondták még?
(az is bosszant, hogy a második képernyőt nem tudom beállítani, hogy lássam egyszerre a két rajzot, mert így főleg nehéz)








