Fórum témák
» Több friss téma |
Ez azt írja, hogy kész
! Ha gondolod, nyomj rá a "Verify"-ra ( ez az ellenőrzés ), ha arra is azt írja, hogy OK, akkor biztos, hogy benne van, amit betöltöttél ( ha ez nem jól működik, az már más kérdés! ) !Steve
Szia!
Nem haragszom az adapterekre, csak mindig tudni kell melyik melyik kontrollrehez jó. Sajnos olyan helyzetet teremt, minha a PC VGA kártyát és a hozzá való BIOS bővítő EEPromot és tartalmát külön helyen tartanád (esetleg felcímézés nélkül). Nincs baj, amíg valaki eligazodik közöttük.... A FoxDelta és egy fórumtársunk munkáját felhasználva... A hozzászólás módosítva: Jan 26, 2013
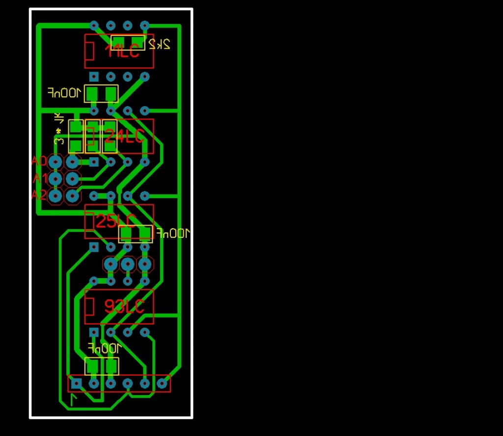
Azért a kondikkal is lehet hibát vinni a rendszerbe : nálam amikor mindhárom foglalat lábaira rákerültek a 100n-s kondik , a pickit nem volt hajlandó felismerni a picet , ezért szerintem két megoldás jöhet szóba . 1 : minden foglalathoz 22-33 n
2: az icsp csatihoz 1db 100n A hozzászólás módosítva: Jan 26, 2013
Erről írtál valahol itt a hobbielektronikán? Mert ezt csak úgy tudom elképzelni, ha a pickit2 kapcsolja égetés előtt a tápot is. Mondjuk letiltott MCRL+letiltott power up timer+belső oszcillátor esetén tényleg be lehet fürödni vele, mivel erre az esetre általában nincs más megoldás, előbb kell kapcsolni a Vpp-t és csak utána a Vdd-t
Eddig nem írtam róla , most is csak a tapasztalatomat írtam le , kipróbáltam klónnal és eredeti pickittel is, amikor a 3 foglalatos dokkolón rajta volt a 3x100n nem volt hajlandó dolgozni a pickit .Ja és az mclrt nem szoktam letiltani ,a powerup timert legtöbször használom ,a belső oszcit viszont soha .
A hozzászólás módosítva: Jan 26, 2013
Akkor már csak arra tudok gondolni , hogy valamelyik kondi hibás volt...
Nem írod, hogy folyamatosan ott volt a Vdd, vagy kapcsoltattad égetés előtt? Utóbbi esetben biztos, hogy gond a túl nagy kapacitás a táplábak között.
Nem szoktam bekapcsolni a vdd-t , azt csak a fejlesztőpanelon használom beégetés utáni teszteléshez . Ezek szerint akkor ez nálam egy ufó jelenség
Egy db 100n val a közös táplábon tökéletesen működik ,tehát részemről nincs jelentősége, hogy minden foglalaton legyen kondi. A hozzászólás módosítva: Jan 26, 2013
A képernyőkép alapján úgy látom, hogy minden jó. Legalábbis, ami az égetést illeti. Attól még a program lehet rossz...
pl. konfigurációs bitek, hardver vagy a program... !
Steve
Ha a program kódvédelme be volt kapcsolva a programozáskor ( config bitektől függ! ), akkor a kiolvasás hibát jelez! Próbálj meg egy tuti programot valahonnan beletölteni!
Steve
Data memory code protected.Ja, nem... bocs, benéztem...
A hozzászólás módosítva: Jan 26, 2013
Amíg rajta van a kódvédelem, addig nem tudod ellenőrizni sem!
Ilyenkor egy sima LED be, esetleg LED villogtatással kellene leellenőrizni a PIC-et és a programozót ( vaalmint Magadat ) és ha így jó, akkor a szerzett programmal van gond!Steve szerk.: Ha mégsincs rajta védelem, akkor működnie kellene az ellenőrzésnek! Ha nem jó, akkor a PIC vagy a programozó hibás ( a Te működésedet hibátlannak véve ) !A hozzászólás módosítva: Jan 26, 2013
Szia!
Ha a forrás a kezedben van (letölthető), a
sort cseréld ki
-ra, fordítsd le és máris nem lesz rajta adatmemória kiolvasási védelem. Az adat memória bekapcsolt védelme nem okozhat program memória ellenőrzési hibát... A hozzászólás módosítva: Jan 26, 2013
Üdv!
Melyik egyetemen/fősulin lehet PIC és PLC programozást tanulni? (Ha lehet egyáltalán.) Előre is köszi!
Sziasztok!
Két PIC közötti adatcserét szeretnék a hossz kb. 10 méter. Milyen busz rendszert javasoltok ehhez. Előre is köszönöm!
Idézet: Melyiken nem lehet? Mármint a műszaki, informatikai, elektronikai profilúak közül? De ha mond valamit: az Óbudai Egyetem a Microchip hivatalos partnere. „Melyik egyetemen/fősulin lehet PIC és PLC programozást tanulni?” S mondd, ha PIC helyett AVR, MSP430-at vagy Freescale mikrovezérlő programozását tanulod, akkor mit vesztettél?
Feszültséget szeretnék mérni pic-el.
az egyes portokra mekkora feszültség kerülhet? Tudomásom szerint 5 V, de neten a kapcsolásokat nézve sokkal több megy a bemenetnek választót port lábra. Most akkor mekkora feszültséget engedhetek a port lábra. pic típ: 16f883 köszi Idézet: Nem mehet több. Le kell osztani. „a kapcsolásokat nézve sokkal több megy a bemenetnek választót port lábra.”
Sziasztok!
Encoderrel szeretnék picet vezérelni, de nem tökéletes. Egyik irányba jól működik, másik irányba csak lassú tekeréssel, gyorsan tekerve ugrál. Az rb0 és rb1 lábakon van az encoder. Kódrészlet:
Van valami ötletetek, hogy miért viselkedik így? A hozzászólás módosítva: Jan 27, 2013
Valaki tudna segíteni abban, hogy a PIC lábkiosztásánál hogyan jelölik a programozható lábakat az adatlapon?
Szia!
A típus programozási leírása. Bővebben: Link
Szia,
köszi a választ. Egy DS18B20 mért értékét szeretném egy PIC-el feldolgozni "relé vezérlés" és továbbitan (10 méter) egy másik PIC-hez a mért digitális értéket. Üdv: attis71 |
Bejelentkezés
Hirdetés |




! Ha gondolod, nyomj rá a "Verify"-ra ( ez az ellenőrzés ), ha arra is azt írja, hogy OK, akkor biztos, hogy benne van, amit betöltöttél ( ha ez nem jól működik, az már más kérdés! ) !


?!





