Fórum témák

» Több friss téma
Fórum » Csöves erősítő készítése
 
Témaindító: seedz, idő: Márc 31, 2006
Témakörök:
Ne feledd betartani a fórum viselkedési szabályait, és a topik megmaradásának feltételeit. [link]
A téma átmenetileg fagyasztva lett, hozzászólni nem tudsz!
Lapozás: OK   1492 / 2208
(#) DaviS hozzászólása Feb 2, 2013
Üdv!
A minap találtam két Philips 1,5W-os kimenőt ECL86-hoz, szerintetek érdemes építeni belőlük erősítőt, vagy felejtős a minősége?
(#) Action2K válasza DaviS hozzászólására (») Feb 2, 2013
Én megépíteném. Deszkában összerakod, s ha tetszik dobozolod. De szerintem nem fogsz csalódni, pláne ha jófajta hangsugárzóid vannak.
(#) djhans válasza DaviS hozzászólására (») Feb 3, 2013
Azt hiszem Sturbi ilyen kimenőkkel már épített és nagyon jó minőségűnek mondta.
(#) Szpisti válasza DaviS hozzászólására (») Feb 3, 2013
Helló!
Van nekem is egy olyan rádióm, amiben ilyen kimenő van, és meglepően jól hozza a mélyeket is - ahhoz képest amit a méretéből kiindulva gondolna az ember. Ma megint volt egy ilyen Hornyphon a zsibin, de 3ezret sokalltam érte.
Szerintem okvetlen próbáld ki, nem fogsz csalódni.
(#) DaviS hozzászólása Feb 3, 2013
Köszönöm, akkor majd összedobok belőlük egy mini csövest!
(#) sturbi válasza DaviS hozzászólására (») Feb 3, 2013
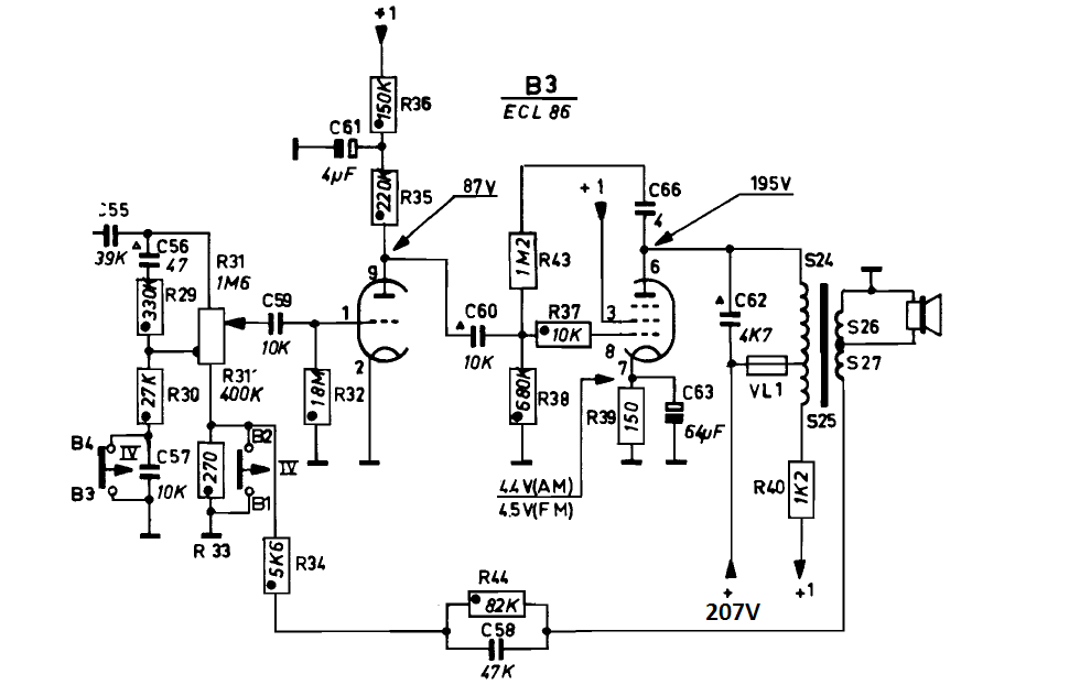
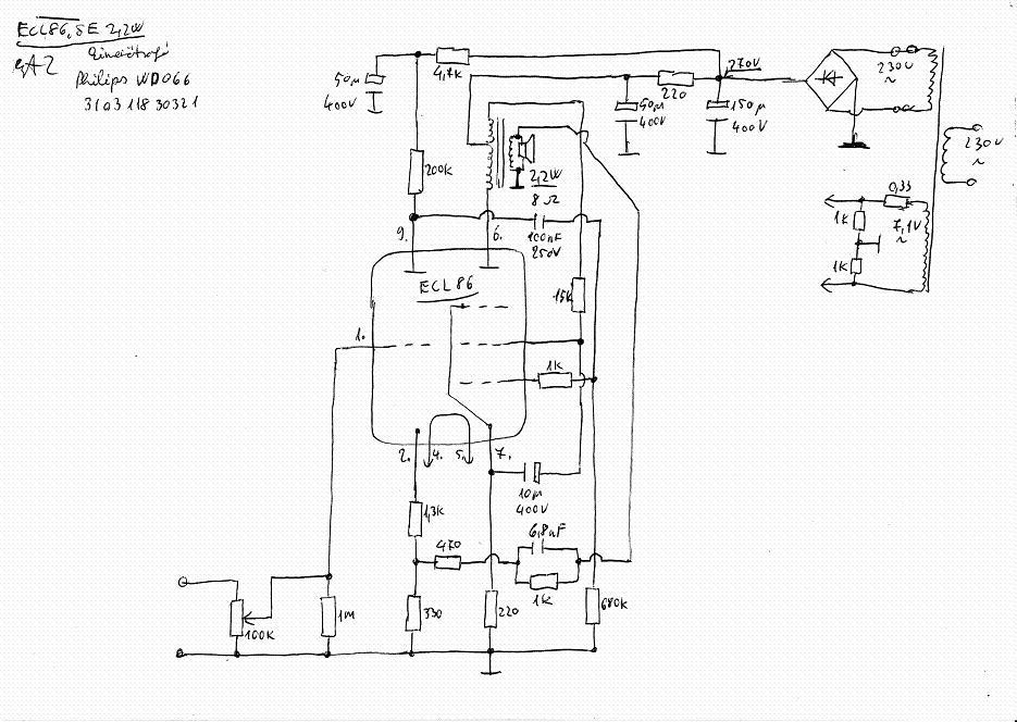
Itt van hozzá egy kifejezetten jó hangú kapcsolás, 2,2 W-ot tud 8 ohmra. A tápot a kimenőtrafó hőkioldójához tedd (én kiszedtem a hőkioldót a trafóból), és a kisebb dc ellenállású rész megy a segédrács felé (10-15 K-val, hogy a katódellenállásról tudjon kapni némi kompenzálást (pozitív visszacsatolás, mert meglehetősen nagy a dcR-je a traficseknek)). A 220 ohmos katódellenállást ne hidegítsd kondival, ha esetleg kicsi lenne az érzékenység (de nem az), akkor a 220 ohm 330 ohm közé kell egy 15-22 K-s ellenállás pvcs-nek. Látom nem teljesen egyforma a két trafód (a kapcsolást WD 066-ra csináltam), ha eltérne a hőkioldó környékén, akkor a 15K-t simán kösd fel a tápra a trafó kistekercse helyett. Ez csak egy kapcsolási változat, teljesen hagyományosan is elég jól szól, nem akarlak erre rábeszélni, csak mint alternatívát mutatom...

IMG.jpg
    
(#) DaviS válasza sturbi hozzászólására (») Feb 3, 2013
Köszönöm, a kapcsolást a hétvégén majd összeépítem. A két trafó egyforma rádióból van, csak a gyártási év más, kinézetre nincs különbség a kettő között, de majd mérek egy induktivitást. Még azt kérdezném meg hogy 30w-os trafóról elmegy-e a két oldal, vagy az már nagyon izzadna?
(#) bta válasza sturbi hozzászólására (») Feb 4, 2013
Érdekes kapcsolás, hogyan aránylanak egymáshoz a primer tekercsrészek?
(#) bta válasza DaviS hozzászólására (») Feb 4, 2013
A következő projekted pedig egy nagyérzékenységű tölcséres hangsugárzó lesz
(Ha tényleg valami jót akarsz...)
(#) bta válasza sturbi hozzászólására (») Feb 4, 2013
Idézet:
„Ilyenkor legtöbbször egyszerű érintkezési gondok szoktak lenni, ezért írtam amit írtam. Meg kell próbálni újra bedugni a hibásnak vélt csövet”


A régi csövek bevonat nélküli lábain bizony, vastag "kéreg" alakulhat ki 30-50 év tárolás folyamán, és ez bosszantó hibák forrása lehet. A megoldás:

1. A beszerezhető legfinomabb dörzspapírból vágott alkalmas méretű darabkákkal szépen sorban, körkörösen, a lábakra merőleges irányú körbedörzsöléssel lecsiszoljuk a kérget. (Ha nem látszik vészesnek a helyzet, ez a lépés kihagyható.) Simább felület érhető el, kis fogkrémmel a smirglin.
2. Fogkrémes-fogkefés polírozás. (Nincs értelme túlzásba vinni.)
3. A csiszolásban megbúvó fogkrémmaradványok lepucolása (mosogatószer, folyékony mosószer, higított sampon, ki mit talál...)
4. Végül, a mosószermaradványt alkohollal célszerű lemosni.

Csak óvatosan, mert a csőre nyomtatott feliratozás a leggyengébb mosogatószerrel is nagyon könnyen lejön, ha még nincs "beéégve". Az eljárás során eltört üvegbúrás elektroncsőért, direktfűtésű cső kiakadt katódjáért stb. nem tudok felelősséget vállalni, ahogy a 2-4. műveletekhez használt fogkefével utána végzett fogmosás nemkívánatos mellékhatásáért sem
A hozzászólás módosítva: Feb 4, 2013
(#) Longa György hozzászólása Feb 4, 2013
Hali.Kezembe akadt két EL81-es cső.ECL 86-osokhoz készült kimenőket meghajtana?
(#) mayky válasza Longa György hozzászólására (») Feb 4, 2013
(#) bakos13gab válasza Longa György hozzászólására (») Feb 4, 2013
Valami biztos kijönne belőle, de szerintem alacsonyabb illesztést kíván. A börzés Sanyi bácsi készít belőle (PL81-ből) PP-t. Holnap lehet, hogy elmegyek hozzá. Ha érdekel megkérdezem, mert a kimenőit is ő készíti.
A hozzászólás módosítva: Feb 4, 2013
(#) mayky válasza bakos13gab hozzászólására (») Feb 4, 2013
Igen, Raa=2,5 k-s illesztést ír az adatlapja. Nekem ez keltette fel az érdeklődésemet és vettem itt a HE-n egy sráctól 30 db zsír PL81-et. Ja és ha 15-20 W is kijön belőle az se rossz. EL81 adatlap

A csővel csak az a gond hogy semmi se jó hozzá. Új kimenő kell neki, új hálózati :200-250 -os táp és 21,5 V fűtés.
A hozzászólás módosítva: Feb 4, 2013

PL81.JPG
    
(#) Fész hozzászólása Feb 4, 2013
Megvan a hiba.Tönkrement az ecc82,de nem túlterheléstől,hanem a sűrű ki-be kapcsolgatástól.Megszakadt az egyik fűtés.Az az érdekes,hogy elsőre nem égett le teljesen,mert második próbánál még felvillant,aztán égett el véglegesen.
Egyébként az ák. munkapontjainak működését nagyjából megértettem,és be is állítottam,most már hívhatjuk a cuccot erősítőnek is.
Ami vixont még aggaszt:a többi ecc cső is ezt produkálja,hogy bekapcsoláskor felvillannak,majd szépen beáll a két fűtőszál közti balansz.Sima 6,3V-os,tehát nem "ecc" csöveknél ilyet nem tapasztaltam.Fűtés soft-start megoldaná?Ami még kérdés:mekkora áramnál érzik jól magukat az ecc82/81-ek?
(#) kisastra hozzászólása Feb 4, 2013
Üdv!
Olyan kérdésem lenne hogy kimenő transzformátornak torroid is jo lenne? Vagy maradjak az sm102b nél? Ez egy gu50 PP hez lenne.
(#) bta válasza mayky hozzászólására (») Feb 4, 2013
Kijöhet 20W, 6.5% nyílthurkú THD, és a kivezérlés nélkül is max disszipáción üzemelő (valójában "túlhúzott") EL81-esek várhatóan rövid élettartama mellett. (+ az ellenütemre válogatás miatt nem mindegy, mekkora a gyári szórásuk.)
(#) bta válasza kisastra hozzászólására (») Feb 4, 2013
Ha kellően alacsony szórt kapacitásúra van tekerve, akkor jó a toroid is. Együteműnél már probléma adódhat a légrés kivitelezésénél, ráadásul nem minden fajta toroid réselhető.

A hangja megint más kérdés -> maradj a régi jó szilíciumos EI vagy M lemezmagnál.
A hozzászólás módosítva: Feb 4, 2013
(#) frekivalto válasza mayky hozzászólására (») Feb 4, 2013
Szia.

Rajzban tudok segíteni. Igaz, nem PP, hanem PPP (circlotron). Összesen 8db PL kell belőle. Viszont a kimenője sokkal egyszerűbb, mint a sima PP-nek. Kissebb Ra, kisebb induktívítás, stb.....
Nekem is van vagy 50db Valvo PL82-es, újak. Mondjuk én kifejezetten azért vettem, mert már kész volt az erősítőm, csak tartaléknak, meg persze tudjak válogatni, párban.
A hozzászólás módosítva: Feb 4, 2013
(#) mayky válasza frekivalto hozzászólására (») Feb 4, 2013
Maradok a klasszikus kimenőtrafós megoldásnál. Nem akarok olyan sok csövet elpazarolni egy sztereó erősítőre. Lehet hogy a kimenő egyszerűbb de a tápja annál bonyolultabb lenne.
(#) CIROKL válasza kisastra hozzászólására (») Feb 4, 2013
Természetesen jo a toroid is , az SM mag az majdnem olyan mint a toroid hangilag kicsit nagyobb pl-ul az EI vagy az M de ha netán olyat tudsz szerezni még a régi időkből akor annak nincs ellenfele !
GU50pp -ről van szó , lehet tudni a kiszemelt kapcsolásról ?
(#) Doncso hozzászólása Feb 4, 2013
Sziasztok, mi a véleményetek egy G807-SE ről? Mi várható tőle teljesítményben, és mekkora magkeresztmetszetben illik gondolkodni kimenőtrafó terén?
(#) bakos13gab válasza Doncso hozzászólására (») Feb 4, 2013
Most beszélgettünk egy fórumtárssalerről. Szerintem olyan 8W várható pentódaként. Nézegettem adatlapokat. Illesztést még nem néztem, de szerintem 10cm2 keresztmetszet körül már jó lehet. Szóba került egy PP-is olyan 15W környékére.
(#) Doncso válasza bakos13gab hozzászólására (») Feb 4, 2013
8w-al már boldog tudnék lenni, olyan 9-10cm2 EI vasam szerintem lenne is. Lehet belecsapkodok egy ilyenbe. Tetszik ez a csövecske, lenne hozzá E81CC is.
(#) mayky válasza bta hozzászólására (») Feb 4, 2013
Ezek sorvégcsövek, sokkal keményebb üzemre vannak tervezve mint egy audiocső. Egy ilyen csőnek nyaralás egy AB osztályban működő audioerősítőben zenélni, mint egy sorvégfokozatban folyamatosan nyomni a 16525 Hz-et.
Összevetve egy Tungsram EL84-el jól látható, hogy jóval robusztusabb. Hatalmas katóddal. Ja és a 3-ik rács az inkább egy sugárterelő lemez.
Az viszont érdekes, hogy az anódot nem a csillámhoz rögzítették, hanem ehhez a sugárterelő lemezhez.
Én elgondolkodtam hogy annak idején miért is épített a Philips egy ilyen csővel több amp-ot is, amikor még dúskálni lehetett a jobbnál jobb csövekben.
A hozzászólás módosítva: Feb 4, 2013

EL84_PL81.JPG
    
(#) mayky válasza Doncso hozzászólására (») Feb 4, 2013
Te nem kezdtél már valamikor régebben egy ilyenbe, akkor volt az az időszakod amikor feladtál vele? A készülékházat hirdetted is itt.
(#) Doncso válasza mayky hozzászólására (») Feb 4, 2013
De, bizony, ez évekkel ezelőtt történt, akkor kezdtem ismerkedni a csöves dolgokkal, ez volt a legelső, bele is tört a bicskám, ITT látható is, G807-dead project címen. Most szeretném újra megpróbálni, ezúttal kis tapasztalatot szerezve azóta, ismét nekifutnék. Milyen jó a memóriád. Csodálkoztam is.
(#) mayky válasza Doncso hozzászólására (») Feb 4, 2013
Szerintem mindenki emlékezik itt rá, nem csak én Persze aki itt volt már akkor is. Úgyhogy nem tudsz sumákolni. "Hogy szeretnék építeni egy 807 SE-t, mi a véleményetek?"
A hozzászólás módosítva: Feb 4, 2013
(#) Doncso válasza mayky hozzászólására (») Feb 4, 2013
Na, lebuktam. Próbáálkoztam vele, de tényleg nem ma volt, és az emlékeim halványak, igazából akkoriban nagyon új volt a csöves technika és nem sikerült. Be is durrantam, arra emlékszem csak. Menetzárlatos lett az anódtrafó, meg volt még ott baj. Persze balek volt a sztori, mert egy AV760C anódtrafójáról tekertem le a száz éves zománc huzalt, nem volt gyanus, hogy a lakk csak úgy pattog róla nem is értem, persze megtekertem, aztán füstölt is rendesen. hehe
(#) FordPrefect válasza Doncso hozzászólására (») Feb 4, 2013
Régi EAG erősítőkben csak a trafóvas ér valamit. Meg a réz. Kilóra. A huzal zománcozása nem időálló. És most szépítettem.
Következő: »»   1492 / 2208
Bejelentkezés

Belépés

Hirdetés
XDT.hu
Az oldalon sütiket használunk a helyes működéshez. Bővebb információt az adatvédelmi szabályzatban olvashatsz. Megértettem