Fórum témák

» Több friss téma
Fórum » Kísérő fény kocsiba
Lapozás: OK   1 / 1
(#) Silious hozzászólása Nov 23, 2009 /
 
Üdv
Szeretnék egy olyan kapcsolást összedobni, ami vezérelné a ködlámpámat, mint az új mercikben.
Ha kiszállok a kocsiból, és sötét van(érzékelős), akkor felkapcsolja a ködlámpákat (2x 55W, relé...) és kb 45 másodperc múlva (lehetne állítható is ) lekapcsolja azokat...
A jelet kaphatná a belső tér vílágításról.
Valaki tudna ebbe nekem segíteni, egy kapcsolással?
(#) borvendeg válasza Silious hozzászólására (») Nov 23, 2009 /
 
Hello!
Az időzítést egy 555-el meg lehet oldani. De mi az elvárás? pl.:Ha lekapcsolod a lámpát világítson x ideig vagy kiveszed a kulcsot világítson még x ideig vagy miután bezártad világítson x ideig? Az érzékelős megoldás nem egyszerű mert ha azt akarod hogy működjön minden irányból akkor vagy körberakod érintkezővel vagy valami olyasmit használsz mint az indításgátlóban hogy ha az autó környékén van a kis kulcstartó akkor lehet elindítani. Fogalmazd meg a konkrét elképzelést hogy hatékonyan tudjunk segíteni.
(#) Silious válasza borvendeg hozzászólására (») Nov 23, 2009 /
 
Írtam, hogy a jelet a belső tér vílágításról kapná...
És csak akkor kapcsolna, ha az érzékelő(fény, jelen esetben sötétben) engedi...
(#) bbb válasza Silious hozzászólására (») Nov 23, 2009 /
 
A dolog szerintem nem megoldhatatlan és még csak nagyon bonyolult dolgot se kell elképzelned.
Kell egy sima monostabil kapcsolás (mondjuk ami itt az oldalon a segédprogramok között van), ez 555-öt használ, kis számolgatással, meg egy potival tudod állítani mennyi ideig tartson ki.
A triggert ugye adja a belsőtér világításod (bár szerintem ez nem az igazi, hiszen azt fel tudod kapcsolni bármikor, így inkább a belső világítást is "vezérlő" testvezetékre kötném az indítást), egy sima NPN tranzisztoros invertáló kapcsoláson keresztül.
A fényérzékelést pedig valami optocuccal meg lehet oldani, ez mondjuk az egész időzítő tápoldalát szabályozná.

A kapcsolás összes elemét innen a fórumból egy kicsi kereséssel össze tudod ollózni.
(#) Silious válasza bbb hozzászólására (») Nov 23, 2009 /
 
Az az igazzság, hogy pont ebbe szerettem volna segítséget kérni, az összerakásban, vagyis a nyáktervben
(#) bbb válasza Silious hozzászólására (») Nov 23, 2009 /
 
Mondjuk ezt a kapcsolást használod fénykapcsolónak, ez fogja megtáplálni az 555-tel hajtott monostabilt, aminek a triggerét rákötöd testre, a reset lábat fixen tápra, a kapcsolás testjét pedig a belső világítás testje adja (az ajtóban lévő kapcsolóra kötöd rá).
Az inverteres dologgal félrebeszéltem, azt felejtsd el.

A kapcsolást úgy nézd, hogy az alkonykapcsolós első képen lévő led helyére a monostabilt kell bekötnöd, a nyákot pedig viszonylag egyszerű hozzá megtervezni, elkezded felrajzolni a lábakat és vezetékeket, aztán adja magát...
(#) bbb válasza bbb hozzászólására (») Nov 23, 2009 /
 
Na mégsem az igazi a rendszer, ahogy leírtam...
Ugyanis, ha elveszed a testet, akkor rögtön lekapcsol az egész.
Át kell gondolnom, hogyan is lenne értelme, de most már nem fog az agyam
(#) Silious válasza bbb hozzászólására (») Nov 23, 2009 /
 
Rendben van, köszi a segítséget, és várom akkor majd a választ, megoldást :yes:
(#) bbb válasza bbb hozzászólására (») Nov 23, 2009 /
 
Na kitaláltam hogyan is lehetne elválasztani a N/C (no connect) és a GND (test) jelet egymástól, hogy legyen valami értelmezhető jeled a triggerhez.
A megoldás egy optokapu, aminek az a jó tulajdonsága van, hogy ha megtáplálod az adó oldalon (szabályosan test+táp), akkor a vevő oldalon is megjelenik valami feszültség. Ha viszont az adó oldalon a testet megszakítod (ajtó becsuk), akkor a másik oldalon se lesz jeled, vagyis testként használhatod. Ezzel a kapcsolás szempontjából szétválasztottuk a jelünket magas (tápfesz) és alacsony (test) jelszintre. Az adót állandó tápra kell kötni, így csak az ajtónyitás-csukás fogja vezérelni a dolgokat.
Ekkor viszont még nem vagyunk kint a vízből, mert az 555 testre indul, így tehát a jelünket invertálni kell, amire ez az invertáló kapcsolás szuper.

Így tehát összegezve:
1. Ez kapcsolja fényre/sötétre (a led helyére kötöd be a monostabilt)
2. Ez a monostabil és számolósegéd
3. A triggerre a fent említett módon kötöd az ajtónyitód
4. A kimenet már képes lesz egy relét működtetni, ami elbírja a ködfényszórókat
(#) _JANI_ válasza Silious hozzászólására (») Nov 23, 2009 /
 
A 555-ös témában is volt szó a " Hazakísérő fény "-ről. Amiben MChris kért segítséget. Neki a központi zár motorjáról indult. S LED-eket vezérelt. De relén keresztül akár fényszórókat is kapcsolhat... A LED-es vezérlésnél a külső fény érzékelés nem lett megoldva. Igaz nem is kellet!
De az alapkapcsolás kisebb módosításokkal szerintem használható.

Csak ki kellene egészíteni:
( Központizár - GY-kapcsoló vezérelt késleltető. )
( Élvezérelt - Lassan kialvó LED es. ( OPTO csatolóval lett vezérelve.))
(#) Silious hozzászólása Nov 24, 2009 /
 
Köszönöm a válaszokat, átgondolom és értelemezem őket, megpróbállok egy összerakot szimulált kapcsolást csinálni, és jeletkezek, hogy mire jutottam :yes:
THX még1x
(#) Silious válasza _JANI_ hozzászólására (») Nov 24, 2009 /
 
Még 1 kérdés, milyen programot használtál az osiloscop-hoz?
(#) _JANI_ válasza Silious hozzászólására (») Nov 24, 2009 /
 
[off] EWB32 ( De vannak már sokkal fejlettebb szimulátor programok! )
(#) Silious válasza _JANI_ hozzászólására (») Nov 24, 2009 /
 
Naszóval, átgondoltam, és tehát akkor elvileg így kellene kinéznie?
(#) _JANI_ válasza Silious hozzászólására (») Nov 24, 2009 /
 
A két relé lehet kicsit sok lesz az 555-nek. Az izmosabb NPN tranzisztorral kellene megtámogatni. S a relé tekercsével kell egy ellenkapcsolt védődióda, ami a relé kikapcsolásakor keletkező feszültséget söntöli.
PL: Bővebben: Link...
(#) Silious válasza _JANI_ hozzászólására (») Nov 24, 2009 /
 
Így már akkor jó lesz?
(#) _JANI_ válasza Silious hozzászólására (») Nov 25, 2009 /
 
Az elvi rajz szerintem már jó! Majd a relék áramfelvételét meg kellene mérni és ahhoz illeszteni a kapcsoló tranzisztor típusát. ( Én bázisellenállásnak 1K körüli ellenállást tennék. ) De akár lehetne BD135; BD137; BD139-es is. Ezek 1 Amperesek.
(#) Silious válasza _JANI_ hozzászólására (») Nov 25, 2009 /
 
Rendben van, azt hiszem a ködfényszoróknak 10A-es biztosítékjuk van, szóval akkor elvileg 10A-es relé megfelele...
Erre gondoltam
(#) Silious hozzászólása Nov 25, 2009 /
 
Meg még szeretnék bele egy fotó diódát is, hogy csak akkor működjön, ha sötét van, tehát ha a trigger elé rakom, akkor úgy jó lesz?
(#) _JANI_ válasza Silious hozzászólására (») Nov 25, 2009 /
 
Elvileg a megadott relékre a BC337-es is tökéletesen megfelelne. Persze a többet bír a tranzisztor, az csak jó...

Én inkább a RESET lábra koncentrálnék!
Ha letiltom az 555-öst, akkor jöhet bármilyen vezérlőjel, az hatástalan lesz.
(#) roka válasza Silious hozzászólására (») Nov 25, 2009 /
 
Hosszabb távra gondolva kevés a relé terhelhetősége.
Figyelembe véve hogy sok riasztoban hasonlo /terhelhetőségben azonos/ relé van a villogtatásnak és ott csak 45 w max terhelés van egy relére és gyakran beégnek betapadnak az érintkezők.
Link beidézése nélkül én inkább dupla áram birásu relét javasolnék. Az autokban lomha kioldásu biztositékok vannak ami az ötven százalék tuláram esetén sem olvaódnak ki , ami ez eserben tul tudja terhelni a kontaktusokat, mivel nem csak az effektiv terhelést kell figyelembe venni hanem hanem a bekepcsoláskor fellépő nagyobb áramot az izzo hidegellenálása miatt.
Jani ne haragudj , hogy a te irásodra válaszoltam ,és nem is kioktatni akartalak vele mivel tudom eléggé ott vagy az elektronika terén. Csak elég sokat találkozom a munkám során alulméretezett gyári dolgokkal...
(#) Silious válasza roka hozzászólására (») Nov 25, 2009 /
 
16A-es van, az megfelel akkor?
(#) _JANI_ válasza roka hozzászólására (») Nov 25, 2009 /
 
Én is az ésszerű túlméretezés híve vagyok...
S nyugodtan belinkelheted az általad megfelelőnek tartott típust! :yes:
(#) Silious hozzászólása Nov 26, 2009 /
 
Akkor hát elvileg ez egy működőképes hazakísérőfény?
(#) _JANI_ válasza Silious hozzászólására (») Nov 30, 2009 /
 
A RESET lábon a fotodióda szerintem nem lesz jó.
Ott még van mit finomítani.
Csak az a kérdés, hogy mennyire lehet bonyolult, vagy egyszerű az "alkonykapcsoló" áramkör.

Egy lehetséges áramkör...
(#) _JANI_ válasza _JANI_ hozzászólására (») Nov 30, 2009 /
 
Egy másik változat...
Egy OPA-s változat...

Amelyik a legjobban tetszik, azt dobd össze próbapanelon.
(#) _JANI_ válasza _JANI_ hozzászólására (») Dec 3, 2009 / 4
 
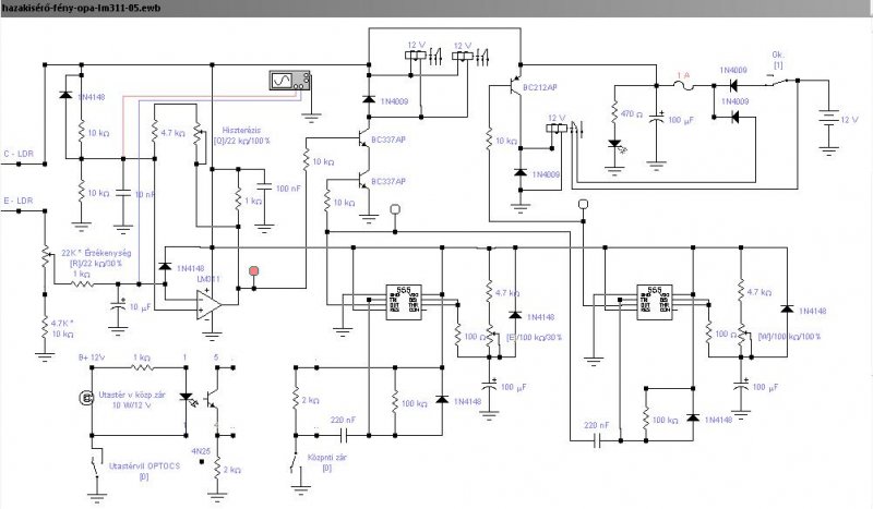
Egy lehetséges ELVI változat! Alkonykapcsoló ( LM311 fénykapcsoló ) -val és önkikapcsoló ( harakiri ) áramkörrel kiegészítve.
Nincs tesztelve!
(#) Silious hozzászólása Dec 8, 2009 /
 
Bocsi, csak fősuli miatt most nemnagyon tudok barkálcsolgatni, amint lesz időm íro k
(#) gumicukor hozzászólása Feb 27, 2013 /
 
Sziasztok!

Megépítettem az oldalon található fénykapcsoló egyik változatát, mely az LM311 típusú komparátor IC-re épül. Szeretném megkérdezni, hogy a kapcsolást hogyan módosítsam, hogy időzítő funkciója is legyen? Jelenleg bekapcsol, s ahogy fény éri, kikapcsol. Körülbelül egy-két perces időintervallumra lenne szükségem.
(#) _JANI_ válasza gumicukor hozzászólására (») Feb 27, 2013 /
 
Én rövidebb időre az 555-ös MMV-vel, hosszabb időre a 4060-ttal ( vagy más számlálóval ) oldanám meg a időzítést. Az egy-két perces időzítés az 555-nek már kicsit sok. ( Az 555-ös témában ezt a hosszú idejű időzítést elég részletesen kitárgyalták a fórumtársak. )
Következő: »»   1 / 1
Bejelentkezés

Belépés

Hirdetés
XDT.hu
Az oldalon sütiket használunk a helyes működéshez. Bővebb információt az adatvédelmi szabályzatban olvashatsz. Megértettem