Fórum témák
» Több friss téma |
Az alul menő fekete vezeték azért van mert felszakadt a nyák és csak így birtam bekötni. Zárlat nincsen ott ellenőriztem.
A hozzászólásod alapján az akku az elég halott. A helyedben azzal kezdeném, hogy kipróbálom a vevőt 3 db új ceruzaelemről vagy egy laposelemről. Utána kicsit előrébb leszünk szerintem
Mondjuk még elfelejtettem irni hogy az aksit ha simán rákötöm a motora akkor meghalytja rendesen szóvál hát nem tudom de azért kipróbálom a laposal is
Nekem a nagy kondi is kicsit gyanús, fura a teteje.
A forrasztásnál nézd egy kicsit át, mintha lennének kósza cindarabok itt-ott, nehogy valami összeérjen. Az IC-nek van a táp pontja, közép tájon, azt is nézd meg, miközben terheled és üresen is. Bocsi, hajtani csak pontos jével ![]() Lehet, hogy pont az általad berakott fekete vezeték lesz az IC Vcc táp pontja. Ha ott stabil a feszültség, akkor nézd meg a kimenő áramokat az IC és a - között, ahogy a képen van alulról az IC, valószínűleg a jobb oldalon alul-fölül a 2. és 3. lábak a kimenők. Ha ott is kijön az áram, akkor valószínűleg a tranzisztor halott. Keresd meg az IC-d rajzát, ott le van írva, melyik láb lesz az előre-hátra, jobbra-balra, de szerintem amelyiket írtam. Úgy nézd, hogy közbe persze kapcsolgatod a távval a karokkal előre-hátra stb. A hozzászólás módosítva: Jan 23, 2013
Aham értem akkor lesz egy kis méregetés a nagy kondi nekem is gyanús volt ezért kipróbáltam egy ugyan olyan 10 v 1000 mikrós-al de nem javult semmi ezért visszatettem a régit mert az normálisan elfért, sajnos ekkor sikerült megsérteni a nyákot.
Helló
Kis segítség kellene: Kipurcant a gyerek kínai távirányító autójában a panel. Nem akarom eldobni, javítani nem sikerült, ezért raknék bele egy rc kefés szabályzót +táv. Csak azt nem tudom, hogy milyen szabályzót keressek, mert a rc motorokon mindig a "kör" (asszem tekercs menet szám a forgó rész egy ágán) számot, adják meg ehhez meg ez alapján a szabályzót. A motor cserét meg kihagynám, de nem tudom a "kör" számát. Szóval milyen szabit keressek?
Mielőtt nagyon belemélyedsz a nagy csereberébe, ugyan vegyél már egy rendes pákát! Ha nem is Wellert, de valami gagyibbat már kapsz 3000-ért is! Így csak tönkreteszed ami még esetleg jó!
Hát igazad van majd beruházok egyet.Megmértem azokat a helyeket amiket írtál és a bemenőnél rendesen megvan a fesz de amint leterhelem elkezd ugrálni 2-3.3 v között. A csavarnak szánt lyuk mellett a 2. láb-on jobbra kanyarodva 0.5 v balra kanyarodva 2.7 v. 3. lábon jobbra kanyarodva 2.7 balra kanyarodva 0.5
ugyan ezen oldalon 8. lábon alap helyzetbe 2v ha előre nyomom felment 3.8 ig utána szépen lement és így ugrált hátra menetnél is ugyan ez. 7 lábon alap helyzetbe semmi ha előre nyomom akkor felugrik 0.4 2.5 v között ugrál hátra menetben is ugyan ezt csinálja. Túl oldalon 5,6 lábnál alapból van bennük 3v környéke és ha nyomom előre vagy hátra akkor elkezd ugrálni.
Írd be a googleba az IC számát, keresd meg az IC rajzát, ott le van írva, melyik láb micsoda. Addig csak találgatás az egész.
Na a kanyarodásnál elfelejtettem leterhelni és hát alapból 2.3 lábnál nincs benne semmi ha nyom a balrát vagy jobbrát elkezd ugrálni 0.5 -2 volt között. Hát nem valami biztató.
oké majd valameik nap megnézem de mostmár beleuntam köszi az eddigi segítséget. És akkor újra megmérem.
Nem tudom megnézni mert valami baj van az egyik programmal...Bővebben: Link
De szerintem te többet is tudsz olvasni róla.
Szia!
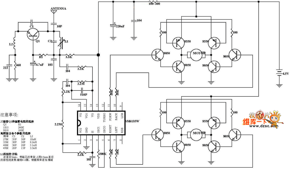
Mellékelem a rajzát. Üdv.: Feri
A lapon ki lehet nagyítani.
Van az IC-nek a tetején az a félkör süllyesztés. Onnan van kezdve a számozás, a túlsó felén a 6-7-es lábak az irányítók alul-felül. A Vcc táp pontja a félkörtől a 4. föntről nézve, ha fölül van az IC teteje, akkor jobb oldalt. Egyébként az óramutatóval ellenkezőleg van számozva körbe, föntről nézve bal fölül van az 1., a felsorolásban pedig látod a képen a többi lábat.
Szia! Ezek szerint a balra jobbrát jó helyen mértem csak az előre hátrát mértem rossz helyen, de sebaj majd holnap újult erővel megmérem és leírom hogy mi jött ki
Ha jól tudom, az irányokon alaphelyzetben nincs feszültség, csak ha épp irányítod, az aktuális lábon.
igen most már én is ki tudtam nagyítani de amit Feri linkelt azon is tisztán látszik. Köszi a segítséget legalább ezzel is tanultam valamit.
Hát holnap megmérem pontosan ja és azokat is a táp minuszától kell mérni és a pluszt rakosgatom a lábakhoz?
Jaja
![]() Az IC-n is van GND, ha azon feszt mérnél a -hoz képest, akkor nincs test az ic-n, de ez nem valószínű.
oké akkor holnap megmérem köszi az eddigi segítséget ! Sziasztok!
Hát nem tudom nálam hogy van de gyakorlatilag ha jelt adok neki az előre hátra a 6,7 láb, 10,11-es a jobbra balra de a rajz szerint pont fordítva kéne lennie.
Aksi: 3.73 v 4 láb : 3.153 v Ha nincs jel az irányító lábakon valóban nincsen feszültség. Terhelés nélküli mérés: 6 láb 2.8 v előre menetbe,7 láb 2.7 v hátra menetben 10 láb 2.7 v balra menetben 11 láb 2.7 v jobbra menetben Terheléssel való mérés: 6,7-es lábon nem tudtam mérni mert össze vissza ugrált a feszültség. 10,11-es lábon egyaránt 2.7 v jött de a motor itt se mozdult meg. ![]()
Nem keverted el az alulnézet-felülnézet fordulást? Csak hogy minden hiba ki legyen zárva.
Az én tudásom itt megállt, innentől kezdődik a tranzisztor méregetés, én egyenlőre oda kevés vagyok. Átadom a terepet
Ilyenkor az szokott segíteni, ha szépen lassan elindulunk a kályhától! Amit kapkodva lehetett, azon már túl vagyunk, most eljött a türelem ideje! Ha van, akkor folytatjuk, ha nincs, akkor dobd ki és kész!
Van türelem: Sejtésem szerint van egy digitális multimétered, a verdába és a távirányítóban pedig vadi új elemek! Ugye? 1.) Na akkor most szedd is ki belőle őket! 2.) Először is tedd a műszer negatív kivezetését (com/fekete) az elemdoboz negatív sarkára! Általában ebből szokott kijönni a fekete (kék) vezeték, vagy rá van írva hogy (-). 3.) Tekerd a műszert szakadásvizsgálóba, fogd a másik kivezetését (+), és mérd meg vele az ic 2-es lábát! Sípolnia kell, és közel nullát mutatni! A test megvan. 4.) Ugyanígy kimérjük a tápot is, tehát egyik kanóc az elemtartó (+)-ra, a másik pedig az ic 13-as lábára! Szintén sípol, és nullát mutat! 5.) Ha ez jó, akkor vissza lehet tenni az elemeket, kapcsold be, és mostantól feszültségmérés módban megyünk tovább! Most már tényleg a (-)-hoz mérj! Feritől kaptál egy képet itten ni, ez legyen előtted, hogy mindig lásd, éppen mit csinálunk! 6.) Mérd meg az elemtartó feszültségét (mínusz a minuszra, plusz a pluszra)! Nézd a rajzot! Amit most mérsz, az a rajz jobb oldalán van a kis elem szimbólum! Ballagsz felfelé a vonalon, találsz egy hullámossal jelzett ellenállást, ennek is mérd meg a túloldalát! Vedd észre, hogy itt már a valódi panelon is követned kell a vezeték útját! Amiket méregetsz, azokat szépen jegyezd fel! Ha lesz rá igény, akkor folyt köv amíg tudom A hozzászólás módosítva: Jan 24, 2013
Nem mert a táp pont az bisztos a 4-es láb amihez a fekete vezeték megy úgymond .
Hu egy kicsit bonyolult de ha így előttem van kibogozom amit írtál és megmérem egyébként tényleg digitális multim van
Segítség az RC távirányítással ismerkedőknek
Sziasztok! Szeretnék készíteni egy izzító elektronikát, egy már meglévő kétütemű RC robbanó motorhoz. A lényege az lenne, hogy indításkor 100%-os, alapjáraton 75%-os legyen az izzítás. Teljes gázon viszont ne legyen izzítás. És ezt a gázkar segítségével tudjam szabályozni.
A gyertya 1,2 V-os és 2 A-t vesz fel. A repülő amiben használni szeretném 4,8 V-os akkumulátorról üzemel. Egy ilyen vezérlő elkészítésében kérném a segítségeteket. A hozzászólás módosítva: Márc 21, 2013
|
Bejelentkezés
Hirdetés |









