Fórum témák
» Több friss téma |
Fórum » NYÁK terv ellenőrzése
Tessék:
(Ha logikusan gondolkodok, akkor arra jutok, hogy a teliföld nem oldja meg a problémát, mert ahova a teliföld eljut, oda a sima összekötés is. Ettől még nem lesz jobb az alkatrész elhelyezés. Persze figyelemmel arra, hogy táp vezetékről van szó, tehát nem lehet elvinni a Graetz 5mm-es lábai között) A hozzászólás módosítva: Márc 20, 2013
Ha mondasz egy konkrét tipust amit megtalalok eagleben akkor mepróbalom azzal.
Tessék ,Látod hogy nem is kell elvinni a híd lábai közt??
A hozzászólás módosítva: Márc 20, 2013
A kék szaggatott vonal a teliföldet jelölné? Mert nálam nem látszik, így nem tudom kinyomtatni.
A tápáram vezetékeket 150 mil-essel kösd, mert így gyenge lesz.
Nem hinném hogy 100 amperek mennének a vezetősávokon főleg hogy 1 A-es biztosíték van benne. 1 A-re meg ez is bőven sok. Mellesleg kaqkk pont ugyan ilyen vastag vonalakat húzott..
A hozzászólás módosítva: Márc 20, 2013
Klikkelj rá a ratsnest ikonra ! De azt írtad hogy tudod Kezelni az EAGLE-t
A hozzászólás módosítva: Márc 20, 2013
Nem, de ezen akarom megtanulni, hogy mi van, ha pl. 10A kell. Mert pl. a nagyobbik trafót kötöm rá és 10A-es biztit rakok bele. Az 1A-t csak azért írtam, mert most ennyi kell, de anno valaki azt mondta, hogy tápnak minél vastagabbat, hogy ne legyen gond és főleg ne legyen fesz. esés, meg táp rángatás, mert akkor keresgélhetem a hibát. Meg a váltófesztől minél távolabb.
Az hol van, mert nem találom? Magyar Eagle-m van.
Nem írtam, hogy tudom kezelni, csak azt, hogy "Nem az Eagle használatára gondoltam, - mert azt nem itt kell", hogy ne offoljunk. Az alapokat ismerem, de ahogy írtam, teliföldet még nem csináltam. ----------- Megtaláltam. Köszi. A hozzászólás módosítva: Márc 20, 2013
Szerintem akkor tisztázni kellene először pár dolgot.. Ha azon a max 1,5 A-es greatzen át akarsz zavarni 10A-t akkor hiába van 5 centi vastag vonalad így is úgy is leég.. Tehát első lépés mindig a maximális igénybevétel megtervezése. lehet itt nyákokat tervezgetni, de semmi értelme, ha nincs konkrét cél.
Ezzel tisztában vagyok. Mint írtam, ez egy amolyan tanuló panel. De szeretem túlméretezni, hogy ne legyen gond vele.
Tovább variáltam vele.
Megnöveltem a tápvezetékeket, a teleföld hézagot és a távtartó furatait, hogy az anya ne érjen a negatív vezetőhöz. Az nem gond, hogy a negatív körül ölelgeti a váltó feszt? Most ilyen lett:
Az eredeti változatomat variáltam át telefölddel:
Ehhez mit szóltok?
Hello! Na, ez az ami nem jó! Az trafó-egyenirányító-puffer között, hatalmas tranziens áramok folynak. A "-" (vagy "+" ) Out pontja nem kerülhet bele ebbe a hurokba, mert a töltőáramot "bemodulálja" a kimenetbe. Ez a tipikus földhurok.
üdv! A hozzászólás módosítva: Márc 20, 2013
Köszönöm a segítséget.
Így jó lesz? A hozzászólás módosítva: Márc 21, 2013
Hello! Én még a jelzett helyen "átvágnám" a fóliát. De ha elveszed a Led +ellenállást, a kodik jobbra tolhatók. A Lednek a negatív meg úgy is ott csámpázik a kondi baloldalán köszönhetően a teleföldnek. A Led-nek meg mindegy, hogy brummog a GND vagy sem. Ekkor viszont nem kell a Led előtét ellenálláson átbújnia a GND-nek, lehet olyan vastag amilyen akar és lehet úgy vezetni, hogy a kondiig és onnan a kimenetre.
üdv! A hozzászólás módosítva: Márc 21, 2013
Köszönöm.
Kicsit átrendeztem, hogy a sarukhoz hozzá lehessen férni kézzel is. Így jó lesz?
Hello! Így legalább az elveknek megfelel. (Én nem használok sast, így a Paint-ba karmoltem csak át.)üdv!
Köszönöm szépen még egyszer. A többieknek is köszönöm a segítséget. Painthoz képest egészen jól sikerült.
Ezek a bizonyos elvek megtalálhatók valahol leírva magyarul?
Hello! Olvashatsz itt valahol a földhurkokról, huzalozásról, értekezett itt valaki. Lehet KD mester. De én nem foglalkozom általában erősítőkkel, ezért nem tudom pontosan..
üdv! A hozzászólás módosítva: Márc 21, 2013
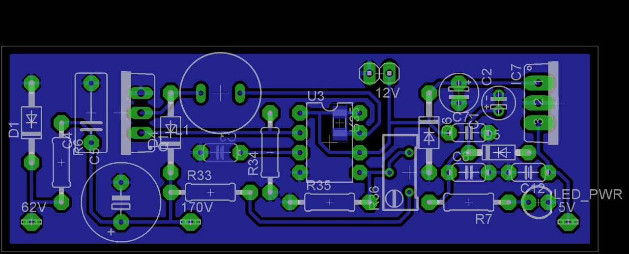
Sziasztok,
valaki leellenőrizné az alábbi kapcsolást. Nem tudom elég vastagok e a vezetők a 170/63V kimeneteknél. Csak pár mA fog rajtuk folyni. Köszi.
V2 pár ellenállás SMD-re cserélve.
A nagyfesz. résznél inkább a teliföldhöz képest kellene nagyobb rést hagyni szerintem.
Kinyomtattam és belepróbáltam az alkatrészeket, de változtatni kellett rajta, mert nem fértem hozzá a kábelsaruhoz.
Remélem, még így is megfelel az elveknek.
Hello! Most miért kérdezed? Az alapelveket már ismered, szerintem magad is el tudod pontosan dönteni jó, vagy sem.. üdv!
Az alapelveket talán, de az összeset biztosan nem, ezért gondoltam, hogy lehet benne hiba.
De ha nem mondtad, akkor gondolom, így már jó. Ilyen lett laminálás után:
Hello! De jó, hogy írod. Mert már megint körbefut a GND kitöltés a panelen. Pedig megegyeztünk, hogy a Led után a J3 előtt megszakad..
|
Bejelentkezés
Hirdetés |















