Fórum témák
» Több friss téma |
Fórum » Akkumulátor töltő
Szia .Köszi. De mivel nyitod meg?
Megvan sikerült.
Sziasztok!
Tudnátok ajánlani valamilyen töltő kapcsolást, amivel lehetne tölteni a kocsi 45Ah-s (esetleg később nagyobb is) és a robogóm 4Ah-s akkumulátorát is? Mindkettő zárt akku, gondozásmentes. Lehetőleg automata rendszerre lenne szükségem és PIC nélkül. Biztosan van rengeteg a mellékelt képek között, csak annyira még nem értek a témához, ezért inkább megkérdezem a tapasztaltaktól ![]() Köszi
Rendben, köszönöm!
Ezzel kapcsolással mekkora a maximális Ah méret ami tölthető?
Szia.
Nekem nem sikerül megnyitni,mi lehet a gond? Sprint layout 5 van ..
A legújabb Sprint Layout, a 6.0-kezeli.Keress rá a fórumon, már jó ideje szó van róla. Alkotó mester leírása is felkerült már!
A hozzászólás módosítva: Márc 3, 2013
Üdv.
Ezt a kapcsolást építettem meg magamnak labortápnak: http://www.reuk.co.uk/OtherImages/lm317t-pnp-pass-transistor-voltag...or.jpg 2,5A-es biztosíték van benne a secunder tekercs után! Az lenne a kérdésem, hogy ezzel lehetne 8Ah-s motor akkumulátort tölteni? Vagy ha valaki nagyon rámérne írja már le legyen szíves, hogy ez az akkumulátor töltés, hogy működik. Olvasgattam olyat, hogy 10Ah-s akkumulátort 1A-el kell tölteni és akkor 10 óra alatt feltölti, de mi van akkor ha a tápom 2,5A-es biztosítékkal van védve és én mondjuk egy 40Ah-s akkumulátort szeretnék tölteni. Ez lehetséges? Buta vagyok a témához nagyon! Előre is köszönöm a segítséget!
Szia!Kényszermegoldás, de tudsz tölteni akkut, -előtétként köss be egy a töltőáramot megfelelő értékre korlátozó autóizzót. -a te esetedben egy 6V/5W-os megfelel.A kimenő feszültségét a tápnak annyira válaszd hogy az izzó ne világítson teljes fényerővel. A töltési idő nem írható le ilyen egyszerűen, sok mindentől függ(mennyire kisütött az akku, áram, vagy feszültség generátoros megoldással töltöd). A te esetedben elnyúlik a töltési idő, mert az akkufeszültség emelkedésével a töltőáram csökkenni fog.Mérni kell, ha az izzó 15-V-ra állított kimeneti feszültségnél már nem parázslik, az akkun pedig 14,5V körül mérsz akkor leveheted.Tölthetsz bármilyen kapacitású akkut, a 40Ah-nál (6V/10W-os izzóval még beleférsz a táp teljesítményébe)- hasonló a metódus...
Üdv.kila
Sziasztok!
Van egy öreg,magyar szelénes akkutöltőm Elkis A21/4-es 80VA-os (6-12V-ra is jó, de nekem elég a 12V-os része). Szeretnék hozzá egy áramkört, amivel be lehet állítani a 14.4 V-os töltési végfeszültséget, de ne kapcsoljon le azonnal, hanem csak akkor, ha a töltőáram megszűnt (illetve beállt az önkisülési szintre), esetleg átvált csepptöltésre. Tud-e valaki segíteni egy rajzzal, tanáccsal? A válaszokat előre is köszönöm!
Itt egy jó kis cikk egy igényesen kivitelezett töltőről. Itt viszont találhatsz más, egyszerűbb megoldásokat is.
Szia!
A cikket olvastam, de ez nekem túl bonyolult, nem vagyok profi elektronikában, egyszerű kapcsolást meg tudok építeni rajz után. A mellékelt töltőt elkészítettem, de csak 60VA-s trafóm van, így csak 1.5-1.75A-ral tölt. Amikor már csak 30-40 mA-ral töltött 14.4V-on, rátettem az aksira a haver ctek töltőjét, és az is feltöltött akkut jelzett,ezért gondoltam, hogy a régi töltőt így kellene átalakítani, de trafó gondok vannak, ezért kellene egy szabályozó áramkör...
60 VA-es trafó 20 V szekunderrel 3 A-t tudhatna. A rossz tervezésű áramkör miatt sajnos ez nem vehető ki belőle. A trafónak se jó, hogy jelentős egyenáramú komponens van a gerjesztésében. Ekkora teljesítménynél már "nem illendő" egyutas egyenirányítást alkalmazni.
Szia!
Kösz a választ! A gond az, hogy tirisztoroshoz kicsi a trafóm, ami az Elkisben van, az nem tud 18V-ot, és feltekerni sincs hely. Van egy 60VA-s 230/18.5V-os trafóm, de 2.5A-nál néhány perc után telítődik.Ezért írtam, hogy az Elkis A21/4-es régi töltőt szeretném feldobni egy olyan áramkörrel, ami 14.4 V végfeszen tartja, vagy ha már csak 30-40 mA-ral tölt, akkor lekapcsol, vagy átvált csepptöltésre.
30-40 mA az már csepptöltés. Nézd meg az itt fellelhető automata töltőrajzokat! Csak rá kell tenni a tiedre a mérő-érzékelő részt.
Ha ilyen nagy feszültségű trafóid vannak, keress FET-es kapcsolóüzeműt! A töltőáramod emelkedik, a melegedés csökken.
Sziasztok!
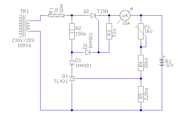
Találtam egy elég szimpatikus kapcsolást és kaptam egy nagy 120W-os trafót (szintén akkutöltőben volt korábban eredetileg) Valaki meg tudná nekem mondani, hogy: 1. A mellékelt kapcsolásban mit kellene kicserélnem, hogy ehhez a trafóhoz jó legyen (tehát a max. 10A-es áramhoz, ami az eredeti rajzban 6A)? Gondolok itt pl.: az egyenirányító hídra, a korlátozó izzó értékére...... 2. A relé helyett lehetne használni általános autósrelét (12V / 30A), bár annak az ellenállása csak 70-80 Ohm, ami itthon van és nem 275 Ohm. 3. Az U_max, amikor a töltés befejeződik miért 13,8V?, Tudtommal, ha rajta van az akkun a töltő, akkor ez 14V felett is lehet (és kell, hogy legyen). Vagy az áramkör azt méri, hogy töltés nélkül mennyi a feszültsége az akkunak? Köszönöm szépen!!
Hja, ha tudnám, hogy melyik a "mérő-érzékelő" rész...Segítenél egy rajzzal vagy linkkel v. magyarázattal? Előre is köszönöm!
Hello!
1. Jól gondolod. De az kérdés, hogy a trafónak van-e tartalék feszültsége az izzóhoz i? Mert ha hagyományos töltőben volt, akkor úgy van méretezve a trafó, hogy épp elég legyen a feszültsége a töltéshez. Ha tirisztoros volt, akkor vélhetően jó lesz. 2. Meg tudja hajtani a tranyó, a 70-ohm-os relét is, ha 170mA-en 200 felett van a bétája. HA nem, használsz darlington tranyót, darlington kapcsolást, vagy Fet-et a relé meghajtásra. 3. Mert annyira volt beállítva a töltő. De Te akár 16V-ra is beállíthatod. Egyébként töltés alatt "méri", mert mitől is mérné máskor? Ahhoz valami áramkörök kellenének. üdv!
Szia!
Egy hagyományos töltőben volt. Úgy nézett ki a dolog, hogy 230V be, két szál. A secunder oldalon 4 szál jött ki. Kettő ment egy-egy diódára, ami egy alu hűtőlapban volt és erről ment ki a (+) vezeték, a másik két szál pedig összekötve és egy biztosítékon keresztül ment a (-) töltővezetékre. A töltésnél csak azt nem értem, hogy: Ha töltöm az akksit, akkor ugye nagyobb feszültség is lehet rajta. A régi töltőmmel akár 15V-ot is mértem töltés közben. Így nézve, ha ilyen helyzet állna elő és az U_max: 13,8V, akkor folyton leállna a töltés, nem? A tranzisztort értem, annak utánanézek. Ezek függvényében mit kellene változtatni?
Hello!
- Lehet nem is kell bele izzó. A régi töltőnél a trafó és egyéb veszteségekre volt bízva a töltőáram beállítása. Az izzó itt a kapcsolásban ezt az áramot korlátozza. Ki kell próbálni. - A töltőáram/töltési feszültség összefüggése nem olyan egyszerű, mint amilyennek látszik. Az aksi belsőellenállása egy elég összetett dolog. Alapból ha a töltőáramot növeljük, a kapocsfeszültség nő, mert a belsőellenálláson a töltőáram feszültséget ejt. Anélkül, hogy a belső elektromotoros feszültség, ami a töltöttséget mutatná, megváltozott volna. ezért ha növeled a töltőáramot, nő a feszültség, és hamarabb lekapcsol a töltő. Közben az aksi nincs is feltöltve. Igazából a savsűrűséget kellene mérni annak megállapításához. - Egyébiránt az aksinak mindenféle dinamikus belsőellenállása is van, valamint kora állapota, töltöttsége is befolyásolja a belsőellenállást. Sőt un. "részegsége " is van, mikor a belsőellenállás kezdetben magas, majd a töltés folyamán csökken. Ezért néha a feszültség figyelő töltő le is kapcsol idő előtt. - A valóságban gyakorlatiasabb a helyzet, a töltőáramtól függően beállítasz valami feszültséget, majd nézed, hogy tényleg feltölti-e. Nem tudom mit rágódsz ezen a 13,8V-on, aki készítette erre állította, erre volt szüksége. Te meg máshova állítod.. üdv! A hozzászólás módosítva: Márc 23, 2013
Sziasztok!
Az elhúzódó tél nálam is előhozta az akku-gondokat! Megpróbálnám utánépíteni a Proli-féle akku-figyelőt (a 4N25 nélküli változatot). Ezzel kapcsolatban kérdezném azokat, akik ismerik a kapcsolást. - A 1N4148-ak, 1N4001-ek és 1N4002-k helyettesíthető egységesen 1N4007-ekkel? (Ilyenem van, és nem kellene venni.) - A relé kiváltható 2 (párhuzamos) autó-relével? (Elbírja a kapcsolás?)
Hello! Nyugodtan használhatod a diódákat, és a két relét is elbírja a kapcsolás. üdv!
Sziasztok!
Először is Kellemes Húsvéti Ünnepeket mindenkinek! Szeretnék építeni egy akkutöltőt autóakkuhoz és esetleg kisebb akkukhoz (pl.:robogó). Sikerült a piacon szereznem egy régi, nagy trafót szerintem valami orosz lehet. Nekem azt mondák tud vagy 10A-t, amit a méreteiből el is hiszek . Két tekercs van rajta, az egyik végük közösen jön ki. Kipróbáltam tekercsenként 13,5V jön ki, a két tekercsen együtt pedig 27V, ha nem a közössel mérek. Egyenirányítatlanul persze. Már rendeltem hozzá két SY171/1G szilícium diódát egyenirányítónak. Tudnátok segíteni, egy olyan töltőben, ami magától lekapcsol a töltés végével és valamennyire szabályozna is? Úgy értem a mostani töltőm ránézésre elég egyszerű és 16V-ot is mértem már töltés közben ami úgy tudom egészségtelen. Ja, és van egy ampermérőm is amit beépítenék.
Sziasztok.
Van egy EUMIG PTC-75b típusú akksi töltőm. Az a gond vele, hogy leégett benne 2db dióda a tápegység résznél. 7db RA254 és 1db AR254 dióda van benne. Ezekből az AR254 és 1db RA254 égett le. Mivel lehetne ezeket helyettesíteni? Vagy lehet e ilyeneket kapni esetleg? Egy kapcsolási rajz is jóljönne ha valakinek van róla.
400 v 25 A egyenírányító dióda.
Ha a szekunder oldalon van nincs szükség ilyen nagy feszültségre, szerintem az autó generátorokban levő diódákkal helyettesítheted, esetleg ha mechanikailag megoldható egy 35 amper graetz modullal 4 dióda kiváltható.
De 8db van benne. Egyenként 25 amperesek. A panel másik oldalán is van 4db. Ez a panel 2db hütőlap között van és azok vezetik át a feszütséget a fő panelra és persze hűtik is a diódákat.
Mind a 8 meghibásodott ? A díódahíd 4x35 A diódát tartalmaz, ha mind a nyolc leégett akkor
2 db kell pótlásra. Az egyenirányított áram 35 A lehet megfelelő hűtés esetén. Természetesen lehet 25 A híd is, vagy a 35-östől nagyobb is ha elfér a hűtőbordán. A hozzászólás módosítva: Márc 31, 2013
Csak 2db égett el elvileg. Szemmel láthatóak. A többit majd kimérem. Ilyen fémtokos diódahíd is jólesz gondolom. Azokat feltudom szerelni a hütésre ha muszály. De nem értem, hogy miért volt 1db másmilyen mint a többi. 7db RA254 és 1db AR254 <--- ez adta meg magát és egy a másikak közül.
AR254 RA254 ugyanaz csak a gyártó más
Helló proli007
a fórum hozzászólásait böngészve úgy gondolom, hogy te vagy a FAVORITOK egyike. Ezért hozzád fordulok már régen foglalkoztató kérdésemmel. Mi különbség van a tápegység és az akkutöltő között? Van egy tápom 0-25V / 0-5A -es paraméterekkel töltő-ként is szeretném használni. Remélem nem túl buta a kérdésem. Előre is köszi a választ. |
Bejelentkezés
Hirdetés |















