Fórum témák
» Több friss téma |
WinAVR / GCC alapszabályok: 1. Ha ISR-ben használsz globális változót, az legyen "volatile" 2. Soha ne érjen véget a main() függvény 3. UART/USART hibák 99,9% a rossz órajel miatt van 4. Kerüld el a -O0 optimalizációs beállítást minden áron 5. Ha nem jó a _delay időzítése, akkor túllépted a 65ms-et, vagy rossz az optimalizációs beállítás 6. Ha a PORTC-n nem működik valami, kapcsold ki a JTAG-et Bővebben: AVR-libc FAQ
Szia!
Váltásnál először kapcsold ki a digit vezérlést, írd ki a számot, és kapcsold be a digit vezérlést.
Köszi szépen a választ, hasznos volt.
Most már csak azok a szegmensek világítanak, amiknek kell.
Kezdő lennék a programozásban. De van egykét nem világos dolog . c -ben írt adat előtt ott a sorszám , azt kell a progihóz vagy nem csak könnyítés véget van ? A példaleckében nincs szám .
nem szeretném a procit kinyírni .előre is köszönöm
A programlistákban a programsor elején álló sorszám nem kell. Ezzel nem fogod kinyírni a mikrovezérlőt, ne aggódj, mert már a fordító reklamálni fog.
Automatikusan teszi hozzá a rendszer amikor kódot megosztasz. Aki küldte a kódot, annál nem volt sorszám.
A hozzászólás módosítva: Márc 28, 2013
avr studió 4 programozok az szeretném kérdezi hogy tudom törölni a bent progit
A kérdés nem világos.
Ha ráklikkelsz egy fekete AVR ikonra, azzal tudsz programozni (AVR-ISP). Programból nem tudsz a chipben sehogyan sem kárt okozni. Olyan programot írsz, amilyet akarsz. A fuse biteket (biztosítékok), viszont semmiképpen se írd át. Azzal könnyen működésképtelenné teheted az IC-t. Legjobb, ha csak programozol, a fuse / lock / ... biteket meg elfelejted amíg kezdő vagy. Törölni nem kell a programot, csak felülírni. Az EEPROM felülírása sem okozhat bajt. A hozzászólás módosítva: Márc 28, 2013
Sziasztok!
Vásároltam egy PCA9685 I2C LED PWM drivert és ehhez hasonló áramkört építettem köré: Bővebben: Link. Ezt atmega8 -al szeretném vezérelni. Sajnos az I2C kommunikációhoz csak nagyon kicsit értek ebből a cikkből sikerült kivágnom a szükséges sorokat , valaki tudna nekem segíteni ennek a szerkezetnek a működésre bírásában? Hogyan kell inicializálni, beállítani az 50hz-es frekvenciát(RC szervót szeretnék vele vezérelni), kiválasztani a csatornát és meghatározni az impulzus szélességet? Előre is hálás köszönet a segítőknek!
Sziasztok!Olyan kéréssel fordulok hozzátok,hogy:most kezden tanulni a plc programozást és ezidáig nincs semmi ismeretem a dologról.A hestore-tól rendeltem egy tbird2 panelt és ezt szeretném programozni(egyetemen ezt használjuk és gyakorlásra kell).Avr doppert használunk egyetemen de itt jtag-es csatlakozás van.Szeretném segítségeteket kérni a beállításokban,a meglévő program lestöltésében,új általam megírt program feltöltésének megoldásában,stb....teljes mértékben ismeretlen a programozás tehát ha kérhetem a legalapokban is segítsetek nekem!
Először töltsdle: tbird2_manual_hu.pdf
Az eszköz programozását ott leírják. Továbbiakban gondolom, C-ben akarod programozni? Azt menyire ismered? ATMEGA128 ismerete is kötelező olvasmány. Valamelyik AVR Studio-is szükséges lesz: Ezeket mind megtanulni, jósok idődbe fog kerülni! Valami bővítő panelra is szükséged lesz, mert alapból csak párdarab LED-et tudsz villogtatni. Rajta!
Ez a PLC-től elég messze van....
A Tbird egy zsákutca első lépése - szerintem. A fejlesztésnél (éles helyzetben) a JTAG kb. évente 1x kell. Az AVRStudio 4.x támogatja csak, az újabb fejlesztők esetén lehet trükközni a feltöltéssel is már....
Most nem értem miért írsz ilyen alaptalan kifogásokat ide?
Előbb tájékozódnod kellene! A T-bird Egyszerű M128-as fejlesztő panel. Kiegészítve 1 PC-USB STK500 (JTAG) szimulátor programozó felülettel. Innentől kezdve 1 USB kábelen át 1*űen programozható, mint - ATMel128. Még a Bascom is felismeri Mint STK500 > Atmega128. A hozzászólás módosítva: Márc 29, 2013
Köszönöm!Igen C-ben szeretném de semmi ismeretem nincs a programozással kapcsolatban.Levelezőn tanulok villamosmérnöknek és kell vmi ismeret.Atmega128-as panelt programozunk(most még csak :szemofor,futófény,számok a 7 szegmensesen).Úgy rendeltem a tbird2-t,hogy szerelve van lcd-vel,7 szegmensessel komplett.Köszi a segítséget,akkor nekiállok tanulmányozni a dolgokat.
Idézet: „A fejlesztésnél (éles helyzetben) a JTAG kb. évente 1x kell.” Bocs, de ezen vinnyogva szakadok... ![]() Akkor mire való a JTAG, ha nem "éles helyzetre" ?? Tényleg, rossz dolog futás közben debugolni... Szerintem A hozzászólás módosítva: Márc 29, 2013
Tegyük hozzá hogy a JTAG egyszerű égetésre, FUSE bitek állítására is tökéletesen alkalmas.
Amíg olyan cuccra fejleszt amin van JTAG, nem szenved semmilyen hátrányt vele! A hozzászólás módosítva: Márc 29, 2013
Üdv!
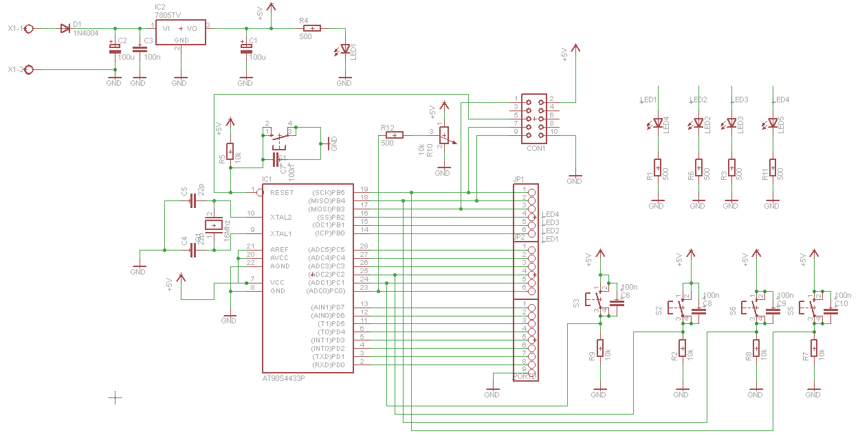
Építek 1 kapcsolást(kép), ahol USBASP programozóval programozom az atmega8ast. Kérdésem az volna, hogy összeköthetem-e a programozó 5V-ját amit a számítógép szolgáltat, a nyákon lévő 7805-el? Illetve melyek azok a lábak, amiket tápra kell húzni hogy működjön megfelelően a kapcsolás? Mert úgy csináltam, hogy AVCC és VCC egy tápon van. Választ előre is köszönöm.
Összekötheted, ha a 7805 bemenetén nem kap tápfeszt. Ellenkező esetben kellemetlen meglepetések érhetnek.
A hozzászólás módosítva: Márc 29, 2013
szóval nem. Viszont akkor azt hogyan tudom megoldani, hogy az egész panelt ne a programozó, hanem a 7805 lássa el, de közben tudjam programozni is?
Mert úgy próbáltam próbapanelen, hogy az 5Vot a 7805 adja, a programozónak pedig nem kötöttem be a +5Vját, cask a GND-jét, de akkor viszont nem tudtam vele kommunikálni.
Akkor valami nagyon megzavarja a dolgokat, lehet hogy a föld mégsincs rendesen a helyén.
Nekem AVR-ISP mkII-m van, de az nem ad semmiféle feszültséget.
Nézz utána, hogy az USBASP kiad-e 5V-ot. A VCC AVR-ISP mkII-n input. Az IC egyik ADC bemenetére van kötve, azzal méri, hogy van-e feszültség, ha nincs reklamál. Azt gondolnám, hogy a programozó nem ad ki saját feszültséget, de mégegyszer mondom, USBASP-m nincs.
A programozó ad ki 5V-ot kimértem, ha úgy kötöm be h ő szolgáltatja a tápot a rendszernek akkor megy, ha kihagytom az 5Vját ,akkor nem... De bekötöm még 1x és megprobálom! köszönöm helpet.
Na próbálkoztam, ha nem kötöm be a programozó tápját, csak a GND-t és az áramkört a 7805 táplálja nem működik.
Ha pedig a programozó táplálja az ÁK.-t, akkor pedig működik, tudom programozni. (7805 kivan véve a körből) A hozzászólás módosítva: Márc 29, 2013
A baj a kapcsolási rajzból ki is derül, kár hogy eddig senki nem nézte meg(még én sem).
Kezdem a súlyosabb hibával: A programozólábakon nyomógombok is vannak, a nyomógombokon pedig 100nF kondik, amelyek másik vége közvetlenül a tápfeszültségre megy. Ez nem csak a programozó vonalak kapacitását növeli meg(max. 100pF!), de még a KÜLÖNÁLLÓ tápot is "töltik". Ez tényleg baj. A másik hibalehetőség a 16MHz-es kristály miatt jön elő. Erre is van megoldás, de nem látom hogy megvalósítottad volna: Az AVR táplábainak közvetlen közelében is lennie kell minimum egy darab kondinak. Ez jellemzően 100nF, de akár 10µF is lehet. Az se baj ha mindkét oldalán van 1-1! Belső RC oszcillátorról hajtott AVR esetén se baj ha teszel oda kondit. Szóval én azt javaslom hogy legalább az SCK lábról kösd le a nyomógombot és a kondit. A RESET-en sem kell kondi, mert programozáskor késlelteti az IC átkapcsolását. A 10kOhm lehúzó ellenállásokkal nem lehet baj. A táplábak közelébe tény egy minimum 100nF kondit, de 10µF elkó is lehet. A hozzászólás módosítva: Márc 30, 2013
Köszönöm a segítséget.
A probálkozást nem ezzel a kapcsolással hajtottam végre, hanem csak simán a programozó bekötése, és a PB0 lábra kötött kondi mellett. Viszont köszönöm a kapcsolással kapcsolatban leírtakat, módosítottam. Az AD bemenetekre kötöttem a gombokat, a reset lábtól kiszedtem a kondit, és a táplábakhoz tettem. De továbbra sem értem miért nemmegy a programozás, ha külső tápról van táplálva az áramkör.
Rákötöttem egy 16Mhz-s kristályt az atmega 8-ra. Viszont ha pl. sima delay-el 1seces késleltetést állítok be, kb 14-15 mp után lesz változás. Megszakítással sem jobb a helyzet.
A fuse bitet elvileg állítottam, esetleg valaki tudna ez ügyben is segíteni? Előre is köszönöm.
Pedig nagyon úgy néz ki hogy a FUSE biteket mégsem állítottad át, nézd meg,
majdnem 16-szoros különbség. Ha stopperrel mérnél, lefogadom hogy 16 sec lenne. De nézz körül az áramkörön is, nagyon érzékeny tud lenni egy kis áthúzásra a kristályos lábaknál. És a kondit a táplábakra továbbra is fenntartom.
Kéne egy kis segítség .AMEGA8A szeretnék rátenni egy progit De van egy táblázat amit nem értek
AVR Studió 4 el próbálom . http://radiokot.ru/circuit/digital/home/139/ fel megy a progi de nem csinál semmit mi az a táblázat? |
Bejelentkezés
Hirdetés |





szóval nem. Viszont akkor azt hogyan tudom megoldani, hogy az egész panelt ne a programozó, hanem a 7805 lássa el, de közben tudjam programozni is?





