Fórum témák
» Több friss téma |
Fórum » Akkumulátor töltő
Sziasztok!
Készülök megépíteniEZT az akkutöltőt. Lenne egy két kérdésem mielőtt belevágok. Az első a 0,01 Ohmos ellenállás amire a CA3140 2-es lába csatlakozik lenne. Ilyet pl. Hestore-ba nem is láttam. A rádiótechnia évkönyv azt írja, hogy ez egy figyelő ellenállás a kapcsolásban, ami a töltőáram beállításában vesz részt és egyben a sönt ellenállása az ampermérőnek. Nagy galibát csinálnék, ha ezt lecserélném más értékre? Konkrétan van egy kis érzékenységű ampermérőm, amihez 4db 5W-os ellenállás párhuzamos kapcsolásával van egy 0,03 Ohmos sönt ellenállás. Ezt szeretném betenni helyette az ampermérővel. A másik, hogy a CA3140-es helyett LM358-at használnék. A relé egy 80 +/- 10 Ohm-os tekercsű autós relé lenne. Jó ehhez a kapcsolásban szereplő BC 337 tranzisztor? Véső soron pedig olvastam egy javaslatban, hogy a két FET Drain lábával sorosan kellene 1-1 pár Ohm-os ellenállás, mert így tovább bírják. Tényleg szükségesek ezek és ha igen mekkora ellenállás kell kb. és mekkora teljesítményűek? 12V 44-45Ah-s akkuhoz lenne használva a töltő többségében. Mellékletbe betettem az én kapcsolási rajzom. Köszi szépen a segítséget! A hozzászólás módosítva: Okt 10, 2013
Hello! Nekem egy csomó dolog nem tetszik ezen a töltőn, de ha ragaszkodsz hozzá..
- A 0,03ohm még jobb is shunt ellenállásnak, mert azon háromszor nagyobb feszültség esik, így pld. 6A esetén ez 180mV ami mellet kevésbé van jelentősége az IC offset feszültségének. Természetesen a 100ohm-os potira eső feszültségnek is ennek megfelelőnek kell lenni. Vagy is az R1 ellenállást 4,7kohm-ra kell cserélni. - Az LM358 jó bele. - A relé jó lehet a BC337-el is, de ha gondolod, BD139-re cseréled. Természetesen az R22 értékét is a relé ellenállásának megfelelően csökkenteni kell. - A "tovább bírják" az a D..nyuszi szlogenje, nem műszaki paraméter. A 16V trafó feszültség mellett, majd 20V az egyenirányított feszültség. A 6A töltőáram és 12V aksifeszültség mellett ez P=(20V-12V)*6A=48W disszipációt jelent. ezt a disszipációt lehet megosztani a Fet-ek és az ellenállások között. Ha maximum 6A áramot szeretnénk kihajtani a kapcsolásból, éa a feszültség különbség 8V körüli, akkor az ellenálláson maximálisan 6V-ot célszerű ejteni. (A 2V kel a feszültségesésnek, és a Fet működéséhez.) Mivel az áram két részre oszlik, egy-egy ellenálláson ekkor 3-3A folyik. Vagy is ennek értéke így 6V/3A=2ohm. Teljesítménye pedig 6V*3A=18W. Avagy minimum 2*2ohm/20W-os kell. Így maximum 9..10W hő fog termelődni a Fet-ekben. A komparátornak is vannak gondjai. - Túl nagy a szabályozási tartomány, az csökkenteni célszerű, mert nehéz beállítani. Ezért az R11-et és az osztót változtatni kell. - A komparátor hiszterézisének állításával, a töltési végfeszültség is változik. Ezt meg lehet szüntetni egy diódával, természetesen itt is változtatni kell az ellenállások értékét. - A 6,2V-os zénernek túl kicsi az árama, így hiába van két zéner, a stabilitása még sem jobb. Itt is célszerű a zéner előtét ellenállását csökkenteni. - Egyébként nem túl szép, hogy a pozitív visszacsatolás az integráló 100µF-ra érkezik vissza, mert lassítja az átváltás sebességét. - A túl kicsi relé ellenállás nem túl célszerű, mert a relé akkor van meghúzva, mikor az aksi fel van töltve, és a töltő lekapcsolódott az aksiról. üdv!
Rendben, köszönöm a segítséget! Módosítottam azok alapján, amit mondtál.
Még annyit kérdeznék, hogy, ha ez a relé marad, ami 80 +/- 10 Ohm-os és az eredeti relé ami a kapcsolásban szerepel 660 +/- 10 Ohm ellenállású (megnéztem az adatlapját), akkor jól sejtem, hogy az R22 kb. 27 Ohm? Ha arányaiban nézem a dolgokt, akkor szerintem ennyi, de lehet, hogy nem egyszerű arányossággal kell az értékét belőni. Köszi szépen!
Jó az arányosság, csak kérdés mire, mert ismerni kell a tekercs ellenállás mellett a behúzó áramot vagy feszültséget is. Mert a feszültség 14,5V körül lesz mikor húz, és a 12V-hoz, ezt a 2,5V-ot kell ejteni az ellenálláson. Viszont a relé általában már 9V környékén is meghúz. Tehát valahol itt kell kalkulálni. De ha elmarad az ellenállás, akkor sem lehet gond, mert a kocsiban használatos relé (gondolom az), a kocsiban is 14,5V-ot kap.. üdv!
Sziasztok!
Autómban lemerült egy Egawatt 72AH-s akksi mert valami leszívta teljesen. (lehet a villany vagy az erősítő majd kiderítem műszerrel) Az akkumulátor tavasszal lett újonnan véve, így biztosan még jó. Kérdésem, hogy meddig kell tölteni? A töltőm 16V10A tud maximum. A töltés elején 5A-vett fel az akksi, most 6 óra elteltével már csak 1,5A-rel tölt és csak minimálisan meleg. Forrni is csak nagyon kicsit forr. Mikor lesz feltöltődve?
Ha már "forr egy kicsit," akkor abba is hagyhatod a töltését. Feszültséget mértél töltésközben?
A hozzászólás módosítva: Okt 15, 2013
Amint lemerül a kapocsfeszültség 10.5V alá, az akku károsodik valamennyire, de ha nem volt több napig lemerülve még jó lehet. cellánkénti 2.4V a vízbontási határfeszültség ezt nem túl célszerű túllépni, és nemis tesz jót, ha nagyon melegszik az akku töltés közben. Állítsd le, és mérd meg mekkora a nyugalmi feszültsége az akkunak, onnan megtudod hányadán is állsz.
Szuper. Köszönöm. Az akku max 3 órát volt mély merült állapotban mert fogászatra mentem az utóval és utána már nem indult.
![]() Levettem az akkut a töltőről és 13,16V lett a feszültsége 1 óra pihentetés után. (1 óra töltés nélkül) Kell még tölteni vagy kész? Jelenleg még mindig 1,5A vesz fel 16,01V mellett a töltőből. A hozzászólás módosítva: Okt 15, 2013
Rendben, köszönöm. Akkor ezek szerint már teljesen feltöltött.
Én úgy emlékeztem hogy ezeknél 13,4V a feltöltött állapot. Akkor megy vissza a kocsiba. Üdv!
Sziasztok!
Az aldiban kapható 4000Ft-os autósakku töltő milyen,érdemes megvenni vagy komolytalan?
Nem tudom milyen, de kicsit félnék. Egy rendes trafó is drágább.
Én már több dolgot vásároltam, ha nem tetszik szó nélkül visszaveszik semmit sem kérdeznek az árát sem kell levásárolni.
Legutóbb pár napja vettem egy processzor vezérlésű NI-MH NI-CD akku töltőt féláron adták 2100 HUF 4 baby vagy góliát vagy 6 AA vagy AAA akkut tud egyszerre tölteni + 2 8,4 V-os blokkot. Külön egységként kezeli mindet, először akkuellenőrzést végez kisütési áram alapján belső ellenállást mér majd tölteni kezd -delta U érzékelése alapján fejezi be majd csepptöltésre áll. Természetesen gyors töltő. Szóval nagyon szuper, meg vagyok elégedve vele. Szerintem az autóakku töltője is nagyon jó lehet. Ha nem tetszik a blokk alapján visszaviheted. A hozzászólás módosítva: Okt 25, 2013
PH-n ezeket a töltőket nem szeretik, mert nem az igazi.
IPC-1L-nél kezdődik a normális elem töltő. Amikor megvettem, sokat olvasgattam.És tényleg.... Én az ilyen töltőmet cseréltem le IPC-1L-re.
Sziasztok.
Adott e kapcsolás. A tirisztor helyére N Fett-et szeretnék rakni, és a többi része a kapcsolásnak maradna így. A kérdés a következő: A tirisztor helyére lehet-e N Fettet rakni? A Fett-et, hogyan kössem be? Előre is köszi a választ.
Szia!
Nem Fett, hanem FET és nem lehet a tirisztort helyettesíteni vele.
Nem ok nélkül drágább a trafós. Mire megtekered a trafót és amennyi réz kell hozzá, persze, hogy drágább lesz. Azt senki nem mondja, hogy jobb is.
Sziasztok!
2 db párhuzamosan kapcsolt akku tölthető-e 2 azonos típusú töltővel egyszerre? Az merült még fel bennem, hogy az akkukat leválasztanám egymásról és a inverterrő (arra lennének kötve)l egy-egy relével (amíg van hálózati áram, addig megszakítja az kapcsolatot), ha szükséges. Egy ilyen töltővel beállítható, hogy kikapcsoljon, ha feltöltött, és utána csak egy másikkal csak csepptöltés legyen?
Üdv! Mivel nagyon csekély a szakirányú tudásom a sok közzétett rajz nagy részét nem tudnám megépíteni. Összeollóztam egy az én szintemen is elkészíthető kapcsolást. Használhatnám ezt egy 12V 1.2Ah zselés aksi töltésére? Visszaolvasva feltételezem, hogy egy komparátor nevű áramkör kellene a kapcsolásba ami csepptöltésre tudná kapcsolni a töltőt amikor feltöltődött az aksi. Ha az 5k-s potméter alá sorba kötnék két diódát megemelve a testet, ezt rövidre tudná zárni valamilyen -talán komparátor -kapcsolás és csepptöltésre tudná kapcsolni a a töltőt?
Megtenné valaki, hogy a rajzomat kiegészíti úgy, hogy képes legyen csepptöltésre váltani vagy javasolna olyan rajzot ami képes a fentiekre de nem túl bonyolult? Köszönöm a figyelmet!
Hello! Így semmi képen nem jó a megoldás. Te nem az akkumulátor feszültségét szabályozod, hanem az áram generátor előtti feszültséget. Annak, szinte semmi köze az aksihoz. Fordítva még csak-csak lenne értelme.
Amúgy a két sorba kapcsolt áramkörnek tetemes veszteségei vannak. Hiszen az LM működéséhez minimum 2V szükséges, az áramgenerátor ellenállásán is 1,2V feszültség esik. üdv! ui: Egyébként a zselés aksik töltéséhez külön topik van.. A hozzászólás módosítva: Nov 18, 2013
Amennyit elektronika témában összeolvastam azt már tudom, hogy érdemes figyelni a hozzászólásaidra, köszönöm, hogy ránéztél a kapcsolásra. Nem tudtam, hogy van külön zselés topik, elnézést! Át lehet vinni vagy nem éri annyit? Esetleg tegyem előre az áramkorlátot? Van egy utcai kerekes székem. Annak a két 12V 55Ah-s savas aksiját is az ellenállásokat alternatív kapcsolóra kötve és ezeknek megfelelő feszültségre kapcsolva ezzel szerettem volna karbantartani amennyiben meg lehet oldani a csepptöltést. Normál töltésre van gyári készülék a kocsihoz de az lekapcsol a töltés végén és gyanítom későn. 29.4V nem sok? Arra gondolok, hogy emiatt esett vissza két év alatt felére a vagyonba kerülő aksik kapacitása. Ha valóban nem jó akkor sincs módom másikat vásárolni. A gyárival elvégezném a nagyját és az építettel fejezném be kíméletesen a töltést hátha még menthetőek lennének.
Igazából a csepptöltés feladata, hogy az aksi önkisütési áramát pótolja. De általában akkor van értelme használni, ha az akis hosszú időre használaton kívül van. Egy aksinak talán a legjobb üzeme, a ciklikus üzem. Ahol a töltési és kisütési ciklusok váltják egymást. Ekkor maximálisan fel van töltve, és kisütve. Leginkább a mély kisütés okozhat gondot. Attól óvakodni kell.
Igazából nem túl sok a 29,4V. Mert egy 12V-os aksi töltési végfeszültsége 14,2..14,5V. De ez tulajdonképpen nem a feltöltött állapota, hanem az intenzív gázképződés határa. Ettől kezdve az aksi már bontja a vizet. (Zselésnél fogalmam sincs mit bont.) Viszont az aksiban nincs feszmérő. A feszültség viszont csak akkor igaz, ha a hőfok 25°C, a sav sűrűsége 1,28kg/dm^3 és "újszerű" állapotban van. Nos, ez szinte soha nincs így. De még is egy elfogadott "emlegetett" érték. Egyébként azért nincs nagy jelentősége, mert a töltés végén, a feszültség rohamosan nőni kezd. És maximum elbont valami vizet, amit pótolni kellene. De a gyártók törekednek a gondozás mentes kivitelre. Próbálják pld. a töltési végfeszültséget az élettartam során állandó értéken tartani. De eddig csak a Vartát láttam dicsekedni ezzel. A dicsekvésből aztán egyből kiderül, hogy gondok is vannak/voltak ezzel. Van kocsi, ami már figyeli az aksi igénybevételét és korát és korrigál. De hogy milyen eredménnyel, arról már nem tudok. Minden esetre mindenféle katalizátort, adalék anyagot használnak a gondozásmentesség eléréséhez és az élettartam növeléséhez. De hogy egy drága "hosszú életű" aksi a jobb befektetés, vagy egy olcsó, amit a másik élete alatt kétszer is cserélni lehet, az már jó kérdés. Mert mi a jobb? Egy hatéves drága aksi, vagy három év után egy új olcsó?.. Egyáltalán nem biztos, hogy a kíméletes töltés növeli az aksi életét. A kocsiban pld. egyáltalán nincs kímélve. Komoly indítóáram, baromi hideg és meleg, tekintélyes töltőáram kisütés után, töltési végfeszültségen tartás... Még is eléldegél tapasztalatom szerint 6..8 évet. Annyi meg szerintem elegendő teljesítmény tőle. Ha neked munkaaksid van, azokkal nincs túl mélyreható tapasztalatom. De két soros aksi sajnos nem jó ómen. A legnagyobb gond, a cellák kapacitásának "szétmászása". Vagy is kisütésnél, a gyengék lemerülnek a kritikus érték alá, anélkül, hogy észrevennéd. Ha meg tovább terheled, akkor a lemerült cella, átpolarizálódik. (Mert már nem belőle, hanem bele folyik az áram, csak éppen ez cellára nézve már fordított irányú lesz. Ezért van az, hogy a gyenge aksinak látszólag nincs baja, és egy mélykisütés után teljesen használhatatlanná válik. Két soros aksinál szerintem alap lenne a balansz áramkör alkalmazása. De gondolom, ilyen nincs is hozzá. Mert minél több a sorba kapcsolt cella,annál nagyobb a veszélye ennek a hibának. A gyenge cella előbb feltöltődik, és mire a többi is tele lesz, az már túltöltődik, merítésnél meg átpolarizálódik. Szóval igazából nem tudom mi a jó módszer, ezt csak a tapasztalati kísérlet mutatná meg, amihez azonos korú és gyártású cellákat próbálnak. Nyilván egy gyártó képes végez ilyen tesztet, de az is nyilvánvaló, hogy közzé nem fogja tenni.. Tapasztalatom szerint, rossz aksival történő tréningezéssel, csak az idő szokott elfogyni, meg néhány lyuk a gatyádon nőni. A vége, a "dob és újat vesz" lesz. üdv!
Sziasztok!
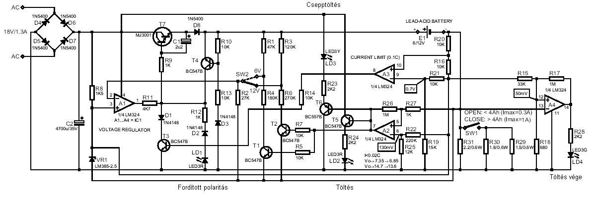
A csatolt akku töltőt szeretném megépíteni. A kérdésem az lenne, hogy hogyan kell kiszámolni a töltőáramot meghatározó ellenállások értékét? Max 4A-es töltőáramra szeretném használni a kapcsolást, és szeretnék bele egy beállító potit, vagy forgókapcsolót. Előre is köszönöm!
Szerintem ne építsd meg. Annyira bonyolult, ha építés közben elszúrsz valamit, beleőszülsz, mire megtalálod.
![]() Mai technikával töredék alkatrészből sokkal egyszerűbb és megbízhatóbb töltőt lehet készíteni. Csak nézz körül a rajzok között! A sok ilyen-olyan LED nem mind kell oda. Nem elég csak az árammérő (sönt) ellenállás cseréje. A D8-as diódát is nagyobbra kell cserélni, a nagyobb teljesítmény miatt a T7-es tranzisztort is. A 10 A 150 W-tal bírná, de hűtőfelületet mindenképp növelni kell és nem ártana legalább duplázni. A Graetz még elvben bírhatná, de a veszteségek csökkentése, melegedés, üzembiztonság miatt nem árt azokat is nagyobbakra cserélni. Mondjuk valamelyik KBPC... tokra. Nem ártana kapcsolóüzemű meghajtás a veszteségek csökkentése érdekében. Bár az újra bonyolít, de legalább haszna is van. Egyébként ha ehhez a rajzhoz ki akarnád számítani 4 A-hez, ott a jelenlegi R29-R30-R31 párhuzamosan kapcsolva 1 A-hez. Ennek a negyedét kell betenni 4 A-re. ~0,15 Ohm-ot. A hozzászólás módosítva: Nov 18, 2013
Hello! Látható, hogy az áramkörben a Shunt ellenállás, az R31. (Növelt áramnál pedig az R31||R30||R29 párhuzamos eredője.) Mivel ha az SW1 ki van kapcsolva, akkor a töltőáram 300mA, így a Shunt ellenálláson 0,3A*2,2ohm=660mV feszültség esik. Ehhez a feszültséghez kell méretezni a Shunt(ök) értékét. Potival nemigazán lehet ezt szabályozni, mivel a több referencia feszültség van benne, ami a 2,5V-os referenciából származik, és a leosztott feszültségeknek szinkronba kellene lenni, hogy megfelelően működjenek a szabályzások-komparátorok. A többi a Te dolgod.. üdv!
Köszönöm a választ! Én is valahogy így gondoltam az ellenállás értékét.
Nem mondanám, hogy bonyolult a kapcsolás. Azok a ledek pedig nagyon is jók, hogy benne vannak. Sokkal kevesebb alkatrésszel nem lehet megúszni, ha fordított polaritás védelmet és csepptöltés funkciót is szeretnél, és nem ár az sem, hogy tud 6V-os és 12V-os akkut is tölteni. Természetesen azt tudom, hogy a nagyobb teljesítmény miatt pár alkatrészt érdemes cserélni, de tekintve, hogy van itthon a fiókban szinte minden, ez sem okoz nagy problémát.
Remek! Köszönöm!
Még annyi kérdésem lenne, hogy véleményed szerint életképes a kapcsolás (ahol találtam, ott azt írták, hogy megépített, bevált készülék, de ezt bárhová lehet írni)?
Elvileg működhet, de ha majd összerakod, meglátod. Mindenesetre ez 1A-ra készült, 4A esetén már figyelni kell merre mennek az áramok, mert mint látod, 50mV referenciák is vannak benne. Amúgy a kapcsolás meglehetősen slampos, nehezen érthető. A feltüntetett feszültség értékek szintúgy, mert a vonatkoztatási pont sincs feltüntetve, amihez képest mérték. A 700mV meg értelmetlen adat ahova mutat. üdv!
A csepptöltés funkció annyira jelentéktelen, sokan túlbecsülik a jelentőségét. Ha nagyon akarod, kiszámolod, zárt vezérlőtranzisztornál mekkora lesz az üresjárati feszültség, mekkora csepptöltő áramot akarsz és egy ilyen értékű ellenállást párhuzamosan kötsz a tranzisztorral. Egyébként ha bekapcsolva hagyod hónapokra a töltőt, aminek ekkora teljesítményű töltőnél nem sok értelme van, amint az akku feszültsége az önkisülés miatt a beállított érték alá csökken, azonnal rátölt. Csepptöltésnek elég lenne egy dugasztáp TOP... IC-vel, üresjáratban <0,1 W-tal.
|
Bejelentkezés
Hirdetés |







Amikor megvettem, sokat olvasgattam.








