Fórum témák
» Több friss téma |
Megépítettem a fent említett készüléket, elsőre beindult. (ez a közben elfogyasztott bor menyiségének arányában kiváló eredmény.
) Már dolgozik is egy akkun, 12V 45Ah. az említett IRF540 helyett IRF640-est használok, olyan volt itthon. Kicsi hűtővel ép csak langyoska. A frekvenciáját olyan 3 köré állítottam. Tesztelés után, beszámolok az eredményről! (tavaly nyáron cseréltem le az akkut, még ment, de már nem éreztem megbízhatónak. A teszt kedvéért feltöltöttem, vissza tettem, és olyan 2-3 nap után nem bírta reggel behajtani a kocsit. Ha ez a szerkezet működik, és az akkumulátor menthető,kézzelfogható javulást várok. néhány napon belül beszámolok az eredményről.) A hozzászólás módosítva: Ápr 9, 2013
1Hz-et ajállanak, figyeld az akkut nem e melegszik.
Egy elektromos roller akku pack-hoz szeretnék egy 36 voltos szulfátmentesítőt építeni, ami vagy hálózatról, vagy magáról az akkukról működhetne. A pack 3 darab 12v és 12Ah-s akksit tartalmaz. Nyák tervet és alkatrészlistát szeretnék kérni, mert kezdő vagyok, de összerakni össze tudom!
Előre is köszönöm nektek!
3 db ilyet kell építened /mindegyik akkura egy/. 10Ah-nál kisebb akkukra nem ajálják a 10mA fogyasztás miatt de ha hetente legalább 2x töltöd az akkukat akkor nem lesz vele gond. Ez folyamatosan rajta lehet az akkukon kb 2-3 hét alatt fejti ki a hatását.
Van 230V-ról működö is de abból is 3 db kellne neked vagy egyesével kezeled őket az kb 8 óra/db.
Értem, akkor inkább veszek 3db gyári 12 voltosat, és azt rárakom. Akkor nem is kell megbontanom a sorba kötést, csak párhuzamosan rákötöm az akkura és annyi? Elvileg minden nap fel fogom tölteni, mert azzal akarok suliba járni, csak már 2 éves akku, és kéne valami kezelés neki. Köszönöm!
Igen jól érted.
Venned se kell az első kapcsolást kell megépítened 3x.
Nyák terv van hozzá?
Saját.
Ha pár oldalt visszanézel találsz másikat is.
Ennek körülbelül mennyi az anyagköltsége? Olcsóbb mint a gyári?
A Ret-ből rendeltam. A 3 lesz kb egy gyári árában.
Alkatrészlistád nincs hozzá véletlenül?
Nehogy már ezt a pár alkatrészt ne tudd listázni.
Vagy a hárommal szorzással van a baj? A hozzászólás módosítva: Ápr 11, 2013
Bocsi
Nincs gond.
Megígértem hogy jelzek. Sajnos rossz tapasztalat. 1 hónapja tesztelem a 220-ról működő aktiátort. Remekül működik, csak ép hasztalan. Egy kis bazárban dolgozok mint mindenes szerelő. szóval bőven akad min próbálkozni. kb. 15 akkumulátoron kipróbáltam, volt közte 2-3 évestől a 10 évesig. Volt olyan amivel a kezelés után 3 napig üzemelt a kocsi, bár lehet hogy sima töltés után is kibírta volna azt a három napot. szóval nem kenyerem a propaganda, de bizonyságot nyert a számomra, hogy a régi elavult lomot, bizony sajnos ki kell cserélni. Nem akarok vitát nyitni ezzel, ez pusztán a személyes rossz tapasztalatom. (de azért még mindíg nem adom fel!)
Ez nagyon keveset tölt, kezelés után fel kell tölteni.
Hello ,
Megépítettem a cikkek között lévő akku regenerátor kapcsolást. Az lenne a kérdésem , hogy ha ráteszem az aksira és nem kapcsolok neki 24V -ot akkor is villog már a zöld LED annak ellenére , hogy már átnéztem a kapcsolást és nem ér össze sehol semmi illetve már a 2. FET -el próbálom. Ennek így kell működni vagy valami nem jó?
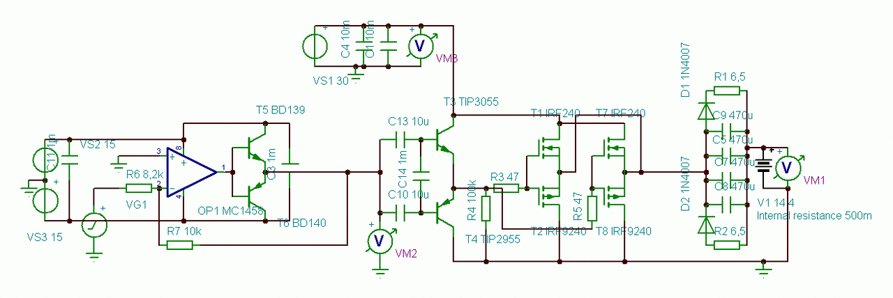
Sziasztok. Terveztem egy aktivátor-töltő áramkört. Szeretném ha segítenétek, hogy az ötlet maga jó e, és hogy hogyan lehetne finomítani, ill. mit mire cseréljek. Az ötlet lényege az, hogy nem csak impulzussal tölt, hanem impulzus után tölt, majd merít ciklikusan. Azért van a 470uFos puffer az akku előtt. A meghajtás 555 lenne 50-50%. A töltő és merítő áramhoz (elméletileg ) ha minden jól van beállítva, nem kell nyúlni, mert amint fogy a szulfát, úgy emelkedik a feszültség, és úgy csökken a töltőáram is, a terhelés meg aszerint nő, tehát (elméletileg) 14,4volton pofozgatja az aksit. Szeretnék bele egy kisütő áramkört is. Az még nincsen a rajzon. A kisütés lehetne egy egyszerű feszültségfigyelő kapcsoló áramkör is ami kikapcsolja a nagyáramú kisütést, amint elérte a 10,5-10 voltot. Segítségeteket előre is köszi.
Hello. Igen sava autóakkuhoz találtam ki ezt a verziót. Úgy olvastam, itt valahol, hogy az aksik szeretik ha töltés közben merítve is vannak, impulzusszerűen. Persze lehet hogy ez csak arra értendő, hogy merítés közben egy elektronika figyelhesse a feszültség esést. Itt csak kb 4-8 Hz az impulzusok sebessége. Úgy tudom, hogy ez jót tesz az aksinak.
Amikor regenerálják az aksikat, ott is először gyorsan lemerítik, és utána töltik. Van amikor ezt egymás után 2-3 szor is. Ebből gondoltam, hogy mivel a töltőáram a feszültség esés miatt mindíg több, így amíg a kellő szulfát le nem jön róla, hogy képes legyen felvenni áramot, adíg végig kapja az impulzust, és a töltőáramot. Valahogy így működik a Tesla switch is, csak jóval gyorsabban. A merítés ott fél áram, és a töltés dupla feszültség, ami végülis itt is megoldható lenne. A töltőhöz a trafó egy 24 voltos 8A-es monstrum. A hozzászólás módosítva: Máj 10, 2013
Én is úgy gondolom hogy a jobbra-balra pofozgatás vezethet eredményre, természetesen a töltő irányú pofon egy kicsit nagyobb kell legyen, és jókora méretű pofonnal.
Én soros RLC rezgőkörrel csinálnám töltött kondival indul a menet, IGB-t-vel kapcsolni. Az IGBT levezeti az első félperiódust, majd jön a vele párhuzamos dióda (amely vezetése alatt az IGBT-t kikapcsoljuk). Így az egyébként lecsengő rezgés 1 egész lengését engedjük meg, aminek az első fele a tölrőirányú a második a kisütő irányú. Lecsengő jelleg miatt a második fele a legnésnek veszteségtől függően (ami arányos az akku belső ellenállásával, így a szulfátosodással is) mindig kisebb töltést visz keresztül (Qav>0). A kondi kb 10µF fólia 200Vdc-re töltve (külső forrásból) induktivitás néhány uH légmagos. csúcsáram keskeny (pár us széles), kb 150-200A . minnél nagyobb a belső ellenállás annál nagyobb a Qav.
Hello. Amiért így találtam ki, az az, hogy az aksi csak akkor töltődik fel teljesen, hogy ha tényleg képes felvenni az áramot, és nem akkor, ha úgymond fel van töltve, holott még mindig szulfátos.
Szóval akkor működne a dolog. A szimulátor szerint nem is igen lehet 14,4volt fölé tölteni, mivel a másik oldalról egyre inkább szívva van a teljesítmény. Az aksi feszültségét, meg csak valami ledes kijelzővel, -mint a kivezérlésjelző-tudom nézni majd, de így is gondoltam. A táp sem megy sokkal feljebb 28,5voltnál, így végül is túltöltésről szó sem lehet 28,5-14,4=14,1V. Mellesleg a régi aksit nem is szabad feljebb tölteni, mivel ilyenkor nem is képes rá mivel hiányzik a víz egy része már. Hát remélem sikerül össze ügyeskednem. Milyen kapcsoló Fet párost használjak hozzá? Van erre a célra megfelelőbb is mint az IRF240-9240. A triak lenne a király, csak nem tom hogyan vezéreljem.
A regeneráló töltők többsége feljebb megy 14,4V-nál, olyan 15-15,2V-ig. A 14,4V a gázképződés határa, azért szokták odáig engedni, főleg rendszeres töltésnél. Persze ez is csak egészséges akkura jó, rongyosnál már lehet, hogy pár cella pezseg, a többi meg nem... Teljesen a nagyobb feszültséggel lehet jól feltölteni, és mivel ez a töltési folyamat vége felé lépi túl a 14,4V-ot, valamint a regenerálás nem mindennapos folyamat, ellenőrzött körülmények között ez lehet a célravezető.
Egyébként a kapható töltők kb. 90%-a nem automata, és simán 15-16V-ig elmennek a töltés végére...csak a felhasználótól függ, hogy mennyi ideig hagyja rajta... A hozzászólás módosítva: Máj 13, 2013
Sziasztok!
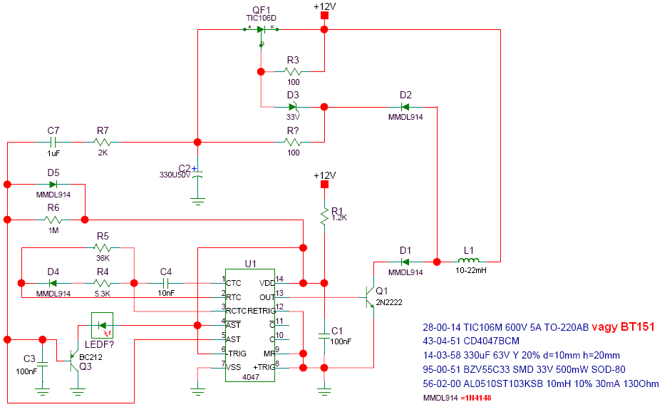
Megcsináltam a desulfator-t, saját NYÁKkal, pár napja cünnögteti a 35 Ah akkut. Kösz, sebes. Jó lenne még egy impulzusos töltő is, eddig csak toppingoltam sima és kicsi áramú automatával. Sehogyan se akar menni nekem az a tirisztoros nyolcalkatrészes regeneráló töltő, amit köbzoli tett közzé még a topic legelején, ill. dokidoki nyomán tudjuk, hogy az RT 84-ben a 26.oldalán bemutatta. Nem értem. Nem értem. Alkatrészek elvileg okésak. Pókháló módban forrasztottam össze, elég nehéz ezt a pár diódát elkötni, gondolhatnám. Csak akkor ad áramot kifelé a ketyere (analóg multiméterrel meg izzóval is mérve), amikor az akku mellett a terhelőellenállás is rá van kapcsolva. Ekkor is csak épp annyit ad le a tirisztor, amennyi a 12 ohmon lefolyik, a párhuzamos akkunak nem küld semmit. Igaz, az akkuból sem folyik áram visszafelé. Próbálom 12,5 V körüli és alacsonyabb feszültségű akkuval is, nem igazán tölt. A zenerből vettem egy párat, de eléggé egyformák, hiába cserélem, nem változik a helyzet. Tirisztorként BT151-et használok (rajzon T15N/100T ill. ST111/1). A trafóm 24V-os. A hajamat tépem, ennél egyszerűbb áramkört már nehéz elképzelni. Talán rá kéne mennem inkább a Köbzoli - trabi007 cikkjében látott impulzusosra... Van valakinek valami ötlete, hol mérjek és mit kéne látnom..? Valahogy erről kevés hozzászólást teláltam. köszi üdv Tony68 A hozzászólás módosítva: Jún 21, 2013
Nem jól állítottad be a zenert és a diódát. Olvasd el a rajzon az instrukciót és a szerint járj el.
Szia.
A BT151 az nem triak véletlenül? Mert a ominózus kapcsolás csak tirisztorral működik. őőő, izé, tárgytalan, mégiscsak tirisztor az adatlapja szerint. Ekkor pedig működni kell. A hozzászólás módosítva: Jún 21, 2013
Kösz srácok. Azóta láttam, másik rajzon ugyanaz a dióda ZY12-ként van jelölve, így már érthető, hogy a válogatással történő Zener választást jócskán ki kell terjesztenem. Aztán a másik topicban látom a szabályozott változatot... és azt is, hogy a 24ACV in valsz túl sok, szóval kösz még egyszer.
Sziasztok!
Gondoltam hogy egy kicsit megnövelném az akku aktivátor feszültségét, olyan 100voltra. Az a baj, hogy eddig csak 60voltra sikerült úgy hogy azt még ki is süti, de feljebb feltölti ugyan a kondenzátort (persze nagyobb feszültségű) már nem süt ki. A zénert cseréltem és a kondenzátort így sikerült a 60 volt. Miért nem süt ki magasabb feszültségnél a tirisztor? Mit változtassak rajta, hogy kisüssön 100 voltnál is? Segítségeteket elrőe is köszönöm. |
Bejelentkezés
Hirdetés |




) Már dolgozik is egy akkun, 12V 45Ah. az említett
Vagy a hárommal szorzással van a baj?






