Fórum témák
» Több friss téma |
Mielőtt kérdezel, a következő két dolgot ellenőrizd!
I. A helyes tápfeszültségek megléte.
II. A kimeneten van-e egyenfeszültség.
Élesztés.
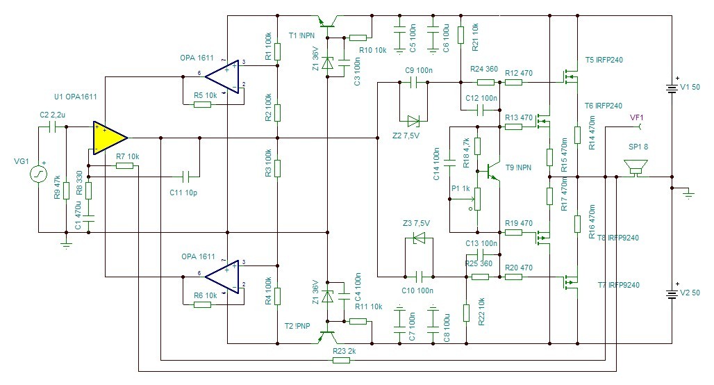
Hello!Van egy 2x55V-toroidom (270W).Szeretnék rá egy erősítőt.Van valakinek ötlete??
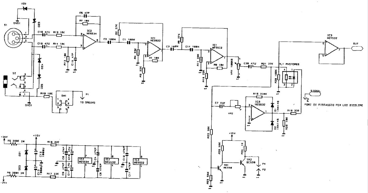
A 0.22ohmon a 2mV az kb 9.1mA, tehát ekkora áramot kell mérni, ha testtel sorba kötök egy ampermérőt, akkor annak 9.1mA-t kell jelezni? (illetve annak megfelelően beállítani a VR1-et)
A hozzászólás módosítva: Ápr 16, 2013
Help Mee!!!
Szép Estét! Építettem egy erősítőt az autómba, szépen szól, meg minden 12 voltról. Labortápról. Bekötöttem az autóba. + szál az akkutól, - szál a kaszniról. Ha nem adok rá gyújtást akkor semmi baj, ha jár a motor hallom a gyújtást a hangszórókról. Mit tegyek, hogy elmúljon a tünet? Segítségeteket előre is köszi! N.
Szerintem vezess egy külön szál (-)-at és akkor elmúlik a hiba.
Az sajnos szerintem nem fog így megszűnni, kell egy induktivitás, meg kis pufferkondi. Esetleg rossz autósrádiókból/fejegységből lehet ilyet kiszedni.
A hozzászólás módosítva: Ápr 16, 2013
Ez akkor is elő szokott fordulni, ha az RCA jelvezeték együtt fut (egymás mellett) a nagy áramú tápvezetékkel. Egymás közelében se legyenek! A tápvezeték negatívja a lehető legrövidebb kell legyen (ami a kasznira van kötve).
Szia! A hiba amilyen nyilvánvaló volt, olyan szokatlan. A félvezetőket jártam körbe-körbe
![]() Végigszaladtam a szimulátoron, hogy egyenként rontsak el minden alkatrészt, viszonylag hamar beesett így a mérésképed. A nyugalmi áramot bármelyik tápágban mérheted. Célszerű egy ellenálláson keresztül, azt használva söntnek. A manuálban megadott értékkel van egy kis gondom: a 12V zenereket felhúzó 3k9 ellenálláson ((62-12)/3,9) 13mA folyik! A nyugalmi áram állításánál inkább a keresztezési torzítást figyelném füllel. Ehhez nem kell más, mint a legkisebb érzékelhető hangerőn járatni az erősítőt. A keresztezési torzítás zizegő hangjának eltűnése jól felismerhető a nyugalmi áram növelése során. A lehető legkisebb, még elfogadható értéket állítsd be, mert hacsak nincs hatalmas hűtőbordán a MosFET, akkor hőre meg tud futni.
50 000 µF kapacitás van pufferben.
Ha leveszem a gyújtást szépen szól, ha jár a motor brümmög. Az erősítőt az első hangszórókról kap hangjelet.
Akkor szerintem a már említett induktivitás, ilyen, megoldhatja a problémát.
A hozzászólás módosítva: Ápr 16, 2013
A FET-ek egyáltalán nincsenek most hűtőbordán, mert az a tulajnál maradt, nekem meg ki is ment akkor a fejemből, hogy az se ártana. Szóval akkor a VR1 tekerését a 0 ohm-ról kezdjem fölfele (tehát növelem a VR1 ellenállását).
Végülis van sok féle bordám, gondolom a biztonság kedvéért rakjak azért rá..
Köszi a javaslatot,
akkor : új (-) táp akkutól, és hova tegyem a fojtótekercset?
Sorba valamelyik (általában a "+") tápvezetékkel. Ez egy nagyon kis ellenállású tekercs, ami "megfogja" a feszültséglökéseket. Ezért szabad CSAK sorba kötni az erősítővel.
Köszi!
Beteszek még 10 000 µF puffer, meg egy 100nF fóliakondit a (+) / (-) közé, és mindkét szálba egy fojtótekercset. "Oszt meglássuk" mi lesz...
Ritka szerencse, hogy a FET-ek hűtés nélkül nem mentek eddig tönkre a mérések során. Feltétlen tegyél rájuk!
Igen, 0 ohm-tól kell indítani. Lassan, óvatosan tekerd, mert egy ponton aztán hirtelen ugrik meg az áramfelvétel. Valahol 8-900 ohm poti ellenállás környékén várható a helyes beállítás. Úgy is el lehet járni, hogy a poti nulla állásánál feljegyzed az alap-áramfelvételt (15mA-re becsülöm), kiszámolod a plusz 10mA-hez tartozó feszültséget a mérőellenálláson, majd ezt beállítod. Arra kell számítani, hogy a borda melegedésével a nyugalmi áram tovább nő, ez sajnos velejárója az alkalmazott FET-nek. Meleg bordánál se legyen több az áramfelvétel 50mA-nél. Érdemes 20-30 percet szánni a műveletre, hogy stabilizálódjon a hőmérséklet. A hozzászólás módosítva: Ápr 16, 2013
Túlélik, én mindíg borda nélkül élesztem az erősítőket, így tudom külön taperolni a tranzisztorokat és érezni, ha valamelyik jobban melegszik a kelleténél, nagyon hasznos infó!
A tranzisztoron folyó áramból és a rajta eső feszültségből pontosan lehet tudni a melegedést. A hőmegfutásra hajlamos emitterkövetős kapcsolások esetén minimum labortáp kell hozzá.
Nem hiszem, hogy van idő mérésekre egy éppen felrobbanni készülő tranzisztornál. Azt viszont azonnal érzed, ha baj van és meg tudod szüntetni a táplálást.
Nekem ezt a kapcsolást küldték, hogy ezt tegyem bele a König dobozba. Szerintem ez megy 55 voltról is.
Sziasztok!!
Van egy 30W-os 4Ω-os hangszorom melyhangra. Szeretnek hozza egy erositot, amihez maximum 24V legyen a tapfeszultsege, viszonylag olcson kivitelezheto legyen, es szurjon nagyon sep melyhangokat. Aki tud ilyen kapcsolasi rajzot, azt megkerem szepen, hogy ossza meg velem is!
Úgy néz ki a nyugalmit sikerült nagyjábból beállítani, de nagoyn furcsa hangja van a zenének. Aztán nézem az előfok kapcsirajzát, és ez a nyavalyás a két csatorna különbségét erősítené??
Ráadásul a "GND1" nincs összekötve a táp GND-vel gyárilag. Továbbá valaki kikókányolta a DZ24-et és a DZ26-ot, bár gondolom az csak túlfesz védelem. Szóval nem értem hogy akkor ez most hogy kapjon jelet? A hozzászólás módosítva: Ápr 17, 2013
Az előfok szimmetrikus bemenetű - Bővebben: Link
A test valahogy biztosan csatlakozik gyakorlatban, az tán csak nem ment benne tönkre. A nevezett zenerek helyére szupresszor diódát kéne tenni, 7-10V-os megfelel.
Összeköttöttem a táp földdel, de nem javult a helyzet, úgy néz ki, még van valami gebasz az erősítővel. De olyan, mintha egyes hangok kioltanák egymást.
Sajnos nagyon kevés időm van vele foglalkozni. Mindjárt 3:50, és kelhetek megint.. aztán go meló..
Szia Reloop erről a kapcsolásról mi a véleményed?Mekkora feszt adhatok neki max?A végek Njw tranyók 250v-ak.Köszi
A meghajtók eredetiekTIP42-41
Szia! Ha nincs (A,B,C) betűjelzéssel kiegészítve a TIP tranzisztor, akkor a legnagyobb megengedett kollektor-emitter feszültség 40V. A táp csúcstól-csúcsig ennyi lehet, azaz +/-20V.
Ebben az esetben +/-50V-ig is el lehet menni. Az ajánlott +/-46V még elbír egy kis hálózati ingadozást, nem árt ha van biztonsági tartalék.
Kedves, reloop kolléga abban kérném a segítségedet, hogy lehetne emelni ennek a kapcsolásnak a mély vágó szűrő kimeneti szintjét és milyen alkatrészeket kellene benne kicserélnem, hogy a kimenet erősítése legalább duplája legyen.
55vDc kapott már, de semmi baja nem volt eddig,de akkor kicserélem a meghajtókat sajnos nincs 50vDc hez trafóm.Bár nem mértem 55v nál többet a lábain a meghajtóknak,azok meg 100v-ak
A hozzászólás módosítva: Ápr 17, 2013
Szia! A kívánt hatást az R11 (10k) 3,3k-ra csökkentésével érheted el. Szerencsésebb lenne P1 potival visszafogni a szélessávú csatornákat és a keverőről magasabb szintű jelet kiküldeni.
|
Bejelentkezés
Hirdetés |







Mindjárt 3:50, és kelhetek megint.. aztán go meló.. 





