Fórum témák

» Több friss téma
Fórum » Forrasztópákák - melyik miért jó
Lapozás: OK   55 / 195
(#) vzoole válasza deeezs hozzászólására (») Máj 27, 2013 /
 
Szia!

Nekem is volt, én is "kiszálló" pákának szántam, de nem jött be igazán.
Viszont én nem tapasztaltam a nyél melegedést.

Ha visszaveszik, akkor élj a lehetőséggel, és máskor vedd meg használtan, fele annyiért
(#) zolika60 válasza deeezs hozzászólására (») Máj 28, 2013 /
 
A kattogós nyele nem melegszik akkor sem, ha egész nap be van kapcsolva. Éveken keresztül használtam úgy, hogy reggel bekapcs este ki.
(#) acrux hozzászólása Máj 31, 2013 /
 
A kék és sárga nyelű Solomon pákák között többek közöt a hegy hosszába van eltérés a sárgában hosszabb van mint a kékben, a kékbe jó a kattogós weller hegye is. Na már most.. nyilván a hosszabb pákahegy nem megy bele a kékbe, mert kilóg belőle, de mi van ha a hosszából levágok, a végéből , pont olyan hosszura mint a kékbe való? Akkor már jó lenne bele..
A kérdés azért merült fel mert hosszabb hegy 350 ftért van itt két sarokra tölünk sokféle , de SR6xx sorozat ( a rövidebb) nincs és nem is rendel olyat a bolt mert csak sárga pákát árul...
(#) Directors hozzászólása Jún 4, 2013 /
 
Sziasztok!

Van egy Fahrenheit 28001 forrasztóm. Nem tudjátok véletlenül,hogy melyik pákahegy lehet jó a HQ-ból?
(#) remrendes hozzászólása Jún 17, 2013 /
 
jo reggelt!
tudom, hogy nem meglepo, de egy(-ket) kerdessel erkeztem
egy sma pakavat hasznaltam eddig, de mostanaban veletlen osszekeveredtem egy weller wsd50-essel, ezutan mar nem szivesen hasznalom a masikat
a kerdesem az, hogy valahol a ketto kozott mint tudasban, mint arban milyen allomast lenne erdemes venni?
olvasgattam itt az epitesrol szolo cikket, esetleg ehhez a pakahoz erdemes lenne epiteni egy ilyet? kb milyen osszegbol jon ki a megepites? vagy inkabb egy wsp80-at keressek?
esetleg ha vennek egy olcsobb hofokszabalyzo nelkuli weller allomast (ps-3d vagy wtcp51), akkor abbol ki tudnek indulni?
koszonom
(#) Gabó válasza remrendes hozzászólására (») Jún 17, 2013 /
 
A wsp80-hoz van vzoolenak állomás terve. Igaz nem digitális, de szerintem egy kis energia ráfordításával átalakítható. A páka ára cirka 15körül mozog. Az állomás meg trafó doboz nélkül megvan olyan 1000ftból. Később meg vehetsz hozzá gyári állomást is, olyan 20-25körül vannak jó állapotú használtak.
De legalább van még egy ember, aki ha egyszer wellert fog a kezébe, utána nem "ülne vissza az alsó kategóriás verdába"
(#) remrendes válasza Gabó hozzászólására (») Jún 17, 2013 /
 
koszonom!
errol van szo?
(#) Gabó válasza remrendes hozzászólására (») Jún 17, 2013 /
 
Igen de itt van kompletten: Vzole állomás
(#) remrendes válasza Gabó hozzászólására (») Jún 17, 2013 /
 
koszonom, elgondolkodom
elso korben nezegetem meg az ebay-t, hatha beleakadok valami kihagyhatatlan ajanlatba
de lassan kellene hasznalnom, ugyhogy sokaig nem halogathatom
(#) remrendes válasza Gabó hozzászólására (») Jún 17, 2013 /
 
ez a kapcsolas mukodne egy hakko pakaval is?
(#) Gabó válasza remrendes hozzászólására (») Jún 17, 2013 /
 
Ezt Vzooletól kérdezd.
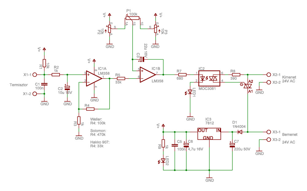
(#) vzoole válasza remrendes hozzászólására (») Jún 17, 2013 / 2
 
Szia!

Az alábbi vezérlő univerzálisra lett tervezve, már teszteltem mindhárom pákával (Hakko, Weller, Solomon).
A hozzászólás módosítva: Jún 17, 2013
(#) remrendes válasza vzoole hozzászólására (») Jún 18, 2013 /
 
koszonom!
most nezem csak, hogy ezt a solomon pakat masolta le az sma?
(#) resystance hozzászólása Jún 18, 2013 /
 
Sziasztok! A pákám hegyét kb. 1 hónapos használat után vastagon befedte az a bizonyos fekete szmötyi. Ugye levakarhatom róla dörzspapírral? Előre is köszi!
(#) tomipap válasza resystance hozzászólására (») Jún 18, 2013 /
 
Nagyon azert ne csiszold. De lekell annak jonnie kulonosebb erolkodes nelkul. Ajanlom a pakatisztito "drotszivacs"-ot. Olyasmi (vagy ugyan olyan) mint a konyhai drotos surolo.
Bővebben: Link

En mar lassan egy eve attertem vizes szivacsrol es eddigi tapasztalatok alapjan sokkal jobb. Es nem kell mindig pacsalni ha forrasztani akarok.
(#) resystance válasza tomipap hozzászólására (») Jún 18, 2013 /
 
Aha, köszönöm!
(#) Moderátor hozzászólása remrendes hozzászólására (») Jún 23, 2013
 
Az ékezetek hiánya csak egy dolog, de a mondatkezdő nagybetű használata nem kiváltság, hanem kötelezettség!
(#) ts125rider hozzászólása Jún 26, 2013 /
 
Sziasztok! Vettem egy hakko 907-es forrasztópákát (sajnos hamis), az lenne a kérdésem, hogy az oldalon lévő forrasztó állomások közül melyik jó hozzá ? A páka 50W-os a fűtő ellenállása 3 Ohm, a hőszenzoré 50 Ohm szobahőmérsékleten.
(#) kistee válasza tomipap hozzászólására (») Jún 27, 2013 /
 
Sziasztok,

Bocs, hogy belekotyogok, de ezt a hozzászólást olvasva ma vettem a "bótban" kutyaközönséges konyhai dörzsikét, és az eddigi tapasztalatok alapján kiválóan használható. Kettő van egy zacskóban kevesebb, mint 200 pénzért...

Csak valami tartóedényt kellene találni még hozzá, ami kinéz valahogy...

Egyébként Solomon IRON-N pákám van.

Üdv: t
(#) 1984white válasza kistee hozzászólására (») Jún 27, 2013 /
 
Idézet:
„Bocs, hogy belekotyogok, de ezt a hozzászólást olvasva ma vettem a "bótban" kutyaközönséges konyhai dörzsikét”

Szia!
Melyikre gondolsz? Engem is érdekelne ilyen.
Üdv!
(#) vzoole válasza ts125rider hozzászólására (») Jún 27, 2013 /
 
(#) ts125rider válasza vzoole hozzászólására (») Jún 27, 2013 /
 
Köszönöm szépen!
(#) resystance válasza kistee hozzászólására (») Jún 28, 2013 /
 
Én is kipróbálom! Az én pákahegyemre sajnos egy bontás alkalmával nagyon rárohadt a fekete szutyi.
(#) kistee válasza 1984white hozzászólására (») Jún 28, 2013 /
 
Anélkül, hogy reklámoznék, egy "kóp" nevű bótba vettem, saját márkás termék. Úgy néz ki, mintha bezacskóztak volna két maréknyi fémforgácsot. A háztartási mosogatószerek, eszközök közt keresd.

Majd teszek be fotót is, ha arra gondolsz.
A hozzászólás módosítva: Jún 28, 2013
(#) 1984white válasza kistee hozzászólására (») Jún 28, 2013 /
 
Okés tudom melyik.
Köszi az infót!
A szivacstól is jobb ez?
(#) kistee válasza 1984white hozzászólására (») Jún 28, 2013 /
 
Szerintem jobb. Nem kell pancsolni forrasztás előtt, hogy bevizezd a szivacsot... és szerintem jobban is tisztít.

Ma voltam az I.tersparban és vettem ugyanilyen dörzsikét, de vileda gyártmányt... ez 400 Ft körül van, de szemre is jobb minőségű... így most azt használom.
(#) 1984white válasza kistee hozzászólására (») Jún 28, 2013 /
 
No megyek a boltba és veszek én is. Az aoyue gyári szivacs ami a gépemhez járt, már úgy is a végét járja.
Üdv!
(#) LaciSupreme hozzászólása Júl 2, 2013 /
 
Sziasztok!

A fehér-sárga Solomon pákámba vásároltam egy 624-es hegyet, és bizony ez nem jó bele. Ahogy nézem, kénytelen leszek venni egy fehér-kék nyelű IRON-N típusút, mert úgy tűnik, csak ehhez lehet már csúcsot kapni.
A kérdésem, hogy a sárgához készült (utánépített) forrasztóállomással minden gond nélkül működik ez is?

sárga
kék

Köszönöm.
A hozzászólás módosítva: Júl 2, 2013
(#) kistee válasza LaciSupreme hozzászólására (») Júl 2, 2013 /
 
Hogy érted azt, hogy nem jó bele? Nem tudod beletenni, lötyög, vagy mi?

Így szemre a két páka egyformának tűnik. Elvileg mennie kell. Én is egy utánépítettel használom a kék pákámat.
(#) LaciSupreme válasza kistee hozzászólására (») Júl 2, 2013 /
 
Nem csak rövidebb, de vastagabb is az új.

Ezt építettem meg.
A hozzászólás módosítva: Júl 2, 2013

IMG_6031.JPG
    
Következő: »»   55 / 195
Bejelentkezés

Belépés

Hirdetés
XDT.hu
Az oldalon sütiket használunk a helyes működéshez. Bővebb információt az adatvédelmi szabályzatban olvashatsz. Megértettem